Fórum témák
» Több friss téma |
- Ez a felület kizárólag, az elektronikában kezdők kérdéseinek van fenntartva és nem elfelejtve, hogy hobbielektronika a fórumunk!
- Ami tehát azt jelenti, hogy a nagymama bevásárlását nem itt beszéljük meg, ill. ez nem üzenőfal! - Kerülendő az olyan kérdés, amit egy másik meglévő (több mint 17000 van), témában kellene kitárgyalni! - És végül büntetés terhe mellett kerülendő az MSN és egyéb szleng, a magyar helyesírás mellőzése, beleértve a mondateleji nagybetűket is!
Én építettem ilyen modulokból (is)egy kettős labortápot. A trimmereket kihajítottam és 10K helipotikat huzaloztam bele.
Idézet: rövidrezárod a kimenetet és az ampermérő kiírja. Brutálisabb dolgokra mindig ezt a tápot használom. „de honnan fogod tudni, hogy éppen mekkora az áramkorlát?”
Az úgy rendben is van, de Buildingből nem lehet kiimátkozni hogy mit is akar konkrétan megvalósítani.
Itt van a hátulján a 358. Bővebben: Link
De van mellette egy 7805 is, ami max 30V-ot kaphat. Nem áramkörhöz építem, hanem ebből egy tápegység lesz a műhelybe, mert ekkora teljesítményű még nincs. A helitrimmereket kiszedem és többfordulatú potikat teszek az előlapra. Lesz rajta műszer, csatlakozók... 0.01 Ohmot kötök a kimenetre, sorba egy nyomógombbal és beállítom az áramot. A pákaállomásom ugyan ebbe a dobozba lenne. A páka a trafóről kapja a tápot. A leírásba max. 8 Amper szerepel, max csúcsba van 12.
Sziasztok!
Az alábbi ponthegesztő kapcsolást szeretném elkészíteni. A Mosfet lehet IRLZ44N is változtatás nélkül? Még 1 diódát tett a fetek 1-3 csoport lábaira. Ha jól tudom ez 50 ms időzítésű. Melyik R tagot kell potméterrel helyettesíteni és milyen értéken, ha 10-200 ms időzítés között állítható lenne?
Hello! Az R22-ót. Az idő T=R22*C11. Most ez 1ms. De szerintem ez csak vicc..
Másik téma.
PC tápból (300W) csinálok 50 V-ig állítható feszültségű tápot. Ehhez lehet valami áramkorlátot rátenni anélkül, hogy át kéne az egészet tervezni?
A viccet nem tudom mire értetted? Működne a kapcsolás? Nekem komolyan kellene.
Mekkora idő szükséges a ponthegesztéshez?
A kimenetekre záróirányban ne felejts el tenni egy diódát, ha esetleg motort próbálnál róla, ne dögöljön bele a modul.
Nem tudom mennyi idő kell, nézd meg a videót amit belinkeltem.
De az 555 időzítése nem jó. Mert a monostabil ideje 1ms, míg a bemeneti trigger ideje 5,5ms. Tehát nem a monostabil fogja az időt adni, hanem hogy meddig nyomod a gombot. Mert a Tr bemenetnek elsődlegesége van. Amíg az alacsony szinten van, addig a kimenet magas. Meg a rajz is hibás, a Fet-ek Gate pontja a bázison van, ami csak 600mV lesz. Így a Fet-ek élete biztosítva van. De szerintem a Fet is kevés és gyenge. stb..
A link lemaradt.
Van esetleg ponthegesztésre más kapcsolás?
Akkor azzal nem legyen gondod. Azt gondoltam, hogy te akarsz egy külső áramkört még hozzá biggyeszteni. Tuti úgy van megoldva, hogy azok nem kapnak a határfeszültségüknél magasabb feszt.
Amit a modulra megadtak paramétereket, azok számítanak. Most jönne jól inkább a Hestore verzió a 40V-os max betáppal.
Üdv
Hogyan tudhatnám meg ennek a két szíjnak a méretét ? 2-670-389-01 CORREIA(1) 2-670-390-01 CORREIA(2) Egy minihifi magnószíjai sony CMT-EH10 Köszönöm
A készülék szétszedése nélkül akarod megtudni? Úgy egy kicsit nehezebb , de ha szétszeded le tudod mérni pl tolomérővel.
Amúgy sok szij egyforma azaz nem biztos hogy csak a sony CMT-EH10 -é jó hozzá
Létezik v.mi nagy katalógus sajnos nem jut eszembe a neve amiből gyártó szerint kikereshető a méret és a profil .
Amit mondasz is megoldás lehet ha nem darabokban ,esetleg hiányosan van meg benne a szíj vagy több darabban . Az egyik szakadt csak de feltételezem a másiknak sem sok virágvasárnapja van .
Fogsz egy világos fonalat, körbevezeted a szíj útján és ahol átfedi egymást a kötél, raksz alkoholos filccel egy pöttyöt. A kerületből meg csak megvan az átmérő
.
Sziasztok!
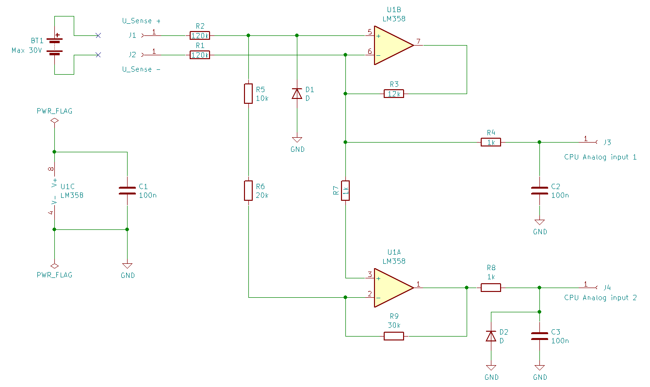
Műveleti erősítős kapcsolással volna kérdésem. (EBC-A05 töltő kapcsolási rajzát fejtem épp vissza.) A feszültségérzékelő résznél tartok (csatolt képen). Van rajta két dióda (D1, D2) ezek értékeire volnék kíváncsi. SMD mint a képen láthatóak, szóval nem nagyon lehet olvasni róla semmit. Én valami zénerre tippelnék, de nem tudom, egyenlőre kiforrasztani nem szeretném. Másik tippem a túlfeszvédelem lenne. Az sem tiszta a kimeneten miért csak a J4 ponton van dióda D2, a J3 ponton miért nincs? Arra gondoltam, ha valaki járatos a feszültségmérésben, talán jobban tippel nálam. J1 / J2 csatlakozóra kell az akkut kötni, ami max 30V lehet. J3 / J4 pontok mennek egy STM8S10 CPU két analóg bemenetére. A készülék két méréshatárban dolgozik, 0-4.5V és 4.5-30V. Feltételezésem szerint az egyik műveleti a kissebb, másik műveleti a nagyobb méréshatárban aktív, így a két analóg bemeneten a két méréshatárban külön történik a mérés. Na most amit ezzel kapcsolatban nem értek, az U1B polaritáshelyesen kapja a mérendő feszültséget. Az U1A pedig fordított polaritással. Itt elvesztem, miért van ez így? ![]() Az sem világos J3 kimenet miért nem közvetlenül a 7 -es kimenetre csatlakozik az R4-en keresztül? Miért a visszacsatolás után van bekötve? A hozzászólás módosítva: Jún 25, 2022
Szerintem egyszerűen nem teljesen pontosan rajzoltad vissza.
Gondolom holnap már Te is kicsit másként fogod látni.
Ui.: Ja egyébként a kondenzátorok értékét csak tippeltem, a bal alsó sarokban egymás mellett lévők azok. És a harmadik egy ugyan olyan a hátoldalon az IC táp és GND közt.
Ebből feltételezem, hogy zavarszűrők lehetnek...
No igen, biztos átnézem még. Annál is inkább, mert az R4 / R7 közös pontja bemegy az IC alá,
lehet azt néztem el, és nem is az IC 6-os, hanem 7-es lábára kapcsolódik... Nem tudom, úgy talán értelmesebb volna? ![]() De a pozitív polaritás akkor is az ICA invertáló lábára megy... Mondjuk az is felmerült bennem, miért is kell műveleti egyáltalán? Ha 0-4.5V a méréshatár, azt direktben is lehet mérni egy analóg bemenettel. Na de a 4.5-30V ot még erősíeni is? Hát azt a feszt nem leosztani kellene? Mondjuk egy két ellenállásos feszosztóval? A hozzászólás módosítva: Jún 25, 2022
Update1...
Úgy néz ki Gaflynak igaza volt. Érdekes, hogy papírra jól rajzoltam meg, de "digitalizálni" már egy hibával sikerült... ![]() Közben számoltam kicsit, és arra jöttem rá (ha a számításaim jók), hogy az A egység erősítése 1.1, tehát a 0-4.5V bemenetnél a kimeneten 0-4.95V van. Felette pedig csak 5V mert a tápja is csak szimpla 5V, és a kimenet a tápnál nagyobb nem lehet. A B egység erősítése viszont 2 -re jött ki (feltéve ha jól számoltam) és az a B egység neminvertáló és a kimenete (tehát 5-7 lábak) közötti feszültséget méri ha jól sejtem. Csak még arra nem jöttem rá, hogy ezen a két ponton milyen feszültségek vannak, mennyire szól bele az R2 120k-ja... A hozzászólás módosítva: Jún 25, 2022
Köszönöm. Akkor a Gate pontot a R24 elé kell kötni? Nem mögé.
A D1 dióda jó úgy? Egyéb észrevétel? Ilyen áramköröket melyik programmal lehet szimulálni? Még nem használtam. Valami ingyenes, egyszerűbben kezelhető, lehetőleg magyar.
Vannak direkt differenciálerősítőnek, és mikrofonerősítőnek készült IC-k, amikhez kevesebb alkatrész kell, ami szerintem csökkenti a lehetőségét annak, hogy valami zajt tegyen rá, és egy tokban benne van az esetleg 3 műveleti erősítő, az ellenállások, és össze van kötve. Amiről nem tudom, hogy jobb-e, mint az egy, de az LM4562 adatlapjában is van egy "Balanced to Single-Ended Converter" a 26. oldalon, és van egy "Balanced Input Mic Amp" a 30. oldalon, amihez már kel egy 3., vagyis 2 IC, és 7 ellenállás, a ti.com-on lévő mikrofon erősítő IC-re pedig csak az R1-et kell hozzátenni, ami RG néven van, és az határozza meg az erősítést. De hangsúlyozom, hogy nem az a szempont, hogy egyszerűbb, hanem gondolom azt ha direkt arra csinálták jobb arra, meg kevesebb zajt vehetnek fel az alkatrészek. De lehet, hogy tévedek. Meg nem is találtam magyar boltban olyanokat valamiért. Úgy nehéz használni, de azért érdekelne, hogy azok se jobbak? És hogy milyen erősítés szokott kelleni? Melyik a jobb minőségű megoldás? Ha a hangkártyába mikrofon szintű, vagy ha vonalszintű jel megy? És melyikhez hányszoros Gain kell? Maradva annál az esetnél, hogy pl. van egy fantomtápos szimmetrikus kimenetű mikrofon, ami kap az áramkörrel együtt mondjuk 12V-ot a PC tápból, mert 9V-on állítólag már működik.
Hello! Bocs hogy beleszólok, de ennek így nem sok értelme van. Viszont..
- Ha a 10k-20k közös pontja a GND-n van és a 10k az 12k, akkor az első fokozat erősítése 0,1, vagy is a 0..30V 0..3V-ként jelenik meg. - A második fokozat az első kimeneti feszültségét kapja, erősítése 2,5 (Σ 0,25) és így 0..12V bemeneti feszültségnél jelenik meg a 0..3V feszültség. - Egyébiránt az LM358 kimeneti feszültségének maximuma 5V táp esetén 3,6V..
Igen, oda kell kötni. A D1 diódának semmi szerepe.
Szimulálni messze nem oly egyszerű mint gondolod. Mert a valós környezeti állapotokat kell felállítani. Itt pld az aksi/kontakt statikus és dinamikus belsőellenállásáról fogalmad sem lesz. Valamint egy szimulátor eredményét értelmezni is tudni kell. Az sokkal több tudást igényel, mint az áramkör létrehozása vagy alapszintű megértése. Persze ha csak az ember az 555 időzítő működését szeretné ellenőrizni, akkor annak nincs akadálya. Egyszerűen hozzáférhető a TINA demó programja, persze rengeteg korláttal és hibával. De biztos ismered azt, hogy "A mi cégünk, gyors-pontos-olcsó. Ön ebből két opciót választhat!".
Csak nyugodtan. Pont azért kérdeztem.
(Mint látható, az analóg áramkörök nem tartoznak az erősségeim közé.) ![]() Ha van még észrevétel, akár másnak is, tessék billentyűt ragadni és leírni... A 10k-20k közös pontját az R5-R6 -ra érted? Megnézem, talán lehet ott egy átvezetés valamelyik alatt, a GND felé... ![]() Az értéke viszont biztos, ugyanis 1002 és 2002 ami jól olvasható az SMD-ken.
Természetesen, más 10/20k nincs az áramkörben.
Egy különbségképző kapcsolásban szimmetrikus elemeknek kell lenni, különben azonosfázisú hiba képződik. Tehát 12k-nak kellene annak is lenni, vagy a másik 12k-nak is 10k-nak. Sokszor oda is írják az 1 vagy 0,1%-ot. (Elég gond szokott lenni, hogy a különbségképző kapcsolás forrásellenállásainak 0-nak kellene lenni. De ez csak precíziós áramköröknél szokott gond lenni. LM358-nál pld gond hogy a kimenet nem tud lemenni 0V-ra, ha nem a GND felé van terhelve, mert a kimeneti áramgenerátor árama mindössze 80uA. Vagy is ha a differősítő invertáló bemenete nem GND potenciálon van (itt a 30V negatív pontja), akkor 0V bemenetnél nem lesz 0V a kimenet. De nem fárasztalak ezzel, mert csak megzavarlak.) |
Bejelentkezés
Hirdetés |






. 










