Fórum témák
» Több friss téma |
- Ez a felület kizárólag, az elektronikában kezdők kérdéseinek van fenntartva és nem elfelejtve, hogy hobbielektronika a fórumunk!
- Ami tehát azt jelenti, hogy a nagymama bevásárlását nem itt beszéljük meg, ill. ez nem üzenőfal! - Kerülendő az olyan kérdés, amit egy másik meglévő (több mint 17000 van), témában kellene kitárgyalni! - És végül büntetés terhe mellett kerülendő az MSN és egyéb szleng, a magyar helyesírás mellőzése, beleértve a mondateleji nagybetűket is!
Értem.
Vagyis oda kell a 4K7 helyére egy potméter mondjuk és akkor lehetne szabályozni? (Ha csak 10K-s potim van akkor jó, ha minden ellenállást megduplázok vagy hülyeséget beszélek megint?)
Meg tudná valaki mondani, hogy létezik-e akkora méretű elem mint amik az autóriasztók távirányítójában szoktak lenni, de nem 12V-os hanem 3 esetleg 3,6V-os változatban?
Pot. metert ne! Tul nagy aramnal leeg a tranyo.
10-22k a 4.7k helyere, vagy 10k pot.meter, de sorban 10k-val; probald ki, ha igy sem megy, es jol epitetted meg, akkor vagy mas mikrofon, vagy meg egy erosito fokozatot be kell epiteni
Egy tranzisztor tesztelőhöz ami mutatja hogy PNP vagy NPN tranzisztor és egy led gyullad ki hogy melyik és ha nem villan fel akkor nem jó a tranzisztor
Ja, azt hittem Neked is a "7 szegmenses homero" -hoz kell.
Kapcsolastol fugg, van pl: 74LS06, de ez nyitott kollektoros, kulso felhuzo ellenallasok kellenek.Labkiosztas mas.
Hellósztok!
Van nekem egy trafóm ,azt szeretném kérdezni hogy ebből mennyi a max amit kilehet szedni (+-) ba? Nekem olyan 40-50 voltra lenne szükségem. Előre köszi a válaszotokat.
Helló ! Van két egyforma tekercsed illetve a trafónak.5-6 kivezetés :19,9 volt 2,5 amper. A 6-7 kivezetés szintén ugyan ez.Ha sorba kötöd a két tekercset akkor 40 volt váltód van. Az egyenirányítva, pufferelve 56 volt. Ha e késői órában jól számoltam.
Sőt szerintem ez egy 40 voltos tekercs középen megcsapolva. Ez a 6-os kivezetés . Tehát mérd meg az 5-7 kivezetés között a feszültséget és ha jól gondolom az 40 volt lesz.
Helló nyagy hoho! Holnap utána nézek de sajna már csak holnap! Értesíteni foglak hogy mire jutottam előre is köszi a gyors válaszod
Sziasztok!
Az lenne ak érdésem, hogy melyiket lenne érdemesebb megvenni az alábbi KIT-ek közül? Bővebben: Link Bővebben: Link A feladat, amit el kellene látnia: Van egy napkollektor, amiben meleg levegő van a nap hatására és ha elér egy bizonyos hőmérsékletet, akkor kezdje el befújni a lakásba, amíg a befújt levegő le nem csökken a szoba levegőhőmérséklete + 5 fokra. Aztán ismét melegedne a levegő (nem mennének a ventillátorok) amíg el nem éri a napkollektorban kévő levegő a beállított hőmérsékletet, majd ismét elkezdi befújni a levegőt. Esetleg melyikhez lehetne könnyebben hozzácsatlakoztatni egy HD44780-as LCD kijelzőt, ami kiírná a szobában és a kollektorban lévő hőmérsékletetm esetleg, hogy mennyi köbméter levegőt szállít a ventillátor és hasonló adatok kiírása.
Hali mindenkinek!
Elkezdtem tervezni a keverőpultom front panelját, Front designer programmal, de akadt egy nagy problémám, amikor nyomtatok gyors nyomtatással kinyomtatja a képet rendesen, de elég gyenge a minősége, viszont fotó nyomtatásnál már a hátteret feketének nyomtatja, van valakinek valami ötlete, hogy mi lehet a baj? Nem akarok már több oldalt a semmiért kinyomtatni. A segítségeket előre is köszönöm
Sziasztok!
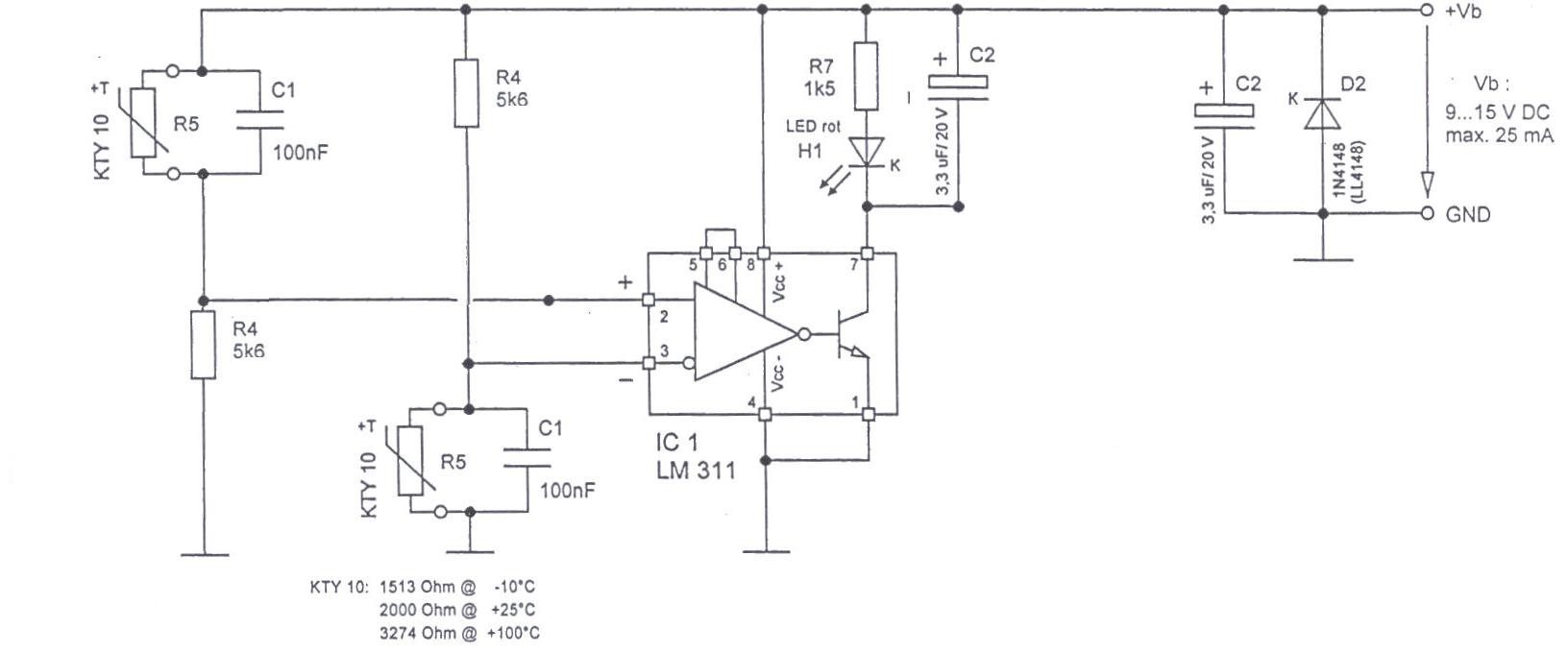
Az lenne a kérdésem, hogy ez a kapcsolás működőképes? A lényeg annyi lenne, hogy ha két külömböző helyen lévő szenzor csak egy kis időre is de azonos ellenálású (kb. ugyan akkora hőmérséklet) akkor a kimeneten a led felvillanjon. Ha nem, tudtok ajánlani valami hasonlóan egyszerűt? köszi
Az igényedet, hogy a LED kis időre felvillanjon, ez az áramkör nem teljesíti. Itt a LED elkezd világítani, ha a pozitív bemenetre kapcsolódó hőmérő ellenállása kisebb.
Értem, akkor esetleg tudnál ajánlani valamit? Nem szükséges szó szerint felvilannia, tőlem világíthat is, csak ha a két ellenállás csak egy ki időre is azonos, akkor kéne nekem egy jel. (mind egy hogy negatív vagy pozitív)
A következő a tervem:
Egy ilyenbe:Bővebben: Linkszánták...szeretnék egy kis asztali tápegységet építeni. Ha minden jól megcsinálok nem lesz semmi gáz? Azért kérdezem mert hát mégse szigetelésnek. Link gomb mod. általi használata. -szamóca.
De-de, az lesz,az elektronikán kívül már minden anyag be van szerezve, csak ki kell fúrni a dobozokat és össze kell rakni.
Te csináltál már? Tudsz tanácsokat adni? Vagy elektronikában segíteni?
A következő a tervem:
Egy ilyenbe: kép szeretnék egy kis asztali tápegységet építeni. Ha minden jól megcsinálok nem lesz semmi gáz? Azért kérdezem mert hát mégse szigetelésnek szánták... Javítva, bocsánat!
Csak elég zárt, tehát szellőzés nyema, meg könyen szét is jön.
Szikszalag + hőfúvó (zárás megoldva egy életre) + 1,5mm-es fúró (szellőzés)
most mért? Én bedobozolom (fa) be egy venti, a fesz.szab. IC-kre egy pár hűtő, aszt jó napot!!!
Szigszalag, mert szigetelőszalag és nem szikesítőszalag.
Idézet: nem MSN!„+” Idézet: A szigetelőszalag nem zsugorcső! Hőre meglágyul a ragasztóréteg megolvad. A műanyag doboz szintén meglágyul,deformálódik.„hőfúvó (zárás megoldva egy életre)” Idézet: Mi van ha csak 2-esem van? „1,5mm-es fúró (szellőzés)” Na jó ez csak vicc volt, a lyukazgatás tényleg jó, csak ilyen kézzel szépre Idézet: „Én bedobozolom (fa) be egy venti, a fesz.szab. IC-kre egy pár hűtő, aszt jó napot!!!” Megfelelő biztonságos kialakításnál még jó is lehet.
Ott a pont! Hogy én elírom... de hogy Ők: Link. Ötödik versszakban.
Sziasztok!
ST151 topicban akarok rákeresni az "50 V" kifejezésre (gondolom sejtitek miért) de nem ad eredményt. Beszúrtam egy képet, na a-szerint nem sikerült. Valaki illessze már be a helyes kereső forma-beírást! Köszi!
Na akkor hiába erőlködtem az ajánlás alapján (amit beszúrtam)
Nem tudtam hogy magát a szót idézőjelbe kell tenni, hogy mögé a csillag, nameg hogy számmal kell a topic-ot jelölni. Köszi mégegyszer!
Szívesen! A Te esetedben az 50V topic:4050 is elegendő lenne.
A zener diódát jól építettem be?
Hogyan lehet megállapítani, hogy hibás-e? |
Bejelentkezés
Hirdetés |






Na jó ez csak vicc volt, a lyukazgatás tényleg jó, csak ilyen kézzel szépre



