Fórum témák
» Több friss téma |
- Ez a felület kizárólag, az elektronikában kezdők kérdéseinek van fenntartva és nem elfelejtve, hogy hobbielektronika a fórumunk!
- Ami tehát azt jelenti, hogy a nagymama bevásárlását nem itt beszéljük meg, ill. ez nem üzenőfal! - Kerülendő az olyan kérdés, amit egy másik meglévő (több mint 17000 van), témában kellene kitárgyalni! - És végül büntetés terhe mellett kerülendő az MSN és egyéb szleng, a magyar helyesírás mellőzése, beleértve a mondateleji nagybetűket is!
Szerinted Gyurcsók mester képességeivel bírunk és kitaláljuk, hogy a fejegységed a létező n+1 féle csatlakozóból melyiket használja? Gondolom, gépkocsi fejegységéről van szó. Egy modellszám, típus, legalább gyártó nélkül hogy tudnánk megmondani?
Ha a "NEM RCA kimenetet" úgy érted, hogy nincs jelszintű kimenet, akkor kényszerű egyszerűség okán a bal-jobb első hangszórók "+" ágát szokás csapolni egy pártíz kOhm-os ellenállattal+valamekkora kondival (1µF például, most jobban ne menjünk ebbe bele) és azt felhasználni másik végfok számára bemenőjelként. Célszerű, ha van a véfokon szintállítási lehetőség, vagy a végfok előtt szükséges lehet leosztani a jelet.
Sziasztok!
Ma került hozzám 16Db CCFL fénycső... Ezeket szeretném meghajtani.. Egy Tv-ből van van hozzá inverter is de ahhoz be kell kötnöm az összes csövet.. Én csak 1-et szeretnék használni.. Szeretnék kérni valami Inverter kapcsolást.. Jelenleg úgy van megoldva hogy az összes csőnek az egyik vége össze van kötve majd 1-1 cső másik végéből jön a kábel ki az inverterre... Új témát ezért nem szeretnék nyitni..... Előre is köszönöm! Üdv!
Hello!
Hát a kettő dolognak, annyi köze van egymáshoz, hogy fekete dobozból állnak ki a lábai... Hogy lehet ilyen dolgot kérdezni, a környezete, vagy alkalmazási igény megadása nélkül? A buffer IC nem más, mint egy logikai áramkör, ami nem a szokásos egységterheléssel terhelhető, hanem nagyobbal. Ezt alkalmazzák, ha a jelet nagyobb távolságra gyorsabban, vagy több IC kimenetéhez kellene elvezetni. Tehát egyszerűen egy nagyobb áramú meghajtó van a kimenetén. (CMOS IC-nél a számok utáni B betű is erre utal.) Az optocsatolónak, meg fő feladata, a galvanikus elválasztás. De ha galvanikus elválasztás szükséges, akkor hogy lehetne a meghajtót helyette alkalmazni? Annak ki és bemeneti oldalán a tápfeszültség ugyan az. Ha meg nem, akkor meg egyáltalán nem biztos, hogy buffer kell. Az optocsatolók általában lassabbak, de van közöttük ami gyors. De semmi esetre nem közelítik meg egy buffer sebességét. Szóval a buffer simán leveri az optót sebességben. Szóval a kérdés nem eléggé érthető ez által. üdv! proli007
Köszönöm, ezt nem tudtam! Így világosabb.
Komplett történet: léptetőmotor vezérlő. LPT portot optóval kéne leválasztani. Viszont munkatársam vett egy profi vezérlőt, és megdöbbentünk, hogy abban nem optó, hanem buffer ic van. Lényegében a leválasztás miatt, azaz az optó helyén. Emiatt kérdeztem, amit kérdeztem. Csak kicsit tömörebb voltam. De ezek szerint ha túláramtól, zárlattól akarom védeni a PC-t, akkor az is elég?
Ez csak akkor védelem, ha a tápfesz masszívan azonos, a korrekt védelem az opto.
Hello!
Valaki légyszives mondja meg hogy általában BC és BD tranzisztorok maximum mekkora frekvenciát "bírnak" még el? (kHz, MHz) Azt is megköszönném ha egy tranzisztor adatlapján bejelölnétek hogy melyik adat ez, de megteszi az is ha csak mondotok mindkét típusra egy megközelíő, átlagosnak mondható maximális értéket. Köszönöm előre is.
üdv!
A problémám az lenne hogy szeretnék egy egyszerű ledes villogót,de úgy hogy jó sok ledet vilogtassak tehát 1A-is elbirjon akár a cuccom. Volt egy itthon amit úgy csináltak nekem,de valamit el csesztem rajta,meg csúnya is volt az egész és nem sikerült lemásolnom. Ne555ic van,meg bc 548 tranzisztorom és még 3db D313 tranzisztor. kondi meg ellenálás is van sokféle. a led része az meg már kész az 5-6v ról üzemel úgy van megcsinálva. Egyébkén stroboszkóphoz kell házi buliba. Köszönök előre is minden segítséget. Az oldalon olvasgatok de más megoldásokra bukkantam eddig csak.
A BD-k nagy átlagban 3MHz-et "tudnak", a kis BC-k több 100MHz-et is.
Köszi szépen a választ, engem az zavart meg hogy pl BD adatlapokon ezt irja: >3Mhz vagy min 3 MHz, s valahogy nem volt egyértelmű paraszt logikával, mert én mindkettőnél pont másikféleképpen fogalmaztam volna, hogy max 3MHz és <3Mhz. De legalább tisztázódott ez is. Köszi mégegyszer.
Hali. Lenne nekem egy szimóm, és benne egy tekercs, ami áramot ad, miközben körülötte forog a mágnes. ez az áram, a lámpa világítására van. Lehetséges-e lenne egy 6V-os stabil tápot kiszűrni belőle? ....egyenirányító, pufferelkó, stb...
Helló
Olyanban szeretnék segítséget kérni, hogy egy egyszerű erősítő tápjába kéne brumm szűrés, de nem a 230V oldalra hanem a 12 voltos kimenetére! Köszönöm a segítséget helló
Sziasztok!
Létezik olyan elektronikai elem, amelynek a bemenetén fel vagy lefutó él hatására a kimenet H szintű lesz, újabb fel vagy lefutó élre a kimenet L szintű lesz?
Sziasztok
Kéne egy egyszerű kivezérlésjelző leírás és kapcs.rajz. olyan kéne amihez nem kell erősítő. köszi
Van itt minden
Bár ez tranyós, de nem vészes kapcsolás...
Hello ilyen elemről én nem tudok de van egy ilyen rajz ami ilyen, ha jól gondolom, valamikor próbáltam és működött!
Lásd.: Bistabil nyomógomb
Valami olyan rémlik, hogy a bemenő jelet késlelteted pár inverterrel, majd az eredetit és a késleltetettet összekapuzod ( XOR ). Kapsz egy tűimpulzust. amit JK ( -MS? ) flipflopra vezetsz. Egy tokban nem ismerem.
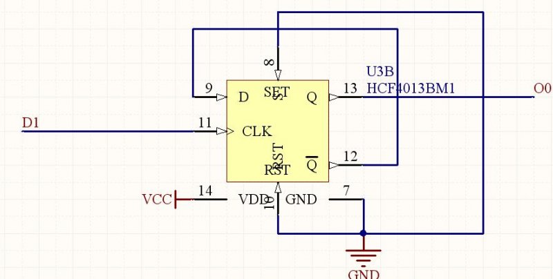
Szia! A 4013 -as IC lesz a te barátod!
Nézd meg a mellékletet!
Egy egyszerű kérdés.Usb-s feszültségről egy előtét ellenálás segítségével tudok elemet tölteni ?
Köszi szépen a válaszokat mindenkinek, tudtam, hogy van valami ilyesmi, így már beugrott.
Szerintem lehetséges, elvégre ha jól emlékszem 500-1000mA a max áramerősség mire leterhelhető és 5V. És szerintem az olcsó 2 aksis usb toltők sincsenek túlbonyolítva. Csak szerintem vigyázz a rövidzárlatra és polaritásra. Azért még szerintem várd meg pár ember véleményét
Így igaz...Akkumulátor.Csak holnapután osztálykirándulás...pénz semmi így hát valamit ki kell találni,de gyorsan
Mivel az USB 5V-os rendszerű, a ceruza-akkumulátorok (és a hozzá hasonlóak) pedig 1,2V-osak, így töltés közben igen sűrűn kell majd a feszültséget mérned. 1,4V fölé nemigen szabad mennie a cellafeszültségnek töltés közben! Sőt, igazándiból áramgenerátorral lenne legcélszerűbb a töltést végezni...
Élvezérelt T-tároló. A T bemenetet magas szintre kell kötni, az órajelbemenetre pedig a fel-vagy lefutó éleket kell vezetni.
Élvezérelt J-K tárolóval is megoldhatod, ha a J és K bemeneteket magas szintre kötöd, az órajelbemenetre pedig a felfutó (vagy lefutó) éleket vezeted. Típusok pl.: HEF4027, vagy 7476 valamelyik változata.
Ha az USB 5 voltjáról egy 9 Ohm-os ellenállással tölt egy cellát, az majdnem áramgenerátor. 1 V-os cellafeszültségnél 444 mA, 1,4 V cellafeszültségnél pedig 400 mA áram folyik.
Feszültséget szerintem nem kell mérnie, elég, ha a töltési időt méri.
Sziasztok!
Van egy atx-es tápom ami eddig tökéletesen üzemelt egy kis fúrót hajtott amit nyákfúrásra használtam.Ma régi wincheaster-eket néztem vele és volt egy pár zárlatos aminél ugye lekapcsolt magának a táp.Az utolsónál is lekapcsolt és többet vissza sem tudtam kapcsolni.Mit kéne megnéznem benne miszálhatott el?
Lehet hogy velem van a baj de én ezt nem értem.Szóval akkor most egy 9ohm-os ellenálást ha beiktatok akkor már is tudok tölteni 1 akkumulátort?
![]() Hogy tudom kirakni az ohm-nak a jelét?
Természetesen. Nekem elsőre a digitális számlálók jutnak eszembe. Pl. CD74HC393 Ennek van egy CP bemenete, ahol a megjelenő éleket számolja és a kimenetén négy biten kiadja. Tehát 0-15-ig tud számolni. Ebből neked a legkisebb helyiértékű bit kell, mivel az minden bejövő élnél állapotot vált.
Igen, tudsz. Egyáltalán nem precíz töltés, de majdnem olyan, mintha áramgenerátorral töltenéd, ideiglenes megoldásnak jó.
Ha pl. az akkumulátorod 1800 mAh-s, akkor 5 V-ról 9 Ohm-os ellenállással 4-4,5 órán át töltve, aránylag feltöltött lesz (igazából több idő kellene neki, de így biztosan nem lesz baja). Ez akkor érvényes, ha előzőleg teljesen le volt merülve (1 V környéke). Ha nem volt, ennyi töltés túl sok lehet neki. A 9 Ohm-os ellenállásnak legalább 2 W-osnak kell lennie, melegedni fog. (Az omega jel írására már gondolom rájöttél..) |
Bejelentkezés
Hirdetés |














