Fórum témák
» Több friss téma |
- Ez a felület kizárólag, az elektronikában kezdők kérdéseinek van fenntartva és nem elfelejtve, hogy hobbielektronika a fórumunk!
- Ami tehát azt jelenti, hogy a nagymama bevásárlását nem itt beszéljük meg, ill. ez nem üzenőfal! - Kerülendő az olyan kérdés, amit egy másik meglévő (több mint 17000 van), témában kellene kitárgyalni! - És végül büntetés terhe mellett kerülendő az MSN és egyéb szleng, a magyar helyesírás mellőzése, beleértve a mondateleji nagybetűket is!
Ebben az esetben...rossz a műszer. Nem volt gyanúsan olcsó? Ha meghibásodik, gyakori eset, hogy a bemeneti ák. megy tönkre, a túlfesz miatt.
Szerencsére ingyen volt, ismerősöm is úgy kapta, de nem tudott mit mondani róla! Szerintem bízott benne hogy megy, ő nem próbálta ki. Majd bele kukkantok, de szerintem nem sokat tudok majd kideríteni.
Az előlap jobb oldalán az a nagyobb üres rész helyén még valami műszer lehetett, mert lecsavaroztam azt a lemezt és egy vékonyabb vezeték köteg, végén egy csatlakozóval fogadott.
Sziasztok!
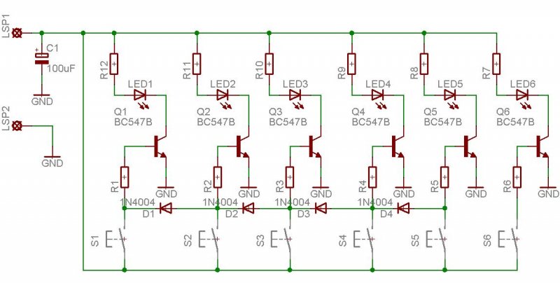
Készítettem egy kis kapcsolást. Szerintetek működhet? Úgy szeretném, hogy egy 9V-os elemről( vagy lehet kisebb is) így lehetne kapcsolni a ledket: 1.,kapcsoló: 1.led 2., kapcsoló: 1,+2, led 3., kapcsoló: 1,+2,+3 led ...így tovább és az utolsó kapcsoló pedig csak az utolsó(6.) ledet kapcsolná be. És a ledek, meg tranyók előtti ellenállások értékeiben szeretnék segítséget kérni. Köszi.
Helo!
Szerintetek meglehet csinálni ezt a hangszóróvédőt ami ezen az oldalon szerepel hogy 12-15v AC helyett 12v DC-ről menjen?Bővebben: Link
MInden bizonnyal, hozzá sem kell nyúlni, csak ráteszed és kész. Ilyenkor a graetzen esik kb 1.2V, ha ez számít, akkor a puferre tegyed a tápot, de már ügyelj a polaritásra.
Sziasztok.
A hét folyamán kaptam ajándékba egy gyárilag megépített végfok panelt. Bővebben: erről van szó márcsak trafó kellene hozzá. A végfokról ezt az információkat kaptam: •tápfeszültség: ą12-45V DC •max. tápfeszültség: ą50V DC •nyugalmi áramfelvétel: 50-100mA (tápfesztől függően) •max. áramfelvétel: kb. 2.4A (U=ą40V, Z=8Ω, P=90W) •kimeneti impedancia: 4-8Ω •bemeneti érzékenység: kb. 1.6V (P=70W) •max. kimenőteljesítmény: ◦80W (U=ą29V, Z=4Ω) ◦90W (U=ą40V, Z=8Ω) Ehhez keresgéltem neten trafókat találtam egy ilyet : 220V primer feszültségű, és két szekundet tekercscsel ellátott 15 és 40V-os transzformátor 60VA ha jól értelmezem 2 kimenet van rajta egy 15V (kék kábel) 40V (Sárga kábel) mert ugyanis ez van ráírva a trafóra ahogy láttam a képen. Nos az lenne a kérdésem, hogy ezek passzolnak -e egymáshoz vagy sem ? Az elektronikának ezen téren nem vagyok túl okos ezért kérek tőletek segítséget.Illetve hogyan is kell ezeket egymáshoz kapcsolni ? Előre is köszönöm a segítséget.
Nekem stab ic-n keresztül van 12v dc-m csak ennek ac kell.Vagy keressem meg hogy a hangszóróvédő hol egyenirányít és odakössem?Vagy pedig 17ac-t tudok neki adni talán ennyit még bír.
Ez egy tda 7293-as végfok.Ha szeretnéd is kihasználni amit tud akkor legalább 130-150w trafó.Primerrel nefoglalkozz az sima 240v-ra és kész.A szekunder legyen pl 2x30v váltó.Ezt egyenirányítani kell és pufferelni ami után kb 42v lesz egyenbe,ezmár elég hozzá.Szóval szimterikus táp kell hozzá, + 0 - neked olyan trafó kell mindenféleképp ami 2x valamennyi volt de vigyázni kell hogy egyenbe a max 50v-ot nelépd át.Szerintem tekertess vagy keress hozzá toroidot aminek a szekundere pl 2x30v.Pufferek bekötését fölraktam.Szeritnem 2x6800mikro eléglesz.
amúgy ez a kapcsolás csak mono ugye ?
ha vennék még egy ilyet ahoz amit kaptam akkor stereo lenne, de akkor 2db trafó kellene hozzá , vagy pedig 1 de az nagyobb teljesítményben nem de ?
Igen mono szóval sztereohoz mégegy panel kell és igen vag mégegy trafó vagy pedig erősebb.Én sztereohoz vennék egy 300w-os toroidot 4x30v-tal és külön mindkét végfoknak 2x6800 puffer és az tökéletes.és nefeledkezz meg a hűtőbordán a szigetelésröl mert negatív tápfesz van rajta,vagy peig a bordát szigeteld el fullra nehogy 0 legyen rajta.Hangszóróvédő se árt hozzá egy sztereo hangszínszabályzó és kész is az erősítő hacsak végfok kell akkor elég sima sztereo előerősítő.
Közben itthon ahogy körülnéztem találtam egy régebbi de működő lemezes trafót:
Teljesítménye: ~280w 2x30v-ot ad le 220v-ról megy. ez jó lenne az egyik panelhoz ? Vagy túl nagy hozzá a teljesítménye ?
Teljesítmény az szerintem jó két panelhez is.Ha a 2x30v úgyvan hogy van egy közös 0-juk és úgy egyik 30v és másik 30v akkor jó.ha ígyvan akkor 2x10.000mikro puffer és kötheted ugyanoda a két végfokpanelt párhuzamba szerintem elbírja.
a trafón úgy van, hogy 3szál van kifelé...
2piros és egy fekete középen gondolom akkor 2piros a + a fekete meg a - de ez még nem biztos hogy mind2 szál 30v-ot ad le. ezt a holnapi nap folyamán megvizsgálom.
Trafó kivezetéseit ne "illessük" + - elnevezéssel. Agy akkumulátornál (elemnél) ez természetes, de trafónál ez műszakilag nem korrekt. A trafó 2x30V szimmetrikus tekercselésű lehet, ahol az alkalmazott kapcsolástechnikától függ, milyen feszültségeket szolgáltat majd az áramkör.
Helló
Van egy RE-CO GPM-4 4 morzés relém, 24Voltos, azt szeretném kérdezni, mivel nem találtam normális adatlapot hozzá, hogy hány ampert tud ez kapcsolni? Köszönöm a segítséget! Helló
Ha a kettő egyforma szín akkor tedd a multit a feketére és nézd meg a két pirosat hány volt ha mindkettő 30akkor jó.És tényleg nincs +/- mivel a trafón mégcsak váltóáram.
Helló
Nem igazán tudok angolul, jól értelmezem ha 2 sávot akarok vele kapcsolni, és 2-2 morzét kötök össze és így tudok vele 10 Ampert kapcsolni? Köszönöm a segítséget! Helló
Helo!
Van egy 400w-os végfokpanelem és azlenne a kérdésem hogy ha a feteket vezetékkel akarom rákötni hogy közvetlen a bordán legyenek akkor az baj ha az utolsó fethez kb 15cm-esek a kábelek?
Hello.
Sajnos nem tudtam megmérni még mert megadta magát a mérőműszerem. majd a holnapi nap folyamán vagy még ma elviszem egy ismerősömhöz és megmérjük. De addig közben neten találtam egy trafót ami már egyenirányítva van. Ez lenne az: Transzformátor 230V-os, kimenet egyenáram: 12V, 36V Váltóáram: 16V Impulzusos Ez esetleg jó lenne az egyik oldalhoz?
Mindenféleképp 2x valamennyi volt kell ezt pufferelni és pufferelés utána 50v-tól nemlehet több.Azért nemilyen egyszerű hogy akármilyen trafó jó,2x30v legalább 130w ez aránylag elég 1hez.
Sziasztok!
A képen látható időzítő kapcsolás építéséhez lenne kérdésem. Időzítő Az R5-ös potmetert hogyan kell bekötni? Mert egy potinak 3 lába van, de itt csak kettő van bekötve. A középső lábát hova kell kötnöm? Köszi
A középső (csuszka) és valamelyik szélsőt kell bekötni, a harmadik láb szabadon maradhat, vagy összekötheted a csuszkával is, és akkor nem tud megszakadni ha KH-s lesz.
Üdv!
A PTC ellenállás a nokia töltőmben, ha rövidzáras, az akkor most jó, vagy rossz? Bátyám arra panaszkodott, hogy miután bedugta a töltőt és a telefont is, nem töltötte, csak a töltő melegedett, és nem is jelzett töltést. Szétszedtem, és ez a PTC ellenállás lábánál meg van égve a nyáklap. Ez mitől lehet, és még jó ez az alkatrész?
Tehát az egyik szélső kössem össze a középsővel és így kössem be a másik szabad lábbal együtt?
Köszi
ACP-7E és van rajta egy 700mA-es PTC ellenállás jel, egyébként olyan 355mA-t adna le elvileg.
|
Bejelentkezés
Hirdetés |














