Fórum témák
» Több friss téma |
- Ez a felület kizárólag, az elektronikában kezdők kérdéseinek van fenntartva és nem elfelejtve, hogy hobbielektronika a fórumunk!
- Ami tehát azt jelenti, hogy a nagymama bevásárlását nem itt beszéljük meg, ill. ez nem üzenőfal! - Kerülendő az olyan kérdés, amit egy másik meglévő (több mint 17000 van), témában kellene kitárgyalni! - És végül büntetés terhe mellett kerülendő az MSN és egyéb szleng, a magyar helyesírás mellőzése, beleértve a mondateleji nagybetűket is!
Üdv!
nem teszek bele semmit és akkor is szikrázik!
Üdv!
a beltér oldalán van egy ilyen "csillámlemez" ha ez a neve, és az mellett közvetlen szikkrázik nagyon Ha ezt a csillámlemezt leveszem akkor nem szikrázik ! Használhatom igy ? Mert igy most melegít meg minden! ![]()
Szia köbzoli!
szerintem oda piszok nem fog menni mert ahol volt ez a csillámlemz ott van felfele egy "alagút" ! ha belenézek akkor látok egyporcelán végű valamit. Ennek a porcelán végű valaminek a végére két vezeték megy. Ez nem egy valami fűtőszál? Van mellette egy ventilátor ami az ezen levő lemezeket hűti.Ennek a végét látom . ez ni? Nem veszélyes?
és ha teszek rá egy kartonpapír darabot a csillámlemez helyére?
ugyjó lesz?
Azt inkább nem kéne. Még a végén meggyullad.
HALI SÜRGŐSEN KÉNE EGY 6 SÁVOS RÁDIÓTÁVIRÁNYÍTÓ ÉS VEVŐ KAPCSRAJZA HÁZI 50CC REPCSIHEZ ÉS A HATÓTÁV KIBŐVÍTÉSÉHEZ NAGYON MEGKÖSZÖNNÉM ÉS MÉG KEZDŐ VAGYOK DE KAPCSRAJZBÓL MÁR ÉPÍTETTEM CSAK LEGYENEK ADATOK :help: :help: *******@****mail.hu ra e-mailt pls
Hű de nagyon el vagy tévedve! 1 Ne ordibálj. ( a nagy betűs írás ezt jelenti.) 2 Ne növeld indokolatlanokul a betű méretet. 3 Ne írd ki az E-mail címedet. 4 Pláne ne kérd hogy privátba segítsenek, mivel ez egy fórum, ahol abból mások semmit nem tanulnak. 5 Ne követelőzz! Mindenkinek a saját problémája a sürgős. 6 MSN szlenget a fórumon nem használunk! Nincs pls, XD és társai. 7 A fórum szabályzatát sürgősen olvasd el, és értelmezd. 8 Használj mondatközi, illetve mondatvégi írásjeleket. szamóca
Amit látsz a magnetron ürege, melyben létrejön a mikrohullámú sugárzás és az az "alagút" a kicsatolás, ahol irányítottan az energia a mikrohullámú sütő terébe kerül. Ha ebbe bármilyen kosz kerül baromi nagy ribillió keretében végleg tönkremegy.
Csillámot lehet kapni, ha jól rémlik pl. a HQ-Video is árul. De először próbáld megtisztítani a meglévőt és a premet ahová felfekszik, hátha még rendbe lehet tenni. A melegítéshez pedig használj egy takaró-fedőt, ami megakadályozza az étel kicsapódását és a takarítást is leegyszerűsíti.
Nekem is volt egyszer ilyen, a csillámra freccsent étel kezdett el szinte világítani, és a csillám is "kiégett".
Én úgy oldottam meg, hogy a csillámról lehasítottam pár réteget, ami már égett volt. Ezzel sértetlen, tiszta felület lett (igaz vékonyabb lett a csillám). Ezt visszaszereltem, azóta is megy (több éve már).
Üdv
Az NPN kapcsolótranyóról lenne egy kérdésem: (BC337-40TA) A bázis és az emitter között az áram szabadon átjárhat? (vezetheznek egymásba?) Mert ha igen akkor az egyik projektem nagyon el lett... Akkor ehhez kapcsolódó másik kérdésem: hogy lehet ezt kivédeni? Van egy LED-em ami egy NPN-re van kötve. A tranyó kollektora kap +at, az emitteren van a LED + lába, a bázis is +ot kap (ellenálláson keresztül) és a LED - lába az a GND. Ha simán a bázis kap +ot akkor is világít a led (igaz nem nagyon, de ez a projekt miatt probléma) Köszi
Sehogy nem lehet kivédeni, mert ez a működésének az alapja. A leírt példádban, a LED a nyitófeszültségével megemeli az emitter potenciálját, ezért a bázist a LED nyitófeszültségét hozzá kell adni a BE dióda nyitófeszültségéhez, hogy ki tudd nyitni a tranzisztort és világítson a LED.
Inkább a kollektor és a plusz táp közé tedd a LED-et és az emittert testre . Így könnyebb kinyitni... A tranzisztor a BE dióda áramának "B" szeresét fogja vezetni a kollektoron. Az emitteren pedig a BE dióda és a kollektor áramának összege fog folyni.
A bázistól az emitter felé folyó áram nyitja ki a tranyót.Ha a tranyó nyitva van, akkor a collectortól az emitter felé áram folyik. Inkább így földelt emitteresen használd.
Ahogy előttem leírták és még valami. Ahogy bekötötted az emitterkövető vagyis a LED nem a collector feszültségén megy hanem a bázisén (ha nem egyformák). Tehát ha a collector köre 12V-os, a bázis meg 5V-os, akkor a LED 5V-ról megy és nem 12V-ról.
Sziasztok!
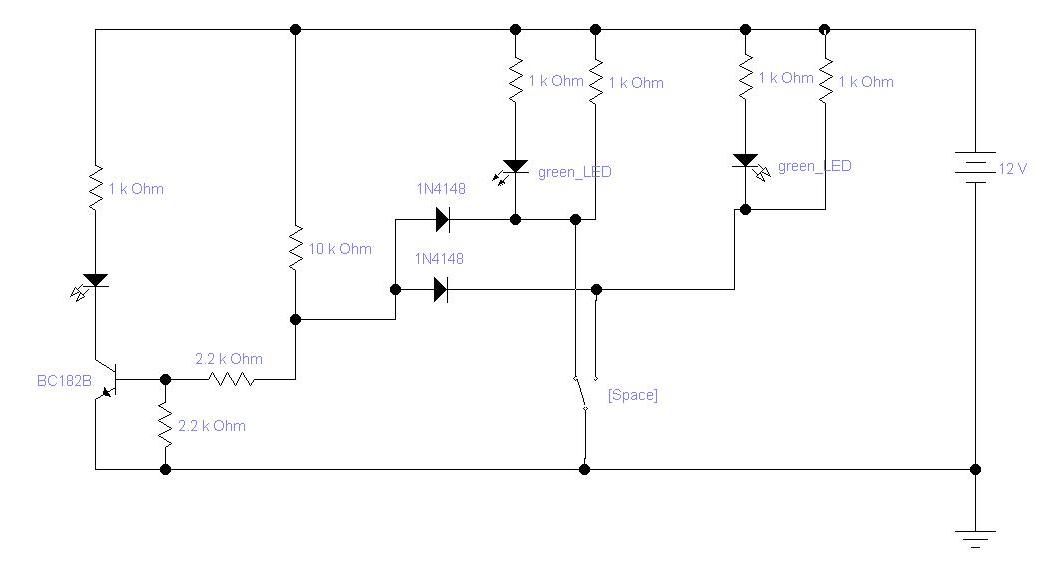
Lenne egy kapcsolás melynek a neve egyszerűen : kapcsoló állapot visszajelző. Adott egy 3 állású kapcsoló,két áramkörös. Egyik áramkörrel kapcsolom a kívánt dolgot,a másik áramkörét pedig visszajelző ledekkel szeretném 'szinesíteni'. A csatolt kapcsolás pont ezt teszi,a két be helyzethez nem lenne nehéz ledeket applikálni,viszont a KI állásnál már problémásabb a dolog. EWB-ben szimulálva működik is ahogy kell. (Sajnos 3 állású kapcsolót nem tudtam beállítani benne így a ki állást a vezeték törlésével értem el.) Ezt szeretném átalakítani úgy hogy ne egy ledet kapcsoljon hanem kb 10 db-ot. Viszont akárhogy próbálok a led helyére tranzisztort illeszteni,egyszerűen széthullik az egész,EWB is hibát reklamál és nem jutok dűlőre. Ezúton szeretném kérni a hozzáértők segítségét hogy hogyan is lehetne megoldani ezt a problémámat. Köszönöm szépen előre is Üdv Kicsa
Szia!
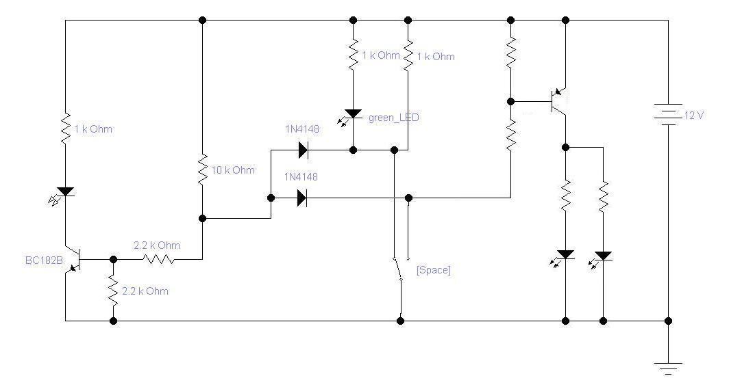
Nagyon szépen köszönöm a segítséged,így már tényleg tökéletesen működik. Megpróbálom az ellenállásértékeket kiszámolni,hogy esetleg elakadok akkor még kérdeznék ezzel kapcsolatban. Mégegyszer köszönöm! Üdv Kicsa
Szia!
Szívesen! Ui.: Ha tényleg 12V-ról megy akkor kb. 3 LED-et sorba is tudsz kötni.
Hello!
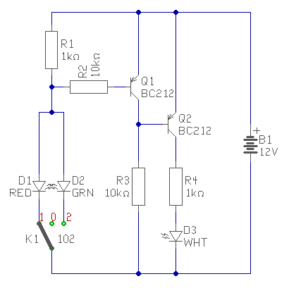
Kicsit egyszerűbben.. üdv! proli007
Egy darab logikai jelet kéne invertálnom, ezt megtehetem egy sima tranzisztoros inverterrel. A jel freki 10kHz.
A kérdés hogy melyik jobb erre a célra ? FET vagy Bipoláris tranyó ? És melyik miért ? (az az 1k a fet felé, az csak azért van benne, hogy szimuláljam egy PIC kimenetének véges terhelhetőségét, bár így utólag nézve kisebb ellenállás kellett volna )
Szia!
Köszönöm szépen mindkettőtöknek a segítséget,ez valóban egyszerűbb. Ha nem bánjátok,mindkettőtöket 'segítőnek jelöltem',bár hogy ez pontosan mit takar,még nem tudom. Köszönöm szépen! Üdv Kicsa
Sziasztok!
Az lenne a kérdésem, hogy egy +-36v-os(3 kimenet, közép a GND) toroid trafót szseretnék egyenirányítani (Quad 405-höz) és az lenne a kérdésem, hogy milyen kapacitásu diódahidat használjak hozzá? Illetve, ha lehet tudnátok nekem egy olyan kapcs rajzot belinkelni ennek a trafónak az egyenirányításához ami megbízható, azt nagyon megköszönném! Köszi előre is!
Köszi a válaszod,
Holnap fogom megvenni az alkatrészeket, akkor ha 10000 uf-es elkókat vaszek, akkor a az egyenirányító jó ha 10A, és 200V? és ha 4700 uf-essel csinálom, akkor más diódahíd kell? Már alig várom hogy készlegyen Köszi!
Ö nem stereo erősítő, ahhoz csak 10000 uf jó? Rosszabb lesz hogyha 4700 uf-ekkel csinálom?
Mert nem tudom hogy ez a puffer mit is csinál tulajdonképpen Szóval 10A, 200V diódahíd, meg 2 10000 uf-es elkó jó lesz? Köszi!
Nagyon köszi a segítséged, most már holnap megtudom venni a cuccokat
És most már csak abban reménykedek, hogy az erősítőm működni fog mert még nemtudtam kipróbaálni. Tehát akkor 2 db 10000 µF kondi az a legtöbb trafóhoz megfelelő ugye?Mégegyszer nagyon köszi!
helló
tudna valaki segiteni abba hogy mivel lehet megynitni az sch. kiterjesztésű fájlokat?
Üdv!
Reed érzékelős relét szeretnék készíteni. A reed adott, és erre kéne valamilyen vékony huzalból rátekerni valamennyi drótot, és tranzisztorral kapcsolni a tekercset. Működhetne a dolog? 3v-ot kell csak kapcsolni, és alig 1, 2 mA folyna rajta, vagy még ennyit se kéne kapcsolni. Ár és méret szempontjából szerintem verhetetlen, ezért gondoltam rá, csak azt em tudom, hogy kb mennyit kéne rátekerni, hogy elegendő mágneses teret indukáljon. 5V tápfesz áll rendelkezésre. Akár előtét ellenállás is mehet elé. Vagy csak kísérletezzek?
Biztosan működőképes a dolog.
Ha tranyóval kapcsolod majd a tekercset, akkor azért a tekerccsel mindenképpen köss párhuzamosan egy diódát záróirányban! Én olyan minimum 10-15 menetet javasolnék, de talán inkább 20-at, kb. 0,2-es huzalból. DE! A kísérletezés sosem árt, szóval akár bohóckodhatsz vele pár percet, ha már úgyis minden kezed ügyébe akad a téma miatt (relé, huzal, stb.). És akkor ráadásul a tapasztalataidat is leírhatod majd, ha összejön
Üdv szeretnék készíteni egy olyan aksi töltőt a mi AA-AAA
-s aksikat tölt ami egy szabvány töltő lenne nem gyors töltő csak legyen benne egy pl.kétszínű led ami ha piros tölt ha zöld kész. 12-voltról jó lenne ha működne és egy 7.2-voltos aku pack-ot is szeretnék tölteni vele.. Csak a kapcsolást nem tudom hogy milyen legyen... Legfontosabb az autómata lekapcsolás és hogy ha autóban vagyok is tudjam tölteni a moddelautóhoz az akupackot
A tapasztalatokat természetesen leírom majd, szerintem holnap neki is esek a kísérleteknek, szinte minden van itthon, csak fel kell túrni. Egy csomó reed relét találtam egy régi pénztári számlázónak a billentyűinél. Az összesen volt egy kis mágnes, és alattuk egy-egy reed relé, így most jó sok van belőlük
A diódát nem fogom kifelejteni! |
Bejelentkezés
Hirdetés |















