Fórum témák
» Több friss téma |
Bocsi, igazad van 12V az 6 db cella. Ezen egységben gondoltam. Most magyarázkodhatok...
Mindenesetre ennél tovább nem meríthető károsodás nélkül az akku. és a 6 db cella max töltőfesze 13,95V szünetmentesben. Elnézést korán volt még. A hozzászólás módosítva: Jan 16, 2020
Igen, indulhat 14,1V -nál, de az autó-akksiról szólt, szulfátoldás után, a másik pedig a szünetmentes akksiról. Nehezen látszik, Float charging_:14,0+-0,2V, Cycle Charge:14,8+-0,2V ugyanaz a szünetmentes akksi, csak 6Ah-s
Segítséget kérnék.
Conrad árulta annó avr-s aktivátorát 4 led volt rajta piros sárga zöld, a geszültség szintet jelezte, a negyedik piros, amikor rásüt az avr. Nem ralálom, a terméket, pedig annó a nyákterv is fentvolt. Tudtok ebbe segíteni? Ha jól emlékszem, Tronic mátka volt, de nem esküszöm meg rá.
Sziasztok
Találtam egy fotót róla, a neve H Tronik Akkuőr volt
Kettő fajta is volt kapható, csak elavult és már nem rendelhető. Bővebben: LinkBővebben: Link
Szia
Nekem, nem a kit paneles volt. Miért elavult?? Nincs márr olyan Avr? Jó lenne nyákrajza, vagy a shematic diagramm meglenne.
Akarok egy szulfátmentesítőt csinálni, ha nem a H-tronic, ami AVR-el működött, akkor milyet javasoltok? Nyáktervel együtt érdekelne.
Köszi szépen
Sziasztok
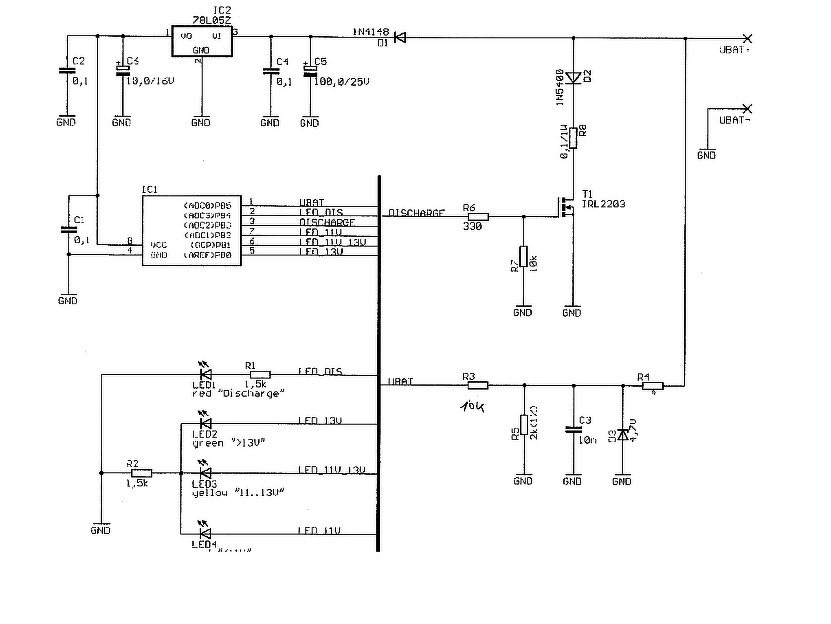
Megtaláltam, a kapcsolását, a H-tronic nak, ha valakit erdekel. illetve meg tudnátok nekem mondani milyen értékű lehet az R4 ellenállás?
HA nincs meg a uC programja, és újra meg kell írni, akkor az értéke annyi amennyire a programot írod, illetve a megkötés, hogy az AD referencia értékét ne lépje túl az osztó kimenete. Illetve az AD - uC bemenete plusz figyelembevéve a maximális értékét akkunak.
A benne lévő zéner nem engedi túl, és már meg is van a program
Akkor akár be is kalibrálhatod az értékét a ledek visszajelzése alapján. De mit Kokozo írt, az helytálló kezdésnek. Ha megvan a hex vagy a forrása, akkor tedd fel ide ha nem ütközik senki érdekével. Így lenne teljes és értelme a lentebbi kapcsolási rajznak.
szerk. lemaradt: Ha újra kellene írni a programot, akkor én módosítanám a kapcsolási rajzot,: uC-nek elég lenne egy Z-diódás táp, ekkor az AD-t belső ref-re állítanám, a visszajelző ledeket meg fordítva vezérelném, uC kimenetei testre húzása kapcsolná őket...
Annak idején, a nyákrajzal is találkoztam, a neten. Tudnátok segíteni, megtalálni, mert most nem akar velem szembe jönni.
Köszönöm
Sziasztok. Megtudná valaki layoutba csinálni a nyákrajzát? Köszönöm előre is
Szia! Több is van, melyiket keresed?
pl
Szia
H-Tronic cég gyártotta, de megszünt a gyártása, ők AVR-t alkalmaztak, én Pic-et. itt a kapcsolás.
Sziasztok
Rá tudnátok nézni, erre a kapcsolásra, hogy mindent jól csináltam-e? Ilettve nem tudom az r4-et meghatátozni, hogy milyen érték legyen, elvileg 4 ohm-ra számolom, lehet az? Köszömön előre is.
Hello! Annyi hibát látok, hogy az Ubat jelet az R4-el Te a stabil +5V-ról vetted le, holott a bementi D1 anódjáról kellett volna..
Nagyon köszönöm, én is észrevettem, sőt még azt is, hogy a PIC 4-es láby nem lehet kimenet, ezért azt egy 10K val felhúzom pozitívra.
Az R4-elvikeg 3-R5 lenne= tehát 6K?
Most én is megnéztem a 675-öt, valóban ne lehet kimenet. Viszont a három Led helyett betehetsz agy piros-zöld kétszínűt és akkor meg van a három szín két kimenettel. Mert a rajz alapján úgy is csak egyik világítana mindig.. (Persze ekkor az anódba kell két ellenállás, nem egy a katódokba.)
Szia!
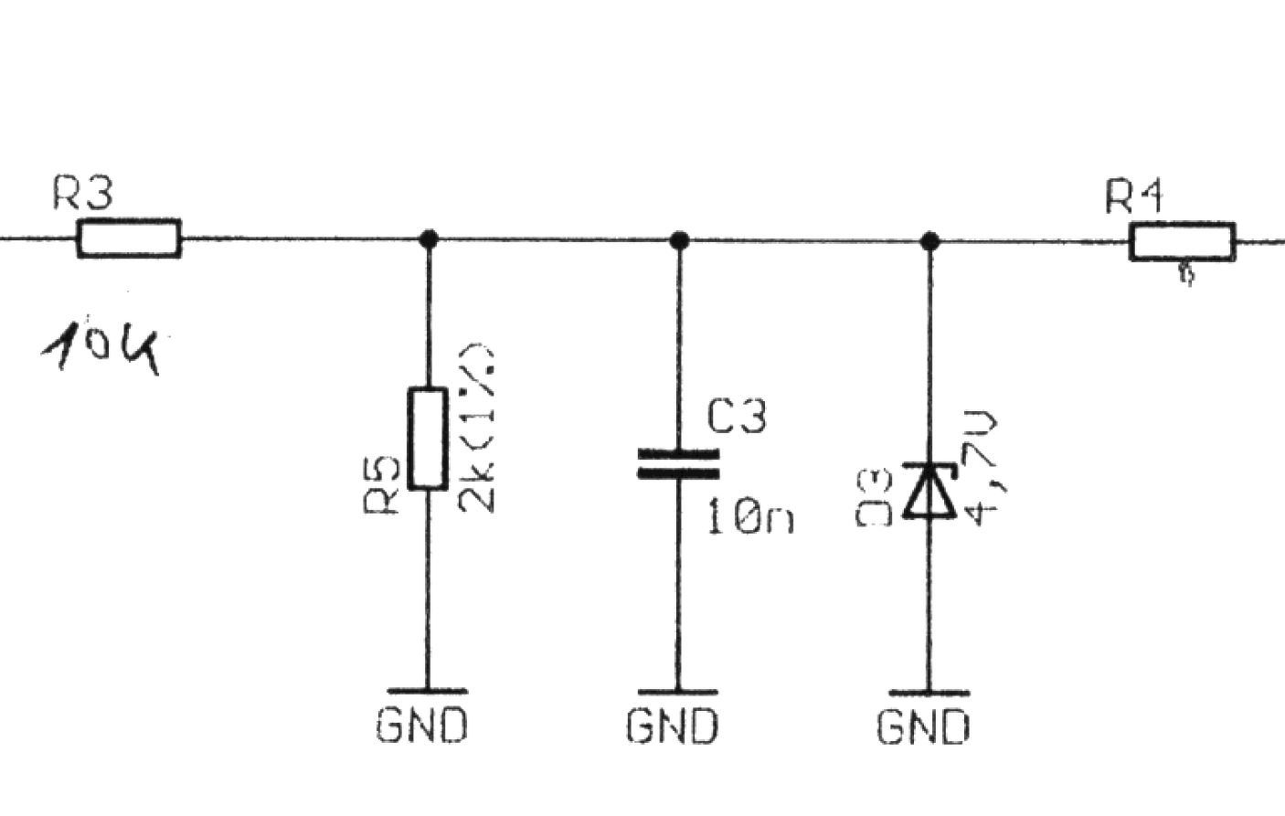
Ha ott egyből egy 4,7V-os zener van (R4 4ohm, R5 2kohm), akkor hogy fog tudni 12V-ot mérni? Ha R5 2k, akkor R4 inkább 10k lesz, nem? A hozzászólás módosítva: Jan 29, 2020
Kicsit összekavarodhattak a rajzokon az értékek, itt jobban látszik, hogy az R5 alatt csak egy kosz van, az nem 4 lenne...ellenben R3-hoz utólag van odaírva a 10k, ami szerintem az R5 lenne, az R3 meg nem biztos.
De egy ellenállás osztó azért jó lenne oda...ami 5V alá osztja az akku feszültségét. Nem? A hozzászólás módosítva: Jan 29, 2020
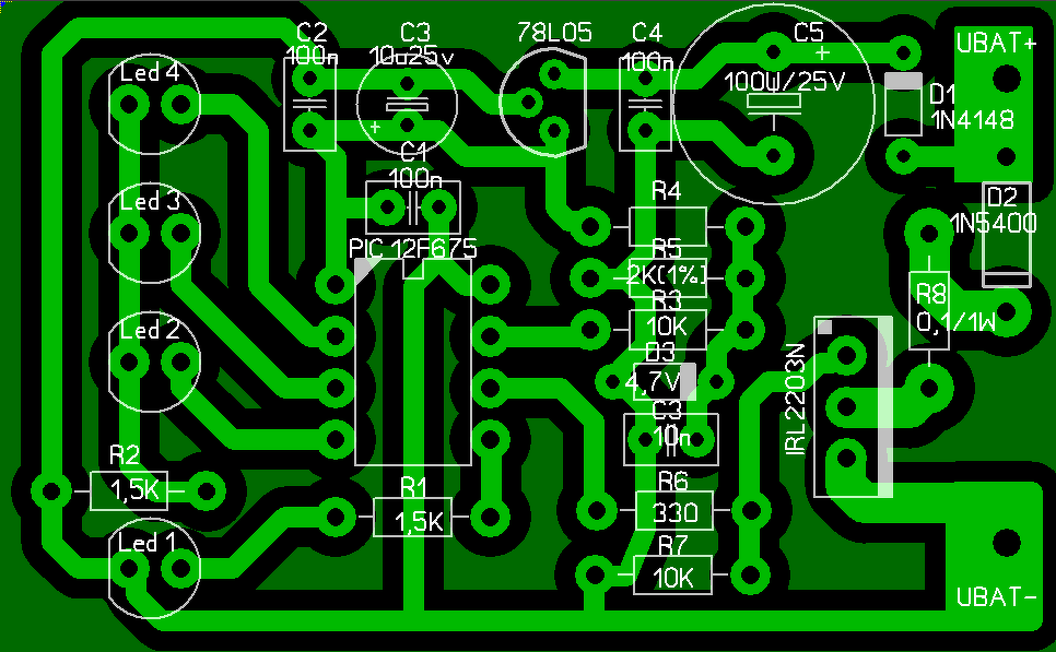
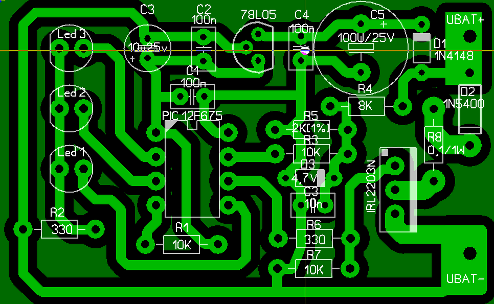
Én a fénykép alapján azonosítanám be, mivel elég éles és kivehető a kép. Ez alapján R4 10k, R5 2k, R6 330, R3 10k, R7 10k.
Hello! Én itt már kifejtettem, hogyan célszerű AD bemenetre vezetni egy jelet korlátozással.
bubuszoft: Természetesen a megkívánt pontosság is meghatározza a szükséges megoldást. Ha 10k/2k leosztás van (mint ahogy a képen is látszik), akkor a kb. 15V maximálisan mérni kívánt feszültséget a 4,7V-os zéner még nem fogja jelentősen határolni, mert 15V bement mellett 2,5V lesz az AD-re jutó feszültség.
Huhh...akkor örülök, hogy rávilágítottam, hogy nem lehet 4ohm az R4...bár így utólag most mindenki úgy ír róla, mintha ez nem lett volna kérdés...
![]() A jó minőségű képet is én raktam fel a panelról...na mindegy. Szívesen.
Hopp, itt amikor R5-öt írtam, végig az R4-re értettem...mivel az volt a kérdés és az érték nélküli.
Na hát kérem tisztelettel, elkészült a remekmű!
Persze hétvégén maratok nyákot, és akor lesz puding próbája, de ha valaki utána akarja építeni, feldobom az anyagot. A progiba Delay utasításokat adok, teljesen feleslegesnek tartom, hogy ezért TMR-t beindítsam. Ha valami kérdés van a Progival kapcsolatban, írjatok. Ja még valami a progiban az ADC értékek elvileg jók, gyakorlatilag ha készen lesz az áramkör, és élesbe megy, akor derül ki. |
Bejelentkezés
Hirdetés |
















