Fórum témák
» Több friss téma |
Aszondtad, hogy a matematikai modelleket kedveled...
Én olyan nagyon nem akarom feltalálni a meleg vizet, csak megemlítettem azzal a dologgal kapcsolatban, hogy pl szűrő előtt visszacsatolt PWM végfokra is lehet vele egy adag bónusz visszacsatolást ráerőltetni...ennyi történt mindössze...
A hozzászólás módosítva: Jún 15, 2020
A szimulátorban levő ideális modelleket kedvelem. Pl: egy szummátor, ez csak összegzést végez, ez egy sima matematikai művelet. Ha így nézem, akkor az összes modell matematikai, amik már a valós működést írják le. Csak ennek megfelelően jóval bonyolultabbak, az analizis lassabb és még könnyen ki is akad. A matmod-ot az elvek tisztázására használom. Ebben sokkal gyorsabb pl: egy ugrásjelre adott válaszfüggvény vizsgálata, beállítása. De nagyjából mindenre lehet a Parameter Sweep funkciót használni. Aztán, ha az eredmények jók, akkor lehet valódi áramkört tervezni. Azt nyilván ugyanúgy kell analizáltatni, aztán ha jó, akkor jöhet a nyáktervezés. Esetleg lehet próbálkozni légszereléssel, csőszegecses panelen. Ez nyilván nem lesz igazán jó, de a feszültségtüskéktől eltekintve ( különösen a földelt kimenetű esetében ) nagyon jól szól.
A szűrő előtti nvcs nem tetszik, nem foglalkoztam velük sosem. Nekem csak a fázistolós, önrezgő. Ezt is meg lehet csinálni legalább kétféle módon. Ha már megy matmódban, akkor lehet valós áramkört tervezni. Itt jön ki a földelt kimenet óriási előnye. Meg persze a hátránya is...
Az egész létezés, a világegyetem, meg minden létező dolog csak matematikai. Puszta absztrakció csupán... Az abszolút semmiben fellépő önhatás függvény szüli a létet. A benne lévő logikai oszcilláció megnyilvánulása a valóságnak nevezett tünékeny, folyton változó, illuzórikus projekció a nagy büdös mátrixban...
Jó példa a camera feedback: Elképesztően érdekes matematikai mintázatok, spirituális, szimbólumok tudnak megjelenni egy "önmagát látó képben". Egy visszacsatolt mátrixban"... https://youtu.be/O5RdMvgk8b0 Az erősítők esetében csak egy kimenetű-egy bemenetű visszacsatolt rendszerekkel szórakozunk. De vannak sok kimenetű/sok bemenetű visszacsatolt rendszerek is... A hozzászólás módosítva: Jún 16, 2020
Gyanús vagy te nekem... tavaly a Balatonon, a nyaralóm utcájában jött egy kisebb társaság és hasonló szürrealisztikus társalgást próbáltak erőltetni. Aztán persze kiderült hogy egy közismert szekta térítői... De az egyikük a kezembe nyomott egy papírt, hogy ezen minden kérdésemre megtalálom a választ. Én ugyanazzal a mozdulattal visszaadtam a papírt és mondtam, hogy nekem nincsenek kérdéseim...
Szóval szép dolog ez a fraktál, meg a hozzá gyártott képek, de én csak egy közönséges ember vagyok. Engem a D-class érdekel. Ha valakitől hallok egy piciny kis ötletet, akkor azt már nagyon gyorsan tudom hasznosítani. Nekem elég egy szikra is. A többi dolog nem nagyon érdekel. Egyébként, ami erősítőket én láttam, azoknak több bemenete volt. Volt egy hangbemenet, meg volt egy betáp. Nekem ennyi pont elég. Néha jó lenne megspórolni a betápot, mert akkor nem kellene hozzá drót...
Nem akartam belemenni a "spirituális elektronikába"
meg a visszacsatolás ezoterikus vetületeibe, csak bedobtam érdekességként, hogy ne legyen olyan unalmas a téma...Nem járok szektába sem. De ha már szóba került a matematika, meg a matematikai modellek...Na mindegy. Ennyit erről. Visszatérhetünk az erősítőkhöz...
Valóban lélek emelő ez a spirituszos valami az elméleti matematikai síkon. Minden tökéletes, minden határtalanul ideális. Minden tiszta. Viszont ha éhes vagyok a kolbászhoz le kell szúrni a disznót, az meg felakadt szemmel hörögve leheli ki a lelkét. A vas rozsdásodik, a hangszóró pereme elporlad. A félvezető torzít, az ellenállás zajos. De keressük a tökéletesség felé vezető utat ennek ellenére is. Egy rövid ideig azért el lehet álmodozni. Várom hogy visszatérj a bufferes részhez, mert az tetszik. A kanabisz hatása meg el fog múlni holnapra. Vagy varázsgomba.
Hát, szegény konnektorok... Kénytelenek vagyunk leszúrni, mert enni kell... ennek a következményeit a fantáziádra bízom.
És jobb lenne, ha csak algákkal táplálkoznánk? Elmegyek a kedvenc éttermembe és kérek egy halászlét harcsából. Erre kihoznának valami spenótszerű valamit...Igen, a vas rozsdásodik, tegyünk rá felületkezelést! A hangszóró pereme elporlad, veszünk újat, az ellenállás zajos, stb. Nekünk az a feladatunk ( vagy inkább hitvallásunk ), hogy mindezek ellenére csináljunk valami igazán jót! Nem baj, ha nem örökéletű, de fogjuk érezni, hogy mégis tudtunk valamit alkotni. Nem kell tökéletesnek lennie, de legyen jó! Nagyon jó! A kanabisz segít ebben a megvalósításban? Inkább egy kis bor...
Ilyesmi meghajtás fog elsőnek kipróbálásra kerülni elvileg. Quad féle kompenzálás, mint Karesznél...
Bár jobban örülnék ha a korábbi ötletem lenne a befutó, mert azzal opamp-tól függetlenül fixre lehet belőni a vágási frekit így az erősítő a TL072-től az 1Ghz-es CFA opampig bármivel elmenne a kompenzálás után állítása nélkül... Na ki is néztem bele egy friss, gyártásban lévő ultragyors CFA opampot 4000V/us jelemelkedési sebességgel, aminek a hangjától is be vannak kellőképpen ájulva a dyaudio.com-on... ![]() És az ára is baráti még viszonylag...Majd egy hónap múlva fülelésre kerül ez az OPAMP is, ha minden jól megy és ráérős leszek... (Azt a végén a TL071-adja a legjobb hangot...:laugh
Na meg még az OPA1611-et is talán érdemes lenne kipróbálni bele...
https://www.elektormagazine.com/news/new-high-end-audio-opamp-from-ti-1 Sajna én rühellem az opampokat, mert egy egyszerű vonalszintű előerősítőként is elvéreznek egy normális diszkréthez képest...akármilyen 0.0000x THD-s audio ló....ok, akkor is...
Szerintem ez nem Karesz és nem Quad-féle kompenzálás, hanem a kompenzálások egy fajtája amit már régen kitaláltak és használnak.
Az LT1223 is CFA, bár mindössze 2kV/us a jelemelkedési sebessége, de nálam nagyon bevált. Gery78 próbálta ki helyette az OPA627-et és azt írja ezzel még szebben szól a földelt kimenetű, de erre még gyűjtenem kell. Én is rühelltem az opampokat egészen addig, míg ki nem derült, hogy nem tudok ilyen kis torzítású 100 MHz-es erősítőt összehozni, ekkora nyílthurkú erősítéssel és főleg nem ekkora méretben. Ennek megfelelően vannak alkalmazások ahol nem kínálkozik jobb alternatíva az opampnál. Attól pedig nem kell tartanod, hogy a TL071 jobban fog szólni a fentieknél. A hozzászólás módosítva: Jún 20, 2020
Az LT1223 már nincs gyártásban. Találtam, referenciának jó lesz. De ami jól szokott szerepelni hangilag, kifejezetten nagy jelen, hasonló végfokokban az külföldi fórumokon az LM6171, AD8065.
Az OPA 627 kicsit húzós árban 16e+áfa/db... De bizony aggódok miatta, hogy a TL071 jobban fog szólni. Nagyon sok mindennél képes jobban szólni sok esetben, ahogy pl a motorola LM833 is... A hozzászólás módosítva: Jún 20, 2020
Emlékszem amikor vonalszintű előfokban ki lett próbálva pár opamp, sima nem invertáló 10V/V alapkapcsolásban, aztán az LM833 után jött a TL072, utána jött az NE5532, aztán az OPA2134, LM4562, OP275 meg az LME csótányok, hideg, üres és döglött hanggal...
Aztán a diszkrét etalon előfok leverte persze az egész mezőnyt, mint vak a poharat... Úgyhogy azért tartok az opampoktól... Nem jók azok azért bárhova, meg bárhogyan... A hozzászólás módosítva: Jún 20, 2020
Végül is az a terv, hogy majd őket fogom kipróbálni LT1223 mellett:
Olyan műveleti erősítőt nem tudtok, ami hasonlóan gyors, de áramgenerátoros kimenete van?
Elég gyors pl az OAP1611 (single) és 1612 (dual) és áramgenerátoros kimenetük van.
Valamint van J-fet bemenetű változatuk is: (D-osztály elé ennél gyorsabb nem kell szerintem sehova...) A hozzászólás módosítva: Jún 20, 2020
Az LM6171-nek meg olyan szép nyílt hurkú átvitele van.... Egy az egyben helyettesíthetem 100MHz-es virtuális opamp-al pl a földelt kimenetű izék szimulációiban...
A hozzászólás módosítva: Jún 20, 2020
Ez nagyon lassú. Ami nekem kellene, az mondjuk lehet sima BJT bemenet, a kimenet tudjon a megfelelő terhelés mellett +/- 3...5V-ot, a késleltetése a bemenettől a kimenetig 10 ns alatt legyen és tudjon +/-10mA-t. És a nyilthurkú erősítése legalább 100 dB legyen.
Ehhez kell diszkrét megoldásban 12 db BC tranyó. Nagyon jól működik a szimulátorban, meg a valóságban is, de arra gondoltam, hátha van ilyen sokkal kisebb méretben.
Lehetséges. Csak az a problémám, hogy nekem +/-3...5V kimenet kell, úgy, hogy az opamp 2 x 15 V-ról megy. Ez az ic elmegy 2 x 5 V-ról is, csak már jóval lassabb.
Tehát, hogy csináljam meg azt, hogy az ic-ből csak +/- 3...5 V jöjjön ki, de úgy, hogy az ic közben 2 x 15 V-ról jár? Vagyis ne is akarjon nagyobb feszt csinálni, mert akkor biztosan lassabb lesz. És természetesen a nyílthurkú erősítéssel dolgozik.
https://www.ti.com/amplifier-circuit/op-amps/high-speed/overview.html
Itt nagyjából minden van ami szem-szájnak ingere...
Ja má hogy az általam tervezett diszkrét bemeneti fokozatról beszélsz, mert azt használod D-osztályban bemenetre... (Az jó ám lineáris üzemre is, sima erősítőbe, csak megsúgom...
Alapból arra lett kitalálva először még.)Hát amit megenged a disszipáció, azt felszórod 3Ft-os SMD tranyókból, meg BAV99 kettős diódából... Egyesek LF357-et használnak egyébként ilyesmi célra... Egyébként be lehet kötni analóg módon az OPA-t a bemenetre, aztán prímán erősíti azt a 300-500Khz-es vivőmaradékot is, amiből a komparátor komparál... Lehet ezzel játszani és ahhoz bőven elég gyors lesz... A hozzászólás módosítva: Jún 20, 2020
Nem tudtam, hogy már nem gyártják az LT1223-at. A francba. De még lehet találni néhány darabot belőle itt-ott.
Az OPA627 "csak" 10500 bruttóban a RET-nél. Ezt a TL071 kérdést már többször leteszteltem és az az eredmény jött ki, mint a nagykönyvben. A rosszabbtól a jobb felé haladva: TL071, NE5534, OPA134, MC32072, LME49710. A földelt kimenetűben nem ajánlott lassúbb opamp az LT1223-nál, de ha ki lett próbálva elhiszem, hogy jobban szól az OPA627-tel. De bőség zavara van ma már és nem olcsó mulatság a legjobbakat egymással versenyeztetni, így legtöbbször elhisszük ha valaki, valamit, valahol, agyon dícsér.
Hát most már tudod, hogy nem gyártják azt az őscsótányt, réges régóta... Alig találtam és nem reklámozom be hol, hogy tudjak venni 2db-ot, amikor összelövöm a végleges rendelésemet...
Bár erős megérzésem, hogy pl az LM6171 simán lesz olyan jó és azt kapni lehet dögivel... A hozzászólás módosítva: Jún 20, 2020
Egyáltalán nem a te bemeneti fokozatodat használom, miután nem is ismerem.
Esetleg tehetnél ide egy rajzot az okosságodról. Meg némi szimulációs eredményt, de ha érdemesnek találom a figyelmemre, akkor berajzolom én is. Remélem, tudja a 13.02 időpontban feltett hozzászólásomban leírt kritériumokat. Ha nem, akkor nagyon nem érdekel. Látszik, hogy semmit nem értesz a D osztályból, különben nem írnál LF357-ről. Egyébként nálam a vivő 1 MHz körüli. Ha érdekelne a téma, akkor tettem fel egy matmodot, ha elgondolkoznál rajta, akkor mindjárt nem írnál sületlenségeket. Közbe láttam a rajzodat. Egyáltalán nem ezt csináltam meg. De ne ess tévedésbe! Én mindössze egy opamp típust kérdeztem tőled. Ha ilyet nem tudsz, akkor nem vagyok kíváncsi arra, hogy szerinted mi a jó... A hozzászólás módosítva: Jún 20, 2020
Négy helyen is találtam, de akkor én sem mondom meg hol...
Nekem nem is kell, mert találtam.
Csak 2-kell referenciának. Valószínűleg lesz annál jobb is hangilag egyébként... A hozzászólás módosítva: Jún 20, 2020
Látszik, hogy te nem értesz akkor a D-osztályhoz semmit...
Katt-nak meg SPafinak jó volt az LF357, ők meg tudták oldani vele a nyílt hurkú erősítés növelését, csak ahhoz már ugye némi hozzáértés is kéne a témához...
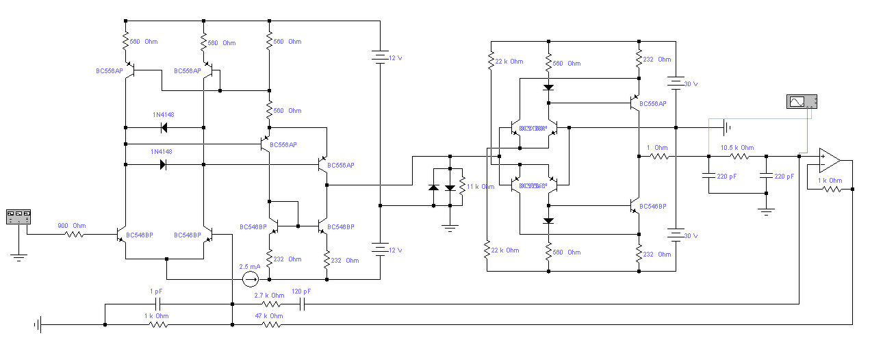
Egyébként itt a rajz. Legalábbis ebben is benne van némileg módosítva... Végfokban az alsó áramtükör helyett egy félhídmeghajtót vezérelt. Nagyon jól működött a gyakorlatban. 360Khz-en ment az erősítő egész korrekt hanggal...
Látom a rajzodat. Még csak nem is hasonlít arra, amit én csinálok. Ha lesz időm megszimulálom, bár azt rögtön nem tudja, amire szükségem van.
|
Bejelentkezés
Hirdetés |







meg a visszacsatolás ezoterikus vetületeibe, csak bedobtam érdekességként, hogy ne legyen olyan unalmas a téma...Nem járok szektába sem. De ha már szóba került a matematika, meg a matematikai modellek...








