Fórum témák

» Több friss téma
Fórum » Erősítő építése elejétől a végéig
Lapozás: OK   36 / 96
(#) Karesz 50 hozzászólása Aug 5, 2022 / 1
 
Mégis mértem THD-t pedig nem akartam. Végül a kíváncsiságom legyőzte a lustaságomat.
Sajnos ennek saját gyártású 1 kHz-es generátornak hatalmas brummja van (-65 dB). Kellene csinálni hozzá egy rendes tápegységet, de akkor már egy jobb kimeneti fokozatot is, de akkor már a torzításából is le kellene faragni még valamennyit... szóval újra neki kellene futni az egésznek. Talán majd egyszer.

Tehát a meghajtó fokozat plusz söntszabályzó THD-ját mértem. A fólia oldal fotóját is megmutatom, mert hát tudok ilyen csúnyát is. Rendes körülmények között itt egy pókhálószerű gubancnak kellene lennie, mert a gyakorlat legtöbbször mást mutat, mint a szimuláció... de most alig van módosítás.

A 3. harmonikus a generátor saját torzítása, a többi meg valahonnan jön. Az 1- és 2 kHz közötti 100 Hz-es tüskéket is a generátor termeli (a "brumm").
A kimeneti szint 1 Veff/1 kHz. A felharmonikusok -120 dB környékén, vagy ez alatt vannak nem tudni mennyivel.
38 Vpp kimeneti szintnél mutat az SPLab 0.002%-ot, de az sem hiteles.

Minden szempontból átment a vizsgán ez a meghajtó fokozat. A mérések során előfordultak rövidre zárások, fordított polaritás, gerjedés, 10 Veff bemeneti feszültség, ütöttem vágtam, nem kellett egyetlen alkatrészt sem cserélni benne. Mindent túlélt.
(#) Karesz 50 válasza Karesz 50 hozzászólására (») Aug 5, 2022 /
 
Ha már így belelendültem a komplett erősítőt is méregettem kicsit. A függvénygenerátor torzabb, de kisebb a kisfrekvenciás zaja és bármilyen frekvenciára be lehet állítani.

Ezekből a mérésekből annyi a tanulság, hogy a buffer torzítása sokkal nagyobb, mint a szimulációk mutatták. De ennek egyik oka, hogy kevés hozzá a labortáp kimeneti árama. Először csinálni kell valami normális tápegységet. Lehet, hogy ez is stabilizált lesz, vagy kapacitív sokszorozós, majd kitalálom/kialakul. Még rengeteg munka lesz vele mire elkészül.
(#) Karesz 50 válasza Karesz 50 hozzászólására (») Aug 6, 2022 / 3
 
Az a mondás járja felénk, hogy a javításhoz elég 50% tudás, a másik 50% a szerencse. Ez most erre a végfokra is vonatkozik. Néha több szerencsém van, mint eszem. Gondoltam egy merészet és nem rendes tápegységet csináltam a buffernek hanem bekötöttem az átfogó negatív visszacsatolást. Azt a 20 dB-es visszacsatolási tényezőjűt, amit már emlegettem. A szimulátor szerint stabil marad. Ebben azért nem voltam biztos, mert kitolódik a sávhatár (-3 dB-es pont) közel 2 MHz-re. Ez meg azért inkább nevezhető "gubancnak", mint erősítőnek - lesz ami lesz - bekapcsoltam. Ha begerjed majd gyorsan kikapcsolom. Atom stabil maradt.
Ha már ilyen jó napom van, megnézem mit lép négyszögjeles méréssel kapacitív terhelésre. Biztos voltam benne, hogy most gerjedni fog. Elég sok fokozatú kapcsolás, sok tranzisztor, sok törésponti frekvencia. Kezem a kapcsolón, reflexidőm közel nullára állítva. 1kHz/8Ohm/100nF. Hozzáérintem a vezetéket a kondihoz, semmi változás a jelalakban. Ellenőrzöm, minden oké. 10kHz, semmi változás. 1uF... semmi. Ekkor átdugtam a mérőzsinórt az analóg szkópba. Azon már látszik egy kis apró ciráda - ami a szkóp fotón is. Az 1 µF-nál csak úgy lehet valamit észrevenni ha nyomogatom a vezeték végét a kondihoz. Ilyen erősítőm még soha nem volt. És csak a bemeneten van egy 300 kHz-es másodrendű aluláteresztő.

Ezen felbátorodva újra megmértem a THD-t. Most bírja szuflával a labortáp. Érdekes.
Aztán meghallgattam gyorsan. Ami bemegy az jön ki. Így első hallásra. Viszont nagyon "feszesen" szól. Túl precíznek tűnik hirtelen, hangszórós a hangja. Most úgy szól ez SAL, mint egy SAL. Nem biztos, hogy ez rossz - talán így kell neki szólnia - de még tovább kísérletezek és hallgatózok. A mélye és a dinamikája viszont eszméletlen lett. Most abszolút nincs ott a csatoló kondi a hangban (ami pufferkondi is egyben). Még alszom az egészre néhányat... hagyom csillapodni ezt a lelkesedést, hogy később objektívebben szemléljem a dolgokat. Közben azért tovább agyalok a kapcsoláson. Keresem a hibákat benne mert kell, hogy legyenek.
(#) Karesz 50 válasza Karesz 50 hozzászólására (») Aug 8, 2022 / 1
 
Csak be kell tennem még egy képet, hogy látsszon miről is van szó.
Úgy gondoltam a labortáp a leggyengébb láncszem. 100VA 2x24 V-os BEAG toroid van benne,
(kb. 40 éve) jó nagy a kimeneti ellenállása is, hogy bírja a rövidzárat.
Ez most 250 VA-es toroid, megpufferelve 41000 µF/63V ROE kondival, ez megszűrve 27000 µF/80V ROE kondival, plusz a buffer fokozatra gányolt táp/csatolókondik. Na majd most lesz ám dinamika meg dirrdurrcsindatratta - gondoltam. Bíztam benne. Ezt vártam.
Hát egy olyan lagymatag sz@r lett az egész, hogy elhűltem tőle. Nem akartam hinni a fülemnek. Megmértem mekkora a feszültségváltozást a 27 mF-os kondin. A legnagyobb beütéseknél 30 mV-ot esik a táp és azonnal beáll. Mintha egy csöves szólna. (Most elnézést a kérek gyorsan a csőpártiaktól, de engem erre emlékeztet.) Elkent, puha mélyek, eltűntek a részletek, elkenődött minden. És ez hangerőtől független. Egy szál énekhangon is ugyanez van. Lehet, akad akinek ez tetszene. Olyan jó "bumis" mélyek.
A legelső meghallgatásra emlékeztet, amikor azt írtam (ha jól emlékszem), hogy lagymatag a mélyhang. Aztán amikor betettem a ROE csatolókat,a magas kimeneti impedanciára fogtam, hogy ez még mindig nem az igazi. Most 8 mOhm a kimeneti ellenállás 1 kHz-en, 8.8 mOhm 20 kHz-en, 14.4 mOhm 50 kHz-en. És mégis most szól a legrosszabbul. És ebben biztos vagyok.

Azért ma visszadugom a tápegységbe megerősítésképpen, mert közben kicseréltem az integrálótagot is 100 pF-es SMD-re. De nem hinném, hogy az okozna ekkora mérvű változást. Nagyon nem egyszerű "behangolni" egy erősítőt és még ott van az a gond is, hogy ez az én saját fülem, a saját ízlésvilágom. Az van, hogy bíznom kell magamban, mert másképp nem megy.
A hozzászólás módosítva: Aug 8, 2022

CAM02944.jpg
    
(#) Karesz 50 válasza Karesz 50 hozzászólására (») Aug 10, 2022 / 1
 
Végül nem dugtam vissza többé a labortápba a buffert. Helyette a pufferkondikkal és a visszacsatolással játszottam. Röviden: ha kikötöm az átfogó negatív visszacsatolást lágyabb lesz, de torzabb. Ha csökkentem a puffer kapacitását elmúlik az a "bummogós" mély - helyette kopogós, egyre mély hiányosabb lesz és elkezd magasba húzni a hangkép. Nem találtam olyan verziót, hogy ezzel a hiper-szuper kondival jól szól, az olcsóval pedig nem. Egyikkel sem szól jól. A legjobb akkor volt amikor a labortápról ment.
Ebből következik, hogy csináltam hirtelen egy stabilizált tápegységet (véletlenül találtam hozzá a fiókban mindent). Hajnalban kitaláltam a kapcsolást, este már teszteltem. Rossz hírt kell közölnöm. A buffert tápját is le kell stabilizálni. Ez várható volt.
Most nincsenek ilyen meg olyan mélyek, hogy döng, kopog, kevés, sok. Együtt szól a zenével. Észre sem lehet venni. A filmzenéről mondta valaki, hogy akkor van jól megcsinálva ha filmnézés közben észre sem vesszük, hogy ott van - de hatása mégis kiváltja a sokkot, az érzelmeket. Most kellett rájönnöm, hogy a jó mélyhang is ilyen. Állandóan ezt az egy lemezt pörgetem, már rég a könyökömön jön ki minden egyes szám, de pontosan emiatt a legkisebb változást is azonnal érzékelem. És most megint új hangokat hallottam. Kétszer is végig hallgattam, hogy jól hallom-e. Elmúlt a hangszórók saját-hangja, a doboz rezonanciái, a torzítások leredukálódtak. Úgy szól ez a bóvli SAL a bóvli DVD játszóval, hogy simán el tudnám bármeddig hallgatni a "nagy láncom" helyett, ha nagyon muszáj lenne. (De szerencsére nem muszáj.)

Azt hiszem van tanulsága dolognak. Emiatt (is) csináltam végig ezt a kísérletet. Ha mérve az jön ki egy erősítőből ami belemegy, az még nem garancia arra, hogy jól is fog szólni. Legalábbis a THD méréssel ezt nem lehet kimutatni. De azt igen, ha valami nem stimmel. Ha a harmonikus torzítás magas akkor minden egyéb torzítás is magas lesz.

A tápegység fontosabb, mint maga a kapcsolás. De, mint ahogy egy 60 éves nőből nem lehet három 20 évest csinálni, úgy egy jó tápegységgel sem lehet rossz erősítőből jó hangot elővarázsolni. A jót viszont el lehet vele rontani.

A többi követelmény a szokásos: a kis termikus torzítás, a hangfrekvenciás felett legalább még egy oktávig, de inkább kettőig állandó visszacsatolási tényező. Ezzel meg együtt jár a több MHz feletti határfrekvencia, a nagy jelemelkedési sebesség és a nagy teljesítmény-sávszélesség. Elegendő fázistartaléka kell legyen a rendszernek, stabil legyen, gerjedésmentes, zajtalan. Ha ezeket a paramétereket tudja, már készen is van. Nem a világ legjobb erősítője, csak egy a nagyon sok jó közül - mert ugye a folyóhoz több úton is el lehet jutni (de nem mindegyiken).

Az egésznek ez volt a "durva hangolás fülre" fejezete. Még hátra van a néhány apróság ebből is. A csatolókondik csereberéje, a DC szervó, a "satöbbi"... És még mérni is kell kíváncsiságból, hogy most mit mutat vajon. Aztán deszkamodellt csinálni új nyákokkal. Aztán finomhangolni. Most tartok kb. felénél.

Kissé hosszúra nyúlt ez a beszámoló. Elnézést, ha bárkit untattam volna vele.
A förtelmes képet azért kiteszem elrettentésképpen. Meg a bugyuta (de jól működő) stabilizátor rajzát is.
(#) Peter65 válasza Karesz 50 hozzászólására (») Aug 10, 2022 /
 
Szia!
Számomra tanulságos ez a sorozat is.
Amit kérdeznék: Korábban egy másik témában oda jutottál, hogy a sönt stabilizátort alkalmasabbnak találtad az erősítők megtáplálására a szokásos áteresztős megoldásnál. Most mégis az utóbbit választottad. Miért?
(#) Karesz 50 válasza Peter65 hozzászólására (») Aug 10, 2022 /
 
Szia Péter!
Köszönöm az elismerést!
A meghajtó fokozatnak söntstabilizátora van. A buffer néhány Watt kimeneti teljesítményig működik "A" osztályban, alacsony - valamint komplex - terhelő impedancián lezárnak a végtranzisztorok. Így is nagyon rossz a hatásfoka (de ez itt nem szempont). Itt egy söntstabilizátor használata elképzelhetetlen, hiszen a várható legnagyobb csúcsáramra kellene méretezni - olyan 8-10 A-re.
(#) Karesz 50 válasza Karesz 50 hozzászólására (») Aug 11, 2022 /
 
Kezd kialakulni a véglegeshez közeli kapcsolás. Megint összerajzoltam.
Nappal, hogy ne zavarjam vele Ge Lee éjszakai nyugalmát.

Megmértem a THD-t is. Nem változott semmit.
Pedig reméltem, hogy megnőtt 5-10%-ra a páros harmonikus és emiatt szól jobban. De hát nem.
(#) Karesz 50 válasza Karesz 50 hozzászólására (») Aug 13, 2022 / 1
 
Miután deszkamodell-érettnek nyilvánítottam magamnak a kapcsolást lerajzoltam a blokkvázlatát. Így könnyebb átlátni rajta. Én is elgondolkodtam ez egészen (újra).
Amiatt lett "A oszt 22" a fantázianeve, mert ezt az esztendőt írjuk és mert ezt elég fantáziadúsnak tartom, ha jobb nem jut eszembe helyette. De véletlenül pont 22W/8Ohm - most már, hogy megemeltem még 4 V-tal a tápfeszt, mert még bír ennyit - és 35 W/4Ohm.
Talán nem is virtuális földűnek nevezhető ez a kapcsolás, mert hát van földpontja, mégpedig nagyon határozott és az stabilan nulla Volt. Viszont a tápja "lebeg" (az 56 V) ehhez a földponthoz viszonyítva.
És most ki kell javítanom egy korábbi tévedésemet amikor azt írtam, hogy a csatolókondi ESR-je és reaktanciája hozzáadódik a kimeneti impedanciához. Nem adódik hozzá, hiszen a hangszóró negatív pólusán mindig 0 V van - mert ő a GND pont. Áttevődik a tápfeszre. Ha gondolatban berajzolunk egy soros ellenállást a csatoló/pufferkondikkal, láthatjuk, hogy az ezen eső feszültség ütemében hullámzik (lebeg) a fix 56 V-os táp. Nyilván emiatt szól jobban stabilizált táppal, mert ez az 56 V "nem rogy be".

A másik érdekesség - esküdt ellenségem - a DC szervó. Enélkül nem működne a kapcsolás. A legkisebb áram-aszimmetriától kiülne valamelyik tápfeszre a kimenet. Ezt úgy kell érteni, hogy lenne mondjuk +5/-47 V a tápfesz, vagy fordítva. De ebben a kapcsolásban a DC szervó a buffer fokozat bemenetén van, ami a nevéből adódóan is egységnyi erősítésű. Ráadásul dupla haszna haszna van, mert a meghajtófokozat offset driftjét is kinullázza. Negatív hatását a hangra tovább csökkenti, hogy benne van a visszacsatolóhurokban.

Más érdekesség nincs a kapcsolásban. Ha csak az nem, hogy ezzel mertem életemben először megtenni azt, hogy beadtam neki klippelés előtti -1 dB-es jelszinten egy 10 kHz-es négyszögjelet 8 Ohm-os műterheléssel a kimenetén. Fogtam a generátort és szép lassan feltekertem a frekvenciát 15 MHz-ig és megnéztem a 15 MHz-es szinuszt a kimeneten (1MHz-től szinuszt csinál az aluláteresztő a négyszögből). Jó, ez nem egy 1kW-os végfok, de nincs neki olyanja, hogy teljesítmény-sávszélesség. 100 kHz-en már körülményes THD-t mérni.

Még egy ami érdekes lehet. Miután betettem a feszültségstabilizátort, megnőtt 10 kHz-en a THD a korábban mérthez képest 0.02%-ra. Megszüntettem a buffer nyákja alján kialakult gubancot és ez szépen lecsökkent 0.005%-ra teljes kivezérlésen. Nincs jelentősége, de meghallatszik ez is (meghallgattam újra). Nem is biztos, hogy mindig méregdrága belső vezetékezést kell használni, néha elég jól vezetékezni. De sajnos minden meghallatszik és van ami ki is mérhető (néha, valahogy).
(#) reloop válasza Karesz 50 hozzászólására (») Aug 14, 2022 / 2
 
Szia! A blokkvázlaton a kimenetről jövő 1k-t U1 invertálóra kötném.
(#) Karesz 50 válasza reloop hozzászólására (») Aug 14, 2022 /
 
Szia!
Így U1-nek van egy stabil 40 dB-es visszacsatolt erősítése 160 kHz-es törésponti frekvenciával. A 10k a VAS ellenállás is egyben.
A buffer fokozat visszacsatolási tényezője szintén stabilan 20 dB és így lesz 1.6 MHz-en a visszacsatolt erősítés -3 dB-es pontja. Fontosabbnak tartottam a fokozatok erősítésének állandóságát és a nagyfrekvenciás stabilitást annál, hogy mondjuk még 20-30 dB-lel kisebb THD-t mérhessek, de ennek fejében végig vigyem az összes fokozaton a buffer torzításait.
Az elmélet mellett szól a kapacitív terheléses négyszögjeles mérés és a teljes hangfrekvenciás sávban állandó 8 mOhm-os kimeneti impedancia.
Biztosan lehetne ennél is jobbat csinálni, de ahhoz még gyakorolnom kell.
(#) Karesz 50 válasza reloop hozzászólására (») Aug 14, 2022 / 1
 
Bocsánat! A francba! Igazad van, elrajzoltam.
(#) Karesz 50 válasza Karesz 50 hozzászólására (») Aug 14, 2022 /
 
És még bunkó is vagyok mert nem köszöntem meg, hogy figyelmeztettél. Köszönöm!
Kicsit kezdek szétszórt lenni mostanában (az utóbbi néhány évben). : )
(#) reloop válasza Karesz 50 hozzászólására (») Aug 14, 2022 / 2
 
Ugyan, szóra sem érdemes! Biztatni akartalak, figyel a közönség
(#) Karesz 50 hozzászólása Aug 15, 2022 / 2
 
Már látom az alagút végének az elejét. Elvileg készen van a panelterv is és elvileg most már egyezik a kapcsolási rajzzal is (ha mégsem, az majd szívás lesz). Ez szó szerint deszkamodell lesz és az is fog maradni - egy vagyonba kerülne rendesen megcsinálni. De hajt a vérem és mindenképpen tudnom kell hogyan fog szólni ez a kapcsolás : )
(#) teddysnow válasza Karesz 50 hozzászólására (») Aug 15, 2022 /
 
A meghajtó fokozat elején az a zárt hatszögletű "nyomvonal" nem minősül földhuroknak?
(#) Karesz 50 válasza teddysnow hozzászólására (») Aug 15, 2022 /
 
Elvileg de, de amúgy nem. Gyakran szokták így körbe vinni a GND-t és így is jó valami miatt.
(#) Karesz 50 válasza Karesz 50 hozzászólására (») Aug 16, 2022 / 1
 
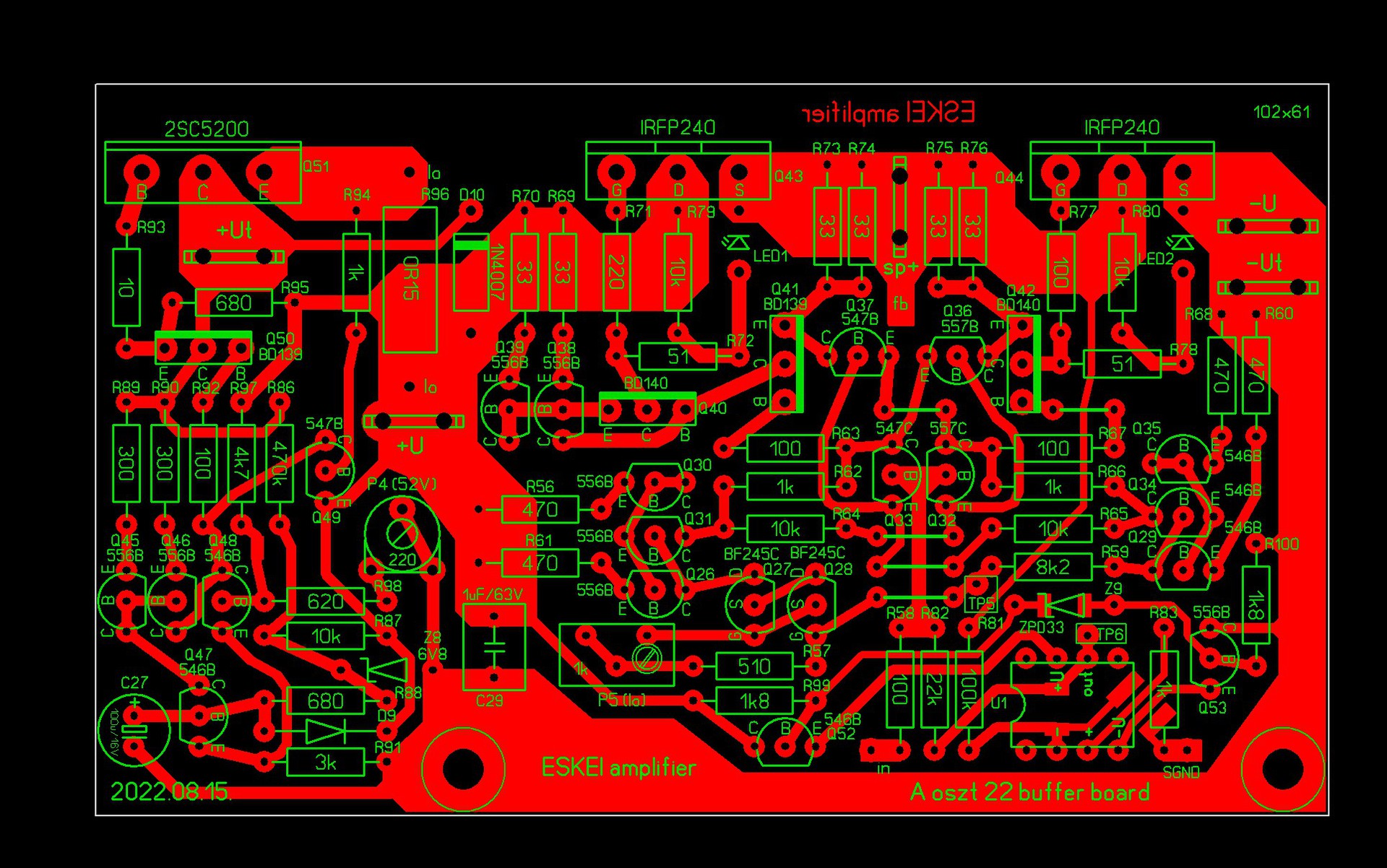
Jogos észrevétel volt, hogy a kapcsolási rajz felbontása kicsi. Próbáltam javítani. Nálam így most 300%-os nagyításban is kristálytiszta a kép és 800%-nál is olvashatóak a feliratok.
(#) Alkotó válasza Karesz 50 hozzászólására (») Aug 16, 2022 /
 
Köszönjük.
(#) teddysnow válasza Karesz 50 hozzászólására (») Aug 16, 2022 /
 
Oké, köszi.
(#) mek-elek válasza Karesz 50 hozzászólására (») Aug 16, 2022 /
 
"egy vagyonba kerülne rendesen megcsinálni" Vastagon egyetértek veled ebben. Megcsodáltalak a hozzáértésed, és a kitartásod miatt! Én azt gondolom, hogy megérné "rendesen" megépíteni, vajon ténylegesen milyen hangja lenne. A panelről, az én vélemények szerint, mint általában a térkép rajzolatú paneleknek, hangformáló sajátossága van. Ez persze nem azt jelenti, hogy nem szól "jól", meg persze ez az egész rendszerfüggő is egyben.

Még egyszer, gratulálok a munkádért!
(#) dB_Thunder válasza Karesz 50 hozzászólására (») Aug 16, 2022 /
 
Idézet:
„A meghajtó fokozat elején az a zárt hatszögletű "nyomvonal" nem minősül földhuroknak?”

Idézet:
„Elvileg de, de amúgy nem. Gyakran szokták így körbe vinni a GND-t”


..ééés összeszerelés után valahol elvágják utólag a nyákot, amint rájöttek hol a legoptimálisabb!
(#) compozit válasza dB_Thunder hozzászólására (») Aug 16, 2022 /
 
Vagy eleve smd-ből építik és telifölddel.
(#) Karesz 50 válasza dB_Thunder hozzászólására (») Aug 16, 2022 /
 
A lap tetején ott van a meghajtófokozat nyákjának a fényképe, a fólia oldal felől is. Nézd meg közelebbről légy szíves. Ha ezzel megvagy, akkor nézd meg az SPL-lel mért 50-100-150-200- stb... Hz-es zavarfeszültséget. Ha ezzel is megvagy, mondd meg hol vágjam át a fóliát és indokold meg miért. Majd ezek után számold ki mekkora zavaráram folyik azon hurkon.
(#) Karesz 50 válasza compozit hozzászólására (») Aug 16, 2022 /
 
Vagy. De majd dB_Thunder mindjárt megmondja hány nA folyna a teleföldön.
(#) Karesz 50 válasza mek-elek hozzászólására (») Aug 16, 2022 /
 
Az nem biztos, hogy össze lesz hányva deszkamodellként.
Igen, a térképszerű nyáknak is van "saját hangja" és a "pókhálószerű" vezetékeknek is.
Köszönöm a gratulációt, jól esik!
(#) Alkotó válasza Karesz 50 hozzászólására (») Aug 16, 2022 / 1
 
Egy jól megépített deszkamodell csak látványában más. Műszaki megoldásaiban lehet tökéletesen korrekt, és hűen tükrözheti a dobozolt változat sajátosságait.
(#) Karesz 50 válasza dB_Thunder hozzászólására (») Aug 16, 2022 /
 
Képes voltam megmérni csak a zajt, rövidrezárt bemenettel, 8 Ohm-os terhelésen. A hangkártya bemenete osztó nélkül csatlakozik a hangszóró kimenetre.
A 0 dBV-os jelszint = 1 Veff a gyakorlatban is.
50 Hz-en 11 uVeff mérhető a kimeneten, ez 109 dB jel-zaj távolság 1W/8Ohm kimeneti teljesítményhez viszonyítva. És ezt is valahonnan a környezetből szedi össze, árnyékolással valószínűleg csökkenne (de nem gondolom, hogy zavaró lesz.)

CAM02970.jpg
    
(#) mek-elek válasza dB_Thunder hozzászólására (») Aug 17, 2022 /
 
Szerintem a legoptimálisabb a csillagpontos földelés, de ez csak az én véleményem. Az is igaz, hogy az nem így nézne ki....
(#) Karesz 50 válasza mek-elek hozzászólására (») Aug 17, 2022 / 2
 
És mi történik akkor ha egyáltalán nincs nagyáramú földje az erősítőnek, mint ebben az esetben. Hová tennéd a csillagpontot?
Következő: »»   36 / 96
Bejelentkezés

Belépés

Hirdetés
XDT.hu
Az oldalon sütiket használunk a helyes működéshez. Bővebb információt az adatvédelmi szabályzatban olvashatsz. Megértettem