Fórum témák
» Több friss téma |
Mielőtt kérdezel, a következő két dolgot ellenőrizd!
I. A helyes tápfeszültségek megléte.
II. A kimeneten van-e egyenfeszültség.
Élesztés.
Sziasztok. 2x90VDC-re tudnátok ajánlani valamilyen erősítőt? Hangosítási célokra kellene, bulikban. A táp kettő trafóból áll össze így a teljesítmény is 6-700W amit a táp tud.
Így persze nincs meg a +15V csak 3.2V C908 nem lehet rossz?
CNP950-nél jó a forrasztás és tiszták az érintkezők.
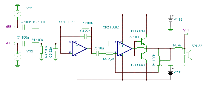
Összedobtam egy rajzot. A VG1 és 2 a mixer kimeneteit szimbolizálják. Az IC lábkiosztásánál az adatlapot kövesd, a program kötöttségei miatt lett így ábrázolva.
Önszorgalomból hangerőszabályzót is rajzoltam bele ![]() IC-nek az NE5532-est ajánlom. Ezek a 8 lábú dual opamp-ok lábkisztás szempontjából csereszabatosak. Használj IC foglalatot, és tégy be neked tetszőt.
Azt mérd ki, hogy a trafó középkivezetése, a megcsapolás, eljut-e a kondikhoz!
A hozzászólás módosítva: Okt 31, 2013
Igen eljut C913B és C914B 83V van összesen.Holnap kicserélem a kondikat aztán majd meglátom.
Nem erről van szó! Azok a kondik (legalábbis azon a rajzon amit én nézek) 2x10nF és a szekunderen vannak. A C908, C909-ig kéne testet mérni. Bővebben: Link
A hozzászólás módosítva: Okt 31, 2013
Sziasztok St151 erősitőhöz 2*32v hoz milyen tranzisztor készletet javasoltok?
Bocs hogy ide irom tudom hogy van topik neki de az eléggékihalt Köszi előre is
Értem rendben megnézem a testelést. Viszont én nem sima C914 és C913-ról irok ,hanem B jelüekről amik értéke 470µF és 50V-osak. Csillaggal vannak jelölve és külön táblázat ír róluk.
Sziasztok!
Szerintetek ezt építsem meg, vagy az ágota 600-at?
Tud e valaki valamilyen erősítő kapcsolást 2sd797 tranzisztorral? Leginkább egy kb. 400w @8 ohm erősítő kapcsolás érdekelne vele.
Szia!
Kicsi a feszültségtűrése, ezért 400W-ot nem tudsz hagyományos eszközökkel kihozni belőle. És mivel nincs meg a komplementer párja, ezért csak kvázikomplementer kapcsolásba lenne jó.
Tudom én is kerestem a párját a neten, de nem találtam sajnos
![]() Bővebben: Link Haliapu fórumtárs valamikor feltett egy PA-400 as PCB tervet, valakinek nincs meg a rajz hozzá? 4 ohmos terheléssel használható e? Illetve mekkora a kimenő teljesítmény? Mekkora tápfeszről működik?
Sziasztok! Vettem egy régi alpine erősítőt, aminek csak annyi hibája volt hogy ha megrázódott a háza letiltotta a kimenetet pár másodpercig. Gondoltam kezdő létemre nem lehet nagy a baj...
Szereztem kapcsolási rajzot is, stb. De most számomra hatalmas hibát követtem el. Van egy kis állapotjelző led ami világít ha éppen aktív, ez csak szimplán lóg ha nincs benne a foglalatában. Mikor átfordítottam az erősítőt, erre nem figyelve érintkezett egy forrasztással, (amin az eset után 12V-ot mértem) és zárlatot okozott.Most csak bekapcsol, de tápfeszültséget nem kapnak a végtranyók. Ezután az egyenirányító tranyóknál csak indításnál mérek 25-30V-ot. Utána 1V-ot ami csökken. Esetleg aki hozzáértő rá tudna vetni egy pillantást erre a kapcsolási rajzra ahol elkövettem a bakit? Próbálkozhatok-e a vezérlő ic-cseréjével, vagy inkább forduljak szakemberhez. A környékén még találok pár tranzisztort, de megfelelő páka nélkül, ezeket nem tudom biztonságosan eltávolítani. Köszönöm a tippeket!
Sziasztok!
Hozzám került ma egy Grundig v 7200 as erősítő az neten azt írják hogy 2x50W de viszont 4 db hangfalcsati van a hátulján amit egy egy kapcsolóval tudok kapcsolni akkor ez most mire jó?
Ha van a konyhában két hangszóród és van a nappaliban is, akkor főzés közben átkapcsolhatod a konyhába, majd délutáni pihenő közben a nappaliba például..
+-70V-on 4 Ohm-ra 400W körül jön ki belőle,ha működik.
Sziasztok. Segítséget szeretnék kérni. Tudnátok nekem olyan audio meghajtó ic-t mondani ami könnyen beszerezhető ? pl:. upc1225 csak ez már nem nagyon kapható
Például igen
Nagyon nagy kérés lenne egy sorossat kérdezni ? lábkiosztás szempontjából?
Ja, hogy ez helyett szeretnél egy helyettesítőt? (UPC1225)
Végűlis teljesen mindegy mert ezek egyszerűek kapcsolás szempontjából szóval át is lehetne szabni a panelt , csak a hangja és az egyszerűsége nagyon tetszik nekem, de a Tda sem rossz végűlis és az sztereo is. Nem bánnám ha hasonló lenne mondjuk az upc képeszt
Szia! upc1270
Én is ezt találtam egyenlőre
"David 3g" -nek kellene. Amúgy ebay-on biztos találsz, de az gondolom nem az egyszerű forrás.
Nekem volt dolgom ezekkel az ic-kel,és csak a mérgem volt velük.Soha többé!!!!!!!!!!!
Még van is ithol 2db upc1225H,de csak az 1ik jó,azt már be sem építettem az erősítőbe ahová szántam,mert minden ok nélkül kifüstölt.Működött rendesen az erősítő,semmi melegedés,semmi búgás,és egyszer csak pukk.
|
Bejelentkezés
Hirdetés |
















