Fórum témák

» Több friss téma
Fórum » Erősítő mindig és mindig
Mielőtt kérdezel, a következő két dolgot ellenőrizd! I. A helyes tápfeszültségek megléte. II. A kimeneten van-e egyenfeszültség. Élesztés.
Lapozás: OK   1966 / 2566
(#) rolie válasza erdeidominik1999 hozzászólására (») Márc 3, 2017 /
 
Szia!
Nem kell messzire menni: Bővebben: Link
(#) reloop válasza erdeidominik1999 hozzászólására (») Márc 3, 2017 / 1
 
Szia! Az alábbi NYÁK-ot építettem hozzá.
(#) erdeidominik1999 válasza reloop hozzászólására (») Márc 3, 2017 /
 
Köszönöm! Ha jól értelmezem, akkor a be és a T láb a hangjel. Illetve még annyi kérdésem lenne, hogy ha ezt 12v-ra szeretném megépíteni az mennyiben változna?
(#) reloop válasza erdeidominik1999 hozzászólására (») Márc 3, 2017 /
 
Rolie linkjén láthatod a bekötést, esetedben az diódák és az 1000µF puffer válnak feleslegessé.
A kapcsolást használom, nekem nagyon bevált.
(#) erdeidominik1999 válasza reloop hozzászólására (») Márc 3, 2017 /
 
Akkor azt megépítem Nagyon szépen köszönöm!
(#) mc-4 válasza DöG-1 hozzászólására (») Márc 4, 2017 /
 
Szia!
Ez így elég korrekt kis leírás, köszönöm!
Egy Crescendo Milleniumot építgetek és ahhoz keresek jó előerősítőt. (lehetöleg nyákkal)
(#) gyulank hozzászólása Márc 5, 2017 /
 
Az IC adatlapján azok vannak, amiket én írtam. Csatornánként 3W 5V esetén. Ennyi van írva. Meg annyi, hogy a torzítás 5V 4ohm esetén 2W-nál a legkisebb, 5V 8ohm esetén 1W-nál csatornánként.
Ha monóba kötöm, a feszültség 5V marad, az áram duplája lesz.

Hogy jön ki a 3W, ha nem úgy, hogy 5V/8ohm*5V=3,125W?; akkor 5V/4ohm*5V=6,25W.
Ezen kívül így stimmel az arány szám is. 3W 1/3-a 1W(amit 8ohm -ra ír); 6W 1/3-a 2W (amit 4ohm -ra ír). Monósítva akkor 5V 4ohm mellett 4W, mert 6,25W*2=12,5W/3=4,17W, meg mert 2*2=4.
(#) reloop válasza gyulank hozzászólására (») Márc 5, 2017 / 1
 
A hangfrekvenciás jel szinusz lefutású, ezért az effektív feszültség a csúcsérték 0,7-szerese. Ha a kimeneti kapcsolóelemek ideálisak, azaz veszteségmentesek lennének, az 5V tápfeszültségből a hídkapcsolás révén 3,5V váltakozófeszültséget tudnánk kinyerni ezzel a jelalakkal. Behelyettesítve a P=U2/R képletbe 3,5*3,5/4=3,1W. A hídkapcsolás azért kell, hogy ebből a szerény tápfeszültségből a kimenő jel pozitív és negatív félhullámát is elő tudjuk állítani. Ezt maga az IC alapból tartalmazza, azaz két híd van egy tokban.
Sok amatőr építő fantáziáját megmozgatta a két híd párhuzamos kapcsolása, volt aki email-ben érdeklődött a gyártó Diodes-nél. A válaszban azt írták nem tanácsos a kimenetek párhuzamosítása. Én megfogadnám ezt a tanácsot.
Szerk.: itt olvashatod.
A hozzászólás módosítva: Márc 5, 2017
(#) gyulank válasza reloop hozzászólására (») Márc 6, 2017 /
 
Én meg nem, mert 1 csatorna halk, és nem veszek se más erősítőket se más hangszórókat.
A hozzászólás módosítva: Márc 6, 2017
(#) Pafi válasza DöG-1 hozzászólására (») Márc 6, 2017 /
 
Hello!

Alapvetően igazad van, de azért van még 1-2 probléma ezzel a kapcsolással azon kívül is, hogy alkatrésztemető már nem gyártott tranzisztorokkal.

Addig rendben is van, hogy a MAT02 rendkívül kis zajú, de attól még nem kellett volna a "tervezőnek" kapásból felére csökkenteni a jelet az első fokozatban. A DC szervó pedig fölöslegessé teszi a duál tranyó másik jó tulajdonságát, a kis offset feszültséget. Erősítésre sem használja a másik oldalt, így most a jobb oldali tranyófelek szerepe kimerül a zajgenerálásban.

A DC szervó önmagában is vicces, nem csak az R32 léte miatt, hanem mert teljesen fölöslegesen becsatolja a táp zaj egy részét a bemenetre. A vicc az, hogy a hiba elkerüléséhez csak ki kellene dobni a T12-es tranyót potistul, meg R31-et.

Ezek a leginkább szemet szúró tervezési hibák, nem néztem tovább, biztos van még. Persze használható még ettől, de nem igazán jobb egy NE5534-nél.
(#) dzsanni94 hozzászólása Márc 6, 2017 /
 
Sziasztok!
Van egy autóerősítőm 2 csatornás 300w-os és az lenne a kérdésem hogy hogyan lehetne azt megcsinálni hogy a bal hangszóróból a magas és a jobb hangszóróból pedig a mély jöjjön.
(#) zenebolond válasza dzsanni94 hozzászólására (») Márc 6, 2017 /
 
Az függ a hangszóró frekvenciaátvitelétől. Na meg ha egy sztereó jelet akarsz így szétszedni, akkor rettentően el fogod cseszni a hangzást.
(#) gyulank válasza dzsanni94 hozzászólására (») Márc 6, 2017 /
 
Én se tudom, hogy az miért jó, de gondolom csak az erősítő után rakhatsz be frekvenciaszűrőket, hangváltó(t)kat.
(#) Ollika12 válasza reloop hozzászólására (») Márc 6, 2017 /
 
Szia!
Elnézést a késői válaszért.Köszönöm a segítségedet.Igen ez az erősítő lesz amit belinkeltél csak ez +- 40 voltról megy.A gyártója elronthatott valamit a nyák készítésnél mert a FET-.ek nem előre hanem hátrafelé néznek és a műveleti erősítő is fejjel lefelé van beépítve mintha tükrözve lenne a nyák de a kapcsolás azonos.Kiváncsi lennék ilyen tápfesznél milyen teljesítményt tud illetve van egy Quad trafóm amivel meg tudnám táplálni +-50 volttal úgy milyen teljesítményt tudna.
(#) gyulank válasza reloop hozzászólására (») Márc 6, 2017 /
 
Akkor 5V 12,25A kell? (((((5V*0,7)^2)/4ohm)/(5V*0,7))*2)*7
(#) dzsanni94 hozzászólása Márc 6, 2017 /
 
Van az erősítőn egy kapcsoló (X'Over) amivel tudom váltani hogy melyik szóljon magas vagy a mély.
De egyszerre csak az egyik szólhat mindkettő nem.
És van egy másik ami amivel azt tudom állítani hogy sztereóban vagy monóban szóljon.
És valahogyan azt szeretném hogy amikor mély be van kapcsolva vagyis az X'Over akkor megtudjam kerülni azt és a másik hangszóróból pedig magas hang szóljon.
(#) felnagy hozzászólása Márc 6, 2017 /
 
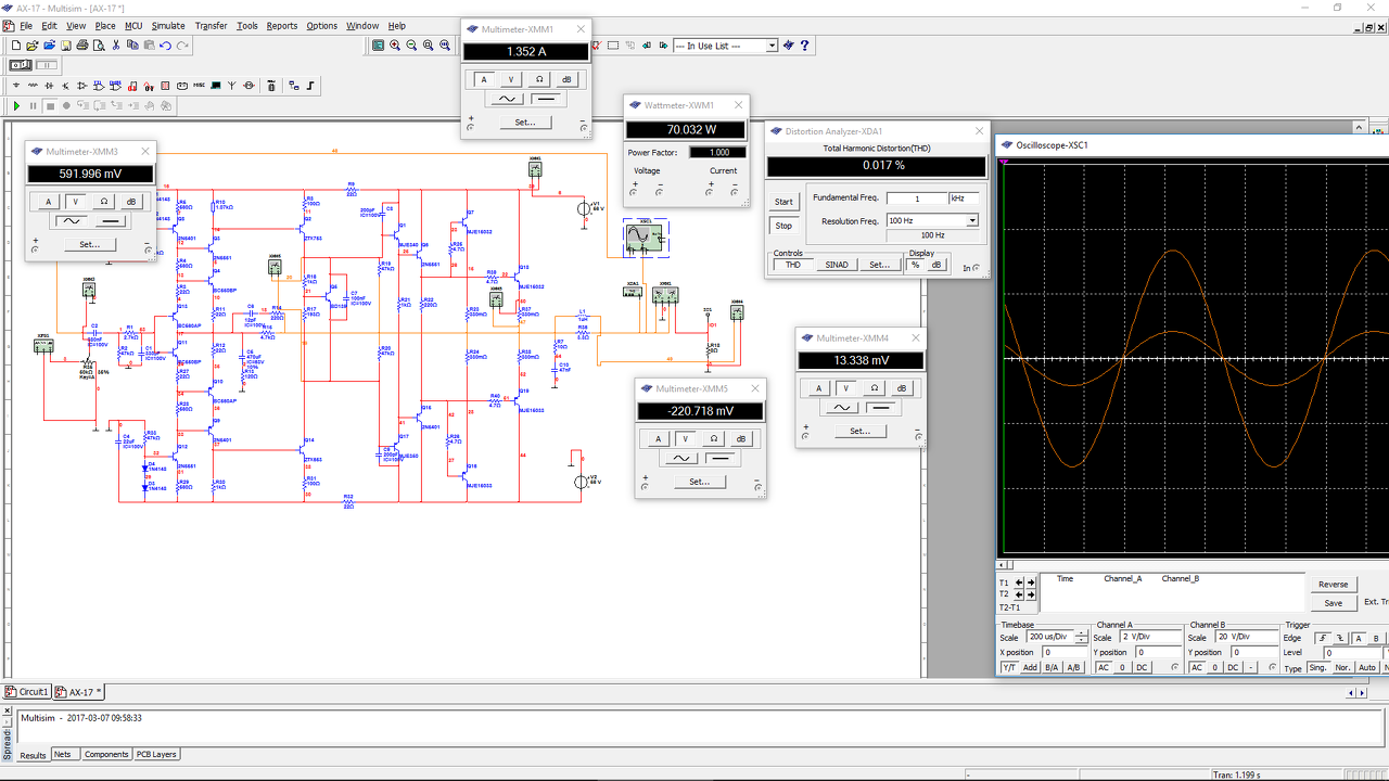
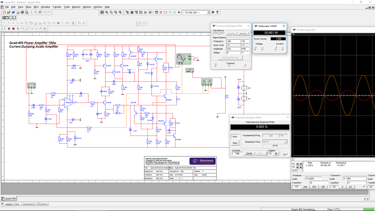
Próbálgatom a Multisim programot.Menyire lehet szerintetek hinni az eredményeknek?Azért kérdezem mert e szerint a Quad, általában jobb mint amiket kipróbáltam.
(#) reloop válasza felnagy hozzászólására (») Márc 6, 2017 /
 
Szia! Azt mutattad ki, hogy a két szimulációnak eltérő a harmonikus torzítása, bizonyos nagyságú és terhelésű kimenő jelnél. Ebből még nem lehet jobb, vagy rosszabb erősítőt hirdetni A szimmetrikus kapcsolásnál mennyi a nyugalmi áram?
(#) Ge Lee válasza felnagy hozzászólására (») Márc 7, 2017 /
 
Amellett hogy a Quad torzítása nagyságrendben kb. ennyi, a szimulátorok nem nagyon szeretik, meg nem mindegy hogy mi hogy van beállítva, meg mennyire hasonlít a berajzolt kapcsolás a ténylegesen megépítetthez (kondik ESR-je, vonalak induktivitása, kapacitása stb.).
Egyébként különösebb hókuszpókusz (mint pl. a Quad egyedi megoldása) vagy bonyolult elrendezés nélkül is lehet ennél nagyságrenddel jobb értékeket produkálni, ahol a THD-ban a tizedes után még van 3db nulla. Csak nem attól lesz "jó" hangja egy végfoknak, erre pont a Quad az egyik legjobb példa, amelyik addig szól szépen (szerintem) amíg csak az A osztályú fokozata dolgozik a kimenetre, és nem kezd el működni a dumping fokozat.
A szimmetrikus dolog amit rajzoltál valami B5 féleség lehet, amiben nincsen átfogó visszacsatolás, így a 0,8 körüli THD is lehet reális.
(#) legnemesebb hozzászólása Márc 7, 2017 /
 
Van egy Creative Inspire 6700 6.1-es hangszóró szettem, ami
időnként durran egy nagyot. Olyan hangot hallat, mint amikor egy erősítőt kikapcsolunk és elfelejtjük a hangerőt levenni előtte, és pukkan egyet. Amikor a számítógép ki van kapcsolva, akkor is pukkan (lecsatlakoztatott állapotban is). Van hogy napokig nem csinálja, de leginkább néhány percenként előfordul. Ha a basszust leveszem, nem hallatszik (csak a mély sugárzón van a jelenség).
Mi lehet a probléma? Külső zajforrás / elektromos kapcsoló, esetleg a készülékben keressem a hibát (ott is hol)?
Előre is köszönöm a segítséget!
(#) pinyó39 válasza dzsanni94 hozzászólására (») Márc 7, 2017 /
 
Bele kell nyúlnod az elektronikâba, megoldható minden.
(#) dzsanni94 válasza pinyó39 hozzászólására (») Márc 7, 2017 /
 
Addig minden rendben.
De mit és hogyan kellene csinálni?
Képet tudok küldeni a belsejéről.
(#) dzsanni94 válasza dzsanni94 hozzászólására (») Márc 7, 2017 /
 
Így nézz ki belülről.
De viszont ez nem az enyém hanem másé.
Interneten találtam ugyan olyan.
De ami a képen van abba már bele nyúltak.
(#) felnagy válasza Ge Lee hozzászólására (») Márc 7, 2017 /
 
A szimmetrikus valóban a B5. Tudom ,hogy az adatok nem döntik el ,hallgatva mennyire jó egy erősítő,csak kíváncsi voltam a szimuláció mit mutat.Összeraktam több erősítőt is deszkamodell szinten,de megszólalásra egyik sem tetszett.Most az Apex X17 lesz a következő.Szimulálva ez sem tűnik rossznak.
Már többször feltettem a kérdést, mi az amit érdemes megépíteni.Választ nem kapok.
Az nem válasz,hogy Pl. a B5 jó de rendszerfüggő.
Az én buta agyammal azt gondolom, ha valami csak bizonyos elemekkel szól jól, az nem egy jó Amp.
(#) Ge Lee válasza felnagy hozzászólására (») Márc 7, 2017 /
 
Akkor ki kell hogy ábrándítsalak, mert nincs olyan hogy jó, vagyis amelyik mindenféle környezetben ugyanúgy teljesítene. De ez ugyanúgy igaz a dobozokra is, és a helyiségre is.
Nemrég költöztem, és meglepődve tapasztaltam hogy az a rendszerem ami az előző helyen elképesztően jól szólt, az itt most borzalmas, mert teljesen eltűntek a hangképből a mély hangok, olyan mintha valami kis asztali magnó szólna. Kisebb a szoba mérete, meg jóval több a szövet (vastag szőnyeg, bútorok stb.), szóval ezt a rendszert vagy teljesen át kell alakítanom, vagy ki kell egészítenem egy izmos subbal, vagy az összes szövetet ki kell dobnom a szobából...
Ha feljebb tekerem a hangerőt és már rezeg rendesen az üveg, akkor is szinte olyan az érzés mintha a mély nem is szólna.
(#) zotya1983 válasza Ge Lee hozzászólására (») Márc 7, 2017 /
 
Együttérzek..Nálam olyan kioltások vannak sajnos a szobában a mélyek egyik a fal mellett ami még jól is szól,másik mögött viszont cserépkályha van,és borzalmasan kevés a dinamika.A szekrények zuhognak stb...
A hozzászólás módosítva: Márc 7, 2017
(#) Sandor01 hozzászólása Márc 7, 2017 /
 
Sziasztok!
Van egy ilyen erősítőm: http://www.parts-express.com/sure-electronics-aa-ab34181-6x100w-tda...20-307
A tápellátását ideiglenesen 3db sorba kötött 12V-os 55Ah-ás akkumulátorral oldottam meg, 37 egész pár tized voltról ment az erősítő. Egy csatornát használtam a hatból, egy 200W-os 12ohm-os mélynyomóval és egy HVS14 hangváltóval, és max hangerőn már szaggatott a zene, de nem úgy, mint mikor torzít egy erősítő, hanem szabályos időközönként megszakad a hangja. Ez mitől lehet? Ennek ellenére kisebb hangerőn is durva mélyet adott! Illetve van még minden RCA bemenet előtt egy-egy kapcsoló „on” és „sy” felirattal, ha átkapcsolom, a hangerő úgy 40%-al csökken, ennek csak hangerőszabályzás lenne a feladata? Köszi a válaszokat!
(#) Helios hozzászólása Márc 7, 2017 / 1
 
Sziasztok!

Egy kicsit most hanyagolom az IC-s szerkezeteket, helyette kinéztem magamnak az Apex AX9-es végfokot. Tud valaki valamit róla?
(#) latyakosa válasza Sandor01 hozzászólására (») Márc 7, 2017 /
 
Mértél esetleg akku belső ellenállást ? Terhelés közben nem esett be a feszültség impulzus szerűen ? Attól lehetne a kimaradozó hang nagy terhelésen.
A másik oka a hangkimaradásnak, ha a kiemenet kerül túláramba annak is hasonló a hangban érezhető hatása.
Az utóbbira kevesebb esélyt látok a 12 ohm-s mélynyomó esetén.
(#) Sandor01 válasza latyakosa hozzászólására (») Márc 7, 2017 1 /
 
Most nem tudom megmérni, mert nem vagyok "akkumulátor közelben", de az egyik elég használt aksi volt, lehet nem bírta az erősítő (max 7A) áramfelvételét.
Következő: »»   1966 / 2566
Bejelentkezés

Belépés

Hirdetés
XDT.hu
Az oldalon sütiket használunk a helyes működéshez. Bővebb információt az adatvédelmi szabályzatban olvashatsz. Megértettem