Fórum témák
» Több friss téma |
Mielőtt kérdezel, a következő két dolgot ellenőrizd!
I. A helyes tápfeszültségek megléte.
II. A kimeneten van-e egyenfeszültség.
Élesztés.
Meglett a probléma okozója! Mivel a panelon minden rendben,szét szedtem az új ic-t.
A 17 es láb meg a tok közt zárlatol. Annyira vékony a panel rajta ha lehet így nevezni,hogy szerintem mikor forrasztották a lábakat rá akkor túlmelegíthették és átégett a panel. Lekapartam azt a részt és beljebb már nem vezet. Ennyit a keleti cuccokról..
Ismét egy érdekes dolog. Régebben építettem a Te leírásod segítségével EZT a kis nyugalmi áram szabályzó panelt. Vagyis össze dobtam a bontóból használt alkatrészekből. Most megépítettem 2 darabot belőle minden új. Csak az a gond hogy nem szabályoz! Beraktam a régi tákolmányt és megy mint az állat. 4 alkatrész alkotja nem egy nagy szentírás,jól raktam össze. Ha átrakom a régi BD 139 tranyó helyére az újat,akkor nem működik. Régivel megy. Ötlet esetleg mi okozhatja a problémát.?
Előre is köszönöm!
Mérd meg jó-e az a BD139, amelyik nem működik. A "régi/új" nem számít semmit, csak a "jó/rossz" számít.
Szerintem sem kellene számítson hogy új vagy régi ha jó akkor jó. Megmértem őket és mindegyik jónak mutatkozik. Béta mérő nincs a műszereimen,de megnéztem dióda vizsgálóval. A következő eredményeket kaptam:
Régi BD 139 fölötte egy 10 est ír amennyire látszik itt B - C 627,B - E 642 (ezzel jó) BD 139 16 B - C 643,B - E 642 (nem működik vele) BD 139 NXP jelzés B - C 653,B - E 654 (nem működik vele)
A tranzisztor félvezetőinek nyitó feszültsége nem utal az erősítési képességre. A C-E feszültséget mérd meg beültetve, áram alatt.
C - E feszültség a jó régi tranzisztorral 90 mA beállított nyugalmi áram mellett 9,4 V
Az új BD 139 16-al maximálisan beállítható nyugalmi áram 20 mA C - E feszültség 8,76 V
Akkor lehet állítani, csak nem éred el a kívánt áramot?
A 3k9 ellenállást cseréld nagyobbra, 4k7-5k6 érték körül.
Így van. Meg még annyi hogy a régi tranyóval is a trimer 3/4 től a vége felé kezd állítani. Odáig majdnem semmi változás. Gondoltam hogy valamelyik ellenállást kell változtatni csak nem mertem kísérletezni.
Holnap megpróbálom a javaslatodat. Köszönöm a segítséget!
Átlagos IRFP párnál már 8 V is elég lenne a 100 mA nyugalmi áramhoz. Inkább a MOSFET-ek térnek el a gyakori értéktől, mintsem a BD139-es.
Az könnyen lehet. Lecseréltem a 3,9k ohm ellenállást 5,6k-ra és rendbe jött az esze. Fölbirom szabályozna 2-300 mA ig is de annyi nem kell. Majd megnyúzom az erősítőt műterheléssel és meglátjuk mit produkál!
Hálás köszönet!!
Üdv!
Van egy gitárerősítőm és a line out/headphone csatlakozó használatakor elnémul a beépített hangszóró. Be kéne építeni egy kapcsolót amivel lehetne kapcsolni hogy szóljon a hangszóró is, vagy csak fejhallgató, ehhez kérnék segítséget. kapcsolási rajz: vox lineout
Szia! A hangszóró negatív és a test közé iktass be egy kapcsolót!
Szia.
Mi a véleményed ERRŐL a kis kapcsolásról? Nekem az erősítőmbe kellene szabályozni a ventillátort hogy ahogy melegszik a hűtőborda,úgy kapcsolja vagy erősítse a ventilátoros hűtést. Van 12 voltom meg akad itthon pc ventilátor. Elég jól felmelegszik.
Köszönöm a választ!
Így? headout kapcs Lehet ennek valamilyen mellékhatása a hangzásra vagy az erősítőre? Mármint gondolom valamennyi jelet levesz róla a fejhallgató. Nem károsíthatja valahogy az erősítőt? Vagy azt amire rákötöm a fejhallgató kimenetet? A hozzászólás módosítva: Júl 6, 2018
Szia! Nem tetszik a kapcsolás, keresgélj még! Bővebben: Link
Helyes a rajz. A fejhallgató áramfelvétele elenyésző a hangszóróhoz képest, az erősítő észre sem vesz ennyi többletterhelést.
Parancsolj. 2 ventit is lehet akár vele szabályozni. Érzékenységre és hőre is.
És a hőre hol szabályozod.? Hol van az ntc vagy ptc tag?
Szia,nem kell neki szimmetrikus táp.
A darlingtonok a hűtőbordára vannak szerelve. Stabil B-E feszültség mellett a kollektor áram a hőmérséklettel arányosan változik. A táp kialakítását sajnos magam sem tudom értelmezni. Stabilizátor után pedig feleslegesnek tűnnek a BC tranzisztorok, sőt azok melegedése lassítja a ventilátor forgását, ami nem előnyös.
Kísérleteztem összedobtam EZT a kis kapcsolást. Működik meg szabályoz is csak nem volt ntc ellenállásom hanem ptc t raktam be és így fordítva reagál. Esetleg grillsütőnek lehetne használni vele az erősítőt
![]() Lehet fölrakok egy mondjuk 50 fokon kapcsoló hőkapcsolót és hagy kapcsolgassa a 2 ventilátort.
Abba a kapcsolásba éppen PTC kéne, hogy hidegen mutatkozzon alacsonyabb ellenállás érték. Itt valami nagyon nem stimmel. Tedd át a termisztort a bázis és a táp közé, akkor fordítottan fog reagálni.
Megpróbálom amint lesz időm. Jelentkezni fogok a fejleményekkel.
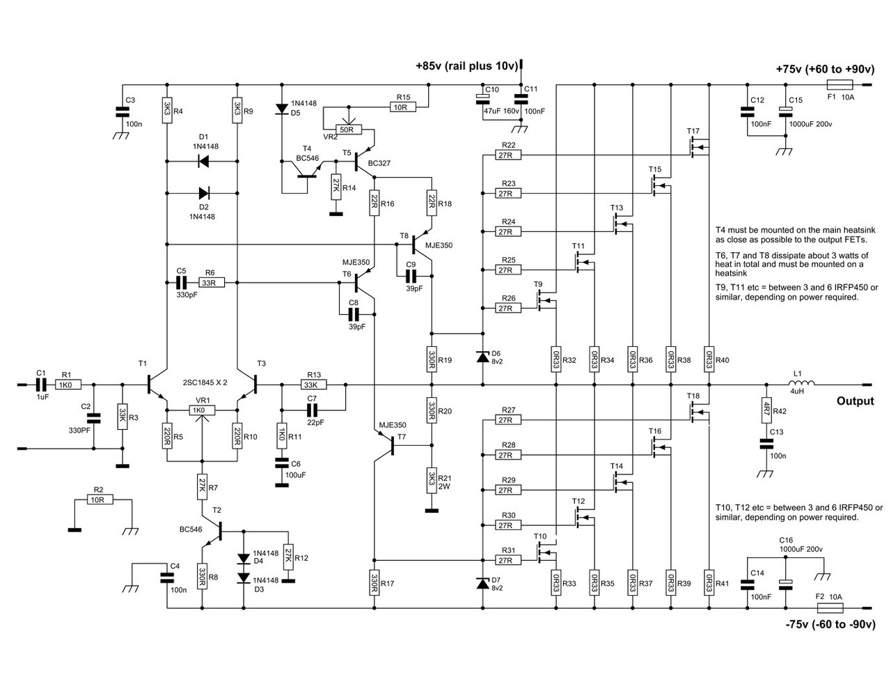
Sziasztok. Megépítettem a következő kapcsólást. Bővebben: Link . Kérdésem a következő lenne. A nyugalmi áram kompenzáló TO-92 (bc546) tranzisztort mivel lehetne kivåltani. Ami STO-32 tokozású ? ( Bd139) próbáltam azal nem jó.
Talán ezzel megoldhatod:
Bővebben: Link
Szerintem meg azt tedd oda amit javasol eredetileg, könnyebb megoldani mint ha gerjed az egész... Bár a fellépő melegedés nem az miatt jelentkezett vagyis nem amiatt gerjedhet...
A hozzászólás módosítva: Júl 9, 2018
Üdv!
Az iránt érdeklődnék, hogy van olyan személy akinek már módjában állt összehasonlítani erősítő típusokat? Elsősorban a TDA, LM, és a bipoláris esetleg TPA erősítőket, ugyan azon jobb minőségű hangfalon? Engem az érdekelne, hogy melyik adja tisztábban vissza a zenét, minden féle színezetség mentesen. Nem lennének komolyabban meghatva, kb fél-kétharmad szintig. Előre is köszönöm! |
Bejelentkezés
Hirdetés |











