Fórum témák
» Több friss téma |
Mielőtt kérdezel, a következő két dolgot ellenőrizd!
I. A helyes tápfeszültségek megléte.
II. A kimeneten van-e egyenfeszültség.
Élesztés.
Mint javasoltam, a differenciál-erősítőben az egyik párt cseréld keresztbe, hogy a darlingtonban, vagy az áramköri környezetben kell-e a hibát keresnünk.
A nyugalmi áramnál, pedig a két hőérzékelő tranzisztor bázis-emitter feszültségét mérd meg. Ha ezek 0,6 V alá esnek a végtranzisztorok rákötésekor, akkor ezen tranzisztorok vezetékelésénél kóborol el az áram, vagy valamiért leesik a VAS árama.
Ha a kaszkód tagjai közül a nagyobb bétájú tranzisztorok kerülnének a differenciál kimeneti oldalára, az járható út lehet?
A földelt bázisú tranzisztorok bétájától függetlenül egyensúlynak kéne kialakulnia.
A Q107 és Q108 nem sok vizet zavar az áramkörben. A nagyon gyenge bétájú Q103/104 a VAS kimeneti áramából csippenthet le egy keveset.
Ha tisztáztuk a darlingtonok szórását, ne felejtsünk visszakanyarodni az áramgenerátorokhoz, mert azt félbehagytuk hibásan. Onnan is ki kell majd gyomlálni az aszimmetriát.
Akkor csak a darlingtonokra értve, jobb lenne ha a nagyobb erősítésűek kerülnének a kimeneti oldalakra? Csak mert ha ez így lenne, akkor viszonylag könnyű lenne az egyik problémát kilőni. Annyi darlingtonom nincs jelenleg, hogy tökéletes párokat tudjak válogatni.
Nézd meg hogyan változik a degeneráló ellenállásokon eső feszültség, ha az egyik diff. párt keresztbe cseréled. Enélkül nem tudunk tovább lépni.
Az offset lassú ingadozásával és 100 mV-os oszcillációval is kell valamit kezdjünk. Lehet egy tőről fakad az összes probléma. Ha nagyon cserélgetni szeretnéd az alkatrészeket, akkor a darlingtonokat váltsd ki sima tranzisztorra az eredeti rajz szerint.
Az eredeti rajz, illetve adatlap szerint is darlingtonok vannak a differenciálerősítőben. Mivel mindent próbáltam a gyári kapcsolás alapján csinálni, így aztán én is azt remélem, hogy csak valami véletlen probléma okozza a problémámat. A gyakorlati megvalósítást megint holnapra kell halasztanom sajnos.
Megtévesztett a rajzjel, valóban darlingtonok, bár azt írja az SM, hogy ADCOM MATCHED PAIRS ami nem túl biztató az utánépítő számára.
Azt tenném a jel útjába amin a nagyobb áram folyik.
Igen, oda válogatott párok voltak betervezve. Készült is hozzá matcher, amivel elég pontosan lehet párokat válogatni a későbbi üzemi áramon. Ilyennel válogattam én is.
Azt mondjuk nem tudom, hogy a két differenciál között mennyit számít a béta eltérés... A Maxwell nyilván nem a legmegbízhatóbb ezen a téren, főleg meg darlingtonok esetén, de szerinte konkrétan 1000 körüli elérés van az npn-pnp hfe között. A pnp-t 2800-2900-ra méri, az npn-t pedig 1800-1900-ra.
A párok kiválasztásához a bétán kívül minimum az üzemi kollektor-áramhoz tartozó bázis-emitter feszültséget is mérni kell.
A P-s tranzisztoroknak jellemzően nagyobb a bétája.
Nos, kiszedtem a darlingtonokat mindkét oldalról és újra kerestem optimális párokat. 2mA mellett néhány mV eltérésűeket raktam be (<10). A bias helyzet nem változott. Ellenállásokkal rendben van, a végtranzisztorokkal pedig leesik a feszültség. Egyre inkább úgy érzem, hogy nem itt van a gond. Nem lehet, hogy valóban az áramgenerátoroknál kellene keresgélni?
A végfok panel bekötése nélkül a darlingtonok emitter ellenállásain jól oszlik meg az áram ~40mV van mindegyiken. Így rendben van a bias pontok feszültsége is,illetve a szervo referencia pontján beáll a feszültség 1,895Voltra. Ez még egy elfogadható érték lenne a diff párok szórása miatt. A végfokozat bekötése után viszont borul az egész. A szervo is kiakad a tőle elvárható maximum, 13-14V környékén.
Mekkora jo otlet ez a valogato. Koszonom a megosztasat!
Akkor a végfok panelen van gond. Nem biztos, hogy a bemenetével. Elég, ha a kimenetén DC van. Akkor a szervó meg tudja borítani a bemeneti fokozatot.
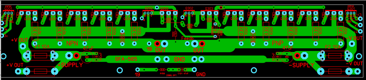
Nem tudom,mennyire látszik,de így néz ki a kimeneti panelem. Csak a 4 meghajtó, meg 1-1 vég tranzisztor van berakva, iletve amik ezeknek a működéséhez kellenek. Én nem találtam rajta hibát. 1 pár MJE15032-33 és 2 pár NJW0281-0302 tranzisztorból van öszerakva. A kompenzáló tranzisztorok még a bemeneti panelon vannak.
Le kéne tesztelni magában. Az a Zobel kicsit fájdalmas. Be ne kösd!
Ha jól sejtem, akkor a 4-es jelű kivezetések kapcsolódnak a VAS-hoz.
Jól sejted. Mi a baj a Zobellel? Ezek voltak a gyári értékek. Az 1µF speed up, illetve a két 47µF szűrő kondi nincs beültetve.
A hozzászólás módosítva: Okt 11, 2024
A 6.8 ohmos ellenállás minimum 5W, de inkább 10W egy ekkora végfokhoz...
Műveleti erősítőValaki alkalmazott már OPA-t nem invertáló követőerősítőként impedanciaillesztésre előfokozatban?Vagy inkább érdemes sima nem invertáló kapcsolásban alkalmazni? Mi a hátránya?
Nos, az áramgenerátorok asszimetriájára visszatérve. Ebben a fórum szálban a 109. hozzászólástól (Bővebben: Link) elég komolyan kitárgyalják az erősítő működését. Próbáltam megérteni, remélem, hogy nagyjából sikerült is. Ha jól értem, az egész kapcsolás stabilitását felboríthatja már az is, ha a differenciál áramgenerátorok nem azonos áramokat szolgáltatnak. A kimenetről visszacsatolt, viszonylag magas fesz asszimetria pedig annyira elhúzza az erősítőt az egyik táp felé, hogy egyrészt a szervo már nem bír el azzal a feszültséggel, másrészt pedig, ez okozhatja a bias feszültség alacsony mivoltát is. Ezért lehet az, hogy a kimenet csatlakoztatása nélkül a sokkal kisebb visszacsatolt feszültség mellett még renben van minden.
A hozzászólás módosítva: Okt 11, 2024
Az áramgenerátorok asszimmetriája nagyon nagy kell legyen ahhoz, hogy az ennyire komoly gondot okozzon. Nagyságrendileg 30-40% körüli különbségig nem állhat elő elbillenés. Még mindig a vegtranzisztorok körüli hibára tippelek.
Na de ott mi lehetne? Látod, hogy milyen egyszerű a végpanel. Működik is és a jelet is átviszi. Ez egy széria erősítő utánépítése. Az alkatrészek szórásán kívül már nem tudok mit elképzelni. Ahová javasolták, még a 0,1% tűrésű ellenállásokat is beleraktam.
Azért én csinálnék egy egyszerű tesztet: A végfok bemeneteit (4 jelzésű pontok, ha jól gondolom), lekötném a földre. Utána adnék neki tápot védőellenállásokon át (mondjuk 100ohm/5W mindkét tápágban). Majd a kimenetről egy 1kohm/5W ellenállást kötnék a negatív tápra. Ha minden rendben, akkot a kimeneten - 1.6-1.8V-ot (3BE dióda) kell megjelenjen. Ha rendben, akkor a 1k-t a kimenet és a +táp közé kötném. Ekkor + 1.6-1.8V-ot mérhetünk, ha minden rendben.
Nekem egyébként több sebből is vérzik ez az elrendezés A hozzászólás módosítva: Okt 11, 2024
Azon ne múljon. Letesztelem majd ez alapján a kimeneti panelt. Az elrendezéssel mi a gond?
Sajnos kevés időm jut a fórum látogatására, elnézésed kérem ha olyan dologra hivatkozom ami már megvalósult.
Ha a bemeneti darlingtonok emitter-ellenállásain már elfogadható feszültség esik, akkor a hozzá kapcsolódó áramgenerátorok is vélhetően jól működnek. A nyugalmi áram lecsökkenésének okát úgy vizsgálnám, hogy a teljesítmény panelről eltávolítanám a végtranzisztort. A Q203, Q303 és a 7R5 ellenállások pont elegendőek a DC egyensúly és úgy általában a driver vizsgálatához. (Ez régi vesszőparipám, gyakran ajánlottam már hibafeltárás alkalmával és mindig bevált.) Ha ettől megjavul, majd leírom mivel magyaráznám és mi a teendő. Tegyük fel megint leesik a feszültség a 3-4 csatlakozási pontok között. Ellenőrizném a gerjedést és a kimeneti DC alakulását. Ha ezek rendben, meg kell mérni a VAS-ban folyó áramokat, mert ebből határozható meg a hiba oka. Tehát R125, R126 feszültségesése és Q201, Q301 bázis-emitter feszültsége.
Például a nyugalmi áramot állító tranzisztorok elhelyezése. Ha az ezeket bekötő 3-3 huzalból bármelyik szál kontakthibás lesz, akkor búcsút mondhatsz egy garnitúra végtranzisztornak és az összes meghajtónak.
Köszönöm! Igen, a kimenet nélkül a rajzon lévő ajánlasok közelében alakulnak a darlington emitter ellenállásokon a fesz esések. Nem pont 40mV, de +- néhány mV-on belül vannak. Követni fogom az ajánlásaitokat mert nem szeretném annyiban hagyni ezt a hibát.
Ami azt illeti, az újabb modellnél (585) a felső tranzisztor nincs is felrakva a hűtőbordára. Gyárilag az 565-ben az npn és pnp végtranzisztorok fizikailag is külön bordán vannak, gondolom azért a 2 darab tranzisztor. Nálam egy bordán lesz az összes, szóval lehet, hogy majd én is élek az egy tranzisztoros verzióval. Egyébként TO92 a kompenzáló tranzisztor. Valószínűleg a borda közepe táján lesz egy furatba süllyesztve.
|
Bejelentkezés
Hirdetés |















