Fórum témák
» Több friss téma |
Mielőtt kérdezel, a következő két dolgot ellenőrizd!
I. A helyes tápfeszültségek megléte.
II. A kimeneten van-e egyenfeszültség.
Élesztés.
Uhh felvetődött bennem még egy probléma. Egy TDA2030A hídkapcsolás lenne a végfok( csatoltam). Itt a hangszóró negatívja nem a testen van, hanem a második TDA kimenetére csatlakozik. Így hova kell kötni a hangszóró negatívját? Továbbra is a GND-re?
Nem biztos, hogy jól mondom de mivel ez feszültség osztóként üzemel én a 10Kohm-os ellenállást felemelném 22Kohm körülire, a fotoellenállást is e körüli értékre választanám, hogy a bemeneti impedancia megmaradjon olyan 50Kohm körüli.
De ez csak egy ÉNelméletem!
NEM! Ebben az esetben a TDA fogja táplálni a hsz negatívját mivel az is erősítve van.
TDA7375 az erősítő és hídkapcsolásban megy. Így a gyári adatlap szerint 15K-nak kell lennie a bementi ellenállásnak. Én valahogy mégis 20K-t raktam bele
de ha 50K lenne párhuzamba az LDR, az úgy kb 15K lenne.Így csináltam, csak 6k8 helyett 1k van és az 1k helyett 20k Bővebben: Link bancsi 15! Összehoztuk!
Ez sincs 2Kwattos meg nem is igazán tudom minek neki. szerintem csak 200 wattra gondolt.
Hát én sem vagyok benne biztos hogy 2KW-os kell neki dehát..........
Amúgy azon az oldalon elég sok erősítő van. Majd talál magának megfelelőt
2db Diesel generátor és meg van a táp.
![]() És 2db. 2emeletes házat bedeszkázni "fontos hogy egyforma házak legyenek" a deszkákba sok-sok hangszoró. És kész is ugye hogy ki lehet használni, ha a szomszéd beszól tekerd oda! ![]() Szólni sem kell hogy kész az erősítő meghaljuk. De a viccet félretéve OMEGA koncerten 100000Watt szólt a világon az egyik legnagyobb.
Szeretném megkérdezni tőletek épített -e már valaki közületek Motorola erősítőt? Milyenek vele a tapasztalatok? Tetszik a tápfeszültség felöli áramvezérlés. Hasonlít a Vf 2-3-hoz, csak darlingtonos. Műv. erősítőként Ic foglalatban kipróbálnám a 741-t. 071, 5534 IC-ket.
A válaszokat előre is köszönöm!
Ugyan már. Az egyik nem tud annyit, a másik meg e-mellett nem is működhet.
Ilyen 2kW-os erölködőhöz kellene +-160V-os tápfesz.
Szia!
Nekem megvan a teljes doksi róla, ezt irja: Brief parameters Sine-wave power output 300 W into 8 Ω; 500 W into 4 Ω; 800 W into 2 Ω Music power* 2000 W into 4 Ω Harmonic distortion <0.005% Slew limiting 85 V μs–1 Open-loop bandwidth 55 kHz Power bandwidth 1.5 Hz – 220 kHz *See text about the validity of this meaningless quantity. Megj.: Mondjuk jól néz ki.>
Ha a 70V-os táp nem esik akkor 306W/8Ohm. De ezt Te jobban tudod nálam.
Ettől függetlenül nagyon jónak tünik a paraméterekből ítélve. A szép értékű jelemelkedési sebesség után mi az a -1?
Szia!
Az kitevő akart lenni, csak a PDF-ből rosszul jött át(lásd melléklet). Ennek az erősítőnek nagyon jó a kivezérelhetősége, mert a meghajtórész magasabb feszültségről jár, az a 300W köröli érték valós. Csak azért linkeltem be az adatlapját, hogy milyen szépen lehet a párszázból 2KW-ot csinálni. A neve is hangzatos: Titan 2000
Ismerem, nekem is megvan az Elektorban publikálták.
Digit végekkel el lehet érni ekkora teljesítményt, de még ez is csak 4Ohm-ra tudja. Bár biztos van nagyobba is. De ki áll egy ilyennek neki home made?
Ez a kapcsolás szerintem feleslegesen el is van bonyolítva. PA-hoz van sokkal egyszerűbb is ekkora teljesítményre, otthonra ez meg iszonyú nagy.
Persze ha a szomszédokat kell riogatni.. De arra van jobb: A NET-en találtam egy szomszéd idegesítő CD-t, gyereksírás, veszekedés, ütvefúró, stb. hangja van rajta. Valami olyan címmel került forgalomba, hogy hogy vegye meg a szomszédja házát olcsón. Kipróbáltam, tényleg szörnyű.
Itt vannak a részletes adatok:
Tiszta "B" osztályú erősítő
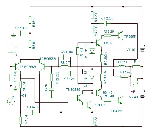
Otthoni hallgatásra javaslom ezt régi kapcsolásomat. A Quad 405-ből "elcsórt" híddal van megspékelve, a tulajdonképpen tiszta B osztályú kapcsolás, hiszen kimenetet adó komplementer pár bázisai össze vannak zárva. A rajz szerinti félvezetőkkel +-45V-ig fel lehet menni a tápfesszel. Nyákot sajnos annak idején sem készítettem hozzá, az áramkör hihetetlen egyszerűsége miatt a szokásos próbanyákon gyorsan összeállítható. Minden megépített példány elsőre indult, problémát csak az eltelt tíz alatt esetlegesen megváltozott tranzisztor gyártás okozhat. A védelmet célszerű műterheléssl beállítani a végtranzisztor bázisába kötött ellenállás értékével. A kapcsolás különlegessége, hogy T1,T6 adta A osztályú erősítő a diódák közös pontjáról a hibafeszültséget a végtranzisztorok keresztezési zárásának ideje alatt áramgenerátorként átkényszeríti a terhelésen. A Quad 405-ben már annyira bevált híd itt is tökéletesen működik, a másik csatolt ábrán, a szimulált torzításmérésen látható, hogy kis teljesítményű tartományban 0,0003% körüli torzításokat eredményez. Ez rendkívüli értéknek nevezhető az ennyire kis jelek tartományában, még A osztályú erősítőkkel sem igen érhető el. Ennek az értéknek már a mérése is nehézségekbe ütközött, a torzításmérőn kívül még szükség volt több B&K lyukszűrőre is. A kapcsolás továbbfejlesztése a híd jobb illesztése, amit R17 470ohm-ra növelésével és C7 12pf való csökkentésével lehet elérni, ami tökéletesen elegendő a hibaáram maximális értéke szempontjából, figyelemmel a rendkívül kicsi hibajelekre. Ez egy extrém kis érték nagyon kedvező az otthoni zenehallgatásnak, főleg a klasszikus zenekari felvételek, halk részeinek hallgatásakor mutatkozik meg a különbség a szokásos erősítőkhöz képest.( beleértve ebbe a Quad 405-öt is. Az azonos elv ellenére közel 50x többet torzit a Quad is!!) A kapcsolást gondolatébresztőnek szánom, hiszen a benne látható híd helyes applikációval, bármely més hasonló erősítőbe áthelyezhető. Figyelem T1-et feltétlenül hűtőbordára kell szerelni és amennyiben az adott bordán hőmérséklete meghaladja a 100 C fokot ( ellenőrzése benyálazott ujjal pl), akkor cseréljük erősebb tranzisztorra. R3 és R4 minimum 2W-os kivitelű legyen, de jobb az 5W-os. Amennyiben kevéssel gyengébb torzítással is megelégszünk, akkor emeljük meg R3 és R4 értékét 2Kohm-ra, ugyanakkor R9-et cseréljük 2,8 Kohmra. Ekkor T1 terhelése az 1%-ra csökken, amiért csak nagyon kis ár a torzítás csekély növekedése.
Ez utóbbi beállítás esetén, R17-et is növeljük 2,7kohmra, C7-et pedig hagyjuk el.
Fel tudnád tenni a tina file-t?
Előre is köszi!
Szevasz!
Munkához kell a kapcsolás nem magamnak akarom megépíteni nekem ilyenre nincs szükségem!
Darlington tranzisztornál az emiter és kollektor közt lehet dióda? Mármint a belsejében.
Szia.
Oks. Remélem tudtam segíteni azokkal a kapcsolásokkal. Én annyira nem néztem át őket, csak a nevükre emlékeztem és belinkelem. Nem tudom hogy működnek-e egyáltalán.
Szia,
Jól látom, hogy kb. 12x -es az erősítés? Ez a szokásos negyede, ötöde. Mivel lehet ezt az erőlködőt kihajtani?
Szia! Konkrétan erről a típusról lenne szó.
>>>> KATT <<<< Elmondom miért. Van egy Thomson házimozi. Ez annak a végfok részében van. 3 erősítő van az egyik 3 a másik panelen. Nos olyat csinál, hogy van amelyik végfok a pozitív van amelyik a negatív tápfeszt nyomja a kimenetre. De szépen ballag felfele. A végtranzisztorok nem zárlatosak. De! A tranzisztorok emitere és kollektora közt egyik irányba olyan 506 mV nyitófeszt mért a műszer. Ez a tranyó egyébként a sub részt hajtja a komplementer párja pedig a B1624. Egyáltalán nem értem miért megy ki a tápfesz. És főleg azt nem, hogy miért a gratz híd előtt vannak a biztik. Ekkora marhasággal még nem is találkoztam. Hogyan tudott egyszerre mind a 6 végfok modul begajdulni? A többi végfok kisebb darlingtonnal van megoldva de sehol egyik se zárlatos. Rajzot sajnos nem találtam hozzá. Pedig jól jönne. Üdv! djgombi
Szóval! Ezeket mértem a tranzisztoron!
Kérdésem az lenne, szerintetek jó-e?
Szia!
Záróirányban szakadást mutat a műszer? Nem hinném, hogy ennyi tranzisztor egyszerre ugyanúgy hülyül meg. Inkább valami kondi kezdi megadni magát, és amiatt borulnak a végfokok. Esetleg egy egyszerű kapcsolásban megnézheted, hogy átvezetnek-e a tranzisztorok. |
Bejelentkezés
Hirdetés |






de ha 50K lenne párhuzamba az LDR, az úgy kb 15K lenne.


















