Fórum témák
» Több friss téma |
Mielőtt kérdezel, a következő két dolgot ellenőrizd!
I. A helyes tápfeszültségek megléte.
II. A kimeneten van-e egyenfeszültség.
Élesztés.
Egy egyszerű mondjuk 1-5 watt elkezdtem számolni egy oldal alapján ott a +-12v akár 10W is lehet de nehéznek találtam és inkább nem akarok elrontani egy csomó tranzisztort. Ezért kértem segítséget.Ja és igen egy kis hangszóróhoz kellene.
Ic-vel építettem már tda7372a típusú erőlködőt szépen szol meg minden (amúgy vagy 4et volt egy pár ilyen ic itthon teljesen új..)
ezen egyébként a fojtónak mi szerepe van?
hát passz egy full romhalmazként került hozzám ez erölködő agyonpatkolva még a panel is felégett két helyen. ezután dobáltam ki minden félvezetőt és mértem át. Szóval nem tudom melegedett-e előtte. Szénné volt égve...7-8megaohm amit mértem a kivett alkatrészen.
Diódaként mértem a 667est nem találtam kivetni valót benne. Holnapi nap megpróbálok terhelés nélkül méregetni feszültségeket. Pontosabban remélve, hogy nem melegszik akkor ez az ellenállás.
kösz a válaszokat ! megpróbálom mindet betartani
és elmondom mire jutottam jah és még nem füstöltek el az ic-im szerintem mivel semmi szaga , fojadékot sem nyomott ki magából szal remélem menthető
Szia, azért szerintem a 667-est nem olyan egyszerű kimérni, mivel nem egy sima tranzisztorról van szó, bár két lehetőség van, vagy nem működik, tehát szakadt, ez esetbe nem szabadna melegedni ez miatt a 22R-nek, mert akkor nincs rajta terhelés, vayg zárlatos, és teljesen nyitva van, ekkor nem szabályoz és nagyobb fesz van a kimenetén ami viszont további következményeket hozhat magával, maga a 667 nem melegszik? Meg lehetne nézni még a 667 mellet azt a zenert is, persze ezeket úgy hogy a táp ezen részét leválasztani az általa táplált áramkörről, tehát a táp kimenetét lehúzni ha erre van lehetőség, ha így is melegszik, akkor itt lesz a gond.
szia lenn egy olyan kérdése hogy az ic-és erőlködőmbe betennék egy 1u5 400v os polarizálatlan kondim az jó erre?A táphoz?
Sziasztok!
Van nekem egy KENWOOD KRF-V5050D házimozi erősítőm. csak az a gondom, hogy az egyik oldala kihalt (gondolom végfok) meg is találtam benn két ic-t STK-413020A, STK-412020A Az lenne a kérdésem, hogy honnét tudnék szedni leírást a végfokokrol? És ki tudnám e mérni, hogy a 2 alkatrészből melyik halt meg? Az alkatrészek adtlapjainak a likjeit megköszönöm és a trovábbi segítséget is. űdv szabi
SZIA! ha ugyanojana két végfok akkor annyit csinálsz hogy felcseréled a kettöt és így kiderül mejik is a rossz - de ez csak akkor működik ha még be tudod üzemelni a nyákkal -és még annyit nézz meg a adatashettjeiben miben különböznek ezt próba előtt feltétlen tedd meg !
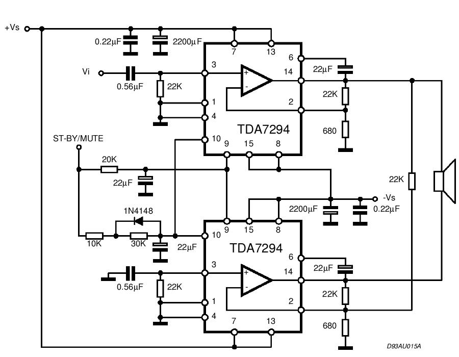
Hello.Ehhez van NYÁK rajz?Készenlét meg némítás nem lényeges.
Természetesen van.
De miért nem a saját topicjában kérdezed? Nem is kéne kérdezni csak olvasni, mert ott van! Tda7294 topic
sziasztok lenne egy olyan kérdése hogy az ic-és erőlködőmbe betennék egy 1u5 400v os polarizálatlan kondim az jó erre mármint táphoz?
Szia!
Sajnos nem ugyan olyanok, egyik kisebb. "méretileg" STK-413020A STK-412020A Gondolom talán a kisseb a gyenge árami kimenet "front, rear. center" A másik a nagyobb, talán a hangszorókhoz van kötve a nagyobb feszkó miatt.
Úgy néz ki hogy beterheltem hangszóróval a darlington meg is döglött
amit egy jó ideig valószinű nem lesz módomban kicserélni 0.011et mértem diódába. A 677es nem melegedett. A 20as zéner viszont zárlatos volt anno azt cseréltem, mint emlitettem is. A lényeg hogy terhelés nélkül látszólag jól működött valószinűleg a nyugalmit nem állítottam be és ezért makkanhatott meg a 667es. Gondolom én.
Szerintem meg a 20 as zener a födre húzta azt a 667-est azaz bezárlatolt neki és megölte, kérdés hogy egy zener mitől megy tönkre, leginkább ha nagy áram folyik át rajta, szóval lehet hogy más is van ott, látni kelene. De egyébként ha jól láttam akkor mást is lehet ott állítani nem csak a nyugalmit, utánna kellene nézni a pdf-be, de ezt majd ha megvan az alkatrész.
Idézet: Oké, de melyik lábakon? Úgy kellene mérni, hogy egyik mérőzsinór a B másik a C majd az E lábon, itt nagyjából 6-800 körülit kellene mérni, ha ugyanezt fordítva csinálod, tehát a mérővezetékeket felcseréled akkor semmit, illetve a C-E között mindenhogy szakadást kellene mérni. Ellenkező esetbe döglött a tranyó.„0.011et mértem diódába” Üdv. D
sziasztok egy olyan kérésem lenne hogy akinek van működő TDA7294 es erősítője tudna e a már kész nyákról képet küldeni előre is kössz
én amúgy a képen láthatót csináltam meg 2x abból egyik sem működik
Ha jól látom, ez egy mono erősítő lesz, két végfok van hídba kapcsolva és kimenőtrafóval illesztve a kimenethez. Ha így van, akkor a kimenőtrafó szekunder oldalán nyilván nem fogsz semmiféle egyenfeszt mérni, hanem a végfokokat kellene megvizsgálni, még a kimenőtrafó primer oldalán.
Az az ellenállás a kisfeszültséget használó részek áramellátásában van benne. Azokban kellene keresni elsősorban a hibát. A +12, +14 és +16 jelű elmenőkön mértél feszültségeket? Ott a megadott értékek mérhetők?
Nálam volt vagy két éve egy NAD rádióerősítő, amiben elment a kisfeszültségű részek tápellátása. Pontosabban a gondosan méretezett tápegység leállt, ráadásul úgy volt megcsinálva, hogy ha leáll a pozitív oldal, akkor leáll vele a negatív is. Nagy kutakodás után kiderült, hogy a pozitív ágon az egyik fokozatnál lévő soros R és párhuzamos C (elkó) tápszűrésnél az elkó zárlatos lett, és ez terhelte túl a kisfeszültségű tápegységet. Elkó csere (persze mind a négyet, az azon a helyen lévő negatív ágbeli, és természetesen mindkét csatornánál) után minden magához tért és azóta is működik az erősítő.
Helló!
Pontosan így van ahogy leírtad!
Nem biztos, hogy még most is jók... A két végfokot kellene mérned a trafó előtt. Talán jobb lenne a trafót le is csatlakoztatni a mérés idejére, de persze kapcsolási rajz nélkül eléggé sötétben tapogatózós a dolog. A legjobb az lenne, ha visszarajzolnád a panelról kapcsolási rajzba (vagy valahonnan megszerezni a rajzát), akkor biztosan több segítséget tudnál kapni.
Helló!
Levettem a kimenőt, és a kapcsain egyenfeszültség van. Viszont észrevettem, hogy az egyik végtranzisztor erősen melegszik! Az főpanelen van 5db végtranzisztor, a hídon pedig másik 4db. Ezen a képen, az amelyik a kimenő mellett árválkodik egyedül, ő lenne a melegedő.
Sziasztok!
A problémám az lenne,hogy akarok egy erősítőt csinálni egy bontott táp 2xC3039-es teljesítmény tranzisztorából(egyenként max. 50W-ot tud,de nekem még 10 is elég lenne),egy 50Kpotméterből +egyéb szükséges alkatrészekből. Már csináltam ebből egyet amiről ment a szirénagenerátor hangja,de az MP4 már nem ment. Ezért szeretném ha tanácsokkal látnátok el,hogy mit hogyan,hova. (ha akarod nézd meg kapcsolást amivel csak a szirénagenerátor megy)
Igen, ebben is lehet valami, tovább gondolva, a fokozat ezen részének a végénél , ahogyan mondod, pont ülnek elkók, lényegébe ők is okozhatták a 22R túlterhelését, ilyenkor én úgy szoktam kezdeni, hogy egy gyors ESR mérés, majd félvezető mérés, ha nem elég, akkor bonyolódok.
Ez most valami vicc?
köszöntem(!) és annyit kérdeznék még hogy ha semmi égés szaga, megfojás nincs az ic-n . túl nagy feszültséget sem, kapott (- + 20v ) akkor még nem nyírtam ki nem ? forrasztáskor is minden pillanatban odatettem az újjam hogy mijen meleg az ic naon túlbiztosítottam az egyszer biztos(.)
Sziasztok!
Megnéztem az erősítőt. Hangszoróval nézegettem a kimeneteket és olyat nyomott a fülmere, hogy szerintem tuti halláskárosodás. Még mindig alig hallok rá, pedig 18Ó körül történt az eset. Na mind 1. Találtam benne egy kondit ami szerintem eldobta magát, mert kifolyt az alján valami gyanta. találtam két tranyót KIA7812A és KIA7912Pi ami eléggé Fűt. szerintetek a végfok IC "STK-413020A, vagy a STK-412020A" hibája okozkat egy ilyen jeleket? Álítólag a gazdája rossz helyre dugott be valamit és elszált a cucc. De az egyik hangszoró kimenetén halkan megy a zene. Ennek a készülék megjavításához kérnék némi tanácsot. üdv szabi
Ha egy kicsit utánanéztél volna, ennyi idő alatt már kideríthetted volna, hogy azok az IC-k mifélék. Szerintem STK413-020 és STK412-020 lesz a két IC, az egyik 3 csatornás, a másik 2 csatornás végfok. Úgy tűnik, hogy adatlapot elég nehéz találni róluk, bár találtam egy-két készüléket, amiben ilyenek vannak. Talán a te készüléked rajzát is elő lehetne kotorni valahonnan. Jobb ötletem nincs, mint ezekből a készülékrajzokból visszakövetkeztetve megpróbálni az IC-ket méregetni.
Pioneer XV-HTD520 JVC TH-C3 STK412-000 Ja és a 7812-7912 stabilizátorokat is illene felismerni, ha már készülékjavításba kezdesz. Azok tudnak eléggé fűteni, ha nagy feszültség esik rajtuk és áramot is adnak le. De megmondani, hogy ez esetedben normális-e csak a kapcsolás ismeretében lehetne. |
Bejelentkezés
Hirdetés |




és elmondom mire jutottam
jah és még nem füstöltek el az ic-im szerintem mivel semmi szaga , fojadékot sem nyomott ki magából szal remélem menthető 
amit egy jó ideig valószinű nem lesz módomban kicserélni 0.011et mértem diódába. A 677es nem melegedett. A 20as zéner viszont zárlatos volt anno azt cseréltem, mint emlitettem is. A lényeg hogy terhelés nélkül látszólag jól működött valószinűleg a nyugalmit nem állítottam be és ezért makkanhatott meg a 667es. Gondolom én.









