Fórum témák
» Több friss téma |
Mielőtt kérdezel, a következő két dolgot ellenőrizd!
I. A helyes tápfeszültségek megléte.
II. A kimeneten van-e egyenfeszültség.
Élesztés.
Húha akkor tényleg nem egyről beszélünk.
Amúgy ezek a saját tapasztalataim, de gondolom sőt biztos hogy te jóval régebben foglalkozol ezzel, szóval biztos igazad van
Ez így igaz, tapasztalati úton megerősítem. Nagyobb torzítás már kis hangerőnél is zavaró, nagy hangerőnél meg fárasztó. Ellenben egy kis torzítású rendszeren hallgatva jóval nagyobb hangerő sem zavaró, szinte észre sem veszi az ember, hogy nagy hangerővel szól a zene.
Köszi szépen. Lomexben találtam is ekkora bordát. Még a trafóval leszek bajban, de lehet hogy 2db 400wattosal oldom meg a dolgot. Abbol 1db van is itthon.
Ezek szerint senki nem tudja, hogy mi lehet a baja?
Raktam fel pár képet is róla, hogy melyikek füstöltek el. Hátha valaki már találkozott ilyennel.
Ránézésre nem lehet megállapítani, hogy a tranzisztor jó.
Mérjél, rajzot küldtem.
A rajz az már megvan nekem is. Mit mérjek rajta? Nem nagyon akarnám rákötni a tápra, a multkor eléggé füstölt. Nincs valami ötleted hogy mi lehet a baja?
Nos, eddig nem találtam infót, de a Tina súgójában már szó sincs wavba exportálásról:
Idézet: „Diagram window|Play sound: If there is a WAV output in the circuit (output of a loudspeaker) use this button to playback the selected curve. File|Export: Exports the current diagram page in Windows Metafile, Windows Bitmap or Text file. (A wavot meg sem említi) ”
Sziasztok!
Nekem egy Phonic MM 1002-es keverővel lenne egy olyan problémám, hogy egyik nap még rázott, a másik nap pedig már be se kapcsolt, a táp csatlakozón újraforrasztottam a lelazult kábelt, így már be is kapcsolt, de egy alap háttérzajt generál. Nem tudjátok ez mitől lehet? Köszönöm! Poky
Tranyókat..., dióda vizsgáló állásban DMM, még beforrasztva is tudod mérni, valamelyik biztos zárlatos, ha a megnevezett ellenállások füstölnek. Csinálj egy foglalatot amibe 230V/60W izzót sorosan bekötsz és úgy próbáld, ha teljes fénnyel világít, akkor még zárlat van...
Valóban a két végtranyó oda van. A bázis-kollector mintha egy darab drót lenne. Ha kicserélem a tranzisztorokat meg az ellenállásokat, akkor utána működhet?
Minden félvezetőt mérj át, meghajtókat is, Q507 is fontos...
Heló valaki épített-e már germánium tranzisztorral se végfokot? Esetleg tud-e valaki segíteni?
Ha megmondod milyen az a se végfok...(?)
A germánium tranyók nem bírják a se (a-osztályú) működéssel járó meleget. Azért is találták fel a szilícium tranzisztort mert a germánium mindíg tönkrement, megfutott hőre, még nagyon tökéletlen volt.
Ez nem fogalom zavar " A osztályú SE"
A pontosabb meghatározás sem emlit SE-t inkább itt a pontosabb infó: http://www.elektroncso.hu/" target="_blank" rel="nofollow" >elktroncső.hu de biztos nem a Sony Ericsson rövidítése. Azért írtam linkeltem róla mert engem is érdekelt mi az az A osztályú SE erősítő, a kapcsolási módot az "SE" determinálja ami Single Ended-et jelent vagy is együtemű kapcsolást, most már tudjuk! Bocs az OFF-ért
Minden tranzisztor megfut hőre, ezért stabilizálni kell a kapcsolást, hogy ez minél kevesebb eséllyel történjen. Megfelelő teljesítményű germánium tranzisztorral is építhető A osztályú végfok, de minek. A SI tranzisztorokkal se sok értelme van, az egyszerűségén kívül. Mindenfajta tranzisztorral meglehetősen nehéz nagyjelű lineáris A osztályú erősítőfokozatot építeni, de nem lehetetlen.
Hát én úgy tudom, hogy a maradékfeszültségük pont nem kisebb, hanem nagyobb. Ennek egyébként sincs sok köze a fűtéshez, legfeljebb kapcsoló üzemben. Erősítőknél pedig lineáris üzemben használtak csak germánium tranzisztort. Amíg a kivezérlési szint nem éri el a tápfesz-maradékfeszültség értéket, addig a maradékfeszültség egyáltalán nem szól bele a "fűtésbe".
A nyitó feszültségük, ami kisebb mint a szilícium tranyóké (fele akkora), mivel a germánium P-N átmenetnek 0,2-0,4V a nyitó feszültsége.
Bizony, bizony, tanulásnak nagyon jó. Az első erősítőm olyan volt, hogy kaptam egy havertól egy Philips lemezjátszóból kioperált 0,5-1W-os erőlködőt. A meghajtás 2db BC108A volt, a végtranyók AC127-128.
Ezt megfejeltem 2db ASZ1015(18?)-al és hallgattam boldogan a TESLA B400-at. A hangfalam egy HA25/12 (D=25cm gumis) mély és egy .... D=20cm-es szélessávú volt, a közepén egy tölcsérrel. Mindez egy régi EKA rádió dobozában, amely hátul teljesen nyitott volt. Kb. egy évig ez volt a "hi-fi"-m. Aztán a nagy hangszóróm leégett... Mit tudtam én, hogy csakis zárt dobozban szabad használni... ?! Egy hangszóró javító megcsinálta (a Boráros téren) úgy, hogy műbőrből sütött neki "gumiperemet". Szólt, de már nem volt az igazi (megereszkedett). Szóval : Hajrá Ge !!!
Szupi lett
nem 3W 3 tranzisztor hanem 2x100 és sokköltőbb tranzisztor. kipróbálni műterhelésél próbáltam ki mert quadhoz csak kell a védelem.TDA 2009 es meg annyiból nincs kész hogy amit adtak második tda-t az zárlatos volt a vcc és a gnd pontnál . TDA-t megrendeltem de még nem tudom hogy mikor jön meg.
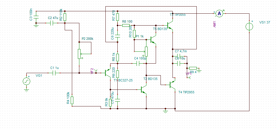
Hali! Nézegettem az AB osztályú JLH-t, mellékelek egy kapcsolást csak annyit változtattam rajta, hogy a diódák helyett BD135-t raktam, az elején lévő féltápfeszt állító ellenállást potira cseréltem, meg a tranzisztorokat az itthon megtalálhatókra cseréltem. Megnéznéd, hogy hol és mit rontatottam el.
A P2-es potinak ott nincs sok ertelme. Az maradjon csak fix ellenallas. A feszultsegoszto egyik tagjat kellene 1 ellenallas + potira cserelni, azzal lehetne a kimeneten hatasosan beallitani a szukseges feltapfeszultseget. A potinak kisebb ertekunek kell lennie mint az ellenallasnak: pl. 91k ellenallas + 20k trimmer poti.
Egyetértek lamalas-al, továbbá én egy kicsit tovább növelném az erősítést, tehát a 220 ohm helyett inkább 100 Ohm-t, vagy 68 ohm-ot tennék. Esetleg az 1 Kohm helyett 2,7 Kohm-ot.
10 feletti erősítés ajánlott.
Nem tudom a gyakorlat mit fog mutatni, a szimuláció szerint a felső pozícióba 130 k körüli érték kellene.
Ha kicserélem a 220 ohm-ot 100ra az 1k-t 2,7k-ra akkor eléggé torzul már a jelalak. A féltápfesz beállítót úgy oldottam meg, hogy 47k+47k+47k poti így be lehetett normálisan állítani a féltápfeszt.
Illetve ezt, 2,7 k -val, olyan fél százalék lehet a torzítás.
Nálad kicsit túlvezérlődött, mert amikor növeled az erősítést, a bemenő jelet csökkenteni kell.
Végül megoldottam, az R7 200ohm R6 200 ohm R5 2K, szimuláció szerint 50mA nyugalmival már sinus a kimenet. Csak az a gáz, hogy ha 2V a bemenő jel (PC hangkártya maxon) akkor már kezd négyszögösödni a jel akkor már csak R5 1k-val sinus a kimenet.
Csak a legfelső tartományban ronda a jel túlvezérlésre, ennyit megér az, hogy nem 8 wattos.
Kit tudná megmondani hogy egy 300 wattos 33 cm átmérőjű hangszoronak mekkora doboz kell?
|
Bejelentkezés
Hirdetés |




Amúgy ezek a saját tapasztalataim, de gondolom sőt biztos hogy te jóval régebben foglalkozol ezzel, szóval biztos igazad van


. TDA-t megrendeltem de még nem tudom hogy mikor jön meg. 













