Fórum témák
» Több friss téma |
Mielőtt kérdezel, a következő két dolgot ellenőrizd!
I. A helyes tápfeszültségek megléte.
II. A kimeneten van-e egyenfeszültség.
Élesztés.
Akkor hagyjam meg a 2K-t? Tényleg azt nem is nézetem hogy 20Khz-re volt állítva azért négyszögösödött
.
Fiuk tudna valaki tanácsot adni ugy halottam van erre valami program.igaz?
Próbáld meg az UniBox -ot. De ha nincs az adatbázisában a te hangszóród, akkor meg kell keresned hozzá a paramétereket, egyébként nem tudod megnézni vele hogy mik lesznek a megfelelő méretek, és egyéb doboz adatok.
Üdv! Kaptam egy ilyen erősítőt TDA 2050 el és jó volna beindítani én csak azt szeretnem elérni hogy tudjam hogy hova kell a tápfeszültség és hova megy a jelpulzus és a Boxakat hova kell csatlakoztatni!
Biztos,hogy 2050?Nem 2005 mert akkor kettőnek kéne lennie benne!
Elnezest rosszul írtam
egyértelmű hiszen a 2050 nem ekkora bocsánat !Ez 2005 os!
Igazándiból a végfok IC-d visszanézéséből lehetne kisilabizálni.
Annyi fix, hogy az LF (Left Front), a baloldali első, LR (Left Rear) a bal hátsó, az RR (Right Rear) jobb hátsó és RF (Right Front) a jobboldali első hangszóró kimenet. A test is jelölve van egy fejtetőre állított T betűvel. A D+ meg lehet a akár a +12V is, de ez nem biztos...
Akkor bogarászd ki ebből 6.oldal menni fog elég egyszerű.
A D+-ra a +18V az biztos.Valószínűsítem LF,RF a bemenet-ek LR,RR pedig a kimenetek,de azért nézd meg.
Hogyhogy "hova jön"?Azok valóban a kimenetek(LR,LF,RR,RF) amit vicsys írt mert párhuzamosítva vannak(lásd:20.oldal) már csak a bemeneteket kell megkeresned (ami lehet A.A és L.A.L.) amit linkeltem rajzot arról egyértelműen vissza lehet követni mindent! Tanulmányozd egy kicsit,ha ez nem megy magadtól akkor hagyd mert elrontod.Simán egy ilyen fényképről nehéz megállapítani.
LF= Left Front
LR= Left Right RL= Rear Left RR= Rear Right Az összes kimenet ezek közül, bemenet az máshol lesz.
Rájöttem,köszi előző h.sz.
DJanosi: bocs amúgy a 14.oldalon van nem a 20.-on.
Helló!
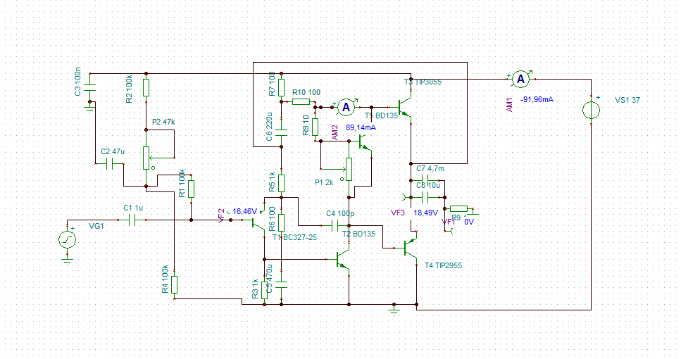
Az R8 ellenálláson folyó áram határozza meg a T3 maximális bázisáramát (30mA). A T3 erősítését 70-nek véve, a pozitív félperiódusban R9 terhelésen max. 2,1A folyhat, mely 4 ohm esetén 8,4V max feszültséget jelent. Ebből az következik, hogy 9W felett torzítani fog.
Végig mértem mindet. Csak a végtranyók Q608-Q611 mentek tönkre. Valahol meg tudom nézni, hogy a meghajtó fokozat működik e rendesen? Mondjuk a Q609 bázisán megnézem hogy van jel.
Gondolom minden ellenállást is kimértél, ha más problémát nem látsz, akkor indításnál köss sorosan egy 230V 60W izzót a hál csat zsinórral, ha teljes fénnyel világít, akkor még ne kapcsold be, tovább méregess. Vagy labortápról is próbálhatod, csak a végfokot. Mind két megoldás védelmet nyújt ha még hiba van. Így rendben találod, első mérés a kimenet DC szintje, 0V esetén már bizakodhatsz hogy ok, jellel vezérelve csak ezt követően próbálgasd.
Hali! Átnéznéd nekem, hogy a melléklet szerint így jó lesz e?
Az utánhúzó feszültséget is beleszámoltad?
Sajnos a múltkori áramkör fejlesztéseddel ( kiskondis visszacsatolás egyszerűen) lett egy aggályom. A visszacsatolásban kettős fázistolás van, kényszerűen le fog csökkenni a fázistartalék a határfrekvencia alatt, akár be is lenghet. Szóval én maradok a két osztós megoldásnál.
Ez persze semmit sem von le az ötleted értékéből. Szóval kalaplengetés részemről továbbra is.
Szia! Na végre megtaláltam. Bővebben: Link
Mindössze annyi történt, hogy emlékeztem erre a rajzra A maga korában nagyon tettszett a hangja.
Helló! Így már jobban kivezérelhető. Bár a három lehetőség közül ezt választanám legkevésbé.
Elsőként a végtranzisztorokat próbálnám nagyobb erősítésűre cserélni. Ennek a kapcsolásnak a végtranzisztorait darlington párral váltanám le, és a nagyjelű erősítőt mindössze 10~20mA-rel járatnám. A második lehetőség a hangszóróimpedancia növelése, már 8 ohm is gazdaságosabban vezérelhető a múltkori kapcsolással.
A Videoton mérnökei sem tétlenkedtek ebben a témában.
Germánium erősítő ez az.
Nem érdemes ilyet csinálni :no:
Nagyon kényes mindenre, hamar elromlik. Nekem is van több kg-nyi Ge-tranyóm, de csak nézegetni szoktam őket
Nem adsz el? amúgy otthon van egy Körting és abban is szerintem germánium van és jó.
Üdv.
Ma bontottam szét 1 hifi-t. Az erősítő része jó. A panelon van 1 TDA2007. ( http://www.hestore.hu/files/tda2007.pdf ) Úgy gondoltam fejhallgató erősítőnek esetleg Laptop mellé erősítőnek megfelelne. Az ic adatlapján van 1 kapcsolás ami tetszik (egyszerű) is csak valami problémát látok rajta az, hogy nincs rajta potméter és így a hangerőszabályzással gondban vagyok mit kellene a rajzon átalakítani hogy a hangerőszabályzás megoldott legyen. (hifiből bontottam 1 hangszínszabályzót). Tippet tudna valaki adni, hogy a végén sikerrel járjak ? Előre is kösz.: Kopi91 //ui.: Esetleg előerősítőre lenne szükségem?//
Üdv!
Van egy gitárba építhető 9v-os elemről üzemelő előerősítőm(je 1000). Rettenetesen zajmentes és csodálatos hangja van. A Jackson guitars fejlesztette a 70-80as években. A problémám az, hogy le szeretném csökkenteni a méretét, hogy további "funkciókat" adjak hozzá. Hogyan találom meg a tranyók smd változatát? Vagy valaki tudna nekem adni egy hasonló smd tranyós előerősítő rajzot? Továbbá itt egy kép a a je 1000 újabb változatáról amit az EMG gyár csinált (ABQ). Sajnos nem tudom meghatározni az egyik tranyó típusát. Tudna nekem valaki segíteni
Helló!
A legegyszerűbb megoldás ha a legelső ellenállás helyére (amelynek nincs pozíciószáma) egy potmétert raksz.47kohm-os logaritmikus sztereó potit. |
Bejelentkezés
Hirdetés |




. 







