Fórum témák
» Több friss téma |
Mielőtt kérdezel, a következő két dolgot ellenőrizd!
I. A helyes tápfeszültségek megléte.
II. A kimeneten van-e egyenfeszültség.
Élesztés.
Sziasztok! minden tisztelt fórum társamnak,és moderátorainknak Békés Boldog Ünnepeket .Üdv:
Szia! Elliott ajánlja subwoofernek ezt a topológiát. Attól még lehet jó másra is. Az ST151 is ilyen és teljesen korrekt erősítőnek tartom.
Üdv fiúk.Csak a saját véleményem,hogy a linkelt amp. zenehallgatásra nem a legjobb választás.Persze ez függ ugye az igényektől is...
Ezt a topológiát én már rég óta alkalmazom sub. hajtásra hidalva,aktív szűrővel.Arra pedig több is mint jó csak ajánlani tudom.
Valóban nem épp ideális hifi minőség közlésére.
De nem a végfokozat vége miatt, hanem az eleje miatt. Személy szerint differenciál erősítős meghajtásból még sosem hallottam igazán jót. A minőség nagy része onnét kezdődik mikor, nincs átfogó visszacsatolás a kapcsolásban. Ajánlom inkább Kd B-5ét zenehallgatásra. Vagy egy jó hibridet
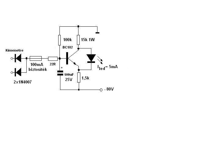
Sziasztok.Kellemes karácsonyi ünnepeket kívánok minden kedves fórumozónak! Azt szeretném kérdezni tőletek, hogy mennyire megbízható szerintetek ez a clipp-jelző kapcsolás? Ezen az oldalon leltem,Elliott Sound Products. egy, +-80V,4 Ohm, 2X500 W,erősítőbe szeretném meg építeni. A segítségeteket előre is köszönöm.
Úgy-úgy!A B5 rendesen megcsinálva rendkívül szerethető hangkaraktert produkál...élmény vele a zenehallgatás.
Szia.
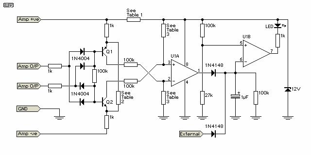
Én megépítettem, és hogy őszinte legyek nem épp a legjobb választás. - nagyon érzékeny az ic beállítása. Sok mindennel nem számolt eliot, egyszer már leírtuk itt a fórumon Reloop elvtársal Keményen szkóppal kell belőni , és rákel számolni az adott (konnektor fázisának) maximális feszültség esését valamint ingadozását. Meg van csomó minden más amire illik még figyelni. Ajánlom inkább Reloop-ét. Védelem megépült, illetve jó lett?
Szia.
Ha megépíted a hibridet , akkor szerintem minden mást félre tolsz egyenlőre. De a 2sc-et kérlek hanyagold majd ki belőle. Tégy oda mjl3281A-t vagy mjl21194-et
Hmmmm,ha már mindenki ezt mondja akkor tényleg lehet benne valami,pedig azokat is direkt audió célra fejlesztették ki....A puding próbája az evés úgyhogy majd elválik,győzzön a jobbik.(csak semmi politika..
)
Sziasztok! Van egy 100wos quadom. TL072 IC-vel, es BD tranyokkal hasznalom. Sokkal jobb lenne a hangja, ha az IC-t kicserelem OPA-ra es a tranyokat MJ-re? Megeri rakolteni a plusz penzt, ezek a jobb minosegu tranzisztorok eleg dragak es ay ic-k sem olcsok.
Szia, igen és tökéletes. Segítenél egy kicsit abban, hogy +-80V hoz mitkellene átalakitani a Reloop úrén,esetleg egy elméleti rajzot dobnál fel nekem? A nyákot majd én megcsinálom, mert a clipp jelző együtt lenne egy analóg kivezérlés jelzővel.Köszönöm a segítséget előre is.
Szia! Rögvest megszámolom Neked. Mivel elég magas a táp, megelégszel-e 5mA led árammal? 3mm-es víztiszta nagyfényerejű leddel már kíválóan világít.
Parancsolj!
A biztosíték fontosságát emersys kolléga tudná autentikusan megindokolni.
Hibridet bezony, nálam eddig mindent überelt.
Én a CHZ Zoli félét, ECC85-E88CC katódkövető, és egy jó kis FET-es vég, asszimetrikus táp, kondis kicsatolás. Elég jó alkatrészekből sikerült összerakni, a hangja Moszkvai Jocinak is nagyon tetszett. Együtt összevetettük a B5-el, quaddal, HTA-val, és nagyon jó sikereket ért el. Nálam a sorrend a következő lett, Quad, Hibrid és a HTA fej fej mellet, és a B5.
Zolié hangjára én is nagyon kíváncsi vagyok, nemsokára megépül ismerősömnél , már nagyon remélem..
-és összeszeretném hasonlítani az enyémmel.
Üdv mindenkinek!
Az lenne a kérdésem, hogy egy tea2025B típusú IC-vel hogyan tudnék erősítőt csinálni, egy kapcsolási rajzot ha tenne fel valaki azt nagyon megköszönném!!
Szerintem nem fogsz benne csalódni. Amit észre vettem, hogy nagyon nem mindegy milyen kondi van a meghajtás és a vég között, illetve a végén milyen a kicsatoló kondi, elsőre 3db 2200µF volt, azzal is nagyon jó volt a hangja, de utánna kis kisérletezés után egy böhöm nagy 17000µF sprauge kondi maradt benne, érdekes hogy a régebbi nagy méretű kondiknak itt jobb volt a hangjuk.
Szia.
Egy kondi mindig változtat a hangon a jelútban. Csak nem mindegy ugye milyen irányban. Lényegében nálam csak 1x van kondi a jelútban, tehát csak a becsatolók szerepét tölti be. Az embereke aki csinálja, ezüstfóliásat fog majd alkalmazni becsatolóként ami több kapcsolásban is bizonyított már nálunk. Kicsatolóként viszont még nem tudom mi kerül majd alkalmazásra.
Sziasztok!
Saját kezűleg épített erősítőknél, hogyan oldható meg a bemeneti audio jelet szolgáltató eszköz védelme (pl. számítógép)? Azért lenne erre szükségem, hogy az erősítő esetleges meghibásodása esetén az ne okozzon kárt más eszközökben. Kellemes ünnepeket!
Köszi, már én is keresgéltem google-ban pedig, de most leltem egy jó, köszi még 1x!!!
A be, ill kimeneteken minden készülék DC védelmét ki-becsatoló kondenzátorokkal biztosítják.
Köszönöm ez szép karácsonyi ajándék tőletek. Még egy kérdés, valami beállító poti nem kell bele? Ez így cakom púder működni fog?
Szia, szerintem az IC-d, TL071. A régi BD-ket meg semmikép nem cserélném MJ-re főleg meg ha évek óta ezekkel a tranyókkal működött. Az IC-t esetleg ki cserélheted NE 5534-re kissé meg fog változni a hang képed lágyabb tisztább és zeneibb lesz. Ha váltosztatni szeretnél akkor inkább épitsd meg az Alkotó úr QUAD-405 módosítását segre fogsz esni tőle ha meghallod !!!
Szia.
Ezt reloop belőtte neked. De tl431-el is megvalósítható, amivel betudod lőni a referencia feszültséget scop előtt. Én még valamikor még azt a verziót csináltam meg egy discos erősítőbe. |
Bejelentkezés
Hirdetés |










