Fórum témák
» Több friss téma |
Mielőtt kérdezel, a következő két dolgot ellenőrizd!
I. A helyes tápfeszültségek megléte.
II. A kimeneten van-e egyenfeszültség.
Élesztés.
Sziasztok!
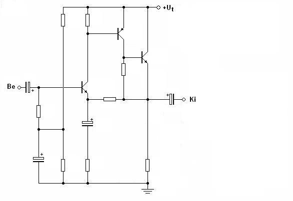
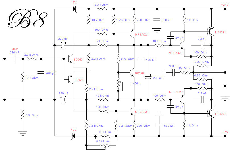
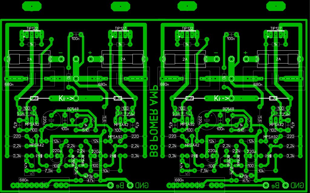
Éppen élesztek egy B8 végfokot. Azaz élesztenék, de nem nagyon sikerül. Kimeneti offset állítható, nyugalmi áram 0,7A. A másik csatornán a TIP127-et el is lőttem.. A BC548-at BC547-el helyettesítettem, más változtatás nem történt. Csatolok egy beültetést és kapcsolást, hátha feltűnik valakinek a hiba..
Mekkora értékű kondenzátorokat, és milyen típusúakat érdemes betenni?
Baj ha több csatolókondin is átmegy a jel? Pl. bemenetválasztón, hangszín, erősítő... Vagy ebben az esetben az értékét változtatni kell? Köszi!
Sziasztok,
pár kérdésem lenne a fanatikus erősítőkészítőkhöz: Örököltem egy erősítőt (BD250, 249 a vége). Sajnos nem tudom, hogy meglévő kapcsolás alapján építették meg, vagy valami egyedi "cucc". Ha tudnám a nevét megnézném a pontos bekötését. Letört egy BD139-es tranzisztor, csak nem tudom hogyan álltak a lábai. A középső biztos, de a 2 széle... Felismeri valaki a képről ennek a nevét? (talán Texas)
Ezek be vannak építve a készülékekbe, és a kapcsolási rajzokon is rajta vannak a számolt, illesztett értékek. Külön tehát nem kell betenni a jelútba. Minden egység után, előtt van elhelyezve, hogy a védelmüket biztosítsa.
Szia,
köszi már sikerült beüzemelnünk. Minden rá volt írva, nem lehetett félrekötni. ... A kapcsolás nevére lettem volna kíváncsi.
Ebben a végfokban hogyan tudom kiszámolni illetve módosítani (csökkenteni kell) a feszültségerősítést ? Köszi !
Szia! A bemenettel köss sorba ellenállást. Az erősítés jó közelítéssel a 100k+100k trimmer és az eredő bemeneti ellenállás (a 10k figyelembevételével) hányadosa.
Éppen eltávolítottam az előtte lévő fokozatot, hogy csak 1 tranyó legyen a feszültségerősítő, most ezzel kísérletezek. Amúgy nem inkább a kollektor és emitterkörben lévő ellenállások aránya lesz az erősítés ?
A C1175 kollektora változó terhelést kap a meghajtó tranzisztorok felől, mindenképpen a bemenetre érkező visszacsatolásnak kell érvényesülnie, de az sem az igazi.
A vidi rajz előnye, hogy korrigálja a kimeneti csatolón keletkező hibát.
Sziasztok! Egy kérdéssel fordulok, a tapasztaltabb kollégákhoz: Melyik erősitőt érdemesebb megépiteni: a Alkotó Úr Ludwigos Quadját, vagy a VF2 t? Normál Quadom van, nagyon tetszik a hangja. De a Ludvig féle Quadot még nem halottam, de nagyon sokan dicsérik, jelentősen jobb mint az eredeti azt mondják. De a VF2 is nagyon sokan szeretik. Szóval azt szeretném, megtudni, hogy melyiket érdemesebb megépiteni, mert mindkettőre nincs lehetőségem. Melyik a dinamikusabb, lágyabb, szebb hangzású végfok? Szóval akinek van tapasztalata valamelyik kapcsolásról kérem ossza meg velem!
Előre is köszönöm!
Sziasztok!
Nincs véletlenül valakinek valamilyen tranyós előerősítője? Kb. 3-4x es erősítésre lenne szükségem, a lényeg, hogy ne legyen benne műveleti erősítő.
hali!
Van egy érdekesen működő erősítőm (Sherwood AX-5010R), meg szeretném gyógyítani. Azt csinálja ha alacsony hangerőre van állítva akkor az egyik oldal hangja hol van hol nincs illetve hangerőben is hullámzik, magasabb hangerőre állítva (70%-tól)viszont mindkettő viszonylag azonosan szól, mi lehet a probléma? Vég tranyók megadták magukat? Előre is köszönöm!
Hali.
Inkább a potenciométer hibájára gyanakodnék.. Nem egyforma a erősségű a kimenetén a jel, -ezáltal az adott oldaladat hol kivezérli hol nem az általad említett kisebb hangerőn. 70% állásban ezek szerint "egyformábban" teljesít. Nem gondolnám hogy valami baj lenne a végfok résszel. -akkor a védelem már reagált volna. (ha van bent, bár Sherwood ról lévén szó biztos van bent).
Az erősítés csökkenthető a trimerrel párhuzamos kondenzátorral is. A csatolt képen C5.
Sziasztok!
Mayan erősítőjének szerintetek elég egy 24V/2A-os trafó? Üdv! Balázs
Bocsi, azt elfelejtettem, hogy sztereóba csinálom, vagyis kétszer kell ez az áramkör.
Üdv! Balázs
Nekem volt ilyen erősítőm a 90' évek elején. A végfok bemenetén van egy tranyó, amit egy zajzár áramkör vezérel, hasonlóan mint a vidiknél. Mivel alapból igencsak zajos lenne ez az erősítő, ezért ha egy bizonyos szint alá csökken a jel, akkor testre teszi a bemenetet. Valószínű hogy ezzel a résszel történt valami baj.
Szia! A csatolt kapcsolást szoktam használni. Szimmetrikus tápról az igazi, de a rajz szerint egyszeres tápról is működtethető. A tranzisztorok kollektor áramai 0,5; 2; 10mA. A méretezésben szívesen segítek, ha megadod a tápfeszültsége(ke)t.
Szia! Köszi, de már találtam 1 szimpatikusat
Hali! Mindenkink! Volna 2db stk 413-400-as meg 412- 400 végfokom egy házimozi erősítőből lett kiszedve, ebből lehetne valami erősítőt készíteni? Ha Valaki tudna segíteni az jó lenne. A netten utána néztem de nem találtam róla semmit, hány watt hány voltig bír stb. Ha valaki tudna segíteni az jó lenne. Köszönöm előre is. Mellékeltem képeket.
Szia, kedves kolléga úr. Lenne még egy kérésem ha lehet +-70 voltra is kiszámolnád nekem a clipp-jelzödet? Ugyan is van egy régebbi erősítőm is aminek a táp ellátása ennyi. És nagyon szeretnék abba is építeni. Köszönöm előre is a segítséget. Szép napot!
Szia ,az stk413-400, 3x100w és a stk412-400 pedig 2x100w .
Szia, az én szerény véleményem szerint a Quad az egy alkatrésztemető de ilyen hangot legfeljebb a csövesekből, vagy a hibridekből hozol ki többszörös áron. A VF2-es az egy fettes olcsóbban kihozható szintén csodálatos hangú erősítő aminek egészen más a hang képe. Ha PC-hez akarod használni vagy mp3-st hallgatni, ahhoz teljesen mind egy mit építesz ahhoz szép hangja van a TDA-nak is. Ha bakelit lejátszód van Ortofon hang szedővel vagy gyári CD-t hallgatsz pl. típusú CD,lejátszóból és hang rendszered is az igényes zenéhez épül, akkor az Alkotó úr és Ludwig féle Quad módosítás, de ugyan ez a rendszer általános jó minőségű zene hallgatásra pl. Pop, Rock, stb, akkor VF2, de ez csak az én szerény véleményem és nem szeretném az egyik erősítő tábort sem meg bántani. Az erősítő csak "egy" fontos eleme a hangrendszernek de sajnos nem csak rajta múlik, hogy milyen lesz a hangkép. Hanem először a fejekben a fülekben és nem utolsó sorban a pénz tárcában majd csak ez után a technikában dől el, hogy mit szeretnénk hallani.
Na kész, tényleg soros ellenállás kellett, pár dolgot azért kipróbáltam, most nagyon jól szól, természetes és nagyon hangulatos zenét produkál. Ja és tovább egyszerűsítettem....
Remek, akkor már a csatolókondi téma világos!
![]() Lenne egy másik kérdés: van egy 55-60V-os szuper toroid trafóm, amiből egy erősítőt szeretnék kreálni. Viszont amilyen kapcsolásokat találtam, azok mind csak 50V körül, vagy alatt működnek. Ilyenkor mit lehet csinálni? A kapcsoláson lehet változtatni ennek érdekében?
Szia! Kicsit az egyenáramú stabilitás ellen dogozol az emitter ellenállás elhagyásával, de láttam ez neked korábban is bejött.
Továbbra is javaslom a trimmerrel párhuzamos kondenzátort, a kimeneti DC szint állítás így nem vinné el az erősítést. |
Bejelentkezés
Hirdetés |



















