Fórum témák
» Több friss téma |
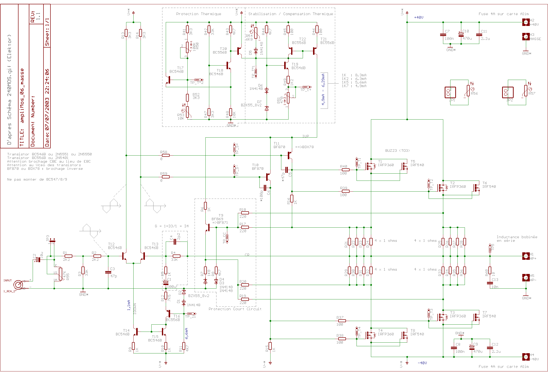
Nektek mi e véleményetek elről az erősítőről? IRF540-et használnék a végén. A tetején a baloldali rész, a hővédelem, ezt ugy ahogy vagy elhagyhatom? mert nemakarom azt megépíteni, ha egyszerűen csak lefelejtem abból nem lesz baj szerintetek?
es erre mit mondtak mi a teljesitmenye ???szerintem max2*50
nem jobb ha egy ic-t veszel es jobb minosege lessz a zenednek??? jah es ennel a mos-os erositoknel igaz e az mint a bipolaristranzisztorosoknal hogy ha elpattam a vegfok viszi magaval a sirba a hangszorot is???!!!
2*50 -et nem tudom honnan vetted, de +-40v kell neki és 240 W os 4-8 ohm
lásd ezt, ez is majd nem ugyan ez.. üdv
Igen. Nemcsak majdnem hanem pontosan ugyanaz
csak az ottani BUZ23 fetet, cserélték IRF sorozatúra(IRF540 v. IRFP360 az adatlapjuk kb. ugyanaz, az irf540 TO220 tokú, a másik meg TOP3 asszem). Szeretined okozna gondot működés szempontjából a hővédelem elhagyása? Egy angol oldalon láttam hogy valaki utánépítette és szerinte (100W-8Ohm,200W-4Ohm sínust biztosan tud), nálam +-40V helyett +-45V-ról járna(2x33Vos toroid), ez az 5V tul sokat nem változtat szerintem.
Hy! A mellékelt képen lévő erősítő pont +- 45V-ról működik, teljesítménye 240W. Én jelenleg ilyet használok a mélyládámba és nagyon szépen szól. Ajánlom neked is.
A vendén én voltam, csak elfelejtettem bejelentkezni
Amúgy szerintem nem árt bele a védelem. Inkább plusz két óra munka és 1000 Ft, mint egy nagy durranás és löttek az erősítőnek. Jobb félni, mint megijedni
Ugydöntöttem inkább beleteszem azt a védelmet
csak nemtom hogykell azt beállítani, me ottvan még potméter is. A tranyós amit küldtél aztis néztem de FET-est akartam mindenképp meg ez az erősítő már félig készen van remélem jól fog működni, amit néztem hogy maga az erősítő rész elég egyszerűen van megoldva benne
Hello!
Az említett kapcsi rajz nekem is megvan, mert én is erősítőt építek. Semmi kétségem, hogy szépen szól, de utánna nézem egy kicsit, és az a kapcsolás tuti, hogy nem tud annyit. Ahhoz, hogy 4 ohmon 240W-ot leadjon, kell majnem 8 Amper. A tranyók áramerősítése 30, az Ic kimeneti árama 200mA. Így max 150W-ot adhat le. De ez csak az én véleményem.
Én jelenleg ilyet használok egy 250W-os mélynyomóhoz és csak két végfok tranyó van bele, így is elég rendesen meghajta, ráadásul 8 ohm-os a hangszóró. Olyan erőteljes 100W-ra tippelem most a leadását. Mielőtt még valaki azt mondaná, hogy biztos csak a hangszóró nem 250W-os előre elmondom, hogy nem somogyi van benne (német soundking)
Visszatérve az erősítőhöz, ennek mennyire tippelitek a színuszos teljesítményét? Szerintem +-40V 4Ohmra, olyan 150-160Wot produkál(IRF540essel a végén), Vélemények?
Sziasztok
1.A Kapcsoló üzemhez fejlesztett MOS Fetek párhuzamos kapcsolását csak a sorce-al sorba kötött áram kiegyenlítést biztosító ellenállással alkalmaznék , és szigorúan párba válogatnám minimum 0,05V-ra. 2.Ha nem subbnak használom inkább kisebb kapacitásokkal rendelkező nagyobb feszültségű típust használnék, minél nagyobb tokozással. 3. Biztosíték hangfalat is menthet. 4. Az ilyen fetekkel a stabil nyugalmi áram biztosítása a legkomolyabb probléma, még A-osztályhoz is kell a stabilizálás. 5. A csúcs kimenő kb. Ut-8V, ebből a teljesítmény számolható. Üdv. VL
Sziasztok!Olvasgattam hogy taglaljátok az erősítők hangminőségét, és arra lennék kíváncsi, hogy a B5 hangjáról mit gondoltok!Persze tudom hogy ez egyéni szubjektív dolog, de én nem arra vagyok kíváncsi, hanem a többség véleményére!Nekem is van B5-ösöm, és nekem nagyon tetszik a hangja! A Quad405-ről is írják hogy jó hangja van, de nekem a B5 jobban bejön, bár én még régi kapcsolást hallgattam Quad405-ből!Érdekelne a véleményetek a két végfokról! Van egy plusz trafóm, és el kellene használni valamire!!Trafó tudása..: 2*35, 2*25 / 350VA..
Hello! Húsz éve építettem ilyen erősítőt. Munka pont beállítás. P1 -P2 közép állásba. Rövidre zárt bemenet . Bisztik helyén 10 Ohm A mérő sorba + ágban mérés határ DC 200 v. 300mA . Üres járati áramfelvétel . Max 200mA 25'c fok. Kb 20 perc alatt éri el . Beállítás p2-vel folyamatosan után állítani. Mikor stabil, 10 Ohm ki,bemeneti rövidzár ki.Műszer 10A mérés határ,bisztik be. kimeneten 4Ohm300w műterhelés. Bemenetet megvezérelni max szintig Hűtő bordán mérve 72.5 'C fok p1- el kell beállítani. Ekkor szabályozza vissza a fet-et. Ha sikerült? Munkapont be állítást megismételni. Egyébként, nekem R21-et ki kellet cserélni 510 Ohm-ra. Sok sikert. kiváló erőmű. Én IRF130-at raktam bele.+ - 52.5v ról megy azóta is. De jó más fet-is. RDS 0.2Ohm. Célszerű dupla Tr tápot alkalmazni. Dualmono felépítés. Hangja dinamikus erőteljes basszus széles frekiátvitel.Stabil hangszer ábrázolás.És megbízható pa hangosításban is megálya a helyét. Ekkor ventilátorral kell hűteni. Biszti 4A helyett 6.3 v 10A -ra cserélni.
Egy kérdésem lenne...
Miért szól hangosabban egy régi 40W os erősítő és egy 40w os hangszoró , mindt egy újabb rendszer ?
Mert régen még a valós adatokat írták az adattáblára,ma már a PMPO van ráírva ami azt a teljesítményt jelenti amit 1 másodpercig elvisel a cucc tartós károsodás nélkül. A zenei hangteljesítményhez köze sincs ...
Akkoriban még nem nagyon tudtak RMS és PMPO módban kamuzni.
Az igazság inkább az, hogy akkoriban nem tudtak a manapság megszokott nagy teljesítmény leadására képes erősítőt gyártani értelmes keretek között. Így inkább a hangszórók érzékenységét javították. Manapág a gitárkombók még ilyenek.
Az mit jelent egy régebbi hangszorónál ,hogy 40VA ? Gondolom a terhelhetőség , csak hogy nem tudom mekkora erejü erösítőt bír meg , a hangszoró RFT L2921 4ohm 40VA , igazi gumi membrános , szép nagy mágnes egy 20cm es hangszoróhoz képest , építenék neki egy ládát meg egy beépített erösítőt csak neem tudom hogy W-ban menyi 40VA.
Nekem itthon két hangrendszerem van. Egy Fülöpsz minihifi, meg hozzá két Sony minihifi hangfal. A gyártó szerint a minihifi 2x100W 6 ohmon, a szemet gyönyörködtető csilli-villi Sony hangfalak meg darabonként 150W. Ez nevetséges adat. A hifi jó eséllyel kb 2x15W, a hangfalak pedig kb 30W egyenként. Talán 2004 körül gyárthatták, tehát már akkor jócskán valótlan adatokat adtak meg. 3 éve a minihifi csak a szekrény tetején díszeleg, porfogónak tökéletes. A jelenlegi hangrendszerem egy 1987-es évjáratú Kenwood asztali erősítő, 8 ohmon 2x60W, négy hangdoboz köthető rá, és persze rá is van kötve két 50W-os Videoton, és két 110W-os nagy Videoton hangdoboz. Na ezek a régi cuccok lefújják a mai Teszkó-Gazdaságos meg MédiaM...-os hangberendezéseket. Nem tudom mennyire értenek velem egyet a tapasztaltabb szakik, de egy mai sokezer wattos hangcucc árán, inkább régi 80-as évekbeli erősítőt és hangdobozokat vennék.
Egyetértve, de azért hozzátartozik, hogy egy mai igazi "sokezer wattos" cucc árán autót lehet venni.
|
Bejelentkezés
Hirdetés |





csak az ottani BUZ23 fetet, cserélték IRF sorozatúra(
Amúgy szerintem nem árt bele a védelem. Inkább plusz két óra munka és 1000 Ft, mint egy nagy durranás és löttek az erősítőnek. Jobb félni, mint megijedni
csak nemtom hogykell azt beállítani, me ottvan még potméter is. A tranyós amit küldtél aztis néztem
remélem jól fog működni, amit néztem hogy maga az erősítő rész elég egyszerűen van megoldva benne





