Fórum témák
» Több friss téma |
Fórum » Erősítőhöz való hangsugárzó védelem (koppanásgátló)
Témaindító: Thom, idő: Márc 14, 2006
Témakörök:
Itt van. Nem túl minőségi és szakadt, de lehet, van még esélye. A hangszórót is lefényképeztem, így nagyjábol elétek áll a kép. Hozzáteszem, akármilyen hangszóróval csinálja. A többi képet mindjárt rakom
Jajj!
Ez egy 19 éves muzsik center! És elég viseltes állapotban. Valamilyen AN-es végfokkal, gondolom. Azokra pedig eleve jellemző a magas alapzaj. Álltalában ezekbe nem építettek be koppanásgátlót, és más védelmi eszközt sem. Ezektől az készülékektől indult el az "sok-occón" iparág. Én a helyedben nagyon megfontolnám hogy érdemes-e időt fordítani rá.. :yes: A hangdobozodra pedig amit irtam igaz. Ugy látom ez egy DC2020-as lehet.
Sziasztok!
Nemrég tettem fel a topikba, egy egyszerű hangszóróvédő áramkört. Most terveztem hozzá egy panelt Lay-be. (próbaként, mert még nem használtam nyák tervezőt) ![]()
Közben iután működőképessé vált a hangszóróvédő áramköröm ismét újabb hiba lépett fel
(asszem ez nálam természetes).Van egy sztereo kivezérlésjelzőm, amit a védelem tápjáról hajtok 9voltra stabilizálva. És amint jelet kap a VU meter a védelem bekapcsol. (magában a VU meter tökéletsen működik). Lhet esetleg az a gond, hogy a kivezérlésjelzőn találkozik a jel és a táp gnd-je?
Tx mindent, akkor egy olcsóbb végfokot vegyek inkább, mint hogy ezzel foglalkozzak. Ajánlottak nekem új 2x30-as végfokot 10E-ért, abban lehet-e vmi védelem? Ill. szerintem nemfogom még lefedni a hangládát, mert a végfok ne tud nagy teljesítményen menni, így nem szedhetné szét a mélyszórt. THX mindenkinek, és várom esetleges ötleteiteket
Ha HI-FI sztereó végfok akkor sz.tem kéne benne lennie védelemnek. Ha bekapcsolás után kattan a relé, akkor van benne védelem
Mondjuk az újabbakban (10-12 évvel ezellőti) más szilárdtest reléket is használtak, itt meg nem kattan semmi, révén, hogy nincs is benne mozgó alkatrész. Mindenesetre korrektebb hifi erősítőkbe szoktak rakni védelmet. Kellemes ünnepeket!
Lenne még kérdésem:
Mit csináljak ahhoz, hogy a hangszóróm (dc2020-as) hangosabban szóljon, mint egy philips? Azt elvileg a magashangoknak szánom, az sem új darab. Viszont az hangosabban szól, mint a Videoton. A Videoton 8 ohmos, a Philpsek 4 Ohmosak. A Philipsek és a Vidoton külön van kötve a hang miatt. Ill. hogy van-e olyan program, amellyel szoftveresen lehet hangszínt, effekteket állítani? THX mindent, bár ez sajnos már nem ehhez a témához illik! BUÉK 2008
hello
nekem is jól jönne egy koppaásgátló a tda 2030-hoz 24v-ra és 25-w-os
halihó! nekem egy olyan hangszóró védő kapcsolás kellene amin van peak és egy protect led és mindez + - 92 voltra előre is köszönöm
sztem kevés a táp, ezért a relé elejt.
jó lenne dokumentálni, mi hogy merre satöbbi.. kép kép kép.....
Így nem túl érthető a dolog, esetleg ha lerajzolnád, akkor tudnának a "népek" segíteni.
üdv! proli007
Jogos, majd mindjárt összerittyentek egy rajzot.
Megvan, csak remélni tudom, hogy érthető az ábra.
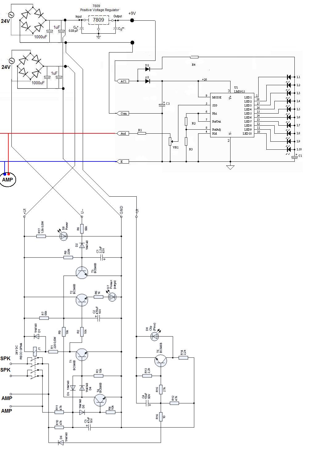
Egyébként a trafó 2 szekunderes és összesen 6VA leadására képes. A relé áramfeltévetele max 90mA, a kivezésrlésjelzőéé sem számottvető sztem, tekintve, hogy ritkán világít az összes led, Az IC pedig nem fogyaszt sokat.
Jesszus! még jó, hogy nincs füst!
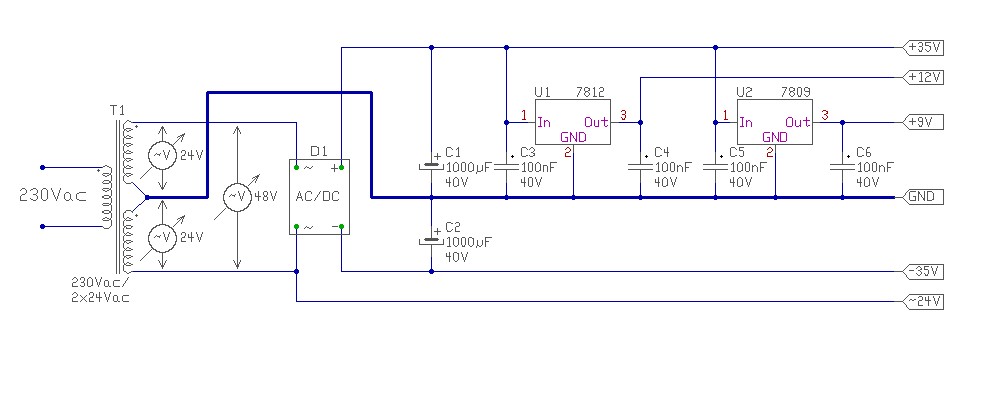
Jól csómóra kötötted, ha így van. (nem is biztos) A rajzom alapján alakítsad ki a tápellátást, és a +32V-ból készítsed el a 7809-el a +9V-ot. A váltót bármelyik trafólábról leveheted (kivétel a test). A trafó két tekercsét, fázishelyesen kell sorbakötni. A GND-hez képest 2x24Vac-t kell mérned, a két vége között, meg 48V-ot. Ha mégis probléma lenne, akkor ki kell számolni, hogy a váltó le tudja-e zárni a tranyót, és milyen feszültségnél. üdv! proli007
Ja, és a GND-t az erősítő "kék" vezetékével, össze kell kötni! (De átalakítás után!!!)
üdv! proli007
Köszi, a rajzod világos, tudom h így kéne csinálni középkivezetéses trafónál, de nekem 2szekunder-es/4 kivezetéses paneltrafóm van. A végfok is egy hasonlórol jár, csak az cseppett nagyobb darab, 4 kivezetés, 2graetz híddal egyenirányítva és simítva, stb.
Lehet egyszerűbb lenne külön tápról járatni a kivezérlésjelzőt, csak nem feltétlen akartam trafótemetőt csinálni az erősítőből Kicsit kulturáltabb rajzon látszik, h v.hogy így néz ki az erősítő tápja, illetve detto ilyen a védelem/VU meter tápja is, csak van az egyik + ágban egy 9voltos stabkocka. Az lehet a gond, hogy a táp eredetileg csak plusszos, mert a vu meter-nek elég azis, + a másik ága is csak +os, mert oda egy ventit lehetet rakni eredetileg. Csak közben kellett egy táp a védelemnek is, és középtájon lett belőle egy +/- táp Ez a megoldás nyilván halott ötlet, másik táp kell. Csak nemtudtam, hogy ez a gond.
Valmi olyasmire lenne szükségem, amiről le lehet venni a védelem táplálásához szükséges feszt kb +/- 32V-ot.
Illetve 7809 és 7812 stab IC segítségével lenne egy +9 és egy +12voltos kimenete is. Nem kezdenék bele a tervezgetésbe, mert nemhinném, h összejönne, látva az előbbi kísérletet
Szia!
Nem tudom mi az a nagy gond? - A Te két tekercses trafódból játszi könnyedséggel kialakíthatod a "középkivezetéses" trafót! Csak a két szekunder tekercset sorba kell kötni és már kész is a négyből, a három láb. A rajzra rárajzoltam, hogy helyes bekötés esetén, mit kell mérni a trafón. Még egy egyenirányítót is meg fogssz spórolni. (A két Greatz-es egyenirányító soros kapcsolásának nem sok értelme van, ha két vezetéke közös. Csak ha két külön 24V-os trafód lenne.) Ha a rajzod(Trafo_2sec.JPG) szerint vezeted a váltót a védelmi fokozat felé, akkor nem kapod meg a 24V váltófeszültséget. - Ha az erősítőd is ilyen kapcsolású volt, akkor átalakítod és már rá is kötheted a védelmet. (Eredetileg azt hittem, hogy az erősítőn kívül akarod elhelyezni a védelmet és nem akarsz belerondítani az erősítőbe és ezért kűzdesz. Minden jel erre mutatott.) - A +12V-ot és a +9V-ot kicsit netszesen, de elkészítheted a +35V feszültségből. A Stabik nem fognak örülni a 35V-nak, de ha a terhelés kicsi (nem melegszik) akkor nem lesz probléma. A stabik előtt-után elhelyezett 100nF-os kondik a gerjedésgátlás miatt vannak. Ha a stabit hosszú drótokkal viszed a hűtőbordához, akkor a kondikat közvetlen a stabi lábán célszerű elhelyezni. - Ha a 12V-os stabi terhelése kicsi, akkor a 9V-os stabi bemenetét a +35V helyett a 12V-ról is megtáplálhatod. - A puffer elkók értéke természetesen akkora, amit az erősítőd megkövetel. A +12 és +9V-os áramkörben is természetesen szükség van elkóra. (gondolom van is bene) - Ha még is a külön táplálást választod, akkor a GND pontot össze kell kötni az erősítő GND pontjával. - Én a védelmet az erősítő trafójáról táplálnám, a +12V és +9V-nak pedig betennék egy külön kis trafót egyenirányítóval, kondival. (230V/12V-os trafó és egy greatz) A tápegység huzalozásával kapcsolatban, olvasd el a KD mester leújabb cikkét, ott részletesen le van rajzolva a követendő módszer! Őszintén remélem, hogy ezek után már menni fog a dolog. Nem oly nagy csoda ez, csak szerintem Te elmisztifikálod a dolgokat. üdv! proli007
Oké, így már világos
Stab ic-ken van hűtőborda, a terhelés meg egészen minimális. Azért szerettem volna külön tápot a védelemnek, hogy minél kevesebb zavart kapjon a végfok a táp felől, másrészt meg a végfok tápfesze mindössze +/- 21V terheletlenül. Nem biztos, hogy teljes terhelésen nem esik annyit a fesz, hogy a relé ne ejtsen. De átgondolom ezt a dolgot mindeképp. Így látva a rajzot valóban nem olyan bonyolult, csak teléjesen hobbiszinten foglalkozok ezzel, 1évig tanultam mindössze elektrót és könnyen belezavarodok olyan dolgokba, amiről azthittme, hogy értem, aztán mégsem... És persze köszönöm szépen a segítséget!
Szívesen!
Egy tisztes 24V-os relé, kb. 18V-on húz meg és 12V-on ejt el, úgy hogy soros ellenállás nélkül működnie kellene. A végfokot, meg nem igen zavarhatja a védelem, mert ha működik, akkor már mindegy. A csúcsindikátor, meg magasabb tápfesz miatt nem biztos hogy jelezni fog, mert pont azt figyeli, hogy megközelíti-e a kimenő jel a tápot. (Igaz, csak a mínuszt.) Szóval Én minden gond nélkül rákötném. üdv! proli007
Üdv!
Lentebb láttam, hogy ez a védelem sztereo erősítőhöz készült, ha én kiveszem az R11-hez tartozó AMP bemenetet, az SPK kimenetet, és az R11 ellenállást, akkor elméletileg monot kapok. Ezzel a módosítással fog működni? Köszi a segítséget.
Norberto14 privát kérdésére válaszolnék itt:
Szevasz! Lenne egy olyan kérdésem, hogy ezen a kapcsoláson milyen alkatreszeket kellene változtatni ahoz, hogyha pl. egy 400W-os erősitőhöz szeretném rakni vagy egy 50W-oshoz?Mert gondolom számit az erősitő teljesitmenyenek nagysága? Válaszodat előre is köszönöm! Semmit nem kell változtatni gyakorlatilag, mert az áramkör csak egyenáram hatására müködik.Nálam + -70V-rol megy az erősítő és kibírta az áramkör a 70V-ot a bemenetén.Esetleg arra kell figyelni, hogy a 2 kondenzátor ami sorosan van kötve 70v esetén minimum 40V os nak kell lennie darabjának.Persze a tápfeszültség az áramkörnek ajánlott stabil 12V. Széles feszültség tartományra reagál a kapcsolás, mert már 2-3V rol is elejt.
HELLÓ!
Én is megépítettem a majki féle hangszóróvédelmet, azomban működni már annyira nem akar, avgyis csak félig-meddig. Először is én bc182-es tranyókkal csináltam, mer az énnálam lévő fesznek azok is megfelelnek, az 1N4148 as diódák helyett videóból kibontott felirat néküli diódákat tettem, előtte kimértem őket multival, mindegyik jó. a másik az, hogy 12V os relét tettem bele. Az elkenállással ami előtte van még játszani kell, most 50ohm osat tettem oda, mer azzal elindult leglább... A ledek a rajz szerinti beültetés alapján nem világítottak ezért megfordítottam midnet, úgy már világítottak. A cilp led nél lévő tranyó bontott mert már csak olyan volt. A hibajelenség a következő: Mikor áram alá helyzem, az összes LED világít. kb. 10 mp múlva behúz a relé, ekkor a protect led kicsit gyengébben világít, a többi ugyanúgy tovább mint a előtte. A védelem rész is működik, mert ha egyenfeszt adok rá akkor leoldja a relét. Tehát ezekre kéne megoldás: Ne világítson midnen led(főleg a peak led-nek nem kéne mert rá sincs kötve erősítő), és hamrabb húzzon be(bár ez utóbbira kondicsere lehet a megoldás) üdv
A protect led gondja megoldva, már csak a clip led folyamatos világítása jelent problémát. Továbbra is számítok segítségetekre!
A "clip fokozat a -tápról táplálod?
Mérd meg a Clip fokozatban az alkatrészeken a feszültségeket, és írd be. A BC-nek nyitva kell lenni, és ez söntöli le a led-et alapesetben, tehát ezért nem világíthat. üdv! proli007
mérek is mindjárt, egyelőre ennyit tudok, mondani, ha a tranyó bázisa ki van kötve akkro is világít ha be van kötve akkor is. Lehet az gond, hogy ezt a led-et is átfordítottam?
Sziasztok!
Leteszteltem a majki féle védőáramkört egy B5 erősítővel. Működik tökéletesen, de… Az áramkör az erősítő tápjáról kap 2x37 V-ot. 24 V-os Omron G2RL2 relével építettem, ami használat közben picit melegszik. Ekkor a relén 32V tápfeszt mérek. Érdemes növelni az R1 220 ohm-os ellenállást, vagy bírja a relé és hagyhatom így? |
Bejelentkezés
Hirdetés |








(asszem ez nálam természetes).












