Fórum témák
» Több friss téma |
Fórum » Erősítőhöz való hangsugárzó védelem (koppanásgátló)
Témaindító: Thom, idő: Márc 14, 2006
Témakörök:
Bizony-bizony, Kpeti teljesen jól látja a problémát.
Idézet: „- Nem lehet, hogy rosszul kötöd össze az erősítővel? Vagy nem függtlen az erősítő tápja a védelem tápjától? ” A védelem meg előzőleg azért nem működött, mert lebegett. Innen a 9..10V. üdv! proli007
Sziasztok!
Nem hagyott nyugodni még este a dolog, hogy miért is nem tudom a trafóm váltó fesszéről üzemeltetni a hangfalvédelmet, és a végfok tápjáról meg miért is megy. Végül úgy oldottam meg, hogy 7812-es stab IC előtti graetz hidat lecseréltem egy darab diódára a pozitív ágban, és az IC előtti puffert megdupláztam és így már minden rendben működik. Szóval valamiért dióda híddal nem hajlandó menni, csak egy diódával egyenirányításként. (de gondolom két darab diódával is). üdv.: Zoli
Hát nem rágtad át mégsem amit Kpeti feltett?
Ott a válasz a kérdéseidre. Ha a "főtrafóról táplálod", akkor elég egy diódával levenni a plusz feszejt a puffer kondi pozitív pontjáról. Majd a nagy híd egyenirányít! De lehet neked az a gondod, hogy két greatz van az erősítődben. Akkor meg a nagy meg a kicsi alsó ága párhuzamosan lesz, ami szintén nem szerencsés, mert erre felé is folyhat a nagy villany, akkor megint csak égés lehet a vége. Szóval az nem baj, hogy nem hagy nyugodni, de a rajzokat kell böngészni és akkor megérted. üdv! proli007
Sziasztok!
Megépítettem a linken található reflex koppanásgátlót . Miután bekapcsoltam mind a 3 led világított, a relé meg egyből mehúz amint tápot kap, ha meg leveszem a tápot akkor 3-4 másodperc után enged el (teljesen fordítva megy minden) A clip led is világít, úgy hogy csak tápot kap a clip áramkör. Átnéztem az egészet, mindent rendben találtam se zárlat, se hibás alkatrész. Mi lehet a probléma? szerk: Az lehet gond h BC546B tranzisztorok helyett BC547B tranyókat használtam? Link üdv
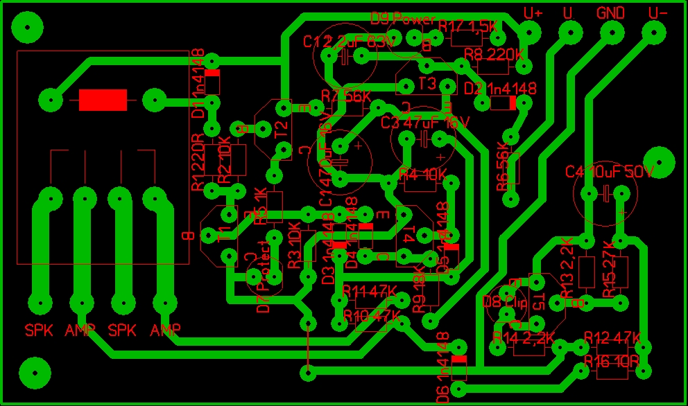
itt az általam tervezett panel rajz (azért terveztem át mert nem volt itthon akkora nyákom amire az eredeti elfért volna és a relém lábkiosztása se olyan mint a rajzon.
Előre is köszönöm a segítséget (u.i.: nem látszanak az alkatrészek értékei, de ha rá mutatsz a kurzorral akkor megjelenik)
Szia!
A tranzisztor nem okozhat problémát, ha nincs a tápon 40V-nál nagyobb feszültséged. Szerintem neked is tápbekötési ill GND bekötési gondjaid vannak. Szerintem olvasd vissza, amiket a Sword-nak válaszoltam, és rá fogsz lelni a megoldásra. Azért egy kis bibi van, mert ha a relé húz, akkor a T1 tranzisztor nyitva van, az viszont zárja a T2-őt, tehát az emitterében nem lehet feszültség, így a Protect Led sem éghetne. Ha nem megy, akkor segítek. üdv! proli007
Oké köszi!
Végig nézek mindent! A tápom +-39V, remélem nem lesz gondja! én is furcsáltam hogy miért ég a protect led mikor a relé meghúz, meg végig ég. még annyit vettem észre hogyha leveszem az Uváltót a trafó szekunderéről akkor se történik semmi pedig akkor a relének ejtenie kéne. üdv
A váltónál az szokott probléma lenni, hogy ha két greatz-os tápegységet használnak. (itt még nem az a probléma)
A rajzodat, ha akarod hogy ellnőrizzem, konvertáld át képpé, mert nem tudom megnézni a *.lay file-t. üdv! proli007
Szia!
Itt az átkonvertált kép. Remélem ki tudsz rajta majd igazodni! Ha nem akkor szólj és leveszem az alkatrész értékeket. Csak egy graetzes, középmegcsapolásos megoldást használom. Elnézést a modiktól a nagy méretért de csak így kivehetőek a részletek! szerk.: mégse lett olyan nagy mint ahogy a progi írta ![]() Üdv
kicsit elrontottam a rajzot mert néhány tranyó emittere és kollektora felvolt cserélve rajta, de a nyákon ezek szerint vannak bekötve
Szia!
Még nem volt sok időm méricskélni de kimértem a clip alkatrészein a feszültségeket! Amp bemenet leföldelve. Ut -37,9 V mellett R16= 0V R15= 13,5V R13= 0,608V R14= 36,1V C4= 14,2V R12= 23,6V Led= Világít Úgy vettem észre hogy közelítéssel ugyanazok az értékek mint amiket Swordnak számoltál de a led világít (az eltérések a nagyobb tápfeszből erednek gondolom) mi lehet a gond?
Minden mért érték jó! Feltételezve, hogy az ellenállás értékek a rajzzal azonosak, és a nyák is jó.
- Ha kiszámolod, akkor az R15-ön 0.56mA folyik. - Ha T5 bázisába nem folyna be az áram, akkor ez az áram az R13-on 1,2V feszültséget ejtene. De azon csak 0,608V van. - Így az R13-on csak 0,276mA áram folyik. Tehát a bázisba a kettő különbsége, azaz 0,28mA áram folyik be. - A Ledárama R14-ből számítva 14,2mA. Tehát a tranzisztor kollektorának, ezt az áramot kellene lenyelni (söntölni), hogy a Led kialudjon, 0,28mA bázisáram mellett. - Ha a tranyó bétája csak 50, akkor 0,28mA bázisáram mellett, a kollektorárama már éppen 14mA lenne. Következtetés: a. Kisebb a béta, mint 50 (elég valószínűtlen) b. Rosszul van bekötve a tranzisztor. Pld. a kollektor fel van cserélve az emitterrel. Ilyenkor a kollektor-bázis dióda, bázis emitter diódakéntviselkedik, viszont "kollektor árama" (ami itt most BE) kicsi és nem tudja söntölni a Led áramát. Ezért az világít. Ilyenkor is mérhetünk "bétát" (Ic/Ib), de az legfeljebb 5 vagy 7. c. Kollektor - Bázis szakadt. Legnagyobb valószínűsége a "b" verziónak van. üdv! proli007
Próbálgattam! kivettem a tranyót, az adatlap szerint C B E a lábkiosztása de a multin a hfe csak E B C bekötésnél mért bétát
betettem fordítva és elcsattant a tranyó na még próbálkozok, és ha jutok valamire akkor szólok, addig is nem zaklat lak minden kis aprósággal üdv
Hurrá!
Működik! Az a tranyó amit mondtam hogy elpukkant mikor megfordítottam az lehet hogy hibás volt, most beletettem egy másikat megfordítva és úgy működött a clip ahogy kell! Aztán megforgattam a tranyókat és azóta rendesen kapcsol a védelem csak egy baj van! Mégpedig az hogy mikor ráteszem az amp bemenetre az egyent akkor ugyan életbe lép a védelem de a led nem gyúllad ki! Lehet meghalt a led mert a tranyó az jó! Na még méricskélek és utána járok ennek a lednek!üdv u.i.: Ne mindig hidjetek az adatlapnak :no:
- Hát igen!
Én is láttam már, azonos típusú tranyót, más bekötéssel, és semmi nem utalt rá. - Egy új típusú eszközt mindig megmérek használat előtt. - Amúgy az adatlapok, a legtöbb esetben olyan bénán ábrázolják a bekötést, hogy az ember csak nézgeti. Mi is van, hogy is van, merről kell nézni? - Fogalmam sincs hogy miért nem lehetett megegyezni, hogy azt a nyamvadt három láb bekötését valami szabványos jelöléssel oldják meg, mondjuk a típusszám mögötti betüvel. - De hát kezdetben elkezdték, hogy a páratlanok voltak az NPN-ek, a párosak a PNP-k. Hol vagyunk már ettől, csak találgatni lehet de soha nem fogog kitalálni a logikájukat. (A Nőkét előbb megfejteném, pedig az sem semmi.) - Valamit kezd javulni a helyzet a felületszerelt cuccoknál, mert ott nincs sok hely a feliratra. - Viszont ahogyan feliratoznak az minősíthetetlen. Akár tranyóknál, akár IC-knél. Olvashatatlan, lekopik.... - A múltkor fordítva dugtam be az IC-t, mert mint később kiderült, két pőtty is volt az egyes lábához. A felirat meg szinte láthatatlan színű. - Ellenállások alapszine olyan, hogy csak az égieg tudják megállapítani a csíkok színét rajta. Folytathatnám a zsémbelődést, de nem érdemes. Még jó, hogy alacsonyszintű halandóknak is gyártanak eszközöket, de meddig? Egyszóval nekem is, tele van a törpöm az egoista gyártókkal! üdv! proli007
Teljes mértékben egyetértek!
Az ellenállásokkal kapcsolatban meg volt olyan hogy beütöttem a színkódot progiba és teljesen más jött ki mint amire számítottam, tudtam hogy olyat nem is vettem! Aztán elkezdtem variálni a színeket és csak akkor voltam meggyőződve mikor a multin is közel olyan értéket láttam mint amit a progi írt. Amúgy már világít a protect led is! nem tom mi lehetett vele! kiforrasztottam és visszatettem egy próba után h müködik e és ment! Bár a tranyát is cseréltem a kapcsolja de az előzőnek sem volt semmi baja! üdv
Sziasztok.
Lenne egy kérdésem, főleg talán Dbase szaktárshoz. Működik tökéletesen a koppgátló, azonban nagyobb basszusoknál lele kapcsolgat a relé. Mivel tudnám kicsit érzéketlenebbé tenni a koppgátlót? A bemenetén a 22k ellenállatkát már kicseréltem 47-re de még így is elenged néha a relé. Cseréljem mégnagyobbra? vagy mit változtassak rajta? Üdv. Peti
Fura dolog.
A 2 kondit cserélném ki 100-100mikrora. Ha tényleg helyesen van összerakva.Esetleg szedd ki a Q2-t, majd hajtsd meg leold-e, majd a Q3-at is szedd ki, és kiderül melyik tranyó az érzékenyebb.Esetleg cseréld ki, még a kondi csere elött.lehet valami különleges tranyót tettél bele, esetleg félig halott, és azért csinálja ezt.Más tippem nincs.
Aham oké.
Hát a tranyókat nem fogom variálni, mert az van benne ami a kapcsolásban, de a kondikat majd kicserélem. Köszi
sziasztok megepitettem az alabbi kapcsolast
egy problemam van vele a piros led folyamatosan vilagit. a tapon kivul meg nincs rakotve semmi.Illetve egy ket ellenallas erteket modositani kellett mert +-43Voltot kap. Ami modositva lett: R17 2.1K R5 1.2k R1 540R R14 3.3K Ha van valami otlet akkor segitsetek. koszi
Szia!
Szerintem olvasd vissza, amit Coccero és Sword barátunknak írtam, "meg fog javulni tőle". (Amiket cseréltél, az az alapvető működést nem befolyásolja.) üdv! proli007
Oh ha a figyelmetlenseg fajna...
nalam is forditva van a T5 tranzisztor nem eloszor van igy mindig elfelejtem tukrozni a tranzisztort az eaglebe amikor berajzolom a kapcsolast
Az mitől lehet hogy meg van a késleltetés csak nem reagál az egyenfeszre? Azt a kapcsolást építettem meg ami itt van az oldalon a kapcsolások között. Attól lehet hogy 24v-ról próbáltam mert a relém 24v-os? A led szépen felerősödik a relé behúz de ha adok neki egyenfeszt nem old le. A tranyók azok bc337-327 a lábkiosztásra ügyeltem.
Csak azt tudom javasolni, (ami eddig úgy tűnt bevált)hogy mérd meg az alakatrészeken a feszültségeket, és írd meg. (Bemenő fesz nélkül, és + ill - egyen bemenőfesszel is. 2Vdc elég.)
üdv! proli007
Melyik alkatrészeken? (Már ez nem igaz hogy a végfokokkal nem szenvedtem ennyit mint ezzel a védelemmel.)
Minegyiken, de legalább a bemeneten közelében elhelyezkedő tranyók és a relémeghajtó tranyó körében lévő alkatrészeket.
Nem olyan nagy kaland ez! Biztos, hogy csak valami egyszerű félreértés okozza a problémádat. üdv! proli007
Sziasztok
Egy kérdésem lenne Tapasztaltakhoz. Van-e a koppanásgátlónak hatása az erősítő hangjára? Tehát hallható-e különbség hangminőségben, ha direktben, vagy relén keresztül csatlakoztatom a kimenetet a hangfalakra. Előre is köszönöm.
Mindenképpen van, de fül és relé válogatja.
(És a hangszóró kábelnek, csatlakozónak... van?) üdv! proli007
Hát hogyne lenne.
Na mindegy, nem rágom körmömet, de ha összeáll a cucc, egyszer meghallgatom koppantóval, és nélküle. Köszi a választ!
Elvileg semmi sem lehet, hát a relé összezárt érintkezői olyanok mintha a vezeték lenne.
Bár, ha a cuccot helytelenül kötöd be, akkor lehet zavaró tényéző, gondolok itt földhurokra |
Bejelentkezés
Hirdetés |







Működik! Az a tranyó amit mondtam hogy elpukkant mikor megfordítottam az lehet hogy hibás volt, most beletettem egy másikat megfordítva és úgy működött a clip ahogy kell! Aztán megforgattam a tranyókat és azóta rendesen kapcsol a védelem csak egy baj van! Mégpedig az hogy mikor ráteszem az amp bemenetre az egyent akkor ugyan életbe lép a védelem de a led nem gyúllad ki! Lehet meghalt a led mert a tranyó az jó! Na még méricskélek és utána járok ennek a lednek!





