Fórum témák
» Több friss téma |
Van valakinek ilyen USB oszcilloszkópja? ETC EM M524 vagy hasonló az M520 sorozaból? Most szállt el feszültségingadozástól (levertem a biztosítékot) és szétégett az R127 jelű ellenállás. Ha valaki lenne szíves megnézni a sajátján milyen értékű, hogy folytathassam a munkát, hálásan megköszönném.
Sziasztok! Ismét egy kis segítségre volna szükségem!
Egy 1980-as forróvizes mosót javítok. A szivattyút egy 4Kw-os 1440-es fordulatú 3 fázisú motor hajtja, 1000 forfulatra áttételezve. A vezérlődoboz elég hiányos volt. A trafó a kazánhoz megvan. Viszont a gép oldalára egy Autotranszformátort véltem felfedezni. Kb 5kg és 3 kivezetéses, plusz a föld. Ennek mi célja lehetett? Én a Korndörfer kapcsolásnál lyukadtam ki, de érdekelne más véleménye is! Köszönöm!
Hello! Régen a háromfázisú csatlakozó, négy pólusú volt. Tehát nem volt nulla a csatlakozóban. De motorhoz nem is szükséges a nulla. Ma már az 5 pólusú a szabványos.
Ha a berendezésben szükség volt 220V-ra, akkor azt két vonali feszültségből állították elő trafóval. Nem kell nulla, sőt biztonságosabb megoldás is.
Köszönöm! Igen, szükség van 220v-ra. A kazánnak a motorja pont 220V-os. Ezen kívül maximum egy relés vezérlés. Akkor ha jól mondom 2 fázis 400V bemenet, és egy fázis+föld 220V kimenet. Mint az adattáblán. A színjelölések itt hogyan vannak? Most nincs előttem, de emlékeim szerint barna, kék, talán fekete, plusz a föld.
A három fázis jelölése kortól, országtól, földrésztől függően más és más. színkód
Idézet: „Akkor ha jól mondom 2 fázis 400V bemenet, és egy fázis+föld 220V kimenet.” Két apró észrevétel: ha 400V akkor a 220V az 230V. A másik: a vedőföld és egy fázis között valóban 230V nak kell lennie, de ide tilos bármilyen fogyasztót bekötni ( es, ha van fi relé a hálózaton az leold).
A nyolcvanas években ez fel sem merült.
Szia, nagyon szépen köszönöm, keresek és próbálkozom. Igaz eddig elég kevés sikerrel. Az RT évkönyvben talált rajz és leírás nem hasonlít rá. Egy próbát az elektor is megér, ezért nagyon szépen köszönöm a hozzászólásod.
Sziasztok!
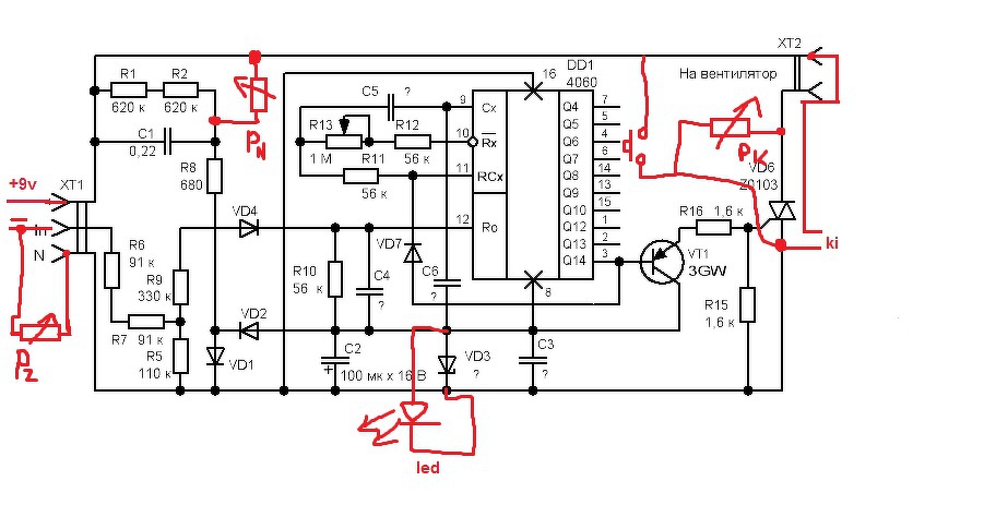
Reménytelen kérdéssel fordulnék felétek. Adott a kèpen látható áramkör, melynek lelke egy hcf4060as IC. A tulajdonos elmondása szerint dízel autó fordulatszám jelet generál, a potmèterrel ez állítható. Az áramkör egy 9V elemről működik, tartalmaz egy Z0103-as triakot is. Az IC VDD és VCC lábain bekapcsolt állapotban 4V van, egymáshoz és földhöz képest is. Az elem jó, a panel-potenciométerek nem sérültek, az áramkör egyik napról a másikra meghalt. Esetleg valaki látott màr ilyen panelt valaha? Mi lehet ez pontosan? Hogy tudnék elindulni a méréssel? Szkópom nincs, de ha minden kötél szakad, megoldom. Köszönöm a segítséget!
Közben kiderítettem, hogy a panel alapja egy falba szerelhető elszívóventillátorból való. Van hozzá rajzom is, hátha segít valakinek. A betápot jelöltem a képen, hol kapja a 9V-t.
A hozzászólás módosítva: Ápr 23, 2020
Első körben fényképezd le a másik oldalt is.
Ha az IC GND (azaz 8) lábához mérten vagy ugrálást/nagyjából fél tápfeszültséget látsz, akkor az IC nagy valószinűséggel működik. Én inkább az aoutóhoz illesztő kört gyanúsitanám, amiről nem sokat tudunk (pontosabban tudok).
A bekapcsolás után az első képen látható LED-nek működnie kellene, nem világít sajnos, a panelen van valami hiba. A másik oldalról is van eg eredeti képem. Az IC 8as lábához képest mèrek féltápot a többi lábakon?
A hozzászólás módosítva: Ápr 23, 2020
Ha megvan az eredeti rajz is, akkor viszonylag könnyen vissza lehetne rajzolni az átalakítás utáni állapotot. Az alapján sokkal könnyebb lenne bármit is mondani...
Azért pl nekem az gyanús, hogy egy dizel fordulatszám jelet tirisztorral hogyan "generál".
Szia.Ez egy kilométer óra előre tekerő akar lenni,vagy mire használják?Ez amúgy egy sima időzítő WC ventilátorhoz.Lehet,hogy csak négyszögjel kinyerésére használták,de akkor az alkatrészek 80 százaléka felesleges.
Az eredeti rajz az van (lásd korábbi hozzászólás).
Abban triak van. Én sem értem. Azt pedig nem tudom, hogy a diesel fordulatszám jel az milyen? ![]() - Van egy jeladó a főtengelyen? - Generátorról veszi?
De nem az eredeti rajzot szeretnénk megjavítani, hanem az átalakított áramkört, ehhez viszont tudni kell mit alakítottak át!
Többnyire a főtengelyről veszik a fordulatszám jelet valamilyen jeladó ( pl hall) segítségével. Ebből én arra következtetek hogy ennek a kütyünek a kimenetén valamilyen négyszög jelnek kéne lenni. A hozzászólás módosítva: Ápr 23, 2020
Igen.
Én még mindig azon gondolkozom, hogy a 4060 nem oszcillál, vagy az illesztő áramör nem illeszt...
Hello! De mi a bánatot tud csinálni itt három poti? Mert még az eredeti trimmer is benne van. A drótok bekötése meg nem látszik, csak a végtelen gubanc. De a VD7 dióda is látszik a panelen, az meg leállítja az oszcit ha a Q14 kiszámolt..
Néha nekem is meg szokott fordulni a fejemben olyan kérdés, hogy működött-e ez valaha is?
![]() Aztán ha már minden kondenzátor ki van cserélve, akkor meg úgyis rendelünk másikat Kinából.
Sajnos ennyit tudok róla, hogy valamiféle jelet generál egy diagnosztikai számítógép felé. (dízel motor fordulatszám, emisszió kibocsájtás mérő helyett talán?) Kb 10éve használják elmondásuk szerint, tehát igen, működött. Az eredeti rajz megtalálása is egy szenzáció számomra, nem tudjuk, ki és mikor alkotta ezt. Szerintem is valamiféle négyszöget generálhat. Teljesen elképzelhető hogy csak jelkinyerésre kell, és az alkatrészek nagy része felesleges. A három potit megpróbálom betenni a rajzra, hátha előrébb jutunk. A panelen nincs vágás, módosítás, valahova be van kötve a 3 poti meg egy gomb, megnézem pontosan mi hol van.
Idézet: „A panelen nincs vágás, módosítás, valahova be van kötve a 3 poti meg egy gomb, megnézem pontosan mi hol van.” Csak be van téve egy LED, kiszedve sorkapocs, kondenzátor ... szóval szerintem vissza kéne rajzolni a módosításoknak megfelelően!
Üdv!
Kérdezném szerintetek ez ez milyen LCD lehet? Furcsa, 10 lába van csak. A háttérvilágítás külön. Ez nem hinném hogy karakteres LCD, lehet valami piktogrammos egyedi gyártású dolog vagy esetleg OLED? A régebbi 2x16, 2x20 as LCD ket fény felé oldalra fordítva látszottak a karaktersorok táp nélküli állapotban is, ezen semmi nem látszik! Nincs rajta semmilyen felirat se lábszámozás. Dobjam el a bal vállam felett mekka felé hátha szerencsét hoz? Vagy jó lehet másra is? A hozzászólás módosítva: Ápr 24, 2020
Szerintem valami pöttyös multiplex lehet, I2C vezérléssel. Régi mobiltelókban voltak hasonlóak, kevés lábszámmal.
Pont elég lába van 4 adat, rs,rw,en,+,-,kontraszt
Szerintem karakteres COG.
Esetleg sima folyadékkristályos LCD, amin maximum 16 ábrát tudsz megjeleníteni (mátrixba van kötve), és neked kell a szegmenseket meghajtani a megfelelő négyszögjellel. Adj 5V-ot 10K-n keresztül a lábakra szépen egyesével, néhány lábat meg GND-re köss, hátha látsz valamit.
Köszönöm a válaszokat, ezek szerint lehet sokféle. Ami zavar hogy semmiféle adat nincs róla, nincs rajta egy matrica, QR kód, vonalkód, egyéb adat, típus... semmi. Ezért gondolom hogy valami egyedi gyártású dolog cél eszköze lehet., a készülék gyártójának van hozzá doksija azt csókolom.
Ha 4 bites HD44780, hát olyat én még nem láttam hogy a többi adatláb ne lett volna rajta az LCD n. És gyanúsan vékony, a háttérvilágítás vastagabb mint maga az egész kijelzőüveg. Akkor hol van a vezérlő benne? Bár manapság már elfér egy - két nm2 en is. Ahol a lábak ki vannak vezetve ott valami lágy sziloplaszt féle fekete dologgal ki van öntve teljes hosszában. Egyébként kb 1,5cm széles és 5 centi hosszú. Lehet leszedem azt a trutymót, alánézek hogy egyáltalán van e benne vezérlő vagy csak valami autónóm "csak kijelző" vezérlés nélkül? Olyan mint amit Kovidivi írt. Majd eljátszok vele.... Köszi az infókat.
Ez is 10 lábú. Ez SPI felületű, de a típusértelmezés szerint lehet másmilyen soros port is rajta (bár szerintem akkor a lábak száma is változik).
Nekem az asztalomon is van egy ilyesmi, csak az 6 lábú, és ezen van egy kis matrica, amin van típusszám. A fekete trutymóban van a vezérlő IC, ezért kár tönkretenni.
Elég kusza, de így fest a rajz. Számomra kicsit érthetetlen. Remélem segít.
Hello! Ez nem csak számodra érthetetlen, de még értelmetlen is. Még a táp is fordítva lenne így. Az IC 8-as lába a negatív, a 16-os a pozitív. A zénerrel lenne párhuzamosan a Led és még fordítva is van? Stb..
Az eredeti áramkör a nullához képest negatív tápot állít elő, de mind ezt a triac gyújtása miatt teszi, hogy a pozitív táp a közös nulla pont. Az eredeti rajz jó, csak az átalakításnak nincs értelme. |
Bejelentkezés
Hirdetés |






















