Fórum témák
» Több friss téma |
Köszönöm a segítséget, viszont még ezzel kapcsolatban lenne egy kis értetlenkedésem... (Amúgy természetesen lehet kvarcot tenni az AVR-re, viszont ennél a kapcsolásnál nem tudom, lenne-e jelentősége.)
Tehát az SSR LED bemenetével párhuzamosan kötve egy kondit az impulzusom picit elkenődne és késleltetődne, nem? Ezzel ha jól értem, akkor érek el valamit, ha az AVR amúgy jól időzít, csak nem elég tiszta az impulzus. A tápra ha jól értem egy hidegítő kondenzátort kéne tenni, mégpedig a +5V láb és a föld közé, ezzel kiküszöbölve a jelen lévő AC zavarokat. (Később erre lehet, hogy valóban szükségem is lenne, mivel célszerűen előbb-utóbb a villanykapcsoló dobozába kerülne az áramkör, ahol vmi kapcsüzemű megoldásra lesz szükség.) A snubber az SSR két AC lába közé menne, ha jól értem, és e két láb közé kössek sorba 10nF-et és egy 50 Ohm-os sima fémréteg ellenállást (gondolom kb. 0.5W-os elég). Ha a másik megoldást nézem, és a fogyasztómmal kötök párhuzamosan egy RC-t, akkor annak ugyan ezek lennének a méretei? Továbbá azt nem írja véletlenül az atlasz, hogy ezzel ugyanazt a hatást érem-e el, vagy egészen másra van ez a megoldás? Te mit gondolsz, mivel próbálkozzak először? A kvarcos dolgot és a hidegítő kondenzátort (itt az USB miatt) szerintem kizárhatjuk. Még azt is nagyon megköszönném, ha elmondanád, hogy mi egészen pontosan a kommutáció.
Üdvözlet és BUÉK minden Fórumozónak.
Az iránt érdeklődnék, hogy a TT6061A, v. TT8486A v. LS 7541 tipusu u.n. "dimmer" IC-k (lépésenkénti lámpa vezérlés) hol szerezhetők be? Az ismert alkatrészes cégek -Lomex, HQ-video, ...- kínálatába sajnos nem szerepelnek. Ha valakinek volna javaslata, cégre, v. esetleg beszerezhető helyettesítő típusra, kérem értesítsen. Előre is ezer köszönet.
Más nem jó?
Bővebben: Link
A tápra kötött kondi mindig kell ,akármiről táplálod (max. ha az elem csatlakozó vezetéke nem hosszabb néhány centinél,de akkor sem árt) Esetleg lehetne tudni nullátmenet detektornak melyik kapcsolást használtad?
Esetleg írj az AVR re egy olyan progit amivel tudod pontosan detektálni a nullátmenetek közötti időt,vajon azoknak mekkora az eltérése az általad vélttől. Pl minden nullátmenetnél indítasz egy 20ms időzítőt,ha az hamarabb lejár mint a következő nullátmenet akkor az egyik kimenetet billented be a nullátmenetig,ha a nullátmenet jön hamarabb akkor a másik portlábat billented be az időzítőig .A két led fényerejéből szerintem utalást kapsz a detektálásod megbízhatóságára.Ha mindkét led sötét (nem is parazsal -a nagyfényerejű ledek meglepően rövid impulzust is kijeleznek-) akkor az a rész megbízható tuti.Ha csak az egyik világít akkor addíg növeld csökkentsd az időzítő értékét amig elalszik ,vagy mindkettő a lehető leghalványabb lesz. Esetleg lehet ha a kimenetre ledet kötsz SSR helyett azon is látod a vibrálást.(ha igen régen rossz)
Rendben, akkor fogok rátenni egy hidegítő kondit a tápra.
ZCD kapcsrajz Az biztos, hogy az SSR LED-del való helyettesítése esetén nem volt villogás - nekem sajna csak "hagyományos" LED-em van itthon, azon aligha lenne esélyem észrevenni amúgy is. Az időmérést meg fogom csinálni, de 10ms kell, mert a ZCD-m mindkét periódusban üzemel Egy próbát mindenképp megér, majd reportolom, mit sikerült alkotni vele. (Valószínűleg nem sokat, szintén a hagyományos LEDek miatt...) Köszönöm a javaslatot!
Lehet ezt a rajzot rosszul értelmezem ,de mintha ez nem nullátmenetet detektálna ,hanem a hálózat csúcsa körül adna egy földet.
Sajnos a teljes kapcsolást nem értem, viszont szimulátorral is kipróbáltam (tudom, nem érv), és jó volt. Továbbá a gyakorlatban is működik, hisz ha a csúcsnál adna értéket, akkor marhára mást kéne kapnom, ez meg tökéletesen úgy szabályoz, ahogy az elméletben kéne, leszámítva azt az enyhe villogást.
(Amúgy ha valaki érti az optotól balra eső részt, akkor megköszönném, ha körvonalakban elmondaná, hogy hogy csinál ez nekem impulzusokat a nullátmenetnél.)
Nálam már működik egy 4 lépéses változat, a keresett IC-k által nyújtott szisztémával. Gyors, nem kell várni, amíg megnő a fényerő. Nagyon hozzászoktam. Úgy hogy még egy kicsit nyomozok. Hátha szerencsém lesz. Azért köszönöm a javaslatot.
Az AVR a Q4-es tranzisztoron megjelenő jel melyik élét figyeli? Melyik az aktív, a föl vagy a lefutó él?
( Én sem bírtam leszimulálni. Nem semmi egy nullátmenet detektor. )
Felfutó élre kérem az interruptot, de mindkettőt kipróbáltam.
Egyetlen biztos pontja van a nullátmenet detektornak. Mégpedig a szinuszhullám vége. Ekkor kezd világítani az optocsatoló LED-je. ( Ekkor a Q4-en felfutó él lesz. ) S addig világít amíg a C2 kondenzátorban elég feszültség van az optocsatoló LED-jének nyitásához. Max a következő szinuszhullám elejéig tarthat nyitva, ha van elég energia a C2-ben. ( A LED kialvásakor a Q4-en, lefutó élt lesz. ) Ha a C2 nincs kisütve akkor az akár túl is töltődhet a szimulátor szerint. Persze valós alkatrészeknél biztos beáll egy egyensúlyi állapot...
Köszönöm, én is valahogy így gondoltam. A lényeg, hogy nekem felfutó élre kell reagálnom, és így is teszek.
Viszont sajnos továbbra sem tudom, hogy hogyan javíthatnám ki a problémát. Tényleg nincs valami egyszerű megoldás arra, hogy csak elfedjük ezt a jelenséget? (Mint ahogy DC esetén szokás kondenzátorral, stb...) Amúgy még azt szeretném kérdezni, hogy a hidegítő kondenzátor több (2-3) IC esetén is 100nF, vagy akkor elméletileg mindegyiknek kéne 1-1 ilyen, azaz 1 db n*100nF-es kondi?
Hali
Erdekes az a kapcsolas! A kerdes minek oda az opto? Mivel a triac es az AVR kozos GND-vel rendelkezik, igy nincs a levalasztasnak szerepe. Mellekelek egy megoldast, ami 10 ms-es IT-t tud generalni. A bemeneten 230 V AC van, es a kimenet a nullatmenet idejere alacsonyra huz. Vili
Nálam a triac helyett SSR van, így nálam van értelme a ZCD optos leválasztásának! Mindenképpen szeretném ezt az izolációt megtartani. Ennek ellenére köszönöm a rajzot!
Termeszetesen semmi sem akadalyoz meg az optos levalasztastol. Csak csinalni kell egy kondis-zeneres-diodas tapot a tranyoknak es az optonak. Mar mehet is az optos vari.
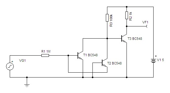
A tápfeszültség 5V ! Mert a " V1 5 " kicsit megtévesztő lehet. De ahogy a rajzot nézem, lehet 15V-ról is nyugodtan üzemelhetne.
Hali
Ez egy pelda, ahol nem a kimenet, hanem a nullatmenet figyelese a lenyeg. Termeszetesen lehet alkalmazni mas tapot is.
Proba tanácsát megfogadva elkészítettem az AVR programot, mely a ZCD jelek viszonyát mutatja 2 LEDdel az órához képest. A táp itt is PC USB.
A program paraméterei: ZCD külső interrupt felfutó élre, AVR belső RC óra (9,6 MHz), az időmérőt pedig belső számlálóval készítettem, mely 80kHz névlegesen. Ebből kiderül ugye, hogy egy esetleges ZCD interruptot legfeljebb 12,5us múlva érzékelek, és itt persze lehet pontatlanság, de szemmel aligha venném észre. Először nem alkalmaztam a táp és a föld között hidegítő kondenzátort. Eredményül a 2 LED felváltva vibrált, halványan, véletlenszerűen, azaz mondhatjuk úgy, hogy a rendszer határesetben volt, viszont nem stabilan. Ezután rátettem egy 100nF-os kondit. Az időmérő számláló ettől mintha összement volna, azaz az a LED került előtérbe (világosabb lett, míg a másik teljesen kialudt), mely akkor jelez, ha a számláló előbb lejár, mint a ZCD érkezése. Tehát majdnem biztos, hogy az erősáramú fogyasztóm villogása a ZCD pontatlan érzékelése miatt van. Ezek alapján inkább az elég egyszerű ZCD-ben keresendő a hiba, vagy sokkal inkább az AVR RC oszcillátora ad (a megszokott pontatlansága mellett) erősen ingadózó órajelet? Esetleg van más kritikus pontja a kapcsolásnak? (Perpill nincs itthon kvarcom, hogy kipróbáljam.) Ami még szempont lehet: az AVR-re két LED csatlakozik, melyeket közvetlenül a lábakról hajtok egy-egy 270 Ohmos előtét ellenálláson keresztül. Tehát nem alkalmazok tranzisztort a hajtáshoz, de elvileg ez egy LED-nél nem is szükséges.
Ha a villogás megszűnik (stabil a led fénye ) akkor az időalapodat hangold hozzá a hálózathoz.Esetleg arra figyelve hogy az üzemi hőmérséklet maximuma esetén se essen át a gyújtás a következő periódusra.Akkor vagy jó helyen ha a lehető leghalványabb villogásmentes ledet kapsz.
Az ic órajele nem változik rövid távon annyit hogy befolyásolja a mérésedet. Ami esetleg még ronthat rajta ,ha nem assemblerben írod az AVR programját és nem mindig pontosan ugyan úgy reagál a lefutó élre.
Azt értem, hogy mi lenne a kedvező eset. Viszont akkor szerinted a ZCD a hibás? Ez esetben viszont nem igazán értem, hogy a hidegítő kondi rátételével miért változott meg a viselkedése? (Miért járt le a számláló hamarabb, vagy miért jöttek ritkábban a ZCD jelek...)
A programot C-ben írtam, de eléggé determinisztikusnak tűnik, egyszerűségéből kifolyólag. Továbbá +/- 1-2 utasítás nem okozna ilyen random villogást. Ha úgy gondolod, tényleg van értelme, átírhatom ASM-be. Ami talán segítene a hibakeresésben, az az, ha csinálhatnék valami (nagyon egyszerű) kapcsolást, aminek semmi köze a ZCD-hez meg az erősáramhoz, viszont garantáltan előállít elég pontosan 100 Hz-es rövid impulzusokat. Ha ezt kötném rá a ZCD optocsatolójára, és az AVR ezt már jól kezelné, akkor a hiba helye leszűkülhet... Ha szerinted/szerintetek is van ennek értelme, akkor tudnátok valami kapcsolással szolgálni, amit rövid működési magyarázattal is elláttok?
Hali
Nem tudom van-e lehetoseged ra, de meg kellene nezni a Te ZCD kapcsolasod kimenetet oszcilloszkopon. Nem biztos, hogy 100 % jol mukodik ezzel az elrendezessel.
Esetleg egy 555 tel előállított négyszögjelre eléggé jónak kellene lenni, ha csak a le vagy felfutó éleket vizsgálod.Az általa előállított jel nem tejesen szimmetrikus,ezért csak a két ugyanazon él közötti időtartam állandó.
vilmosd:
Na igen, egy szkóp sokat segítene a hiba kiderítésében. Elhiheted, hogyha lenne, már a hiba helyét tudnám, ha az okát nem is. Minden esetre, ha az AVR RC-je megbízható annyira, hogy bár nem pontos, de nem is ingadozik brutálisan, akkor ez egy fapados - de jó - módszer a pontatlanság igazolására, amit proba javaslatára programoztam rá.proba: Értem, de akkor 2 azonos (mondjuk felfutó) élre kérhetem az interruptot, igaz? (És ugyanúgy be tudom kötni a régi rajzon az opto (4N25) bal oldalára. Ha igen, és jó ötletnek tartod ezt a megoldást, akkor röviden elmondanád, hogy hogy kell használni az IC-t, és pontosan melyik típust válasszam? (Meg esetleg milyen alkatrészre lehet még szükségem...) Minden esetre, ha veszek ilyen IC-t, akkor már szerzek egy kvarcot is, hátha az is kell majd a teszteléshez... Ezzel kapcsolatban sajnos nincs túl sok ismeretem, így megköszönném, ha felvilágosítanál alap dolgokban. A kvarcot egyszerűen a külső óra láb és a föld közé kell tennem, igaz? (Tehát semmi kiegészítés, pl. ellenállás nem kell) Ezután kiválasztom az AVR-ben, hogy azt használja a belső RC helyett, és kész is. Továbbá mennyire számít, hogy milyen órajelűt veszek? (pl. ugyanazon tápfesz mellett is hatással van a fogyasztásra gondolom) PS: a hidegítő kondis változásra esetleg valami ötlet?
Hali
Letezik oszcilloszkop hangkartyara (SW). Erre biztosan jo, mert csak 50 Hz-t kell merni.
Igen ám, de valahogy a feszültséget kell vele manipulálni, nem? Legjobb tudomásom szerint a Line-In-re max 1-2V adható, nem? (Nem mintha megerőltető lenne egy feszültségosztó, csak nem szeretném megölni a kártyát...) Esetleg tudsz mondani valamit az ílyen softveres szkóp megbízhatóságáról? (Mennyire pontos, esetleg van-e alsó határfrekije, vagy még a DC-t is képes mérni...) Esetleg valami jól bevált szoftverötlet?
A honlapon a segédprogramok között megtalálsz mindent ami neked szükséges az 555-ről. Az optot kihagyva a 3 lábat direkt az AVR re kötve,az AVR tápját használva működnie kell neki.(ez miatt nem biztos hogy megéri beruházni ,bár ha tanulni akarsz, arra nagyon jó alkatrész.)
Az AVR dokumentációiban meg kell lennie ,hogyan lehet rá kvarcot kötni,PIC-nél /legtöbb mikrovezérlőnél két láb közé kell kötni ,és a test felé egy egy 27pf körüli kondit kell kötni egy 4MHz kvarc esetén.(nem tartom valószínűnek hogy bármit is javítana). Ha a tápra rakott 100nF ra bármi is változott,akkor rakj mellé még egy 10mF kondit legalább (esetleg közvetlen az IC-re még egy 100nF ,és ne gondolkodj rajta .(Amikor az AVR tranzisztorai/kimenetei szintet váltanak egy pillanatra megnő az IC fogyasztása,előfordul hosszabb táp/föld vezetékek esetén ,hogy akkora feszültségugrás keletkezik a tápon amit már nem tolerál az IC ).Ami még esetleg gond lehet az IC üresen maradt lábait inkább kimenetnek programozd,vagy felhúzó ellenállásosra, ne legyenek "lebegő" bemenetek.
Nos, egy astabil multivibrátor kell nekem, ha jól értelmeztem. R1 = 20kOhm, R2 = 62 kOhm, C = 100nF esetén pontosan 100 Hz a frekvenciája, és a kitöltése is egész szimmetrikus. Mennyi legyen viszont C2 értéke?
Nézegettem neten, és belebotlottam ebbe: Bővebben: Link A különbség, hogy a 4 és a 8 láb között 47k van, továbbá a C2 itt 10nF. Kell az ellenállás? (Adatlapot néztem, és ott sincs. A C2-ről viszont nem sok szó esik.) A kvarc dolgot akkor elvetjük. Ha sikerül megcsinálnom a multivibrátort, az mennyire lesz pontos? Ha ráteszem az AVR interruptjára, és a ZCD tesztelő programot elindítom, akkor - frekieltérés miatt - világíthat halványan valamelyik LED, de semmi esetre sem villoghat, igaz? A kondis dolgot nem igazán értem sajnos. A 100nF helyett használjak 10mF-t? Vagy mire gondoltál? Ez így elég durvának tűnik. Amúgy a 100nF-t én a táp és a föld közé raktam simán. Üresen maradt láb csak a reset van, ami alacsony aktív, viszont a programban semmit sem csinálok vele, azt hiszem defaultból bemenet és nincs felhúzás, de nem tudom, mit szabad azzal a lábbal csinálni büntetlenül.
Hali
Itt van pl egy jo kis SW szkop. A hangkartya atvitelevel fog megegyezni a szkop atvitele. Termeszetesen DC-tol nem fog mukodni. A LINE bemenetekre (stereo) tegyel egy-egy 10:1 osztot, mondjuk 9k felul, 1k alul, es ugy mar 10 voltot tudsz adni a bemenetre. Remelem nem akarsz 230 voltot merni, mert az nem jo PC, es a Te egeszsegedre sem. Vigyazz a galvanikus levalasztasra! Csak levalasztott reszen merjel! Csa Vili
Oké, én is így értettem, tehát akkor 1V a határ... És valóban, eszemben sincs olyat mérni, ami nincs leválasztva.
Tehát akkor jól gondoltam, hogy van alsó határfrek, de a SW leírása alapján a 20Hz már mindenképp mérhető. Az ugye jó megoldás, hogy veszek egy Jack-Jack kábelt, és az egyik végét bedugom, a másikra meg ráforrasztok 1-1 vezetéket, amivel majd mérek...?
A C2 bármi lehet ,tip 100nF .A tápszűrő kondi az maradhat a 100nF és plusz egy 10mF párhuzamosan.A reset lábra egy 10K a plusz táp felé erősen ajánlott.Lehet ezért volt rossz eddig is. (próbáld meg előtte a tesztprogramod futtatása közben a reset lábat kézzel megérinteni a másik kezeddel meg a tápot nullát megérinteni lehet meglepődsz)
|
Bejelentkezés
Hirdetés |




Egy próbát mindenképp megér, majd reportolom, mit sikerült alkotni vele. (Valószínűleg nem sokat, szintén a hagyományos LEDek miatt...) Köszönöm a javaslatot!
) 





