Fórum témák
» Több friss téma |
Nincs áramköri környezet, alkatrészekből szeretnék építeni egy olyan 12 V-ról működő kapcsolást, amiben 30mV-os vezérlőjellel tudnék bekapcsolni egy relét..
Nincs áramköri környezet, alkatrészekből szeretnék építeni egy olyan 12 V-ról működő kapcsolást, amiben 30mV-os vezérlőjellel tudnék bekapcsolni egy relét. Nem mértem még meg, hogy a hőelemen terheléskor mennyire esik a feszültség. Lehet, hogy fettel kellene próbálkozni megépíteni a kapcsolást?
Vagy 15-20 éve az akkori Chaffoteaux kazánomnak elgyengült az őrláng szelepet behúzva tartó hőeleme, és állandóan elaludt az őrláng. Akkor csináltam egy kis áramkört, ami a hőelem feszültségét detektálta, és nagyon stabilan működött, egyedül áramszünet után kellett újra gyújtani.
Műveleti erősítővel csináltam, sajnos a rajza már nincs meg, de egy sima egyszerű műveleti erősítős komparátor kapcsolás volt. Volt egy szinteltoló, ami megemelte és erősítette a pár tíz mV feszültséget, utána meg a komparátor, és szelep meghajtó. Ezt olyan erősítővel lehet megoldani, aminek a bemenete 0V-tól működik. Például ez. A hozzászólás módosítva: Feb 25, 2024
Nem kell túlbonyolítani. Egy tranzisztor emitter körébe kell kötni a hőelemet. 30 mV emelkedésre a tranzisztor lezár, így a relét vezérlő tranzisztor kinyit.
Hello!
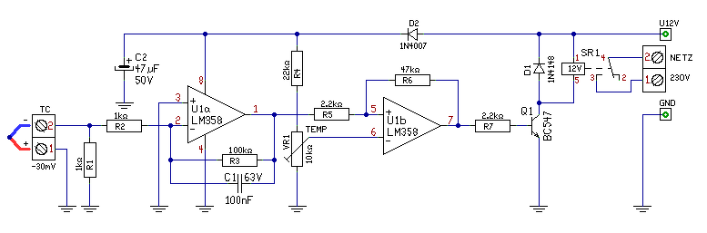
Én megrajzoltam, hogyan kell egy tranyóval meghúzatni egy relét, csak közbe kell tenni egy Ic-t. Aztán majd Te eldöntöd segít-e rajtad vagy sem..
Igen, valami hasonló volt az én alkotásom is.
Idézet: „Igen, valami hasonló volt az én alkotásom is.” Idézet: „A koncepció egy tranzisztoros kapcsolás lenne” ??? Végülis van benne tranzisztor...a többi meg járulékos...
Én az én megoldásomat írtam le. Aztán hogy kinek mi a koncepciója, az az egyéni szociális problémája.
![]() Amúgy is jobban szeretem az egyszerű IC-s kapcsolásokat a tranzisztorosnál. A hozzászólás módosítva: Feb 26, 2024
A tied is hasonló volt szerinted a Proli007 által rajzolthoz, pedig ő egy alapvetően IC-s (dupla műveleti erősítős) kapcsolást rajzolt, aminek a relét meghajtó fokozatában van egy tranzisztor. Pedig te egy tranzisztorost emlegettél...
Ez olyan mintha a télikabátod úgy jellemeznéd, hogy hosszúujjú... Még egyszerűbben, egy tranzisztoros kapcsolás fő jellemzője, hogy tranzisztor(ok)ból építkezik, nincs benne IC.
Te össze vissza kevered, hogy ki mit írt. Légy szíves legyél kicsit figyelmesebb!
Sehol nem írtam ebben a témában, hogy tranzisztoros megoldást alkalmaztam volna, sőt azt írtam, hogy Idézet: „Műveleti erősítővel csináltam, sajnos a rajza már nincs meg”
Valóban, igazad van, bocs!
Ezek szerint az én szemem/agyam már az alakilag némileg hasonlót is összekeveri... Ch4rl3s<>Suba53...agyunk vérkeringése 40 év felett romlik...az egyetlen igaz reklám.
Az igaz, hogy tranzisztoros kapcsolásban gondolkodtam. A Proli007 által rajzolt kapcsolás tökéletes lesz, és hogy van benne IC az egyáltalán nem probléma, a lényeg az, hogy működjön és tudjam használni. Már megvettem az alkatrészeket, ma este csinálom a nyákot. Proli007 köszönöm szépen a segítségedet!
Sziasztok!
Agyon bonyolítjátok a kapcsolást. Pedig olyan egyszerű:Csak egy régebbi gáztűzhely nyomógombos csapja kell. Abban van egy tekercs, aminek a hőelem adja az Áramot.Érdekes módon a 30 mV hoz képest sokat! A gyakorlat az, hogy ha beindítottad a gázégőt, akkor 10-15 sec ig nyomnod kell a gombot, ami egy lágyvasat a tekercsben kialakuló mágneses tér ott tartja.Ez engedi a továbbiakban a gázt. Ha elalszik a láng, bármiért, mert a leves ráfutott, vagy a huzat, stb, akkor a hőelem nem ad áramot, így a tekercs a rugó ellenében elejt, ezzel elzárja a gázt. Most jön a trükk: Pl Reed kapcsoló. A tekercset kitermeled a gázcsapból.Aztán abba teszed a Reed kapcsolót. Ha nem elég a mágneses tér, ami valószínű, akkor párhuzamosan kapcsolhatsz két tekercset. És ha még ez sem elég, akkor egy gyenge mágnest a közelbe tehetsz, rásegítésnek. Ez az igazi játék, hogy a meleg által keletkező áram még meghúzza a Reedet, de ha elmegy az áram, akkor még éppen elejtsen. Régen az 5V-os nyákba ültethető 2 IC magas jelfogókból csak záró kontaktusos volt. Persze az élet hozott olyan helyzetet, hogy bontó kellet volna. Egyszer valaki rájött, hogy ha mágnest tesz a tetejére, akkor az áramkör zárva marad, áram nélkül is. Innen adódott, hogy ha fordítva kötjük be a tekercset, akkor "elejt", mert a két mágneses mező szemben hat egymásra,és gyengíti egymást. Mára már védődióda is integrálva van a tekerccsel párhuzamosan, így ez nem játszható. Így marad a HALL érzékelő a tekercsbe, és a Tranyi kapcsolhat... Vagy a tekercsbe a vasmagot nagyon könnyen mozgóra állítani, és egy opto kapu nézi, hogy ha a tekercs berántotta, akkor kapcsoltatsz egy tranyit megint. Anno a Hall elem a Trabant gyújtásában volt, és abból csináltam megszakítás mentes áram mérőt. A legkisebb áram egy menetre kb 300mA volt, amit mérni tudtam, ha sikerült több menetet a hall elé tenni, akkor kisebb áramot is lehetett "indikálni"... Boy Idézet: Proli007 kapcsolásában van egy poti, amivel kb. 10 másodperc alatt be lehet állítani a kapcsolási hőmérsékletet. Igaz, így elmarad a játék, de kinek a pap, kinek a lan. „Ez az igazi játék, hogy a meleg által keletkező áram még meghúzza a Reedet, de ha elmegy az áram, akkor még éppen elejtsen.”
Hát tudod, ha neked ez egy bonyolult kapcsolás !
Már okafogyott, de leírom ha kérdezted. A hőelem nem tud annyi áramot (feszültséget sem) termelni, hogy a tranzisztor kinyisson, főleg egy kis bétájúnál amit választottál (BC337).
Idézet: Emitterkövető kapcsolásban az a 30 mV elég, hogy az éppenhogy megnyitott tranzisztort lezárja. Ha a másik bázisáramát elvezető tranzisztor lezár, a megnyitó trazisztor már meg tud húzni egy relét.„A hőelem nem tud annyi áramot (feszültséget sem) termelni, hogy a tranzisztor kinyisson,” Ha a hőelem a 30 mV-jával működtetni tud egy rugót feszítve tartó mágnest, talán lesz néhány mikroampere egy tranzisztor lezárására. Különösen, hogy akkor éppen lecsökken a rajta átfolyó áram.
Tehát van ilyen nagy áramú hőelem is. Köszi.
Erről jut eszembe, régen volt gázlámpa gázégője körbevéve sorba kötött nagyobb méretű hőelemekkel, ami hőelemek a gázláng hőjéből egy kis csöves rádiót működtettek.
Elkészült a kapcsolás. Tökéletesen működik! Nagyon szépen köszönöm a segítséget!
Hello! Örülök, ha megnyerte a tetszésedet. Használd egészséggel!
Ez csak a30mv elérésekor bekapcsol oszt annyi ?
Ha leveszem a 30my ot a bemenetéről akkor visszakapcsol?
Hello! Hiszterézissel működik. Ha pld. 20mV-nál bekapcsol, akkor 15mV alatt kikapcsol.
Tökéletes ,köszöntem szépen.
Gyorsba összeraktam , szuperül müködik |
Bejelentkezés
Hirdetés |














