Fórum témák
» Több friss téma |
Helló mindenki!
Szeretnék építeni egy fezszabályzót a motoromba. Csatoltam a kapcsolásról egy rajzot. A problémám az ,hogy számolgattam és arra jutottam ,hogy nem kell hűtőborda. Ez lehetséges? Ha tévedek leírhatná valaki ,hogy kell kiszámolni. Előre is köszi!
Szevasz.
A kapcsolás működését Te érted? A tirisztor akár lenne, akár sem, mindenesetre a túltöltést nem tudja megakadályozni.
Tegnap este én is rájöttem.
Jól gondolom ,hogy a tirisztort nem a pozitív ,hanem a negatív ágra kellene kapcsolni?Valaki tudna esetleg egy bevált kapcsolást adni? Adatokkal mindennel együtt? Előre is köszi!
Átrajzoltam a kapcsolást. Valaki megnézné ,hogy jó e így? Nem vagyok teljesen biztos a működőképességében.
Az értékekben sem vagyok biztos. Egy robogóba kellene, de nem tudom mekkora lehet a teljesítménye a robogó generátorának. Valaki segítene az értékek meghatározásában? Miből mekkora kell? stb. (A fájl egy proteus fájl.) Előre is köszi!
Nem tudom megnézni a proteussal készült rajzot, de gyanítom keveseknek van itt a fórumon ilyen programja. Ha egy tirisztor van benne, akkor az felejtős. A robogó generátora biztosan 3 fázisú? Háromfázisú söntszabályzó rajza ebben a topicban is található, elég ha rákattintasz a fényképezőgép ikonra, és például a tegnapi rajzod előtti meg is felelne.
Nem sok kicsit az a 25A es egyenirányító híd?
10-12A terhelhetőségű tirisztor pukkant már el nekem anno. Figyelembe kell venni, hogy ez söntszabályzó, és igen nagy pillanatnyi áramok folyhatnak, de ez a működési elv velejárója. Ezenkívül a diódák is megkapják ezt az áramlökést, úgyhogy oda sem jó akármilyen. Valamint az egész cucc erőteljesen melegszik, főleg ha tele van az akku, és nincs felkapcsolva a világítás, úgyhogy hűteni is kell rendesen.
Üdv!
Segítséget szeretnék kérni. Van egy adott feszültségszabályzóm: http://motorwebaruhaz.hu/catalog/popup_image.php?pID=14298 http://motorwebaruhaz.hu/catalog/product_info.php?cPath=21_37&produ...=14298 Nem tudja valaki a kiosztását? Melyikre mi csatlakozik? Mert az enyém nem egy uj darab, és a hátulján a jelölések vmiféle sérülés következtében lesurlódtak róla.
Sziasztok lenne egy kérdésem van egy cross motorom mi baj okoz ha ki veszem a feszültség szabájzót ??
Szia.
1. Konkrét típus kell nekünk, váltós bicigliből se csak egy van, ez kb. ugyanolyan. ![]() 2. Miért szeretnéd kivenni? 3. Ha az a motor és japán, mint az enyém , akkor valószínűleg nagyobb gáznál kilövi az izzókat, mivel az elektronika nélkül nincs, ami párhuzamosan leterhelje a világítási kört, így megakadályozva, hogy 12V fölé emelkedjen a feszültség.Még nem próbáltam ki,(lent) most is bentvan a még megírt soros szabályzó, ami nem megoldás, de még nem égett ki az izzó, pedig biztos nem 12V van full gáz környékén az izzókon, hanem 3-4-... V-al több. Elektromos motort szeretnék építeni, és ez a büdős benzines nem lenne annyit használva... ![]() #1065630 Ez úgye úgy történik, hogy annyi terhelést enged a gyantával kiöntött elektronika az izzóra(lesöntölés), és a tekercsekre, miközben forog a motor, hogy ne menjen a feszültség 12V fölé. A tervem szerint egy ellenállást kapcsolok párhuzamosan a tekercs, izzó végeire de úgy, hogy ne legyen totál rövidzár, csak annyi, hogy átengedje azt a 12V-ot.
Sziasztok! Segítséget szeretnék kérni. Van egy kínai 4t kismotor fesszabályzó. Az lenne a kérdés hogy hogy tudnám kimérni ezt hogy jó e . Köszönöm.
Sziasztok van egy Trabantom amit 6-voltosan vettem és kicseréltünk mindent 12 voltosra.A kérdésem hogy a feszültség szabályzóját át lehet-e alakítani 12-voltosra? Ja és dinamó van benne!!!! Vagy nem-e tud valaki egy kapcsolási rajzot hozzá????
A szabályzóját nyilván lehet akár cserélni is de a dinamó az lehet hogy kis fordulaton nem fogja tudni a 14 voltot.
Sziasztok! Új vagyok itt, ezért elnézést kérek előre is, ha hibás módon, vagy helyen teszek fel kérdést. Problémám hasonli "Hidi"-éhez. Adott egy motorkerékpár, aminek nincs, illetve alig van töltése. Alapjáraton még valamit tölt (legalábbis emelkedik kicsit az akku kapocsfeszültsége), de ha emelem a fordulatszámot, akkor a lámpa fényének erősségén is lehet látni, hogy nem tölt a generátor.
A rendszernek két fő eleme van, egy három tekercsből, és állandó mágnesből álló generátor, és egy fesszabályozó. A tekercseket mértem, egyforma értékeket mutatnak, alapjáraton 22V a feszültség, és a fordulat emelésével szépen emelkedik. A fesszabályozó bemenő oldalán csak a három megy be a tekercsből, a másik oldalán 4 vezeték jön ki, de a motor kapcsolási rajza szerint abból kettő-kettő közös, test, és +. A problémám, hogy vettem egy másik (ugyan bontott, de jónak mondott, más típusú) szabályozót, és azzal is pontosan azt csinálja. Nem tudom, hogy jól tettem-e, de megmértem a kimenő vezetékek kapocsfeszültségét mindkét szabályozónál úgy, hogy nem volt bekötve a motor hálózatába, az egyiknél 4V, a másiknál 6V-ot mutatott a műszer, és nem mozdult a fordulatszám emelésére. Igazából tanácsot kérnék, hogy mivel, és hogyan tudnám kimérni, hogy mi a rossz. Köszönöm előre is!
Sziasztok! Szeretnék segitséget kérni. Nekem kellene egy kapcsolási rajz egy fesz.szab-ról. 6v-os dinamohoz pozitiv testelésü 8A áramkorlátozással, lehetőleg egy egyszerüen megépithetö kellene. Találtam egy rajzot az RTÉK 1989-ben, az nem tul bonyolult de 12v-os és nem pozitiv testelésü. Ha valaki át tudná esetleg tervezni azt nagyon megköszönném.
Üdv
Egy kis segítséget szeretnék kérni.Van egy yamaha wr 400-as motorom amin elszállt a fesszabályzó.Ez verseny enduro,nincs akku,a tekercsekről csak a világítás megy.Gyárilag két vezetékes szabályzója volt.itthon 30000 ft egy új.Szeretnék építeni egyet és kellene egy kapcsolási rajz.Ha valaki tud segíteni nagyon megköszönném.
Üdv! Én is szeretném megépíteni ezt a kapcsolást Bővebben: Link de sajnos nem állnak rendelkezésemre pont ezek az alkatrészek. Amim van: KT505 tirisztor, tranzisztor pedig asszem BD169, vagy hasonló. Ezeket fel lehet használni bátran, csak az áramot kell bírniuk, vagy nem, mert kifejezetten 2n2222-höz van méretezve az áramkör?
Pontosan nem vágom az ák. működését, korlátozza a feszültséget és az áramot is? Hány amperral tölt kb, mekkora biztosítékot tegyek az ák.-be? Végül mivel Simsonba kéne, tudja-e valaki, hogy hova kell kötni? A féklámpa-tekercs legyen a tápja? És ha igen, akkor melyik kivezetés? ...mert ugye az 2-kivezetéses tekercs... Válaszotokat előre is köszönöm! Üdv! -Geller
Sziasztok!
Múlthéten vettem egy Derbi Senda SM50-et. A villamos hálózata elég rossz, töredezettek a kábelek. A helyreállításon dolgozok, szeretnék kérni egy kapcsolási rajzot és vezeték színkódolást. Köszönöm
Üdv.
6-voltos dinamó töltés szabályzására keresek kapcsolási rajzot,ha valakinek van a birtokában ,megköszönném. Régi NSU,illetve BMW-hez kellene ,mivel az eredetiek tönkre mentek.A dinamók negatív gerjesztésűek. Kösz!
Sziasztok
Lenne egy kérdésem pár napja vásároltam egy Rieju rrx 70-es motort.Otthon mentem vele és megált csak egy gyertya csere kellet neki és ment de viszont a világításom nem jó égők nincsenek kiégve valahogy nincs áram és feszültség szabályzóra gyanakszom.Válaszotokat előre köszönöm.
Üdv.
Nem ismerem a motor márkát,de gyanítom ,hogy ha már feszültség szabályzóról beszélsz,akkus .Először is ellenőrizd az akku feszültséget,majd miután begyújtottad ismét,ha mondjuk 12Voltos az akku., üzem közben 14,5Voltig szabad, hogy emelkedjen a feszültség ,ekkor jó a fesz. szabályzó,ellenkező esetben túltölt.
Akkor kontakt hiba,kapcsoló,vagy a tekercs ment gajra,ami az áramot szolgáltatja a világításhoz.De ezt mind méregetéssel ellenőrizni tudod
Azt nem értem még hogy ha fordulaton megyek akkor felvillan a lápma meg a műszerfal világítás is de utána nem akkor nem gyújtás vagy mi lehet?
Gyújtásnak vajmi kevés köze van a világításhoz.Szerintem inkább fordulj szerelőhöz.
Helló!
Tudna nekem valaki az ITT lévő modernizált elbához hasonló nyáktervet küldeni alkatrész listával? Lehetőleg 6V-os kivitelben. Simson S51em van és kéne rá index is csak akkor már egyben szeretném megoldani egy ilyennel...
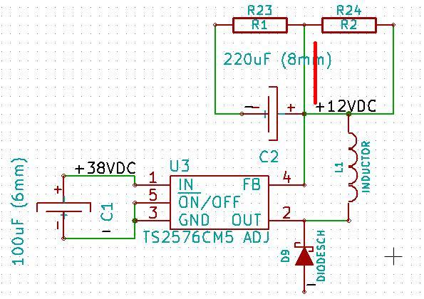
Helló, akadt egy kis dilemmám.
A 2576 adj leírása azt mondja, hogy a mellékelt kép szerint kell bekötni. Amikor viszont ezt árírtam a nyák-tervezőre, azt a hibát kaptam, hogy R2 két lábát össze akarja kötni saját magával. Tuti, hogy valami nem OK, csak nem veszem észre, mi a hiba. Minden esetben pirossal jelöltem, amit nem látok helyesnek. Második kérdés: R1=10K0, R2=100K nekem 13,53V Vout-ot adott. Ez megfelelő egy 12V szünetmentes akksihoz, ill. jól számoltam, ill megfelelőek a 10K, 100K, vagy nagyobb értéket kéne használnom? Előre is köszönöm.
Sziasztok.Segitségeteket kérem. Adott egy gilera runner 50-es amiben 8 lábas fesszabályzó van( egybeépitett indexel)? de mit szeretnék esetleg a töltést megoldani ..
van két tekercs a motorban ami össze van kötve az egyik vége megy az akksira kék vezetékkel a másik sárga vezetékkel a szabályzóra, ahol ha jo mértem vált fesz jön fordulatra emelkedik.. hogyan tudnám átkötni a tekercseket töltésre, stab ic+dioda + egyenirányitó? a gyári rajzból annyira jutottam hogy talán a tekercsek nincsenek letestelve.. |
Bejelentkezés
Hirdetés |





Jól gondolom ,hogy a tirisztort nem a pozitív ,hanem a negatív ágra kellene kapcsolni?
, akkor valószínűleg nagyobb gáznál kilövi az izzókat, mivel az elektronika nélkül nincs, ami párhuzamosan leterhelje a világítási kört, így megakadályozva, hogy 12V fölé emelkedjen a feszültség.










