Fórum témák
» Több friss téma |
Igen igazad van, a HQ találtam jó nagy áramot tudó TO220 tokozású motyókat, hát lesz egy 2.0 verzió
Hali!
Igen ez volt a "hiba". Se akksi nem volt rajta ,se a monitor nem volt plusszon. Közbe a fórumhozzászólásokból kihámoztam ,hogy ez lehet a gond. Most már megy tökéletesen. Köszi a segítséget azért!!! Még annyi ,hogy csak az egyik thyristor forró a többi az csak langyi. Ez így normális ,vagy valami nem ok? (Amúgy működik minden pöpecül.)
Közben szétberháltam a hibás feszültségszabályozóm.
(Nem volt egyszerű.) Érdekesség képen teszek fel róla képeket ,hátha valaki tudja elemezni. (Az egyenirányítás működik benne ,de a szabályozás nem.) Ez vajon ,hogy működhet? Mi szabályozza le a feszt ebben ,ha nincsenek azok a böszme thyristorok? Ezeket a felület szerelt cuccokat nem igazán ismerem fel mind.
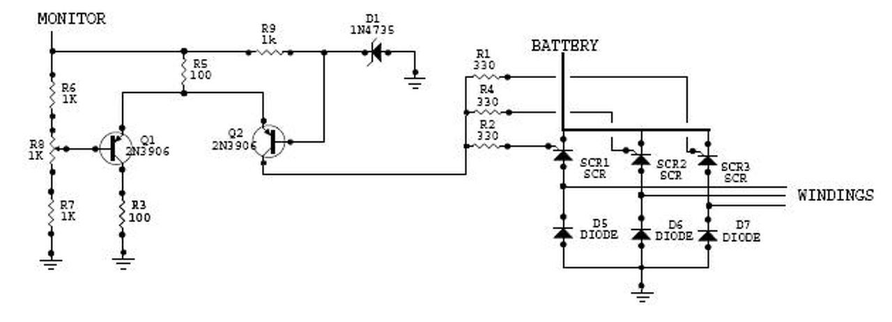
Ugyanúgy megvannak a tirisztorok, és az egyenirányító diódák is, de chip kivitelben, az alu házba közvetlenül építve.
A diódák kivezetéseit látom.
Ki is mértem és jók. A tirisztorok pontjait nem látom sehol. (A kis panel alatt lenne?)
A tirisztorok katódkivezetése közvetlenűl az alu tokhoz csatlakozik, az anódok pedig össze vannak kötve a diódák közös anód-katód kivezetéseivel, (vagyis a három fázis bejövő pontjaival).
Értem.
Akkor viszont a gate-eket megtaláltam. A testhez képest 98 ohm ellenállást mértem mind a 3-nál.
Ezek szerint a vezérlése hibás, mert a gate-ek ellenállása jónak mondható.
Visszaépítem a gyáriba a szabályzást. Kap műgyantát ha minden ok. Meg valami plusz hűtést is.
(Jobban fel tudom csavarozni a motorra mert megvan a helye.) Köszi az infókat! A hozzászólás módosítva: Aug 5, 2014
Üdv!
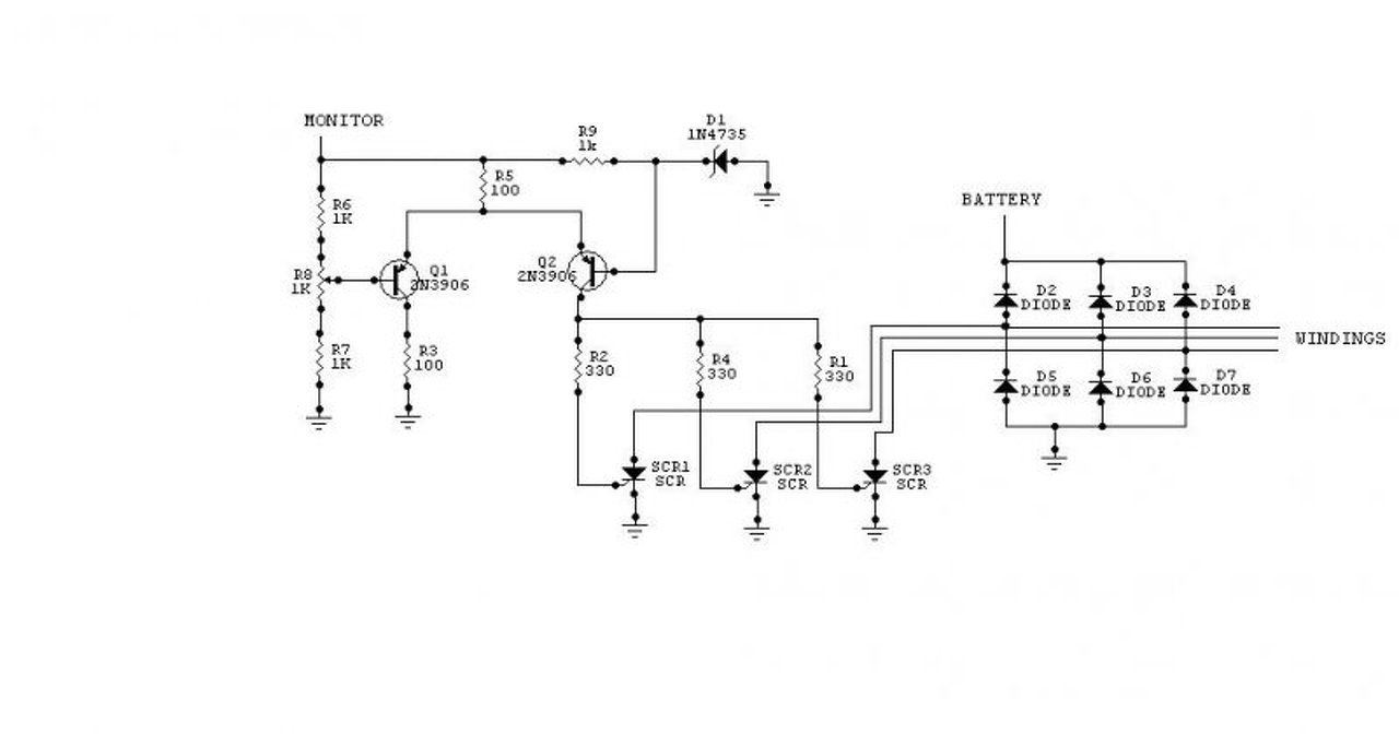
A régibe visszaépítés az zsákutca volt sajnos. Melegedéskor már nem voltak jók a diódák. Lenne egy kérdésem. Van ugye a yami féle rajz ami 6 dióda + 3 tirisztor. Találtam közbe egy másik rajzot ami szinte ugyan az ,csak 3 dióda okosan ki van hagyva belőle. Ez működhet vajon így? Mert akkor átalakítom az áramkört. Kevesebb helyet is foglalna ,meg lehet kevesebb hőt is termel talán. Köszi! A hozzászólás módosítva: Aug 6, 2014
A francia szabályzó áteresztő típus, vagyis ha a a tirisztor bekapcsol, akkor folyik töltőáram. Ha nem kap impulzust, mert a vezérlés az akkufeszültséget figyelve elegendőnek találja a töltöttségi fokot, akkor nem nyit ki, akkor töltés sincs, viszont vészesen megnövekedhet a feszültség a generátor tekercsein, akár többszáz voltra is felmehet a fordulat függvényében.
A rajzból én is ilyesmire gondoltam ,csak azért nem voltam biztos benne.
Ez az áteresztő biztonságosabb akkor? Már olyan szempontból ha elszállna a tirisztor. Meg a generátornak jobb ha nincs testre húzva állandóan? A feszültség maximum annyira mehet csak fel,amennyit a generátor tekercsein tudok mérni maximális fordulaton? (mert 70V fölé nem ment 2 generátor vezeték között max fordulaton sem) Köszi az infót! A hozzászólás módosítva: Aug 6, 2014
Egyáltalán nem biztonságosabb. A tirisztor ha "elszáll" rövidzárba megy át, magyarul túltölti az akkut. A söntszabályzós meg leégeti a tekercset..
Mindenesetre építsd meg az áteresztős kivitelt, mert azt a 70V-ot (ha csak annyi valóban) bírni kell átütés nélkül a tekercseknek. A hozzászólás módosítva: Aug 6, 2014
Inkább az akksi vesszen ne a generátor. Egy töltésjelzőt teszek mellé és akkor legalább észreveszem ha gáz van.
Majd jelzek ,hogy sikerült. Köszi! Széjjelebb buheráltam a gyárit. Kíváncsi voltam hogy volt megoldva benne ez a "diódásdi".
Ami kétségtelen: ennél jobb hőátadást nem lehet biztosítani...
Hello, Wexxtor 200-as Quadon kétoszlopos fesszabályzó van. Van és szeretnék rá töltés visszajelzőt tenni rá. Ez egyáltalán lehetséges-e, ha igen akkor hogyan? 5 vezetékes (test, kijövő áram, 2 bemenő, és egy fekete vezeték, ezt nem tudom mi lehet. Előre is köszönöm.
Esetleg ez?
Visszajelző
Sziasztok!
Szeretnék kérdezni tőletek. 2003-as évjáratú Yamaha YZF R1 típusú motorkerékpárom van. Már a második feszültségszabályzó megy tönkre benne. A legutolsó bírt 600 km-t, Kínából rendeltem, de hát akkor is. Felforrósodik. A motorkerékpár fordulatszáma imbolyogni kezd, a motor alapjáraton lefullad. A kipufogó bekormosodott. Mikor lehűl a fesz szabályzó akkor tökéletesen működik. Van itt olyan szaki köztetek aki gyárt feszültség szabályzót utólag? A gyári hibásat el tudnám küldeni alapnak, de be van öntve ilyen szilikonos műanyag szerű anyaggal, hogy ne érje víz gondolom. Ki lehet ezt farigcsálni vajon? Képen mellékeltem... Rendelhetek Kínából megint egyet 6500 Ft-ért, de nem valami jó úgy motorozni, hogy ki tudja mikor hal be az elektronika. Jó lenne egy stabil feszültség szabályzó. A válaszokat előre is köszönöm.
Ami tény: ezek a szabályzók úgy működnek, hogy amit a hálózat nem vesz fel, a szabályzó (és a generátor) elfűti. Ezt hívják söntszabályzásnak, a rendszert így találák ki,bár lehet hogy elsőre kicsit szokatlannak tűnik. Manapság egyre nagyobbak a generátorok teljesítményei,újabb modelleknél akár a 400W-ot is meghaladhatják, ezért a szabályzónak is egyre többet kell(ene) elfűteni... Ezt a megfelelő dióda és tirisztor határáramával és a disszipáló felület megfelelő méretezésével lehet elérni. Ha a disszipáló felület kevés, a tirisztorok kb. 120-130 C-nál vezetővé válnak (bebillennek) rövidre zárják a generátort, és úgy is maradnak, amíg vissza nem hűlnek. Ha elég izmosak, nem mennek tönkre, csak a magas hő miatt válnak "diódává" és vezérelhetetlenné is válnak. Természetesen így a töltést is blokkolják. A diódákkal nincs gond, 170 C-ig bírják. (Megnézheted adatlapokban, nagy általánosságban ezek a hőfok határértékek.) A tirisztorok több hőt is fejlesztenek, mivel négy rétegűek, a feszültségesés kb. duplája mint a normál diódának. Úgy látszik,hogy a kínaiak ez esetben a félvezetők teljesítményével nem spóroltak, hiszen kibírták. A disszipáló felület nagyságával (valójában a felhasznált alumínium tömegével) viszont spóroltak, mert ha ez megfelelő nagyságú lett volna, nem tudott volna túlmelegedni. Esetleg hasznos lehet úgy felszerelni, hogy érje a közvetlen menetszél, mert egy zárt üregben pl. ülés alatt hajlamosabb túlmelegedni. Szoktak utólag a szabályzó tetejére házilag számítógép ventillátort barkácsolni, biztos segíthet valamit, de én ezt bizarrnak tartom.
Csak halkan kérdezem: biztos, hogy ezt a szabályzót javasolták a motorod típusához? Lehet, hogy nagyobb kellene... A hozzászólás módosítva: Aug 9, 2014
Na elkészült, padon működik szépen, de majd elválik ha a haverom berakja a monstrumba
![]() Itt lesz pár kép az elkészült cuccról. Annyit vettem észre hogy a 47 Ohm ellenállásoknak 1 vagy 2W-onak kellene lennie. Melegszik a 0,6W-ossal. Köszönöm Mindenkinek a segítséget! A hozzászólás módosítva: Aug 10, 2014
Hogyan melegedhetnek a 47ohm ellenállások? Azok a tirisztorok gate körét hidegítik, amin a feszültség ráadott vezérlésnél sem több 1V-nál. Nincs valami elkötve?
Hát akkor ez nem jó hír, sajnos már oda adtam hogy próbálják ki
. HA nem lesz jó úgyis vissza hozzák.
Igen ez van a motorhoz. A csatlakozók is egyeznek. 20.000 Ft-ért vettem, aztán most 1-2 hónap után ugyanezen széria 6500-ért kapható a Kínaiaknál. Szóval lehet valami elcseszett széria lehet, ezért olcsósították. A motoron jól szellőző helyen van éri a menetszél.
Lehet veszek egy gyári bontottat, hátha az beválik.
Böngésztem az eBay-en és találtam egy olyan szabályzót, aminek azonos az arculata, a típusodhoz ajánlják, kb.10500.- és ami a lényeg: MOSFET Technology ! Mármint ha hihető, hogy tényleg az. MOSFET-es söntszabályzású modellekből egyre nagyobb a kínálat, persze magasabb áron. Gyártják a kínaiak is ( ez is kínai Hong-Kong-i) , de gyártják a japánok is , a Shindengen: FH020 , FH019 regulator.Az eBay-on is van ilyen angol forrásból. Persze aranyáron!
Ami a lényeg: Leszabályzásnál a FET extrém alacsony csatornaellenállása miatt (5-10milliohm) elhanyagolható a disszipáció. A diódák töltési ciklusban persze fűtik a bordát, de szabályzási ciklusban elmarad a tirisztorok túlfűtése ( és a termikus billenés) Amúgy a FET-ek is jóval magasabb réteghőmérsékletet kibírnak (hasonlóan minnt a diódák :170 C) Amit én aggályosnak tartok úgy általában bármilyen kapcsolóüzemű FET-es alkalmazásnál : ha a FET bármi okból kikerül a kapcsolóüzemből, egy pillanat alatt alattomosan tönkre képes menni. Reménykedjünk, hogy jó vezérlést terveztek a szabályzóba. Most meg azért védeném a tirisztort, mert az egy bamba őskövület, megfelelő határértékkel és megfelelő környezetben elpusztíthatatlan. Vagy dióda, vagy szakadás. Ez a két állapota létezik. Ha egy tirisztoros szabályzó akku nélküli üzembe kerül, kibírja, amennyiben a már említett határértékek és a disszipáció biztosított. Egy FET-es szabályzónál nem vagyok biztos, hogy ezt a kibírja... Persze gondos, körültekintő beszereléssel és üzemeltetéssel ez az akku nélküli üzemállapot elkerülhető. Íme a link: http://www.ebay.com/itm/MOSFET-REGULATOR-RECTIFIER-FOR-YAMAHA-R1-YF...xp=mtr A hozzászólás módosítva: Aug 11, 2014
A motorhoz való a fesz szab. Fprma, felhelyezési pontok és csatlakozók is tökéletesen megegyeznek. Jól szellőző helyen van a motoron. A generátor tud olyan feszültséget gerjeszteni amit mondjuk a fesz szab nem bír el? Vagy pont neki kellene szabályoni hogy a generátor ne keltsen többlet feszültséget.
Laikus vagyok nem értek hozzá.
Nem jött be a link sajnos..... de úgy látom az ebey állt le...
A hozzászólás módosítva: Aug 12, 2014
Pont ilyen ment tönkre 600 km után sajnos...
Szerintem te ezt rendelted,vagy hasonló "fapadosat". Kb. az ára is azonos azzal, amit az első hozzászólásodban megjelöltél.
Bővebben: Link Amit én először mutattam az eBay-en, az a drágább, és a MOSFET-es. Bővebben: Link A hozzászólás módosítva: Aug 13, 2014
Én valami XF-605 sorozatszámút rendeltem.
Tehát attól, hogy a külső ugyan az, lehet a belső más. Sajnos nem részletezik a belsőről a leírást. Amúgy nem is olcsón vettem, 20.000 Ft volt annó januárban. Lehet megér egy próbát. Köszönöm. Akkor ez a mosfet szerinted jobb? |
Bejelentkezés
Hirdetés |














. HA nem lesz jó úgyis vissza hozzák. 