Fórum témák
» Több friss téma |
Ja megnéztem a kocsit, de nekem nem támogatja az univerzális kiolvasóval az injektálási idő olvasást. De meg fogom nézni haverok autóján, valamelyik hátha! Map-nál tudok olvasni nyomásértékeket és számított motor terhelést is... Te haladtál valamire?
Néztem az obd2 pid eket, és nincs közte olyan, hogy bef. idő sajnos, szóval ha ki is lehet olvasni, akkor valami gyártóspecifikus módon. (tech2???)
Igen, gyártó kábellel kilehet emlékeim szerint...
egyenlőre még ott állok ahol a part szakad... nem nagyon volt még időm vele mélyebbrehatóan foglalkozni
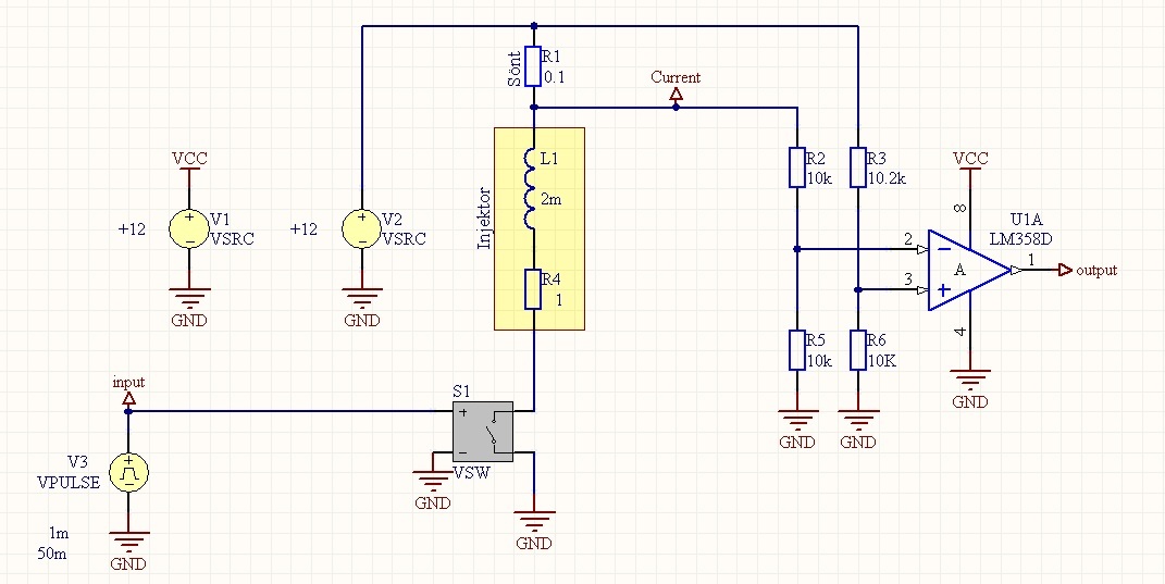
A rejtély megoldódott. Tényleg áramgenerátoros az injektor meghajtása. A csatolt kép elmond mindent
Érdekes hogy kevesebb mint 2.5V nyitva tudja tartani az injektort. Ha 1.4ohm az injektor ellenállása, és 2V van rajta akkor kb másfél amper elég a nyitvatartáshoz. Az 1ms amit eddig mértem csak egy hirtelen nyitási impulzus. Ezután jön az áramgenerátoros üzem, aminek a hossza viszont szépen változik. Módosítanom kell az elektronikát hardveresen. Kell egy feszültség komparátor az injektorra állítható küszöbfeszültséggel, egy kis hiszterézissel. Így már minden tiszta. Köszönöm a segítségeteket srácok A hozzászólás módosítva: Júl 30, 2013
Esetleg egy áram karakterisztikát nem tudsz mérni???
Azért kéne áramkarakterisztika, hogy hátha kiderülne hol nyit az injektor.. valamikor 0-1ms között valahol...
(Én anno hall elemes áramérő elemmel akartam áramot figyelni, nem pedig feszültséget) A hozzászólás módosítva: Júl 30, 2013
Az idő mérésére van ötletem. Ugye az injektor egy tekercs lényegében, és az áramhatárolt mód kezdetekor keletkezik egy jó nagy feszültségű impulzus. Plusz a kikapcsoláskor is van egy tüske. Ha a kezdeti teljes áramos szakasz ideje állandó, akk elegendő mérni a két tüske közt az időt.
Nem rossz ötlet, majd látom merre fog alakulni tovább a dolog, a be és kikapcsolási ideje az injektornak állandó, az áramkarakterisztikából hátha kiderülne. Ezt a két időt kivonom a mért időből. Mint mondtam, univerzálisra akarom a kütyüt, havernak a kocsijába is kell és ezek után nem vagyok benne biztos hogy ott is kialakulnak a tüskék, mert ha nem áramhatárolt módon hajtja az az ECU az injektort akkor csak a kikapcsolásnál fog tüske kialakulni, és erre a harver ekkor nem lesz felkészítve. Feleslegesen sem akarok a nyákon helyet hagyni, főleg hogy full SMD-be akarom majd a végleges verziót.
Megmértem az áramot. Mindenféleképpen áramot kell néznem, erre kell a feszültség komparátor.
Egy 0.1ohmos söntöt kötöttem az injektorral sorba és ráaggattam a szkópot. Feliratoztam a könnyebb megérthetőség kedvéért. Ahol az áram már nem lineárisan növekszik, szerintem ott nyit az injektor. Söntnek elég lesz egy 0.1ohm/5W ellenállás. A detektáló elektronikát úgy képzeltem el, hogy ezt a kis feszültséget erősítem, kb 6x-orasan és a tartó áramhoz tartozó feszültségből (kb 110mV) az erősítő kimenetén kb 6V lesz. Ezt már könnyű lesz egy komparátorral detektálni és így jó lesz áramhatárolás nélküli injektor meghajtóhoz is átalakítás nélkül. A hozzászólás módosítva: Aug 2, 2013
Közbe művelődtem is. Csak érdekességnek beteszem az LM1949 injektor meghajtó ic doksiját is.
Ebből a doksiból kiderül hogyan is működik egy ilyen injektor meghajtás. Ha az ECU-t megbontanám, sokkal könnyebb lenne levenni a befecskendezési impulzust, a teljesítmény elektronika bemenetéről ami az injektort hajtja. De ez nagyon macerás lenne... Nem nyúlok bele ha nem muszáj, mondjuk ebből még ki is lehetne vezetni egy szálat plusszba amin jön a jel, de a mostani vezérlők... pfff akkora az egész panel mint egy gyufásdoboz. A hozzászólás módosítva: Aug 1, 2013
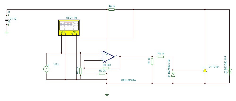
Injektor áram detektor V1
Egy kérdés: a dióda hőmérsékletfüggése nem okoz problémát? Én nagyobb szintre hoznám a jelet és lehetne mondjuk tl431 a ref. forrás.
Egy ötlet:
Nem egyszerűbb egyszerűen kimérni a nyitási késést, majd azt levonni minden nyitásból? Egész egyszerűen feszültséget mérni(Ahogy írtad 2.5 V van áramgenerátoros szakaszon) 2V szint felet indul az időzítő ha lecsökken alá akkor meg áll majd levonni egy konstans időt. Ez pont annyira lesz univerzális mint a te ötleted. Szerintem!
A szimulátorban nem volt TL431
csak ezért van ott dióda
A nyitási késés ki lesz mérve, ahol nyit az injektor és az erősítés lesz a referenciára állítva. A feszültség mérés el van ásva eleve:
-egyrészt a zaj miatt, van egy random zaj, ami legalább akkora az amplitúdója mint az áramgenerátoros üzem, így nem tudok rá komparálni. -ahol a nyitási impulzusból átvált áramgenerátor módba ott van egy szünet, amit ha áthidalok integrátorral, akkor az a kimeneti jelhez fog hozzáadódni, annak is lesz hőfüggése C miatt és az még több pontatlanságot fog belevinni. A hozzászólás módosítva: Aug 2, 2013
Amikor én építettem az enyémet, hamar elvetettem az injektor idő mérést így nem mentem bele ennyire.. Ha nem lenne benne áramgenerátoros szakasz jobb lenne egy picit...Várom mikor lesz a tesztüzemed!
Injektor áram detektor V2
Szerintetek melyik lesz a jobb megoldás és miért?
Ja. Ezt benéztem.
Meg se néztem mekkorát erősít az első fokozat...
Szerintem felesleges tovább méregetni az injektor jelet. Ki kell hozni a szívó és visszafolyó ágat és rá kell tolni egy másik ac -t. Bele kell tölteni egy kis mérőedénybe egységnyi benzint, és figyelni mennyit ivott a motor. Ilyen módon be lehet lőni a szorzót.
Én is összedobtam egy áramkört, bár lehet hogy nem elég meredek a felfutás. A pic bemenete szerintem megoldja.
ezt megépítettem teszt üzemben, most fogom tesztelni, megyek Debrecenbe. Teljesen át kellett írnom a mérő forráskódokat az AVR-ben. A fő probléma hogy elfogytak a Timer-ek. Így a 16 bites timert 2 feladatra is kellett használnom, ez nagyon belassított. Timer1-el mértem a fordulatot is és a befecskendezési időt is, felváltva, így a befecskendezési időhöz is csak másodpercenként fértem hozzá. Így lemaradhatott pl egy gázfröccsről. Most már szoftveresen van mérve minden. Kivéve persze az akkufesz. A hozzászólás módosítva: Aug 3, 2013
A tesztek eddig jó eredményt produkálak de bőven van még mit fejleszteni
A söntöt tényleg a + hoz kéne mérni... Akkor invertáló erősítő fokozat kell az elejére. Igazából azt akartam a rajzzal megmutatni, hogy felesleges a tl által előállított ref jelet komparátorra vezetni, a tl ben ott van a komparátor, ha a bemeneten a fesz nagyobb, mint 2.5V, a "katódot" testre húzza.
A sebességet mindenképpen timer/counter-rel kell mérni. Csak így lesz stabil a mérés. Főleg hogy utángyártott spirál van a kocsiban. pl megyek 30km/h-val és a sima idő méréses módszerrel 10-50-70km/h-ra is ugrál. Kb 60 felett már nem remeg a mutató. Mentem 90-100km/h-val és fogyasztásnak 6.5-7liter/100km írt
A szoftvert is fejleszteni kell, valamikor valamelyik változó túlcsordul és baromságokat ír ki. A hardvert is fejleszteni kell, új nyák épül, nagyobb mikrovezérlővel (ATMega16), nem férek bele a 8 kiló flashbe, és nincs is elég lába a mostaninak. Kezelnie kell majd a gyári OPEL TID-t is és egy 2x16 karakteres kijelzőt is amelyet akár jumperral lehet majd beállítani. Eddigi terv: -Sebesség jeladó: Timer/Counter0 (8bites) -> ehhez plusszba 1s aszinkron időalap a Timer/Counter2-vel -Befecskendezési idő: Timer/Counter1 (16bites) szoftveres fél periódusidő mérés. -Fordulatszám: Timer/Counter1 (16bites) szoftveres periódusidő mérés. A fejlesztés folyamatos, rajzolom az V3 hardvert amely remélem a végleges verzió lesz, ezért teljesen felületszerelt alkatrészekből rakom össze, kivéve az elkókat, ha lesznek... Üdv!
Ügyes kapcsolástechnika
én más megoldást használok majd A hozzászólás módosítva: Aug 3, 2013
|
Bejelentkezés
Hirdetés |








csak ezért van ott dióda 



én más megoldást használok majd 




