Fórum témák
» Több friss téma |
Elnézést ha félreérthető voltam, az otokapuval, hall elemmel, stroboszkóppal nem volt problémám, csak szerettem volna valami reflexiós megoldást is (ebben van infra). Nem a szabályozás megvalósításához kellett volna, hanem az ellenőrzéshez.
A stroboszkóp ismereteim szerint más tészta. Frekvenciamérős jelgenerátor és villogó. Nem is kapcsolódik a reflexiós érzékeléshez, csak a téma címéhez. Infra reflexiós érzékelők pedig vannak. Perecízek és kevésbé precízek. Pld.
Az infrást vivőfrekvenciásan ajánlott megoldani, mert ha -akár más- mozgó géprész miatt a külső napfényt pulzálva kapja a vevő azt is beméri. Vagy elmegy egy ember mellette, az is okozhat a vevőre ráeső külső fényben annyi változást, hogy érzékeli.
A külső fény állandóan rajta van az infra vevőn, ezért okoz változása érzékelést.
Nem biztos, hogy ilyen modulok erre jók. A TSOP akármelyikben, meg a TFDU4100-ban is AGC fokozat van. Emiatt a visszaverődés jócskán leszabályozza az érzékenységet. A visszaverődés a sötét részről is jelentős, csak a világos részről több. Nem tudom, a komparálás hogyan viselkedne. Ezek működésének lényege, hogy vagy kap jelet, vagy egyáltalán nem kap jelet, ezen alapul a komparálás. Itt viszont mindig kap jelet, csak többet, vagy kevesebbet. Meg lehet próbálni, egy funkciógenerátorról hajtva az adó ledet a pld. 36kHz-en, a TSOP-nál.
A TFDU-nál nem találtam sávszűrőre utalást leírásában.
Most, hogy utánaolvastam a TDFU half duplexre van kitalálva, tiltja egymást az adó/vevő rész. A TSOP-nál nem tudom mennyire lehetne biztosítani a leírásban szereplő minimum ciklusszámokat (bár lehet nem bonyolult, csak utána kellene számolgatni).
Próbáltam régebben, ha jól emlékszem 7-8 ciklus kellett a kimenet váltásához a 36kHz vivőből. Ez határeset volt.
Az adatlap szerin minimum 10 ciklus, most utána számoltam 4mm tengely, 30000rpm-nél már 2mm széles csík bőven elég lenne. Majd ha odaérek kipróbálom.
Igen, most már emlékszem pontosan. 10 ciklus adatlap, én bemértem kíváncsiságból, 7-8 ciklus éppen határeset, így a 10 ciklus már biztos.
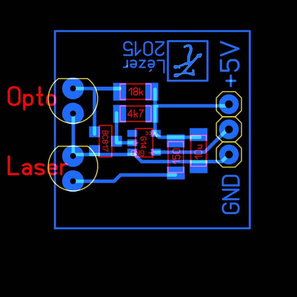
Csak hátha mást is érdekel. Így néz ki a laser visszaverődési képe az autós fényvisszaverőről (meg még néhány egyéb pont, mert valahogy tükör is). Gondolom az adott cikkben szereplő infra reflexiós kapcsolás ehhez is használható lenne.
Az első tesztverzió, nagyon ígéretes. Még csak frekvenciamérővel teszteltem és oszcilloszkóppal a jelalakot, de biztató. A kis négyzet a tükör, kb. 4x4mm.
Már csak dobozolni kell
. Tökéletesen működik a motor hall jeladójáról is és a lézerrel is.
A gyári kis kézi fordulatszámmérők mind lézerrel működnek, felragasztható öntapadós fényvisszaverővel.
A már emlegetett KP-2012 P3C. A diódás kapcsolás nem jó hozzá, mivel ez fototranzisztor. Úgy láttam csak a lézer viszi le stabilan 0,6V alá a feszültségét, ezért kapott egy tranzisztort és egy schmitt-triggert.
Sziasztok
Olyan kérdéssel fordulnék hozzátok hogy tudnátok e nekem olyanba segíteni hogy egy szíjtárcsa fordulatszámát szeretném megmérni minél pontosabban
Az a kérdés, hogy csak egyszer szeretnéd megmérni, vagy folyamatosan kijelezni, és hogy mit jelent a "minél pontosabban".
Készíts egy stroboszkópot. Egy NE555 -ből egy astabilt, lehetőleg alacsony kitöltési tényezővel, és meghajtasz róla egy nagyfényerejű LED -et. A tárcsára húzol egy vékony fehér vonalat, a frekvenciát addig állítod, míg a csíkot állni nem látod, a frekvenciár átszámolod fordulatszámra, és kész is vagy.Meglehetősen pontosan mérheted vele a fordulatszámot, olyan pontosan, amilyen pontos az NE555 frekvenciája.
A cikkek között találhatsz kapcsolást, igaz az diszkós célokra készült, de kis módosítással használhatod. Ha szinkronizálhatóra készíted, akkor gyújtásszöget is állíthatsz vele.
Egyenlőre csak egyszer de ha sikerülne megépíteni akkor tudnám több helyen is alkalmazni de ha beválna véglegesen be lehetne építeni fordulat szám mérőnek
A feladatot vedd ketté: 1 érzékelés, 2 mérés. Állandóra jobb lehet valami beépített érzékelő megoldás (hall, optokapu), egyszerire meg valami reflexiós (infra, lézer, stroboszkóp).
Kijelzésnek lehet építeni sajátot, de tudni kell mekkora fordulatszámot milyen pontosan kell mérni, mivel szeretnéd kijelezni (LCD, 7 szegmenses kijelző). Univerzálisnak ezt csináltam, de lehet valami sima frekvenciamérőt is használni ez legalább periódusidőt is mér (mert ugye 1Hz az 60rpm, a sima frekimérők max. ennyire pontosak).
Akkor vegyük úgy hogy csak egyszeri , kijelzés szempontjából nem tudom melyik az egyszerűbb vagy célszerűbb , a fordulatszám max 3000-ig
Akkor készits egy astabilt NE(LM)555 -ből, 1 Hz (60 ford/perc) és 50 Hz (3000 ford/perc) között szabályozható frekvenciával, a kimenetére egy nagy fényerejű LED -et egy tranzisztoros meghajtással, és kész a "műszer". A segédprogramok között megtalálod a számítást is, ha már az adatlapján nem találod. A potméter (lineáris) skáláját frekvencia (idő) mérővel hitelesítheted.
A hozzászólás módosítva: Szept 15, 2015
Hirtelen nem találtam semmi jót, amit ajánlani tudnék, én is magamnak építettem, programoztam egyet.
|
Bejelentkezés
Hirdetés |







. Tökéletesen működik a motor hall jeladójáról is és a lézerrel is. 






