Fórum témák

» Több friss téma
Fórum » Fordulatszámmérő
 
Témaindító: source2, idő: Júl 7, 2005
Témakörök:
Lapozás: OK   5 / 39
(#) _Peti_ válasza m.joco hozzászólására (») Okt 5, 2007 /
 
Szerintem is a LED kijelzővel lesz a gond. Nekem is van pár olyan kijelzőm, amibe nem megy minden szegmens. Elég könnyen ki lehet nyírni benne egy LED-et
(#) m.joco hozzászólása Okt 5, 2007 /
 
Kipróbálom benne a LED-et, de mekkora feszt lehet ráadni?
(#) titi válasza m.joco hozzászólására (») Okt 5, 2007 /
 
Hali!
Erre gondolsz?: Bővebben: Link
Szerintem nem ártana előtétellenállásokat alkalmazni.
Szerintem az itt található progival ki is számolhatod.
Ezt a LED kipróbálásához is használhatod.
(#) m.joco hozzászólása Okt 8, 2007 /
 
Köszi hogy segítetek
Asszem hogy tényleg a kijelzővel lesz a gond. Annak a nemműködő szegmensnek a kipróbálásához elég egy kevés feszt - nem sokat - adni a közös anódára, és negatív tápot a szegmens katódára? Elvileg így ugye világítania kéne, ugye?
De még volna vele egy kis problémám. Méréskor elég halványan világítanak a LED-ek. Meg lehetne úgy oldani a dolgot, ahogy a fájlmellékletben rajzoltam( persze az összes közös anódra tenni)?
És kb mekkora legyen az R1 ellenállás???
Vagy eccerűen megoldva betenni egy nagyobb trimmert, és azzal beállítani az ideális fényerőre, és hogy még ne nagyon melegedjenek, majd megmérni a trimmer ellenállását és egy hozzá hasonló ellenállást betenni?
Mi a véleményetek?
Üdv.
(#) Manyoc hozzászólása Okt 20, 2007 /
 
Én Ledeket legegyszerűbben a digitális multiméterrel szoktam dióda teszt állásban nézegetni. Ami jó világít, ami nem az megy a kosárba
(#) Manyoc hozzászólása Okt 20, 2007 /
 
Én is megépítettem az én kis fordulatszámmérőmet kép videó leírás
(#) m.joco válasza Manyoc hozzászólására (») Okt 20, 2007 /
 
Hello
De sajnos nekem halványan világítanak a LED-ek méréskor, tehát akkor, amikor jelzi a kijelző a ford.számot. Megoldhatnám, hogy erősebben világítsanak, ha tennék be tranyót meg egy ellenállatot, ahogy a teáltalad megépített rajzon vannak???
(#) bircsi1988 hozzászólása Okt 21, 2007 /
 
Szevasztok srácok... én még új vagyok ezen a topikon!

Amúgy eléggé kezdő... sajnos...!

Van egy 1976-os picike jawa-babettám, amit úgy terveztem, hogy feldobom elektronikailag... kezdhetném mondjuk egy elektromos fordulatszámmérővel!! Erről mi a véleményetek? Megvalósítható? Láttam (#133615) Manyoc- hozzászólását, és nagyon tetszett!!!Nos, az lenne a kérdésem, hogy esetleg gyártana nekem valaki egy ilyet? Ha van ilyen vállalkozó lélek, akkor az kérem írjon mailt!!
(#) Manyoc válasza m.joco hozzászólására (») Okt 21, 2007 /
 
Így kell helyesen csatlakoztatni a kijelzőket.
(#) m.joco válasza Manyoc hozzászólására (») Okt 21, 2007 /
 
Szóval, ha így csinálom meg, akkor erősebben fognak világítani LED-ek, erősebben, mint ahogy az alapkapcsolásban világítanának???
Én kipróbáltam ezt a fajta bekötést az utolsó digiten, igaz én nem használtam 330 Ohmos ellenállást, de én nem vettem észre, hogy erősebben világított volna. A bázison lévő ellenállásnál pedig többfajta értéket is kipróbáltam.
Szóval lehet, hogy mivel nem használtam 330 Ohmos ellenállást, azért nem világított erősebben???
Kössz és üdv.
(#) Manyoc válasza m.joco hozzászólására (») Okt 21, 2007 /
 
Próbáltad már külön a kijelzőt csak egy 5 voltos táppal a leddel sorban egy 330 as ellenálással. Ha nem világít jobban, akkor a led nem képes jobban világítani. Meg vigyázni kell, hogy mennyire terheled a PICet, nem bír el többet 200 mA-nál.
(#) m.joco hozzászólása Okt 21, 2007 /
 
Amikor ennél a kapcsolásnál az üdvözlő szöveg van, akkor erősebben világít, majd méréskor visszaesik a fényerő. EZért volna jobb, ha akkor is nagyobb fényerővel világítana
(#) jofy hozzászólása Nov 15, 2007 /
 
Sziasztok!

Én megépítettem a Josepino féle ford. mérőt...működik is maga az áramkör. Valaki megépítette hozzá a megfelelő jeladót? Én induktív szenzorral oldottam meg de eléggé ingadozik a fordulatszám. (kis villanymotorral próbáltam) Nem lehetne valahogy optoszenzorral megoldani? Szerintem pontosabb lenne, meg gyorsabb is. Van valakinek ötlete, esetleg kapcsolási rajza? Előre is köszi a válaszokat!
(#) m.joco hozzászólása Nov 15, 2007 /
 
Szerintetek mivel volna jobb megoldani a josepino-s fordulatszámmérőhöz impulzust, vagyis hogy kellene rákötni? Optocsatoló, vagy simán zenerrel és ellenállattal???
(#) Villám válasza Manyoc hozzászólására (») Dec 6, 2007 /
 
Hello!
Ehhez a rajzhoz szeretnék segítséget kérni. A piros ellenállásokhoz BC182B-t raknék, de nem tudom annak melyik lába hová megy milyen nézetben? 3 lábú ez a motyó, egyik lábát 5voltra kell, másik lábát az ellenállás egyik végéhez, a 3.lábát meg a kijelző középső lábára, ha jól nézem, de meliyk láb melyik?
(#) jdani hozzászólása Dec 15, 2007 /
 
Helló. ÉN ezt a fordulatszámmérőt szeretném emgépiteni. Valaki már megépitette ezt? És bekeretesztem egy nehány alkatrészt. NA azok az alkatrészek mindta nem lennének. Most nemtudom h. csak ott nincs ahol én szoktam venni az alkatrészeket, vagy egyáltalán nincs olyan. PL 1,5 µF kondi. Én mg ilyet nem láttam
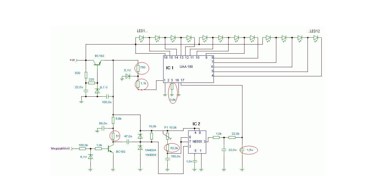
(#) mex válasza jdani hozzászólására (») Dec 15, 2007 /
 
Ezek mind létező alkatrészek. Csak más pontossági osztályba tartoznak. Nem vétesz nagy hibát ha az 51ohm helyett 47 ohm értéket raksz be,a 750 ohm helyett 680 az1.1k jó lesz1k-nak is. 3.6k ->3.3k, 52k->47k, 1.5µF-> 1uF. A kondi fólia tipusú,nem elkó!
(#) jdani válasza mex hozzászólására (») Dec 15, 2007 /
 
köszike a válszt
(#) m.joco hozzászólása Dec 28, 2007 /
 
Hello
Én csak azt szeretném kérdezni, hogy a josepino.com -on lévő fordulatszámmérőben a LED kijelzőt lehet helyettesíteni 4digites LCD kijelzővel?4 digit LCD
Üdv.
(#) jdani válasza m.joco hozzászólására (») Dec 28, 2007 /
 
Helló. Te is szlovákiábol vagy? én mindig erről az oldalról rendelem a cuccaim
Például most is várom a csomagot. kb 2 napja rendeltem
(#) m.joco válasza jdani hozzászólására (») Dec 28, 2007 /
 
Ismersz valami jó elektronikai üzletet?
(#) jdani válasza m.joco hozzászólására (») Dec 28, 2007 /
 
Hát nekem, ez az odal vált be. VAnmég az sos.sk, de ott nekem az nem tetszik, hogy csak minimum 500Sk-ért kell rendelni (pedig töbnyire többért szoktam ) és ott többnyire úgy van, hogy ha kell egy ellnállás, akkor minimum 10-et kell rendelni
(#) m.joco válasza jdani hozzászólására (») Dec 28, 2007 /
 
Megkérdezhetem, hogy melyik városból vagy? DS-i vagyok.
(#) jdani hozzászólása Dec 28, 2007 /
 
DS...DS.. nem képzik. vagyis.. dunaszerdahely? Én MI . Tudod mi az?
(#) m.joco válasza jdani hozzászólására (») Dec 28, 2007 /
 
igen az, de mi az a MI?
Egyébként nézd meg ezt:Bővebben: Link
(#) jdani hozzászólása Dec 28, 2007 /
 
MI- Nagymihály(Michalovce) ez akörzet, de én Nagykaposon (Velké Kapusany) élek. Első kinézetre jónak tűnik az odlal. TE már rendeltél innen?
(#) m.joco válasza jdani hozzászólására (») Dec 28, 2007 /
 
Igen. Nagyon kellett már panelfúró, és itt a városban nem kaptam sehol. Maga a fúrógép kb 300Sk volt, a postaköltség meg kb. 80-90Sk. Két hét alatt kihozták postai utánvétellel. Mást nem rendeltem. Igaz kellene egy PIC, de csak azt egymagában biztos nem fogom megrendelni
(#) jdani válasza m.joco hozzászólására (») Dec 28, 2007 /
 
300Sk--2 hét! hát az nagyon rosz! www.avelmak.sk
Itt a posta 85 SKés -2-3-4 napon belül házhozszálitják.
(#) m.joco válasza (») Dec 28, 2007 /
 
Én innen nem szoktam rendelni, mert a városunkban lévő elektrobolt innen veszi az árut, és én náluk vásárolok.
(#) bredaa válasza m.joco hozzászólására (») Dec 29, 2007 /
 
Én Optokapuval kötve az esztergára, mivel 10jelet kap 1 fordulatra igy pontosan mér.A PIC-em 16F628A ez 20 MHz megy, kiprobáltam ahány MHz a Qvarc annyi jelet kell kapni 1 fordulatra.Akkor meddig mér?
1 fordulat 10 jel 10 MHz-es Qvarccal max fordulat 2200kijelezve a gépen ,akkor ha jól számolom az 22000 meddig mér ez.
Következő: »»   5 / 39
Bejelentkezés

Belépés

Hirdetés
XDT.hu
Az oldalon sütiket használunk a helyes működéshez. Bővebb információt az adatvédelmi szabályzatban olvashatsz. Megértettem