Fórum témák
» Több friss téma |
Bocs, hogy bele szólok, de a MAX038 ha jól látom 60xxFt körül van..
XR2206 pedig csak 12xxFt többi cucc KB ugyan annyi... Az XR2206 ilyet tud: Bővebben: Link Bővebben: Link Bővebben: Link hozzávalók: nyák Leírás, nyák, kapcsolási rajz.. stb.. Üdv ![]()
Hát igen...
XR 2006-tal épitettem meg én is a rádiótechnikában megjelent kapcsolást,de jóval kevesebbet tud mint a MAX038. Bár kezdetnek több mint jó.
Egy egyszerű és olcsó generátor + torzításmérő!
Kisebb a torzítása, mint az ic-seknek.
Ha valakit érdekel, én jelképes összegért (posta ára) tudok XR2206-osokat smd kivitelben, SOIC 16W tokozásban. Pár darabot tudok adni...
Nah, akit érdekel, az ír nekem egy privát üzit, az elérhetőségeivel..
Nem nyitok boltot, tehát nem pénzért árulom, de a postát azt nektek kell állnotok.
Nah, akit érint, és aki eddig szólt, annak szól:
Ma éjjel beszerzésre került a szükséges mennyiségű XR2206! :yes: Sajnos ma nem volt időm postára adni, Hétfőn indulnak útjukra. Még 2 db marad, aki igényli, csapjon le rá. Aki eddig szólt, annak 2 db-ot postázok! :yes:
Elnézést kérek azoktól, akik kérték tőlem az XR 2206-osokat, de sajnos beteg lettem, így nem tudtam foglalkozni az üggyel, de hála az égnek, (és a gyógyszereknek
) rendben vagyok, így holnapután indul mindenkinek a csomag!
Üdvözöllek benneteket.Én a tacsy69 által ajánlott generátort építeném,de megakadtam a panelrajznál.A rajz jó,csak pdf-ben van és az istennek sem tudom a rajz tükörképét kinyomtatni, a vasalásos panelkészítéshez.Ehhez kérnék segítséget, Ti hogyan tudjátok ezt a problémát megoldani?
Hi. Én az Adobe Acrobat-ot használom. File menű, export, image, és mentés tiff vagy png formátumban. Utána bármelyik képszerkesztő progival tükrözöd és lehet nyomtatni. A jpg formátum nem igazán jó!
A reader-nél nem tudom van e ilyen opció, ha nincs: fontos hogy a pdf nézete 100%-on legyen, se kisebb se nagyobb nem jó. Képlopóval kijelölöd a területet, és mented. Továbbiakban mint az előző. Mentheted még gif-ben is, a lényeg hogy veszteségmentes tömörítés legyen.
Ha valaki lusta megépíteni, a SOUNDCARD SCOPE nevezetű program szabadon letölthető.
A signalgenerátor funkciója 20 kHz-ig működik. Szkóppal és frekvenciamérővel is ellenőriztem a hangszóró kimenetet.
Hangkártyára marhajó progik vannak a neten, bár én még keveset próbáltam ki belőlük. A hangkari bemenetével vigyázni kell, diódákal le kell védeni, plusz sorba egy kondi (a bemenet általában úgy is kondis) a diódák elé, így nem lehet nagy egyenfesszel kilőni őket. Sajnos a kezdők alapvető problémája, hogy nem mindig nézik meg mit és hol mérnek, csak mérni szeretnének. Így viszont nem lehet kárt tenni a hangkariban, legfeljebb a mérés eredménye kérdőjelezhető meg. Természetesen ez a hsz nem neked szól, csak szerettem volna hozzáfűzni a tiedhez.
Sziasztok
Meg szeretném építeni ezt az XR2206-os jelgenerátort, csak az az egy gondom van vele, hogy nincs TTL kimenete. Az IC valamelyik lábáról nem lehetne a frekvenciával arányos négyszögjelet levenni? Szkóphoz kellene külső triggernek. Köszönöm
Szkóphoz nem feltétlen fontos a szabályos négyszög triggernek. Jó oda impulzus,tüske,stb is.
De melyik a szóbanforgó kapcsolás?
A kimenetről kellene inditanod egy monostabilt. Annak a tápfeszét meg 5V-ra stabilizálni.
Bár a szintszabályzás beleszól,és nem biztos,hogy minden állásban indit,úgyhogy inkább a szintszabályzó poti előtt kellene levenni a jelet.
Hi! Az XR2206-os szabályos, a frekivel arányos négyszögkimenettel rendelkezik. Ez az alap! A másik kettőt ebből csinálja. Ha kell, egyenirányítás után nem nehéz TTL jelet csinálni belőle. Triggernek pedig fűrészt szoktak használni.
Sziasztok!
Nincs valakinek elfekvőben egy eladó max038 IC-je?
Hol tudtatok szerezni ilyen max038as ic-t?
Anno second hand, egy pesti sráctól rendeltem (hobbi apró) már akkor is valami kétezer Forintért, mivel akkor még gyártották ugyan, de termékmintát már nem küldtek.
Előző héten az Exar-tól bepróbáltam 5db XR2206CP-F -et, erre azt írták vissza, hogy bocsi, de egyetemeknek és diákoknak nem küldünk sampl-t. ...
Üdv mindenkinek!
Megépítettem az elektorban megjelent függvénygenerátort de nem tetszik az eredmény. XR2206 ic a lelke. A sinusz ok, a háromszög elmegy de a négyszög katasztrófa. próbáltam lekötni az erősítőt de nem az torzított, az ic ből alapból ez jön ki. Minden többször ellenőrizve de nem lettem okosabb. Minden alkatrész új, ennek ellenére átmértem őket, mind jó (egy poti megszívatott). A képeket mellékelem. Mi lehet a gond? Kifogtam egy ramaty ic t vagy van esetleg valakinek egyéb ötlete? Előre is köszönöm.
Szerintem túlságosan nagy az elvárásod az IC-vel szemben. Nem is olyan rosszak a jelek. A háromszög is dől jobbra kicsit. A hiba nem túl nagy. Akár származhat abból is hogy alacsony az oszcilloszkópod sávszélessége. Nem megfelelő a mérő vezetéked. Esetleg 1:10-es osztással használod és nem kompenzáltad.
Gondolom jó minőségű kerámia kondikat használtál. Így van? Nekem ennyit sikerült kihoznom belőle.
Üdv!
Az elvárásom kb akkora mint egy 555 ös ic nél, szögletes jelalak. Minden dekádnál ilyen a jel mint amit mutattam. A szkóppal nincs gond. A táp labortáp, de próbáltam aksival is. A jelkimenet drót de lehet gond mert nincs , közvetlenül a kimenetre akasztottam a szkópot. A négyszög kivételével nincs komolyabb bajom a többi jelalak megfelel nagyából. A fura, hogy pont az a jel nem jó amiből a többit előállítja, valahogy fordítva várnám A kondik válogatva lettek (örült is a boltos amikor beállítottam multiméterrel és átmértem vagy 100 kondit mire lett megfelelő.). minden kondi hajszál pontos 1µF 100, 10, 1nF.
Én kb.2éve a RT1996-os évkönyben lévő voblert építettem meg. Ha megnézed az enyém négyszögjelét az sem túl szép.
Valamelyik topicba egy csomó mérési képet feltettem, de már nem találom.
Sajnos sok olyat láttam erről az ic ről.
A fura az, hogy pont az alapjel a torz, mert az egy dolog lenne, hogy a sinus torzul mert az van a generátor végén de pont az a legrosszabb amiből a többi készül. Erősítőt tesztelni jó lesz a sinus, a többi csak ráadás lett volna.
Üdv. Szerintem a szkóp és a generátor ic is rendben van! A mérőfej nincs kompenzálva rendesen, ez függ a mért frekitől is! Próbáld meg hogy a szkópon dc állásban legyen a bemenet, ne pedig ac-n, két sima madzaggal is jó jelalakot kell hogy kapjál. Nekem ez be szokott jönni. A kondenzátorok nem igazán szólnak bele a dologba, ezen az alacsony frekin nyugodtan használhatsz kerámiát, stiroflexet, vagy amit találsz. Én is összebuheráltam egyet XR2206-ossal, és tökéletesen működik. Ami nagyon meglepett, a színusz torzítása szemre, szkópon beállítva 1,8% ! Majd ha lesz időm, belövöm torzításmérővel, kíváncsi leszek, tudok-e javítani rajta. Hidd el, ezen a kis frekin szinte tökéletes négyszögjelet ad ki! Egyébként a képeid alapján egyértelmű a kompenzációs hiba! A képek alapján a kondikkal nincs probléma, egy részük a frekibe szól bele, ezzel nem lehet gond, legfeljebb nem pont ugyan azon a frekin működik, hanem egy hangyányival arrébb, amit úgyis a poti határoz meg. Azok a kondik amik a jelalakba szólhatnak bele, a frekvenciafüggőséggel kapcsolatosak, Pl: a jelalak felső szintjének kezdeténél gyönyörű belengés, túllövés, vagy lekerekített sarok látszódik . Bár a fényképed eléggé értékelhetetlen ebből a szempontból (kicsi a jelalak látható képének felbontása!, szkóp beállításfüggő!), de a látvány alapján ebben sincs hiba! Remélem segítettem valamennyit, ha netán nem lenne igazam, bocs a hozzászólásért.
Még annyit tennék hozzá, hogy ami igazán számít ennél a kapcsolásnál, az a potméterek minősége! A kimenő feszültség szabályozására egy jó minőségű huzalpoti megfizethetetlen! Freki szabályzó potinak, ha teheted, tegyél be helit! Én nem a te általad megépített kapcsolást csináltam meg, de a potik kivételével semmilyen gondom nincs vele!
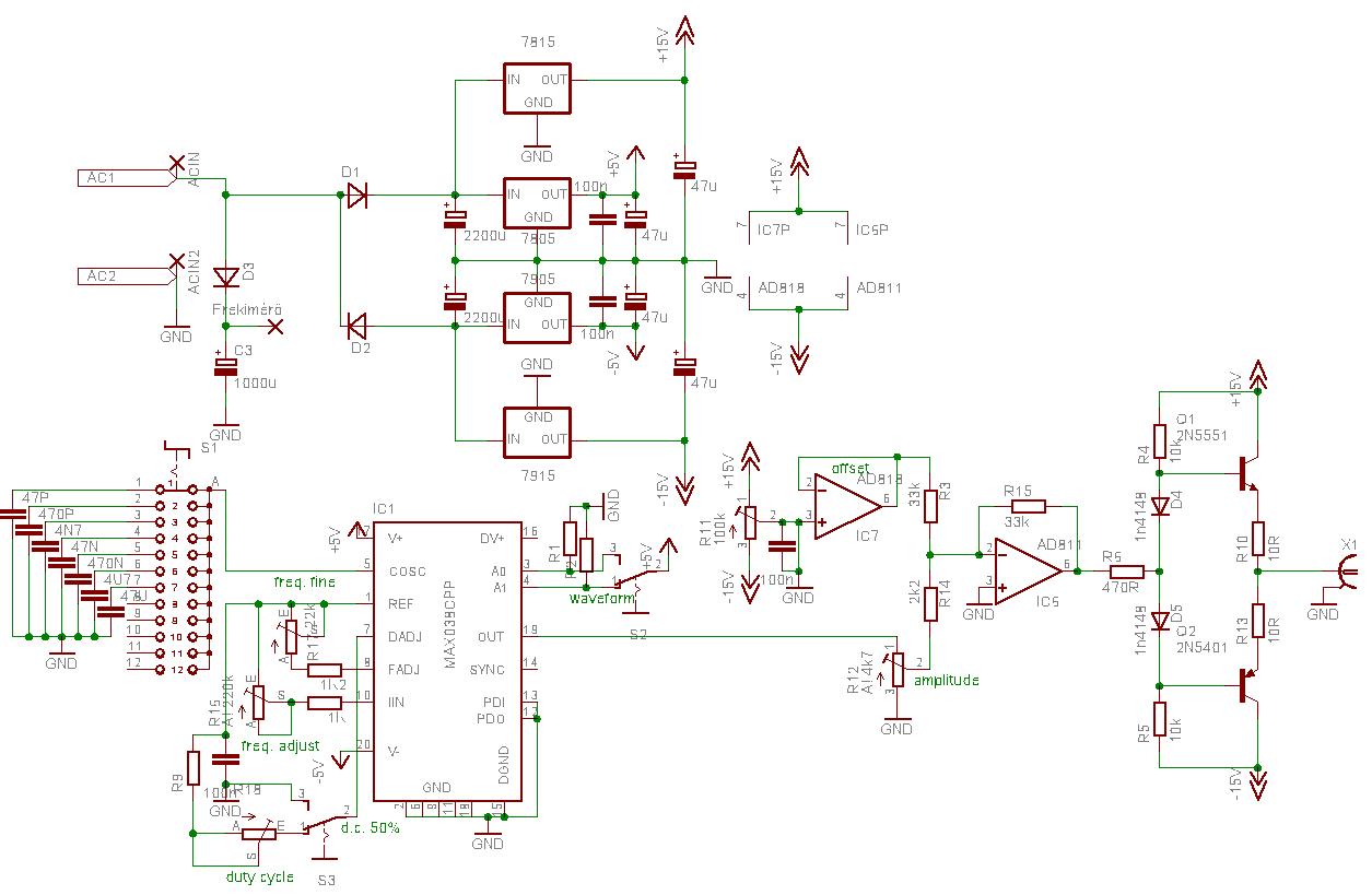
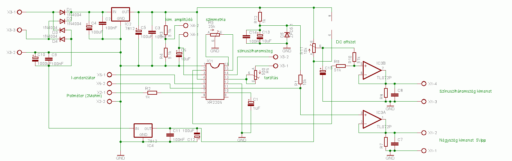
Tudnátok feltenni kapcs. rajzot arról, hogy ti, hogy csináltátok XR2206 -al? Nekem van egy kapcs. rajzom hozzá meg max038 -hoz is, esetleg át lehetne emelni a kimenőfokozatot a 038-ból a 2206-hoz.
|
Bejelentkezés
Hirdetés |





) rendben vagyok, így holnapután indul mindenkinek a csomag!
A kondik válogatva lettek (örült is a boltos amikor beállítottam multiméterrel és átmértem vagy 100 kondit mire lett megfelelő.). minden kondi hajszál pontos 1µF 100, 10, 1nF. 






