Fórum témák
» Több friss téma |
Nekem csak egy egyszerű 12VAC áll a rendelkezésemre.
Ehhez van nyákrajzod? 7815; 7915 -öm van.
Ebbe is ugyanúgy ott a 470 ohm P4 (500), 4 kontakt , 3állás - 1 kontakt, 5 állás is ottvan. A hozzászólás módosítva: Dec 30, 2014
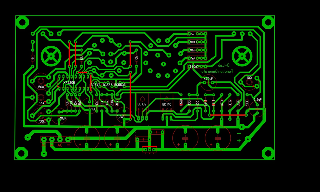
A nyák nagyjából jó, csak a forgókapcsoló nem stimmelt nekem. Ahol 120 fokra van elosztva, az nem volt jó, mert nekem mindkét kapcsolónak 4 lába volt középen, sehogy sem akart passzolni.
Az SMD változat csak pár smd alkatrészt tartalmaz, sok értelme nincs, csak ha ilyenek vannak kéznél. A hozzászólás módosítva: Dec 30, 2014
Van,de már fekvő elhelyezésű elkókat nem kaptam a helyi boltban és nekiálltam átrajzolni.
Forgókapcsolóval hagyjál... Vettem 1 kontakt 12 állásút, és 4 kontakt 3 állásút. Kapcsolgattam ma és egyszercsak 4 kontakt 12 állású lett.. Mondom frankó eltört... Szétszedtem - szétugrott.... 12 állás 4 kontaktot mire összevarázsoltam újra (rugó * 2 golyó)... Közben kiderült, hogy van egy alátét a felfogatás alatt amivel szabályozható, hogy hány állású lehet..
Így van 1x valahány állás 12 ig, és 4 kontakt 3 állásom.. SMD nemgond, abból el vagyok látva. A hozzászólás módosítva: Dec 30, 2014
Énsem kaptam fekvő elkokat, de a fólia oldalra gondoltam elhelyezni. Ne legyen útban az előlapnak.
Akkor ezekszerint nincs még neked sem kész a vasalható terved. Lehet akkor az előzőnél maradok. A hozzászólás módosítva: Dec 30, 2014
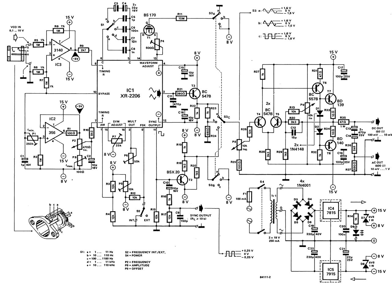
Elektoros cikkben nem tiszta, hogy melyik lehet a betáp bemenet, és melyik a függvény kimenete.
Szeretnék még alá rakni egy tápot is, de nem tudom kivenni az újságból. A hozzászólás módosítva: Dec 30, 2014
Már rajzolom. Köszi, hogy szántál rám pár Joule-t.
Szia! Ha az elektorosat építed meg, ne feledkezz meg az ic tápszűréséről, ez a rajzon nem szerepel!
Közvetlenül a táplábnál 1-10 µF és 100nF kondi, mert a frekvenciája erősen tápfüggő, és enélkül eléggé mászkál, még a hálózati zavar is beleszól. Ha még stabilabbra szeretnéd, az ic-t feszstabról hajtsd meg, ez a végfoknál nem szükséges. Az ic és a végfok mindenképpen külön madzagon kapja tápot!
Nem. A 96-os évkönyvben van egy vobler (2Hz-1,8MHz), annak ollóztam ki a 2206-os részét meg a végfokát.
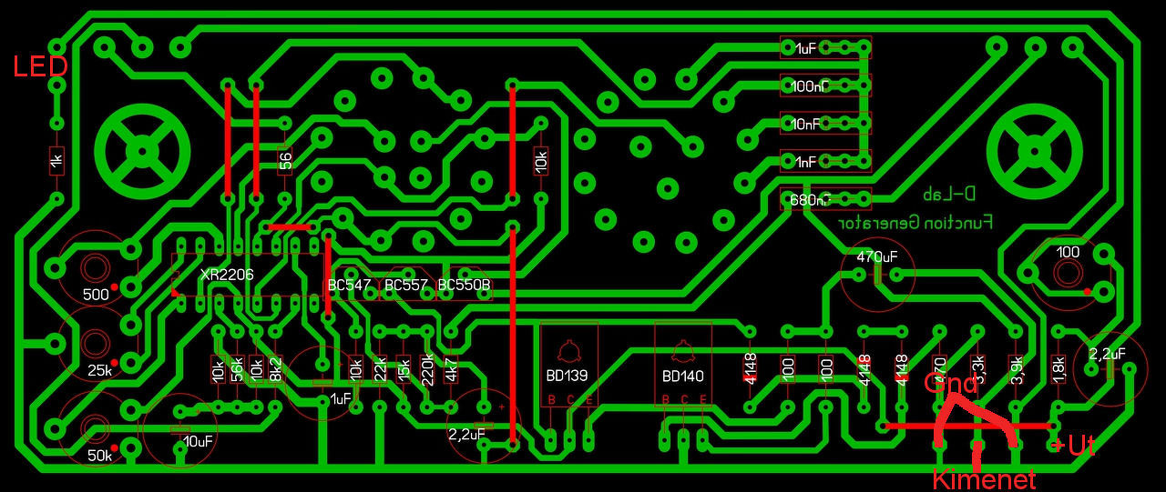
Az IC tápja a 4 ; 13 láb. Jó, hogyha a fóliaoldalon a hátamögött egyszerűen ráforasztom az IC lábaira párhuzamosan a kondikat?
Külön bekötést sem értem. Csináltam a tápágból lekötést, ha külön szeretném később vezetékezni. Rápillantassz?
Ezt még én csináltam hajdanán. Egy kis betegállomány hasznos időtöltéseként. De rég volt.
Igen. Köszi. Alfasetes nyákfilmkészítési technikával. Nagyon keserves volt.
A hozzászólás módosítva: Dec 31, 2014
Szerintetek akkor vasalhatom? Jó lesz így a táp neki? Zavarra, rosszul elhelyezett vezetősávra gondolok. TO220-as sodrott vezetékkel fogom a bordára rakni. Dinokal-tól várnék megerősítést, de úgylátszik ő már ünnepel.
A hozzászólás módosítva: Dec 31, 2014
Az IC + lába a 4-es, GND lába a 12-es és nem a 13-as ! Egyébként közvetlenül is rá lehet forrasztani ha a nyákon nem alakítasz ki helyet neki, csak óvatosan.
Előbb a kondi lábait hajlítsd meg és vágd méretre, aztán cinezd be, és a kondi lábát melegítve nyomd oda a lábhoz. Az ic-k nem igazán szeretik ha hosszú ideig melegíted a pákával.
Pont ezt szerettem volna kérdezni, azért léptem be. Megelőztél. Az IC tokban lesz.
Mennyire kőbevésett számok a trimmerek értékei?
500 ohm ; 50k ohm -ot találtam, de 25k ohm, és 100R -t egyelőre nemtaláltam. 100R helyett 300R? 25k helyett 15k?
Szerintem nézzél utána rendesen ,milyen funkciónalitása van az adott elemnek (poti).
Az ott található értékekkel számoljál szélsőszéges állapotok esetén áramot feszt frekvenciát ... stb. Majd ezeket végezd el a saját fellelt alkatrészeidre is , hasonlítsd össze a 2 eredmény sort és nézd meg az eredeti áramkörben lévő alkatrészek határértékeit adatlapjuk alapján.Ezek után talán nem lesz több kérdésed , jó vagy nem az adott ellenállás érték.
Értelmezd az XR adatlapján lévő adatokat bőségesen leírják melyik láb mit csinál rajta , mekkora áramnak fesznek frekinekn...stb kell lennie üzemi körülmények közt ... Képletek a számításokhoz ...
Adatlap alapkapcsolását nézve, P1; P2 1Mohm, és 1kohm.
Nálam P1 100R, és P2 500R. Azért gondoltam, hogy van benne valami varázslat. Én meg nem tudok varázsolni. Módosítani nem szeretnék, csak abból építkezek ami itthon van - annyira viszont nem értek hozzá. Ezért kérdezek.
Olvasd el 2-3× (vagy többször) az általad linkelt kapcsolásban írtakat; különös tekintettel a P1-2-ről írottakat. Van még kérdés?
Nem varázsolni kell
!Hanem megnézni értelmezni ... XR2206 No meg a linkelt pdfben ott van az alkatrészek funkcionális leírása is. Nagyobb ellenállás hatására kisebb áram folyik, ezáltal a kondi lassabban fog töltődni -> kisebb freki lesz majd alján ami a frekit szabályozza. 200 ohmos is jó lehet így 300 már kevésbé ... Szimmetriánál hasonló szitu lesz csak ott kisebb ellenállásod van ... kissé durvábban lehet majd elérni a szimmetria beállítást mint nagyobb ellenállás esetén. A hozzászólás módosítva: Jan 2, 2015
Meg sem mertem szólalni.
Will leírta amit szerettem volna. Mivel megpróbálom értelmezni, de lehet nem "yól, ézért kérek megerősítést. Különben nemkérdeznék. (Most mondhatnád, hogy mit értelmeztem! Így láthatóvá válna, hogy nem ugráltatni akarlak. Ismersz. )100R -t kihagyom. Be fogom szerezni. Említette Dinokal, hogy figyeljek a tápszűrésre. Ezért készítettem a stab. elé, és után is dupla elkónak helyet. Beültettem a rajzon szereplőket. Van még 2 helyem. Minél nagyobbat ültetek be, annál jobb? Granpa, nem csak tőled kérdem. A hozzászólás módosítva: Jan 2, 2015
|
Bejelentkezés
Hirdetés |








Will leírta amit szerettem volna. Mivel megpróbálom értelmezni, de lehet nem "yól, ézért kérek megerősítést. Különben nemkérdeznék. (Most mondhatnád, hogy mit értelmeztem! Így láthatóvá válna, hogy nem ugráltatni akarlak. Ismersz. )