Fórum témák
» Több friss téma |
Szia!
Az IC adatlapja szerint a négyszög jel szintje max. 12Vp-p. Köss utána egy feszültség osztót, a negatív tartományt meg vágd le egy diódával. Ha szimpla tápról megy akkor elég egy 5,1-es zéner az open kollektoros kimenettel párhuzamosan és felhúzva + tápra 10K-val. Üdv.
Megjött az új OPA (OPA2134-SO8), de nem lett vele jó. Melegedett... Az lábain 17.8V volt. Szerintem kinyírta... Most visszacseréltem, és kipróbálom, hogy a régivel megy-e.
Valami nem stimmel, 17,8V hogyan lehet, csak 12V feszültséget kap..
Amit rendeltél az nem SMD, hogyan kötötted be? A hozzászólás módosítva: Nov 12, 2014
Van rajta egy feszültség duplázó IC.
Jól raktam fel, azt nem lehet elrontani.Korábbi hozzászólásom Amúgy meg eljutottam addig, hogy megépítem magam, csak a procit kellene felprogramoztatnom valakivel. Vagy milyen e-bayes programozóval lehetne felprogramozni?
Képen SMD NE5532 IC-t látok.
Ezt fesz duplázót sem értem, az OPA +/-12V tápfeszt kap a kapcsolás szerint, sokkal többet el sem viselne.
Pedig 17.8V-ot kapott az NE5532, és működött. Nincs kapcsolási rajzom hozzá, de így használtam. Szerintem az új OPA nem bírta, vagy pedig mivel e-bayes volt, ezért lehet nem is az volt.
De mindegy, mert már a régivel sem működik.Én erre gondoltam: Bővebben: Link A hozzászólás módosítva: Nov 14, 2014
Valamit biztos hibáztál, működnie kellene.
OPA nem +/- tápfeszültséget kap? Lehet hogy a konverter része hibásodott meg, csináltál valahol zárlatot. Mérj az OPA 4/8 kivezetésein, ott -/+12V lesz ha jó a konverter része. Rajz hiányában én erre tippelek. A hozzászólás módosítva: Nov 14, 2014
Üdv mindenkinek! Valakinek nincs a "padláson" egy kipróbált működő 8038-as hanggenerátor építési leírás panellel együtt? Sajnos a Baxi leírását megépítettem, de rotyog, fő benne minden. Se poziciószámot nem tartalmaz a kapcsolás, se mást. Ezt csupán azért írom le, hogy más ne szenvedjen vele 2 óra hosszáig, mert nem működik. Igaz lehetne tervezni egy panelt, de ha valakinek van egy bevált már készen és közzétenné, azt nagyon megköszönném!
Üdv mindenkinek
Az OPA fesz lábain korábban is 18V és most igaz 8V az OPA lábán.
Zárlatot nem csinálhattam, mert hőlégfúvóval vettem le, és tettem fel az új OPAt. Szerintem megépítem a Te által korábban javasoltat, csak az ATMEL processzor programozása problémás nekem.
Minden kivezetésén , nem mérhettél 18V-ot!
A 4. kivezetésén mit mérsz?
De korábban az OPA lábán 18V volt.
(4 és 8. láb között)Panel GND-je és 4-es láb között 0,8V, Panel GND-je és 8-as láb között 7.2V, 4-8 láb között 8V-ot. De mondom nem foglalkozok vele, inkább építek majd valami normálisat, ebből nem lehet semmit sem kihozni, hogy jól működjön. Se kapcsolás, se semmi...
Egy mezei XR2206-al mi a baj? Igaz hogy nem precíz mert van 0,5% torzítása, de tud szinuszt, háromszöget, négyszöget, elmegy 1,4MHz-ig és az ára sem vészes. Nekem megvan vagy 10 éve, semmi bajom vele.
Ha már adott ez.., akkor érdemes lenne helyrehozni.
GND hez mérd meg a 4/8 kivezetéseket, ott -/+ 12V feszültségnek kell lenni. Méréseid szerint ez nem teljesül, táp részben történt hiba, ezt nézd át..
Sziasztok Urak!
Rászántam magam, hogy rendelek egy ilyen generátort. Nem tudja valaki, hogy honnan lehet letölteni hozzá a pc-hez való programot?
Milyen letöltendő progit keresel?
Ha egy ilyen egyszerű kütyühöz amin van vagy 6 féle gomb is minek kellene PC-s matatás ? Attól nem lesz jobb , hogy ha tekerheted PCn is. Esetleg ha rendesen sweepelhető lenne esetleg program alól akkor talán lehetne belőle wobblert is csinálni ... dee 5 MHzes wobbler ?!?! Esetleg hangfrekis mérésekre jó lehet. Amúgy felejtős. Kérdezd az eladót ...
Ezt írja alul: "software will sent when email sent to me"
Hogy csatlakozik a PC-hez? Mert én semmi USB csatit nem látok!
Ott van bal oldalon egy tüskesor a soros portnak. (És hol van ma már soros port . . .)
Akit érdekel MAX038CWP (SMD) most eddigi legjobb áron 20USD-ért rendelhető: innen
Sziasztok! Van egy ICL8038-as IC-m. Ezzel építenék jelgenerátort. Erről a kapcsolásról mi a véleményetek?
Sziasztok!
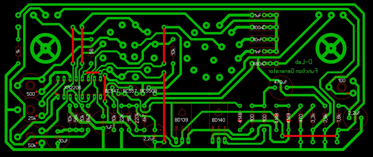
Régóta jár a fejemben egy függvénygenerátor építésének a gondolata, erősítő teszteléséhez. Találtam itthon egy XR2206-ost nagy meglepetésemre, ígyhát ezeket a kapcsolásokat nézegettem. Végül csak az itt megjelent kapcsolásra tettem le a szavazatom. Sokat kutattam, de sok megtervezett PCB-t nem találtam hozzá. Volt itt még egy SMD-s változat is, de ott az átkötések nem igazán voltak értelmezhetőek. Páran biztosan megépítettétek. Van esetleg jobb rajzotok hozzá, vagy holnap vasalhatom? .lay SMD kivitel Ez nemtudom, hogy jó-e.?. Illetve az ELEKTORos cikk. A hozzászólás módosítva: Dec 30, 2014
Ha nem sürgős, én ezt építem meg.
Az Elektorost -amit mellékeltél- többen megépítették, az jól működik. Többit nem tudom.
Mivel megvettem hozzá a forgókapcsolókat, 470R potit (csak remix volt, horror áron), elkokat, tranyókat, + ami itthon biztos van - így mindenem meg lenne hozzá. Régebben is ezt néztem ki, és csak most néztem újra rá. Egy cetlin volt felírva mi kell majd hozzá.
Igazából a nyákrajzon gondolkozok, mert ezt a kettőt találtam hozzá. Az SMD kivitelnél, aki megépítette, ő rakott a fólia oldalra is diódákat. Ez nincs a rajzon, és a cikkben sem. Csatoltom a képeket, és a LINKET az SMD változathoz. A diódák a folia oldalon zavarnak.. A hozzászólás módosítva: Dec 30, 2014
Nekem egy bonyolultabb változat van, valamelyik régebbi RT-ben vagy HE-ben volt a rajza már nem emlékszem. Ahhoz szimmetrikus táplálás is kell, és valahol 1,4MHz körül van a vége.
|
Bejelentkezés
Hirdetés |




Jól raktam fel, azt nem lehet elrontani.
De mindegy, mert már a régivel sem működik.







