Fórum témák
» Több friss téma |
Sziasztok, tud valaki olyan kapcsolási rajzot, ahol D-tárolókkal futófény van megvalósitva?
Arra gondolok, hogy van négy darab led, amin sorba kellene léptetni a feszültséget egyikről a másikra, majd ha a 4. ledre ért, akkor kezdje újra az elsőtől.
A "CD4017"-essel 9 LED-et is tudsz így villogtatni. De azt nem tudom, hogy D-tárolós e.
A neten keress D tárolós számlálókat sztem 1000 van ilyen!
És azt hogy állítom be, hogy csak 4 ledet villogtasson nekem, tehát a negyedik led után újrakezdje?
Azért mert van itthon egy pár D-tárolóm, és fel kéne használni
Időközben EWB-vel kikiséleteztem egy kapcsolást, de azért kiváncsi vagyok van jobb megoldás.
4 D-tárolóval(2db ic), 2db 4 bemenetes és kapu, és egy vagy kapuval. Sajna csak a középiskolás tudásomra támaszkodhatom de azért elboldogulok
Sztem tedd fel a kapcsolást (vagy egy képet róla), és akkor a "hozzáértők" leírják a véleményüket...
Ime amit én kitaláltam, ha valaki tud egyszerűbbet, kérem szóljon
pl. kiveszed a többi LED-et. De gondolom neked úgy kellene, hogy egyből újrainduljon a számlálás. Kísérletezz! Biztos van erre is megoldás.
Mindig csak egy led világítson? vagy esetleg binárisan számoljon előre fele?
Milyen ic-vel kéne megvalósítani?
a negyedik led-töl vezesd vissa egy resetre vagy ijesmi
Mindig csak egy lednek kell világítania.
Nem binárisan, az nem lenne nagy móka )Mindegy milyen ic, csak ne legyen bonyolult, és drága
A már fentebb is említett 4017-es IC-vel (ára kb 50-60 Ft) lehet csinálni max 10 LED-es egyirányba futó fényt, vagy tetszőleges számú (n, n<10) szintén egyirányba futó fényt ha az n+1-edik lábát a resetre kötöd. Valamint csinálhatsz vele max 6 LED-es ide-oda futó fényt is (Knight Rider effect). Kell hozzá egy (esetleg változtatható frekvenciájú) astabil multivibrátor, ami lehet pl. 555-ös IC.>
Köszönöm mindenkinek a választ
Kipróbálom a 4017-es ic-t ![]()
Hogyan kell a 4017-est "sorba kötni"?? Az első IC Carry Out lábáról hajtom meg a kovetkező IC Clock bemenetét, majd a második IC Carry Out lábáról a harmadik IC Clock bemenetét. Mindegyik IC Clock Enable lába földön van.Az első 10 jól működik, de a többi nem.Az órajel ütemébe villog rajtuk 1-1 LED, de mindíg ugyanaz
Nem igazán értem.Ha nem úgy számolnak hogy az első végigszámol a második lép egyet az első ismét végigszámol a második lép mégegyet akkor valamit elrontottál (túlterhelted leddel a kimenetet/nem kötötted be a tápot ...) Ha meg ezt csinálja akkor jól működik .
Valamit tényleg elronthattam, mert ígyíműködik mit ahogy leírtad, de nem azt akarom hogy így menjen, hanem folyamatosan.Tehát az első IC utolsó kimenete után a második IC folytassa a sort.Mondhatnám úgyis hogy 30 LED-es futófény.
Rossz hírem van,szerintem ezt nem igazán tudod ezzel az ic-vel megoldani.Esetleg sorbakötött párhuzamos kimenetű léptető regiszterekkel (74164),Csak itt az indítás nehézkes valahogyan az indító egyest be kell léptetni azután mehet körbe körbe.
Végül is, megoldható 4017-esekkel is, csak kapuzgatni kell.
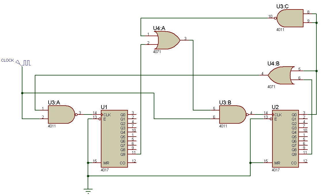
A rajz 18 ledes futófényt mutat, két számlálót két VAGY-kapu, és három NAND-kapu köt össze (ebből az egyik, mint inverter dolgozik). Ha az első végigszámolt, le lesz tiltva az órajelénél a változás, a másodiknál meg fordítva, akkor lesz engedélyezve; ha a második is végigér, kezdődik elölről. Azért írtam 18 ledeset, mert a számlálókon a Q0 kimenetet nem tudjuk így villogásra használni, az elsőé állandóan aktív lesz, míg a második számol, és fordítva. A Q1 ... Q9 kimenetek és a ledek közé illik valami meghajtó, ez nincs a rajzon, sem az órajel-generátor, na meg az IC-k táplábai sem, ezek értelemszerűen ott vannak a helyükön
No született egy talán jó rajz ,tetszés szerinti léptetőregiszter meg 2 db 7400
A megoldás a Motorola gyártmányú IC (MC14017B) adatlapjában benne van.
Jól látom hogy "ÉS" kapuval kell összekötni őket??
Köszönöm mindenkinek a segítséget.Ha benne lenne mindegyik adatlapba, nem csak a Motorolásba, most nem szívtam volna....Én a Fairchild adatlapját néztem csak
|
Bejelentkezés
Hirdetés |




de azért elboldogulok 







