Fórum témák
» Több friss téma |
Fórum » GFK-3 típusú alkonyatkapcsoló
Témaindító: Fülöp Ferenc, idő: Aug 12, 2006
Témakörök:
Sziasztok, egy kis segitségre szorulnék, és a jóindulatotokra, keresem a GFK-3 tipusú alkonykapcsoló kapcsolási rajzát , esetleg a beültetést is , ha valaki tudna segiteni ebben , nagy köszönettel fogadnám . feri
fulopfer@freemai.hu
Átírtam a Téma címét, így sztem többet mond...
Üdv GFK-2 tipusé nem jó??
koszi a valaszt de nem ismerem a GFK-2 tipusú
alkonykapcsolót , de ha elkuldod a rajzat nagyon megkoszonom , hatha segit a megismereshez a Gfk-3-at nem akarom eldobni , meg szeretnem csinalni . Udv feri
Sziasztok , azt hiszem , hogy le lehet venni a témát az asztalról , mivel nem sikerült a keresett kapcsolást megtalalni ennyi idö alatt , köszi a türelmet és a lehetöséget
Feri
Helló!
Volna egy kérdésem, így néhány év után a témával kapcsolatban. Előkotortam kettő darab GFK2-t és azt tapasztaltam, hogy csak az egyik működik kifogástalanul. A hibás darab, csak a szélsőséges fényviszonyokat hajlandó kapcsolni, de ha egyszer gondol egyet, akkor ki-be kapcsolgat az időzítés ütemében. A kapcsolási késleltetés 2-3mp-re van véve. Az egyikben MC14007UB van, a másikban V4007D, amiről semmit nem találtam, hogy össze tudnám hasonlítani a kettőt. Ez utóbbival nincs gond, csak az MC.... típusúval, no és persze a kapcsolási rajzról sincs semmi infó. Árat sem tudom, hogy megéri-e esetleg kicserélni a hibás IC-t, mert szerettem volna a karácsonyi világításomat ezzel automatizálni. Minden segítséget előre is köszönök.
Üdv Zoli bácsi!
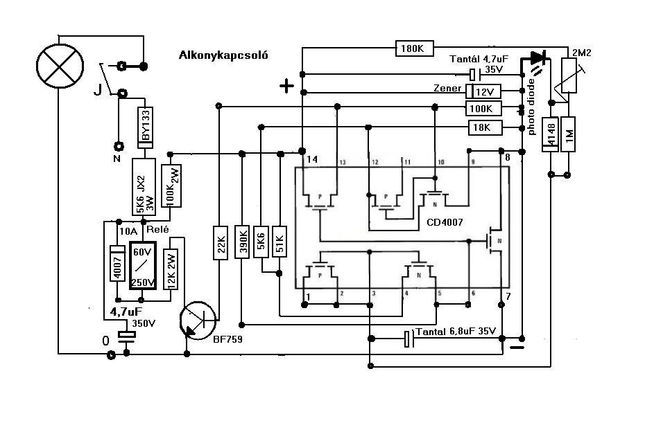
Nem is gondoltam volna, hogy lehet felénk is kapni ebből az IC-ből, vagy ennyire sűrűn használatos és tartanak ilyet is a boltban. A lényeg: vettem cmos-ból kettőt is, mert 85Ft volt darabja, és kicseréltem a rosszat, vagyis amit annak véltem. Nem is biztos, hogy rossz volt csak túl érzékeny, amit a búrájának köszönhet. Az egyiken tejszerű fehér kupak van, a másikon csak áttetsző opálos. A különbség amire kíváncsi lettem volna, az pont az, hogy melyik az érzékenyebb típus és nem-e ezért van az instabilitás. Az áramkör röviden leírva: A hálózati feszültség ellenállással leosztva egyutasan irányítva (felezi a feszültséget), szűrve, egy 12V-s zénerrel stabilizálva táplálja az IC áramkörét, aminek a kimenete BF759, ami egy 60V-s relét működtetve kapcsolja a hozzá csatlakoztatott világítást.
Sziasztok!
Van egy GFK 2 tipusú alkonykapcsolóm.Az lenne a kérdésem hogy ezt át lehetne-e alakítani úgy, hogy fényre kapcsoljon be.Valamint Dc 12v-ról szeretném működtetni,de a relé helyett egy tranzisztort (vagy Fet-et)szeretnék bele tenni, ami tud 2-3A-t kapcsolni.Ennek a megoldásában szeretnék segítséget kérni.Vissza rajzoltam a kapcsolást (nem lett szép,de talán látszik rajta aminek kell ),ez alapján hátha könnyebb lesz.Van benne a 230v-os résznél egy Bc tipusú tranyóra hasonlító valami,amire CBF 393 van írva,de ez alapján nem tudtam beazonosítani.Ha tud valaki segíteni azt megköszönöm
Szia! Ami nálam működik abban más típusú IC van, mert abban P és N típusú FET-k vannak hídba kötve. A nálad lévő TL062VP csak két párat tartalmaz és az kapcsolja a BF393-al a relét. Szerintem meg lehet próbálni a rajz szerinti bekötést. A BY-s diódát kivenni (mert az nem kell) és a 12V= a megjelölt pontokra. Ha stabil a tápfeszültség, akkor a zéner sem kell. Két sorba kapcsolt lapos elemről is ki lehet próbálni.
Szia!
Tehát ha a fotodiódát úgy kötöm be ahogy rajzoltad,akkor elvileg akkor kapcsol mikor világos lesz? A 12v-os működtetést azt tudom, viszont nem akarok bele relét.Azt ki szeretném váltani mondjuk olyan tranyóval ami tud max 2A-t kapcsolni,de ne kelljen rá bazi nagy hűtőborda.Mondjuk Tip 122 megfelelne erre a célra? És ez a bekötés jó? Az egyes pont a kimenet, de a 22k bázis ell. helyett mekkorát tegyek be.Na ezekkel a számításokkal vagyok gondba
Szia!
Kipróbáltam,de nem igazán működik . Igaz hogy 230v-ról próbáltam,de ahogy bedugtam, a relé rögtön behúzott,és se fényre se sötétre nem kapcsolt akár hova tekergettem a potit. Vissza forrasztottam a fotodiódát a helyére és eredeti állapotában működik.
Mivel nem ismerem ezt az IC-t, hogyan kell "billenteni" a bemeneteit ..... Talán még tehetsz egy próbát a következő megoldásra. A nálam működő egyik példány rendkívül érzékeny.
Ok,ezt még kipróbálom,de már csak holnap.Ha így sem működik,akkor hagyom az átalakítást.Viszont akkor keresnem kell egy olyan kapcsolást ami így működik.Az a lényeg hogy minél kisebb helyen elférjen.
Nos kipróbáltam, de így sem működik.Úgy döntöttem hogy hagyom az átalakítást,inkább összerakom ezt, a led helyére beteszek egy miniatűr relét és kész.Azért köszi a segítséget
Sziasztok, egy kis segitségre szorulnék,keresem a GFK tipusú alkonykapcsoló kapcsolási rajzát,amibe 4007-es van ha valaki tudna segiteni ebben , nagy köszönettel fogadnám
Sziasztok
Ha már nálatok van ilyen dolog , miért nem rajzoljátok le hm ?
A 6,8 µF-os tantál kondenzátort cseréld ki. Neked lehet, hogy már nem, másnak talán még hasznos lehet. Tantál, sajnos elöregszik és elkezd zener diódát játszani..
Hello! Tíz év után? Lehet meg sem találja már..
|
Bejelentkezés
Hirdetés |




),ez alapján hátha könnyebb lesz.Van benne a 230v-os résznél egy Bc tipusú tranyóra hasonlító valami,amire CBF 393 van írva,de ez alapján nem tudtam beazonosítani.Ha tud valaki segíteni azt megköszönöm



. Igaz hogy 230v-ról próbáltam,de ahogy bedugtam, a relé rögtön behúzott,és se fényre se sötétre nem kapcsolt akár hova tekergettem a potit. Vissza forrasztottam a fotodiódát a helyére és eredeti állapotában működik. 






