Fórum témák
» Több friss téma |
Sajnos nem lehet az elektronika és driver tekercs nélkül megcsinálni. Ha utánanézel egy kicsit, akkor fórumokban írják, hogy reléről szedték le a huzalt. Én pl egy trafó szekunderét tekertem le.
Ha semmiképp nem akarsz tekerni és építgetni, de mégis ilyet szeretnél, 40 körül már kaphatsz egy fernandes fsk-101-et. Egyébként nekem itthon zoom-707II van és azt mondom, itthonra tökéletesen megfelel és egy 20-as körül már megkaphatod használtan. Make Your Choice
Csáo lehet hogy még is érdekelne a teáltalad készített megoldás mivel relém van ha annak a huzalja jó hozzá de én gitárom nem humbucker pickup-os(link)Szóval akkor csak az egyik hangszedőt kellene kivennem? és ez után?Bővebben: Link
szia!
A nyaki pickup-ot kell kiszedned és kicsit átalakítanod. ITT egy oldal, ahol képekkel van illusztrálva mit és hogyan kell csinálnod. Ha ez megvan, akkor utána jöhet az elektronika. Tekercselésnél figyelni kell arra, (ha kézzel tekered) hogy a menetek szorosak legyenek és szépen egymás mellett fussanak. Na ez nekem nem lett tökéletes, de működik Ha kérdésed van, írj, max nem tudok rá válaszolni, de ugye vagyunk itt páran, biztos lesz aki tud segíteni ha én éppen nem.
Köszi szépen még egy dolog akkor a nyak picupot kiveszem leveszem annak a burkolatát meg a már meglévő tekercselést is le kell szedni?Végül is újra kell tekerni 8 ohmos?
sziazstok!
mint kiderült a phaseremben 3pdt kapcsoló helyett 2pdt van (gondolom az eladónak kellett a 3as és kicserélte nekem kettesre) szóval mivel ledes, led van viszont nincs true bypass. át tudnám modolni, hogy kikötöm a ledet, csak nem vagyok benne biztos, hogy mit csináljak a földdel, mert a nyákon nem tudom, hogy hol van még föld pont. van ahol azt írják, nem lényeg a föld - hagyjam a fenébe (egyébként most is csak az input jackaljzaton van föld az output jackaljzaton nincs), van ahol azt írják forrasszam össze egyenesbe a két jackaljzat földjét. talán a legtutibb az lenne, hogy mindkettőt ugyanazon pontra forrasztom a nyákon, ahova az input sleeve eredetileg is forrasztva van. mit gondoltok? köszi! e szerint kötném be a kapcsolót, csak a két földet a jackaljzatoktól (J1, J2) vagy összekötném vagy nem külön két pontra (board grounds) hanem egyre forrasztanám:
Pontosan, ahogy írtad.
Szia!
Miért kell neked a true bypass? Pete Cornish, aki David Gilmour effekjeit készíti, például soha nem használja. Itt olvashatod, hogy ő miért nem javasolja a használatát.
Szia.
Ha az effekt fémdobozban van , akkor az output kap földet ,ne kötsd össze (a földhurok miatt),Ha nem akkor a két jackaljzat földjét kösd össze (csak akkor ha nem működik az effekt ). A képen lévő bekötés jó.
hallottam egy hangmérnök cimbimtől erről az emberről és a nem truebypass cuccairól, melyeket a mester használ, de a a cikket nem olvastam, köszi! engem nem érdekel, hogy true vagy nem true, de ha kikapcsolom a phasert, akkor legyen csöndben, kikapcsolva. ne nyomja nekem tovább a köröket, igaz halkabban. egyébként egy 4. verziós small stone-ról van szó gyárilag 3dpt, truebypass, leddel (http://www.pedalarea.com/small_stone.htm), én meg 2dpt-val meg kapcsolódó led-del (kép a következő postban) kaptam az eBayről (US). szóval a kapcsoló 'leromlott', mire ideért . csak az eredeti állapotot akarom visszaállítani, rendelek is hó elején egy ehx 3pdt kapcsolót, de addig megoldom 2dpt-vel led nélkül.
a további érdekesség, hogy ahogy bekapcsoltam 2dpdt+led notrue állapotában felhangosodott az egész, ellentétben a tbp gain loss-jával, ami a small stone-okra jellemző, de alkatrész cserékkel megoldható. érdemes lesz elolvasnom a küldött cikket, mert gondolkodtam rajta, hogy a majdan kiszedett 2pdt, meg átrakom a crybabymbe, de ezt már csak azért, mert tegnap vettem a forrasztópákámat és most be vagyok indulva. na a crybaby nem zavar, hogy nem true, bár még nem próbáltam, hogy hápog-e kikapcsolva.
köszi! igen, tegnap este utánaolvastam ennek a dolognak (is), mert nagyon kezdő vagyok, tegnap vettem a pákámat, mint írtam előbb. persze kötöttem egy földet a két jack aljzat sleeve közé, mindennek ellenére (és annak ellenére, hogy ez egy fémdobozos small stone és a szintén tegnap vett multimeteremmel néztem vezetőképességet és nyilván volt is, recsegős - a pc elektromágneses terére gyanakszom), mert nem tudtam, hogy a sok földből földhurok lesz, gondoltam inkább több föld, mint egy se. átkötöttem a cuccost, a múltkor közölt és általad is helyeselt ábra szerint, és próbáltam egy true bypasst, bekötöttem a phasert hangoló elé, nem kapott tápot és átangedte a hangot, nagy meglepetésemre minkét kapcsolóállásban, ez gyanítom az általad is vázolt földhuroknak köszönhető, szóval ezt leveszem. mindenesetre közzéteszem első munkámat, amit gyanítom kb. páka+multiméter+óntoll árban csinált volna meg nekem valami szaki, mint true bypass mod. véleményezzétek a technikámat! az after képen alul a piros-fekete drótpár a lekötött, 'elszigszalagozott' LED-é.
kicseréljem a jumpert a földhurkos drótra, hogy azonos minőségű vezeték legyen mindenhol (ezt a gitár pickup cseréből maradt szemeteim közt találtam) vagy jó ez is?
Szia
Köszi a fogadást!
Még annyit kérdeznék, hogy mivel a smallstone-oknál jellemző a gain loss , ami ugye alkatrészek cseréjével kiküszöbölhető (
Idézet: ) ha cserélem, ha nem gondolkodom egy volume potin, amit elképzelésem szerint a kapcsoló és az fx out közé kell bekötnöm (egyik szélső láb, másik szélső láb?), de milyet? Van a gitárjaimból maradt 500k, vagy kisebbet? Ha becsavarom a fémdobozba nem kell rá külön földet kötnöm, igaz? „To fix the volume loss problem - The feedback resistor in the input gain stage is R6, 5k6 - change to 10k The mixing resistor in the feedback / color stage is R27, 2k2 - change to 5k6”
Semmi értelme kicserélni, így is jó.
Később felteszem a Marshall pedálokban hogy oldották meg 2dpt kapcsolóval.
Most nem nagyon értem hogy pontosan mit akarsz. Kivenni a potit és egyenesbe kötni, vagy a potival nem lehet beállítani az effekt és a sima hangzás egyenlő szintjét?
Sziasztok!
Lenne egy régi Vermona Regent 150-es gitár erősítő fejem, és az lenne a kérdésem, hogy milyeb hangszóró lenne hozzá jó? (esetleg ha tudnátok viszonylag normális minőségű de nem túl drágát az jó lenne, csak szobába lenne használva)
Szia!
Mit értesz az alatt, hogy nem drága, úgy értem, mennyi pénzt szánnál rá? 10e alatt Viktorsoundnál lehet kapni egész jó gitárhoz való hangszórót, de ha egy keveset még hozzátoldasz már vehetsz egy Eminence-t is, nekem is ilyen van, tökéletesen kielégíti a vágyaimat!
Talán itt is talál jót.Bővebben: Link
Igen!
![]() Én is a mikroshopos helyről rendeltem az Eminence Legend V128-at. Tervben van a 412, az is ilyenekkel lesz föltöltve, de persze ez odébb van.
Bocsi rosszul olvastam.
Idézet: „nem kapott tápot és átangedte a hangot, nagy meglepetésemre minkét kapcsolóállásban” Táp nélkül csak egy kapcsolóállásban szabad átengedjen, (nem a földhurok miatt) ott valami más a probléma. Kötsd vissza a before jpg szerint és próbáld ki az effektet, ha úgy jó akkor valamit elkötöttél (a képen jónak látszik) Itt a Marshall bekötés, csak ez nem true bypass, csak bypass. Én sok effektbe használtam ezt a bekötést és nagyon jól működik.
Nincs benne volume poti eredetileg, semmilyen hangerőt vagy mixet (blend) nem lehet vele állítani. Amikor megjött azzal a bekötéssel ha bekapcsoltam érezhetően hangosodott a gitár, most, hogy true bypass várhatóan halkabb lesz ha bekapcsolom, mert mindenkitől ezt hallom, ezt olvasom a neten (hacsak a megfelelő alkatrészek nem lettek benne kicserélve az előbbi postban említettekre), hogy ez egy általános probléma small stone esetében. Úgy gondoltam, mi lenne ha tennék bele a kapcsoló és az fxout közé egy koncentrikus hangerő potit, csak nem tudom milyet kellene pontosan., mekkora legyen az ellenállása, 100kohm-500kohm?
A poti nem oldja meg a problémát.
Az idézetedben írt ellenállásokkal kell megoldani. R6 helyett tegyél be 25Kohmos trimmert és azzal próbáld beállítani a kimenő jel szintjét, ha nem változik akkor az R27 helyett tegyél egy 10Kohmos trimmert és azzal próbáld. Ez az effekt bypass-al van nem true bypass-al.
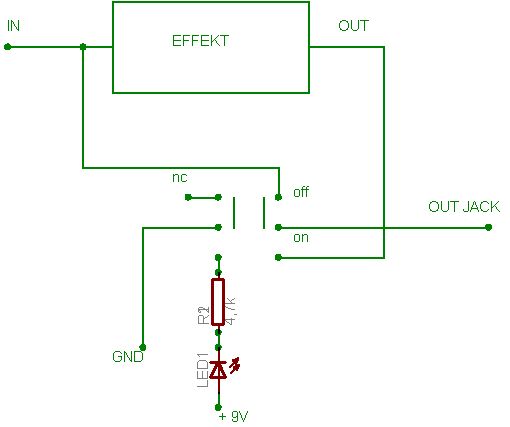
Köszi, szerintem ez valami régebbi small stone, ami nem baj, az viszont igen, hogy én annyira kezdő vagyok, hogy nekem ez még kínai, meg kell tanulnom a szimbólumokat. A marshall sémán az nc a kapcsoló bal felső lábán mit jelent pontosan?
Itt a megoldás a 6 lábú kapcsoló bekötésedre. Ez másoknak is segíthet, mert bármilyen pedál esetében működik.
A Millenium Bypass 1-re is kitérhetünk, de tudni kellene pontosan, hogy ott a LED körül mi a helyzet. Valószínű ellenállás van hozzá, akkor már csak egy FET meg egy dióda kell. Ezzel a helyes bekötési móddal szerintem helyre fog állni a még meglévő hangerő problémád is. Közben már írtam e-mailt bővebben.
bocsi, kicsit rosszul fogalmaztam, de erre is kíváncsi voltam, tehát inkább azt kérdezem hogy mennyi ohm-osnak kell lennie a hangszórónak az erősítőhöz képest, vagy milyen adatai legyenek mert nem igazán értek hozzá.
Átkötöttem millenniumra a phaseremet (a ledet lehagytam), nagyjából az az eredmény mint az eggyel előbbi truebypass verzióban, bár mintha most nagyobb lenne a két kapcsolt állapot között a különbség, úgy értem, hogy kikapcsolt állapotban gondtalanul átmegy a hang, bekapcsolt állapotban ha halkan pengetek nem megy át semmi, csak ha erősen. nem értem, biztosan van valami magyarázata. Holnap kapok egy erősítőt és megnézem azon is, hogy mi a helyzet, hátha attól okosabb leszek. Majd írok, hogy kielégítő-e így az eredmény, és mit tapasztalok.
Az impedanciát azt a hangszóróhoz tervezed, általában egy-egy alkatrész értékének a megváltoztatásával lehet szabályozgatni a végfok kimenetének az impedanciáját.
A lényeg inkább az, hogy olyan hangszórót válassz ami erre a célra lett kitalálva, tehát neked most Gitár hangszóró kell. A "hifis" hangszórók nem biztos, hogy kibírnák a gitárnak a hangját. Gitárra a papírszélű hsz az ász, nem hiába használnak ilyet. Nekem az első számú feltétel, hogy legyen jó érzékeny, egy 101dB/w/m-es hsz már szól elég rendesen, nem úgy, mint az imént is írtam, a hifis hangszórók, azok van, hogy 89dB-es hangnyomásra képesek. Ez azt jelenti, hogy a 89dB-es hangszórónak nagyobb teljesítmény kell ahhoz, hogy ugyan akkora hangnyomást produkáljon, mint a 101dB-es, pontosabban a 89dB-es hangszóró körülbelül 16w teljesítményen szólna "akkorát" mint a 101dB-es 1w teljesítményen. Ez azt eredményezi, hogy a nagyobb érzékenységű hangszóróknak sokkal kisebb teljesítmény kell a nagy hangnyomás eléréséhez, ez nagyon jó, mert nagy hangerőn (mint pl az én picköpöm is) begerjed, meg más zajokat is fölszednek az erősítők, tehát nagyobb a hibalehetőség. A terhelhetőséget úgy kell nézd, mint minden hangszóró választásnál, ha tudod mekkora teljesítményű a végfok, legyen 30w-os... akkor természetesen nem pont 30w-os hangszórót kell hozzá választani, hanem minimum 40-50w-os teljesítményűt. Minél nagyobb a terhelhetősége az erősítőhöz képest, annál kevésbé lesz "kihajtva". Nem szeretnék a pénztárcáddal" játszadozni" de egy jó hangszórót csak egyszer kell venni, és megtudod milyen "jótékony hatásai vannak". ![]() Én félve rendeltem meg az Eminence-t, de egy kicsit sem bántam meg! Mikor megérkezett alig hittem a fülemnek, amire ez képes... hihetetlen! ![]() Remélem tudtam segíteni. Zoli
N.C. (non connect), nincs bekötve. Erre a lábra az effekt output-ját szokták rákötni azért, hogy kikapcsolt állapotban leföldelje az effektet , így semmilyen zavaró jel nem befolyásolja a tiszta hangzást. Csak az a probléma, hogy ez a megoldás nem minden effektnél működik, ezért rajzoltam n.c.-vel.
A Rafael változata nagyon jól működik, már használtam egy pár effektben, csak azért javasoltam ezt a megoldást, mert írtad, hogy még kezdő vagy és nem akartam túlkomplikálni. |
Bejelentkezés
Hirdetés |




Ha kérdésed van, írj, max nem tudok rá válaszolni, de ugye vagyunk itt páran, biztos lesz aki tud segíteni ha én éppen nem. 













