Fórum témák
» Több friss téma |
Aki használta már a Guitar FX BOX 3-at, az segítene abban, hogy alap állapotában a gitár miért nem tisztán szól? Miért torzít?
Esetleg túlvezérlődik a hangkártya bemenet...
Az én hangkártyám már -3dB-nél vág, -2,5dB-nél már hallani is. Én -4dB-ig szoktam engedni felvételnél.
Sziasztok!
Tudtok olyan kapcsoló üzemű táphoz kapcsolást, amely kb 350V egyenáramot tud szolgáltatni? Kb 20mA terhelhetőséggel. Előre is köszönöm szépen!
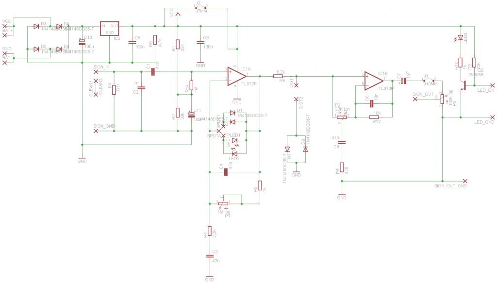
A volume potik 3-as lába a földpontra, 1-es lábak a tone poti középső lábára( 2-es), a kondi szabad lába szintén a földpontra. Az biztos hogy működik a két pickup?
Ez a kinai Hartke? Akkor hagynám. A 250W-os végfok szép és jó, DE 4 ohm-on. Nem tudom milyen a ládád, de ha 8 ohm akkor a 180W kevéske... Gyári ládát használnál vele?
Szia, egyrészt késő, mert már megrendeltem. Hát, valószínűleg kínai lesz, ma már minden kínai!
Egyenlőre 2 darab 15"-os ládám van. De ha meglesz az új gazdája, akkor lehet beújjítok egy 4x10-est a másik 15"-os fölé. Ha megjön az erősítő, akkor beszámolok róla, hogy hogyan szuperál. Üdv.
Csöveshez szeretnél?
A minden kinai-ban igazad van és van köztük jó is. Ampeg is Dod is ott gyárt. Remélem a Tied az jó kinai lesz.
A 4x10 plussz 1x15 jó kis kombináció. Persze érdekel majd a véleményed. Üdv.
Ha gondolod, én éppen egy kb. 300V-os anódtápon dolgozom, ami 12-15V betáplálású. Ha kész leszek majd megosztom a terveket s tapasztalatokat.
Bassmester is csinált egy jó tápot a csöves torzítójához, szerintem az is jó kiindulási alap. De szerintem a legjobb egy jó kis hálózati trafó, megtekercseltetve sem nagyobb költség és macera, mint egy kapcsoló táp! De pl a Silverblade Hellhound20 erősítői is kapcsoló táposak (mondjuk nem éppen emiatt nem jók szerintem), kis el84 PP végfokú "valami", nekem személy szerint nem jött be. Szóval van benne ráció, de a kimenőt egyelőre még mindig nem lehet megspórolni, de egy kis effektben ez nem probléma ugyebár! Várjuk a tapasztalatokat! Zs. :wave:
Ezzel a maggal, ha minden igaz akkor el lehet menni kb. 15W-ig, kb. 100.000kHz-en. Ebbe a teljesítménybe már bőven beleférne a fűtés is, bár szerintem ez már fizikailag nem fog elférni.
A Bassmester féle kapcsolásról van szó, csak nekem más magon van. Bass preamp lesz belőle (már ha valaha kész lesz:p).
Bassmester kapcsolása publikus? Én nem találtam itt sehol :S
Kapcsolási rajz nincs róla, a LAY-t pedig már felraktam IDE.
Nem bonyolult, akár vissza is tudod rajzolni. A fazékmagos trafóhoz menetszámokat ne is kérj, mert az a vas és frekvenciafüggő, ha netán odáig jutnál majd segítek. Egyébként tényleg egyszerűbb egy kis (minimum 10VA-es) EI trafót szétkapni és megtekerni. A legújabb torzítóm is ilyen táppal készül. 2x3,15V-AC lesz a fűtése, és 300V az anód, amit 0,05-ös drótból tekertem rá pluszban, az eredetileg 230/12V-os trafóra.
A fűtés nem kell hogy a kapcsolótápról menjen, elég csak az anódot táplálni róla.
Szerintem sem lenne szerencsés azzal fűteni, mert a kapacitás a fűtés és a katód között a nagyobb frekvenciákon már lehet ,hogy nagyobb problémát okozna, mint konvencionális táplálás esetén...
most csak tűnődtem! Zs. :wave:
Még annyi jutott eszembe a vassal kapcsolatban, hogy nem árt azért kisebb indukcióra méretezni a dolgot, szóval nem érdemes szerintem a teljesítményt kicentizni maximális indukció mellett, mert egy nagy impedanciás áramkör mindenre érzékeny a "holdállásra" is, vagy akkor jól le kell árnyékolni a tápot,bemenettől legmesszebb elhelyezni stb... Megint csak tűnődtem! :wave:
Köszi a tanácsot. Tűnődj csak nyugodtan, hogyha ilyen tippek jutnak az eszedbe!
![]() Sajnos még nem jutottam odáig, hogy megépítsem az áramkört. Volt próbálkozás, de akkor sem a mag, sem a fetek nem voltak megfelelőek. Most már meg van minden alkatrész, csak idő kéne összerakni s méricskélni. A 15W csak elméleti, a teljes fogyasztás nem lesz több szerintem mint 3-5W. Üdv.
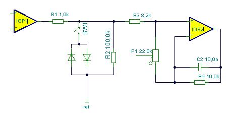
Sziasztok valakinek van ötlete hogy hogy lehetne dpdt kapcsolóra kötni ezt a kapcsolást úgy hogy a millenium bypass működjön?
Jelenleg így zw44 van bekötve a kapcsoló csak annyi a probléma vele hogy ha a torzitás ki van kapcsolva akkor a tiszta hang mellet hallatszik a torzitás csak halkan és ha a gain potit lejjeb tekerem akkor a torzitás is gyengűl
Még annyi kérdés lenne hogy az ic1b hez mivel dual opa szükséges referencia feszültséget biztosítani vagy elég csak az ic1a hoz?
Szia!
Mivel DC csatolt a két fokozat, az elsőhöz elegendő, jó ahogy van a rajzon.De, ha a diódákat oda akarod tenni az első opa után, akkor szerintem már nem lesz jó, mert lehúzza a DC referenciáját a második opának. Zs :wave:
Tehát ha jól értem akkor ha használni akarom a 2db 1n4148 at akkor kell a ic1b-nek is referencia feszültség?
A millenium bypass bekötésre van ötleted?
A probléma az, hogy az első fokozat véget ér az első műveleti erősítővel, az R6 8.2kOhm már a második fokozat része, amúgy sem lenne jó az a dióda úgy. A 8.2kOhm már a hangszín szabályozó fokozat része. Ha azt is használni akarod, mint diódás vágást, akkor kellene szerintem 1-2Kohm sorban az első opa kimenetével, aztán jöhetnének a diódák, de kellene velük párhuzamban egy pl 100kOhmos ellenállás (mondjuk ez sem életbe vágó) és nem a GND re kéne kötni, hanem a referenciára. Lerajzolom, hátha úgy egyértelműbb a dolog, de őszintén én ennyit nem variálnék vele, inkább kihagynám.
A millenium bypasst nem is tudom mi, de rajzolok egyet, hogy én hogy csinálnám a bypasst és led világítást, ha jól értem ez a feladat egy 2 áramkörös váltó kapcsolóval, hogy ne legyen benne ilyen áthallás. Igaz egyszerűbb, meg nincs is benne tranzisztor. Amikor tisztán vagy, akkor az egyik áramkör lehúzza a torz kimenetét földre, így ott semmiféle jel nem jön már ki, nincs ami halkan szóljon a torzból, a másik áramkör pedig rákapcsol a közös bemenetre = szól a tiszta, nem világít a led. A másik esetben az egyik áramkör ad egy földet a lednek, az világít, a másik pedig rákapcsol a torzra = szól a torz,világít a led. Szerintem ez így egy kicsit egyszerűbb ,túl nagy átvariálást sem igényel, mert max ki kell vegyed a tranyót meg a bázis ellenállást, a C-B -t pedig egy dróttal át kell csak kötni...Ha hiba van az elképzelésben csak szóljatok, most ez csak úgy jött. Szinte teljesen biztos vagyok benne, hogy ezt már valaki kitalálta mert szerintem ez kézenfekvőbb dolog...Szép napot mindenkinek! Zs. :wave:
Köszönöm szépen most már értem bár nem is használom az a diódás vágást csak a visszacsatolásban a ledeket.
A bypass kacsoló viszont nem működik ugyanúgy átjön a tiszta csatorna alatt a torz jel. Lehetséges valahogy úgy megoldani 2 áramkörös kapcsolóval hogy a ki és bemenetet egyszerre kapcsolja ki és be és közben még a ledet is kapcsolja vagy ahhoz már 3 áramkörös kell?
Próbáltad már megcserélni az áramköröket a kapcsolón? Jó lenne utána járni mi okozza ezt. Ha fixen átdrótozod, akkor is hozza a problémát? 3 áramkörössel már pofon egyszerű lenne, igen! Zs.
No érdekes dologra bukkantam
leforrasztottam a kimenetet a jackról így a panel kimenete a levegőbe ficeg és ha most bekapcsolom a torzítást akkor is torzít csak halkan , a tiszta csatornán pedig szintén halkan hallatszik a sima jel mellett a torz is. ez normális?
Rossz helyen vannak a földjeid. Csillagba kell kötni a tápról a ki és bemenetröl mind egy helybe.
Ha a #1199713-as hsz-ban szolo kapcsolásról van szo akkor valamennyi GND pontot kell egy helyre kötni (csilagszerüen), lehet, hogy a NYÁK-on is már veszteség van.
Szakitsd meg a vezetékeket és vastagabb huzallal kösd egy pontba. (Beleértve a tápegység GND pontját és a ki-/bemenetek GND pontjait.
itt a nyák rajz ezen nekem úgy tűnik eléggé egybe vannak kötve
|
Bejelentkezés
Hirdetés |




most csak tűnődtem!
Zs. :wave: 



, a tiszta csatornán pedig szintén halkan hallatszik a sima jel mellett a torz is. ez normális? 




