Fórum témák
» Több friss téma |
Sajnos ezen a nyákon a földdel alapvető problémák vannak. Nem az a lényeg, hogy össze legyenek kötve, hanem, hogy egy pontban, mégpedig a bejövő föld pontnál, erre utalt Massawa! A probléma a következő, úgy látszik ezt nem lehet elégszer elmondani. Minden vezetéknek a nyákon van ellenállása (ami még rosszabb, nagy frekvencián induktivitása is, ezért kell pl a mosfetes erősítéknél a gate elé ellenállás a rezonanciák miatt pl...), ha ezen a tracken áram folyik (pl a műveleti erősítő árama, ami valamilyen szinten azért arányos a kivezérléssel) akkor a vezeték ellenállásán feszültség esik. Ami ugyebár arányos lesz az áramával (kivezérléssel). Ez ha pl a tápból jön, akkor brumm -ként jelentkezik ,ami rángatja az egész áramkört és zúg búg minden.
A földnél klasszikus hiba van. A stabilizátorod hatékonysága eléggé mikroszkópikussá kezd válni. A földed bejön a grécnél, itt kétfelé ágazik a föld, elindul a stab felé, de ha már ott van, "milyen kényelmes így" alapon elindul "jobbra" is a gréctől a millenium bypass mizéria tranyójára (amin "nagy" áram folyik a led miatt), de ha már itt vagyunk ,akkor beviszed a hangerő poti hideg lábára is. Az áramkör többi része meg megkapja a stabról. Ez így katasztrófa. Ennek úgy kell kinéznie, hogy bejön a föld a panelra, rámegy a stabra és minden föld a stab föld lábáról ágazik ki. Célszerű a műveleti erősítő táp ágát, led ágát, a "nagyobb" áramú dolgokat KÜLÖN föld vezetéken elhozni ide a stab középső lábához, nem ilyen ad hoc módon felfűzni. A többi már annyira nem kritikus, a "jel föld"-ek mehetnek egybe (akár így fel is fűzheted) és ami fontos, legalább a tápfesz és a föld ne cérna vékony tracken legyen. Tudom, hogy bezzeg a gyári ,meg bezzeg a netes...engem az ilyen nem szokott izgatni és mindig összejönnek a dolgok, csak pár dologra kell figyelni, de tényleg! A ki és bemeneti földednek a jackről is ebbe a "csillagpontba" kéne befutnia, de ez azért annyira nem kritikus (de ártani akkor sem árt), ha az egész földelés a nyákon kb rendben van, ha a nagy áramú és a jel földek eléggé el vannak szeparálva.. Ezt szerintem míg rendbe nem rakod, nem is érdemes tovább kísérletezni. De én még a kapcsolóra is gyanakszom, hogy abban van áthallás vagy egyszerűen a vezetékben ami a kapcsolóra megy ,ha pl 3,5km hosszú és főleg nem árnyékolt, mert ez is tök klasszikus és gyakori hiba és egymás mellett futnak...Nekem mániám még az árnyékolt vezeték is, de az is a lehető legrövidebb hosszon, persze legyen szerelhető a dolog. Tudsz egy képet dobni majd az áramkörről? Zs. :wave:
Készítettem egy móricka ábrát, elnézést az igénytelenségért de így reggel most ennyire futotta!
Kb így kéne kinéznie a nyákon logikailag egy rendes tervnek, minden vezeték ami külön megy az egy külön track a nyákon! Nem kell erőltetni mindent fizikailag egy pontba, ahogy lerajzoltam egyéb földek névvel felfűzve is jó, de ha valaki szereti a mazochizmust, az bevihet minden föld pontot külön tracken. De érdemes azért elgondolkozni azon, hogy a valódi "csillagpont" az azért az adapter pufferén van egy jó fél méter vékony vezetékkel arrébb...Elem esetében ez az utolsó kijelentés nem játszik! Zs.
Ahha most már kezdek megvilágosodni
újra tervezem a panelt hátha megszűnik a hiba. Fényképet megpróbálok csinálni, a kábelek pedig sima ide40-es szallagkábelek. Esetleg van valami ötlet hol lehet venni árnyékolt kábelt olcsón mert amit a hestoren vettem elég vastag könnyen szakad és nem igazán akar arra hajolni amerre én akarom -.-
Tényleg nem akarok okoskodni de szerintem úgy csináltam meg ahogy te gondoltad és veszett sok helyet foglal meg még ronda is, jó tudom az az én hibám, itt van félbehagytam mert felbosszantott 1 láb
Hát elég ronda.
Egy kis ügyességgel jobban is el lehetne helyezni az alkatrészeket, ugy hogy a földfelületek (GND) közelebb kerüljenek egymáshoz. Pl. ha stabilizátort a NÝŔK aljára rakod középre és innen indulnak a földek mindenfelé, igyekezve, hogy minél rövidebbek legyenek és minél nagyobb legyen a felület (Keresztmetszet). Szoval nem ártana átrakni egyes dolgokat. UTP kábel meg teljesen rossz ilyesmire. Ha már nincs árnyékold kábeled, akkor vastagabb egyeres hajlékony kábellel dolgozz és kerüld a szalagkábelt. Az ilyesmire nagyon rossz.
Ez megint nem így van egyébként. A stab középső lába ahova BEJÖN a föld és a stab középső lába ahonnan ELMEGY. Én nem így rajzoltam...
Sziasztok!
Gitár effektben a mikrókapcsoló ment tönkre. Kérdezném! Megoldható ennek a cseréje nyomókapcsolóra? Mikrókapcsolót nem tudom cserélni mert van egy kis műanyag alkatrész ami megnyomja a mikrókapcsolót, és ez is elvan törve. Nem pótolható!! A mikrókapcsoló funkciója: Bankban 1 - et fel léptet a másik mikrókapcsoló 1 - et lefele léptet a bankban tárolt hangminták között. Ezért gondolom olyan nyomógomb nem jöhet szóba amelyik 1 kapcsolásra bent marad majd még egy kapcsolásra kiugrik. Kérdezném! Ha megoldható a csere milyen nyomógomb jöhet szóba ami nagyon kicsi, milyen adatok kellenek a nyomógomb kiválasztásához. Köszönöm.
Sziasztok! Megint én.
Most már nem csak kérdezgetem, hanem nekiállok építeni is. Tudtok bevált félvezetős gitár előfok rajzot? Egy haveromnak építeném, nem kell semmi nagy dolog, egy gain poti, mély-közép-magas hangszín, és egy master volume, illetve ugye a két bemenet, ami egy is lehet és az érzékenységét egy kapcsolóval váltaná. Én ezt néztem, és ha jól gondolom, ha a bekeretezett részt kihagyom, akkor lesz "clean" állásban, ha visszakapcsolom, akkor pedig torzított. Amit nem értek, hogy minek az IN914-es a jelútba. És hogy mekkora jelet ad le.Illetve még egy kérdésem lenne. A végfokot még nem tudom mi lesz, de baj lenne-e ha azt kapcsitápról, ezt meg trafóról üzemeltetném? Esetleg ez is menjen kapcsitápról, vagy felejtsem el az egészet és tegyek rendes trafót? Amit nem nagyon szeretnék, mert nagy, nehéz, és drága. (A cimó féle V1.1-es tápot párszáz Ft-ból kihozhatnám - azért nem mindegy...) Ja a tápról még annyit, hogy szerintem stabilizátort kapna, mert elég kevés az áramfelvétele, és így a végfok sem rángatná az esetlegesen külön tekercset. Bár a 35-40V-ot már a 9V-os stab sem tolerálná, ezért talán kb. a felénél megcsapolhatnám a trafót, és úgy stabilizálnám az előfok tápját. Köszi!
A bekeretezett rész nem 3x van egymás után? Dióda hülyeség jelútba, szerintem kiveheted. Rendes trafóval jobb lenne. Meg még annyi hogy nem muszáj azokat a tranzisztorokat 9V-on járatni lehet azt növelni is. Ha hülyeséget mondtam javítsatok ki.
Szerintem elég badarság lenne háromszor egymás után rakni, igaz, akkor jön ki a 4 szakasz.. (Akkor is hülyeség.) Szóval ez a rajz sántít. Normális tranzisztoros gitár előfokot még nem láttam. Miért csak csövesben van jó cucc?
Tudom, hogy jobb lenne rendes trafóval, zaj szempontjából legalábbis biztos, de méret, súly és költségvetés szempontjából nem.. Lehetne emelni a feszültséget, de akkor az ellenállások értékén is változtatni kellene.
Hát esetleg ezt meglehet próbálni, de sokat kell vele szórakozni mire használható lesz. Sajnos csak csöves kapcsolásaim vannak.
Az a baj, hogy nekem is, kísérletezgetni meg nem szeretnék, ez most nem az az erősítő, de komolyan én még rendes félvezetős gitár eló rajzot nem láttam.
Sziasztok!
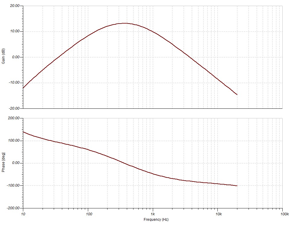
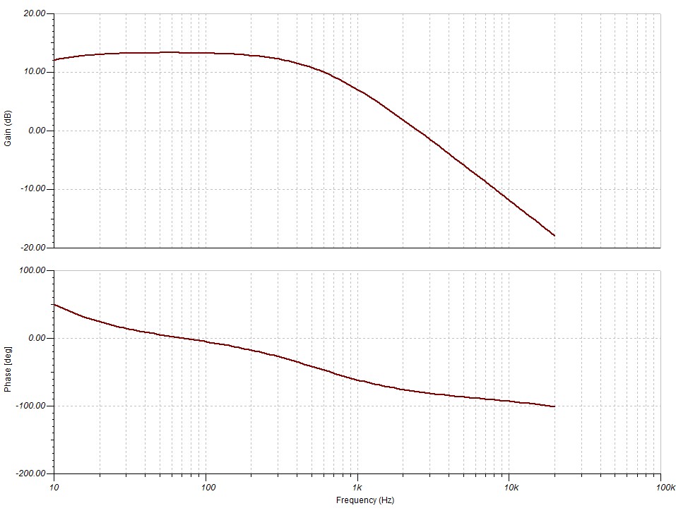
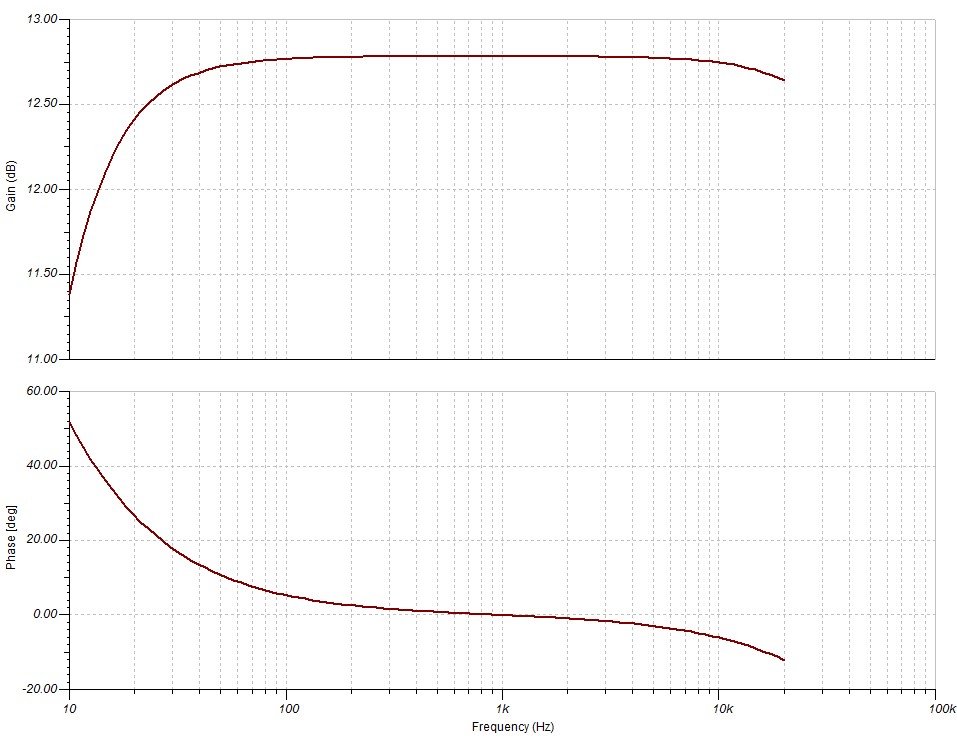
A basszusgitáromba szeretnék rakni egy aktív előfokot, de nem igazán találtam olyat ami megfelel az elvárásaimnak, ezért megpróbáltam tervezni egyet, és mielőtt megépítem kíváncsi lennék a véleményetekre, hátha valamit kihagytam, vagy fölös alkatrészek vannak benne, rossz értékek, stb... Az alap ötlet az az hogy legyen külön magas és mély vágás, állítható frekvenciával amit ki lehet kapcsolni, mivel dal közben nincs időm pontosan állítgatni potméterrel a hangszínt. A P1 és P2 potméterrel lehet a magas és mély vágás frekvenciáját állítani, A P3 egy trimer potméter amivel a pickuphoz tudom igazítani az erősítést, a P4 pedig a kimenti hangerő. 2 darab két körös kapcsoló van benne (1,4 és 2,3) amivel a filtereket lehet ki/be kapcsolni illetve erősítést kapcsol a szűrő veszteségének pótlásáért. Ha mind a két kapcsoló ki van kapcsolva akkor középkiemelést ad az áramkör. TINA-TI ben jól müködik az áramkör, de mivel nem vagyok profi ebben, ezért gondoltam jobb ha megkérdezem nálam okosabb emberektől. ![]() Minden javaslatot, tanácsot szívesen fogadok.
Gyáriban nem is nagyon érdemes keresni tényleg, kísérletezni kell és jó minőségű anyagokból összerakni! Lehetőleg műveleti erősítőt hanyagolni, inkább jfet felé elmozdulni, ha már félvezető. Akkor meghálálja, de komolyan! Zs.
Nekem az a tapasztalatom fetes előerősítőkkel, hogy minél több tranzisztor van a láncban annál rosszabb a hangja. Ez akkor jön ki, ha kb. 10-14. bundon fogsz egy akkordot, akkor olyan klippelős, torz hangja lesz.
Ha HiGain kell akkor ajánlom ezt: MosFET-es Ha nem, akkor két fetzer közé a gain poti végére tonestack-volume duó. Nekem a kombómban egy kapcsolóüzemű táp van, árnyékolni kellett, mert belesípolt a hangba. Két réteg alufólia közé egy csupaszolt vezetéket tettem, majd a vezeték végét testre kötöttem. Az eredmény csend és béke.
Valaki foglalkozott-e tb303 és tr909 klónozással?
Idézet: „Nekem az a tapasztalatom fetes előerősítőkkel, hogy minél több tranzisztor van a láncban annál rosszabb a hangja.” Ebben a formában ez egy kicsit pongyola megfogalmazás szerintem, megint eljutunk a megfelelő kapcsolás kérdéséig. Minden a megfelelő tervezésen és méretezésen múlik...Kb mindenre érvényes, nem csak erre!
Igen. Én ezt abból szűrtem le, hogy egy 3 fetes fetzer a #1204564-ban említett módon zizisedik. Ugyan az 2 fet-el szépen szól. Nem tudom eléggé visszavenni a 3 fetes erősítését és bemeneti jelét, hogy ne zizisedjen.
A "baj" önmagával a jfettel van, nem elég kicserélni egy kapcsolásban az elektroncsövet jfetre, meg a tápfeszt lejjebb szállítani. Eljutunk megint oda, amit unos- untalan mondtam, válogatni kell a megfelelő Ugsoff-ra a jfeteket és ésszel méretezni mindent. Egyszerűen arra "kell" szerintem -és még egyszer hozzáteszem, hogy szerintem- figyelni, hogy itt a torzítást magát az Ugsoff és Idss csinálja, ne pedig az, hogy irdatlan erősítése legyen, és amikor "muzikálisan" beklippelne a gate (hasonló működési mechanizmus a triódához, csökkenő bemeneti ellenállás stb), akkor egyszerűen túlvezéreljük és beleveretjük a jelet a negatív tápba. Akinek van egy szkópja és jelgenerátora, az megnézheti ezt a dolgot egyszerűen, figyelni kell a kimenetet és csökkenteni az erősítést (amit a drain trimmerrel szoktak egyesek) ,csökkenő drain ellenállással és figyelni mi történik, egyre növekvő bemeneti jel esetén...Tanulságos. Első fokozatba meg nagy Ugsoff-al rendelkező példány kell, mert ha már az betorzul, akkor kása lesz a hang nagyon, olyan morgós közepes. Nekem össze szokott jönni a jó torz, van egy félvezetős kis fejem, ha győrben jársz valamikor esetleg, hallgasd meg! Ilyesmi, de erről lassan egy könyvet tudnék megtölteni...
Zs.
És még fogsz is
hát ettől (is) fórum a fórum!
Gondolkozok rajta, hogy majd, ha rám szakad némi szabad idő összefoglalom a gondolataimat inkább valamiféle irományba a köz javára, ha érdekel valakit?!
Ez már vicces, csövesből jó kapcsolások tömkelege van a neten, félvezetősből meg nekem kell kísérletezni, most pont ezt akartam elhagyni, mert sem időm se pénzem nincs arra most. Egy akár Marshall, vagy Fender előfokot is lemásolhatnék, tulajdonképpen nem nekem lesz, a srác meg nem támaszt akkora igényeket az előfokkal szemben, mint kéne. Ez most nem arról szól, hogy minél jobb kell, hanem megfizethető áron egy azért használható gitármotyó. Egy 100W-os Fender kombója volt, na az nagyon jó volt, csak a típusára nem emlékszem. talán 2x12 vagy 15"-ös tányér volt benn. És tuti félvezetős.
Nem viccnek szántam, építs akkor olyat! Szép napot! Zs. A barátnőm ,testvérem ,apám, anyám és fele ismerősi köröm szerint minden erősítőm ugyanúgy szól, aki benn van a szakmában, aszerint meg nem, mert van akinek van igénye erre, van akinek meg akár egy szokolon is szólhatna...Ez egy ilyen szakma. www.drtube.com oldalon pl a marshall kapcsolások között a valvestate -ek között találsz számodra megfelelőt, ezt garantálom! Üdv még egyszer!
Tudom, hogy nem viccnek szántad, és nem akartalak megbántani, ha esetleg úgy érezted, akkor elnézésedet kérem! Arra írtam, hogy vicc, hogy miért nincs normális félvezetős kapcsolás.. Amikor tele van félvezetős erősítőkkel a piac, na meg igazából én is adnék ám rá, csak egy ismerősömnek csinálom, akit nem érdekel a dolog. Csak sajnos hifin, meg a saját építésű dobozolatlan erősítőin játszott, amihez nem volt előfok, hát a fél voltos bemenetre ha rákötöd a gitárt, Te is tudod, hogy mi lesz a végeredmény..
Ilyen egyfetes kapcsolásokat én is megtervezek, de az nem az igazi. Hibridet semmiképp nem szeretnék, csak a tápot bonyolítaná, illetve már az én JCM-embe is sajnálom a 6N2P-ket, nem még elajándékozni. Kezdek tönkremenni ebbe az erősítőbe. (Amúgy látom győri vagy, még akár össze is futhatnánk.)
Dehogy sértődtem meg! Csak ,ha a megrendelő esetleg nem igényes, az nem jelenti azt, hogy igénytelen munkát adjunk ki a kezünkből szerintem. Sőt, épp ellenkezőleg! íJól hangzik egy győri kolléga, végre valakivel személyesen is találkozhatnék a fórumról!
Egyelőre nincs itthon a kis félvezetősöm, hazahozom, aztán megleshetnéd, össze futhatnánk, csak sajna moderált hangerővel lehet...társasház...Ami meg a gyári cuccokat illeti félvezetősben, az vicc. A megvalósítás minősége irdatlan silány, néha az az érzésem, hogy szánt szándékkal olyan...Hogy piacot teremtsenek a csövesnek úgymond, mert az jobb. Szerintem meg csak más! Ezen elgondolás mentén kísérletezgetek annyit! szép napot! Zs.
Örülök, és igazad van! Ha igényes cuccot csinálok, az tuti beválik neki, talán még többet is csináltat
. Nekem egy '80-as kombóm van fenn a szobában, cleanben gyönyörűen szól, de amikor torzítani kell, a sírás kerülget. Sajnos pedállal túlvezérli a további fokozatokat is és azzal is használhatatlan. Átépítés lesz a vége annak is. (Igaz, a hangszórója nagyon jó.) Nos én bősárkányi vagyok, de naponta járok Győrbe, péntekenként meg ugye akkor jövök amikor akarok.. Én a csövesben hiszek, de a félvezetőket sem utasítom el. Most például pont az ellenkezője van, de már kifejtettem, hogy miért.Bassmester: Köszi, megnézem.
Vagy pl a Randall RG100- erősítőjének eleje sem rossz, csak abba pl.: 2n5484 jfet kell, hq videó kínálatában láttam, az is egy nagyon egyszerű valami! De szerintem is a jfet kb a legmuzikálisabb dolog a félvezetők közül, viszonylag kevés alkatrész is kell ,csak tényleg jól be kell állítani! :wave:
Sziasztok!
Egy kis segítségre lenne szükségem. Egy Beag 453-at építek át, van az elején 4 kapcsoló és nem tudok nekik kitalálni funkciót. Az első egy bemeneti osztót fog kapcsolni "aktív/passzív", a második két soros csatoló kondi közül az egyiket fogja rövidre zárni, csipetnyi mély vágó lesz. A harmadik Bright kapcsoló treble bleed megoldással. És itt akadtam el, hogy mit csináljon a negyedik? Fenderes tone sctack lesz benne, azt nem igazán szeretném bolygatni, csak végső megoldásként. Nem tudok kitalálni annak a kapcsolónak semmilyen funkciót. Ötlet? |
Bejelentkezés
Hirdetés |




Kb így kéne kinéznie a nyákon logikailag egy rendes tervnek, minden vezeték ami külön megy az egy külön track a nyákon! Nem kell erőltetni mindent fizikailag egy pontba, ahogy lerajzoltam egyéb földek névvel felfűzve is jó, de ha valaki szereti a mazochizmust, az bevihet minden föld pontot külön tracken. De érdemes azért elgondolkozni azon, hogy a valódi "csillagpont" az azért az adapter pufferén van egy jó fél méter vékony vezetékkel arrébb...Elem esetében ez az utolsó kijelentés nem játszik! Zs. 
újra tervezem a panelt hátha megszűnik a hiba. Fényképet megpróbálok csinálni, a kábelek pedig sima ide40-es szallagkábelek. Esetleg van valami ötlet hol lehet venni árnyékolt kábelt olcsón mert amit a hestoren vettem elég vastag könnyen szakad és nem igazán akar arra hajolni amerre én akarom -.-
Most már nem csak kérdezgetem, hanem nekiállok építeni is. Tudtok bevált félvezetős gitár előfok rajzot? Egy haveromnak építeném, nem kell semmi nagy dolog, egy gain poti, mély-közép-magas hangszín, és egy master volume, illetve ugye a két bemenet, ami egy is lehet és az érzékenységét egy kapcsolóval váltaná. Én






Zs. 




