Fórum témák
» Több friss téma |
Szia mindenkinek .ma volt turelmem hogy vegigprobaljam az osszes leheto jelszot mert egy parszor nem birtam nejelentkezni ..mar mindenre gondoltam ...
Kerdesem az lenne hogy hasznalt e valaki "Aidio to MIDI " cuccot .Ezek leteztek az orsos magnetofonok idejen ,Egy savra felvettek valamilyen MIDI time code-t evvel szinkronizaltak valahogy a MIDI szintetizatorokat es dobgepeket a magnetofonnal . Az lenne a baj higy vettem egy Digitech JammanStereo Loopmachine-t ..( mar ket eve ) ..minden OK . Na de most vettem egy Zoom R-8 digital recorder-t ( latva milyen fantasztikussan jo a Jamman felvetel ) hat a Zoom R8 meg annal is jobb .. A baj ott van hogy jo lenne szinkronizalni a dobgepet az R8-bol a Loopmachine beutheto ( tap tempo ) ritmusaval.Ugyanis ha beadom a ritmust es aztan inditom a felvetelt akkor a felvetel befejezesekor caz utolso utemben akarmikor lenyomhatom a Stop gombot a felvetel pontossan az utem vegen all le .Igy a loop orapontossagal a ritmusban van . Egyenlore ,mig nem kapok egy megepitheto szimpla Audio to MIDI kapcsolast , egy trigger kapcsolassal probalkozok .Miniatur Rele-vel probaltam amit egy eloerosito +trigger hajt meg .. Egy ici picit kesik a Rele .es igy a Jamman belejon a ritmusba de egy hajszallal kesobb .. Most optoizolatorral probalkozok ,Rele helyett , meg kell merjem a Jamman control bemenetet hogy van e ott egy + elojelu feszultseg mert az opto kimenetet "polarizalni kell ". Ha nem akkor talan FET -el vagy Bilateral MOS Switch-el probalkozok .( MMC4053) hogy a foldre huzzam a control bemenetet. Lattam a Youtube-on egy ilyen Audio To MIDI cuccot valaki gyart nem tudom hogy passzol e az R8- hoz . Az R8 fulhalgato kimenetere kulon ki lehet adni a Metronom jelet ami ekkor csak itt halhato , a metronom "hang" lehet akarmilyen felvett hang , azyt olvastam hogy a Qbase-bol lejatsznak egy MIDI "jelet" ami felvesznej az R8-al majd ezt hasznaljak Metronom jelnek ,igy van egy MIDI szinkron jel ...hogy elegalab a tempot szinkronba hozhassam. Ha nem hozhatom szinkronba a jet cuccot akkor csak zajokra hasznalhatom "live" a Jamman-t. h arogtonozni szeretnek a dobgepet is hasznalva . Persze lehet a jamman-be elore felvenni dobot ( van 17 oranyi hely Loop-oknak )...de miert ha lehetne direktbe muvelni az egesz dolgot .. Mindenesetre nagy disznosag MIDI szinkron lehetoseg nelkul kiadni ket ilyen jo minosegu cuccot ..nagy becsapas . Dehat amikor vettem nem is gondoltam ra ... biztos masok se igy aztan mindenki meg fogja venni a kovetkezo LoopMachine es a kovetkezo Zoom R nn tipust amibe mar lessz MIDI szinkron .Igy gazdagoddnak meg egyesek ,,haha . A BOSS Looper-ben azt hiszem van MIDI szinkron lehetoseg de annak akkoriban amikor vasaroltam azert nem valasztottam mert csak 35 perc volt a maximalis tarhelye .. Ez mar ilyen minden pedallal es processzorral tanulok ..hogy mi miert nem kelett voln a..hehe
Sziasztok. Lenne egy kis problémám. Összeraktam a pulsar tremolo-t, de "kattog". Találtam hozzá egy mod-ot, de ha átkötöm erre akkor még jobban kijön a zaj. Olyat hallottam még, hogy ha leveszem a tápot 5-6V körülre, akkor elmúlik a zaj, de ezt még nem próbáltam. Esetleg valaki már találkozott ezzel a hibával? Segítséget előre is köszönöm!
Sziasztok van egy Beta Aivin BEG-1 es pedálom. Ehhez hasonlít: http://www.hobby-hour.com/electronics/s/ge7b-bass-equalizer.php. Olyan problémám van hogy a kapcsoló rész működik meg kap áramot is. Mert a tesztpontokon a megfelelő feszültséget lehet mérni. Viszont a sima és az effektelt hang már nem megy át. Mi lehet a gond?
Hello!
Itt Képek okozna gondot, hogyha az egyik fém távtartót leföldelném? Ide kerülne egy forrszem, arra forrasztanám a fűtéshez a 100R-okat, majd egy kanóc a földre.
Sziasztok!
Szeretném megépíteni ezt a hápit. Néhány kérdés: igaz lehet-e, amit az oldalon írnak többen, hogy a potméterre menő 2 db kondenzátor téves értékű a rajzon, 1n helyett 220n használandó? Induktivitás készítéséhez alkalmas-e ez a fazékvasmag, esetleg van-e valakinek tapasztalata, milyen drótból mennyi menet kéne rá (több oldalon olvasgatva 0.08-0.1mm-esből 500-1200 menetet javasolnak)? Van-e valami külön tanács alkatrészek tekintetében, mi kerülendő, mi javasolt (pl. kondiknál)? A kapcsoló a rajz szerint kétáramkörös, amely mind a bemenetet, mind a kimenetet leválasztja az elektronikától, miközben rövidre zárja őket. Jár-e valami hátránnyal, ha kikapcsolt állapotban simán rövidre zárom az IN-t meg az OUT-ot egy egyszerű kapcsolóval? Köszönöm!
Sziasztok!
Olyan effektet keresek, ami nagyjából hasonló torzítást ad a szólógitárnak, mint egy basszusgitár hangzás. Ismer valaki ilyesmi kapcsolást? Nagyon megköszönném, mert nem igazán találtam gugliban, bár valószínű, hogy nem jól kerestem.
Nézd meg azt jobban a rajzot, az nem zár semmit rövidre, legfeljebb a be- és kiimenetet. Ezen nem kéne rágodnod.
Amugy a bementi jack is rosszul van megrajzolva a képen..
Igen, az feltűnt, hogy a sztereó aljzat 2 érintkezője fel van cserélve a rajzon.
Az világos, hogy a be- és kimenetet zárja rövidre. A kérdés inkább az, hogy ugyanakkor a kapcsolónak bontani kell-e a kontaktust az elektronika felől. Mert ha igen, akkor nem jó egy sima két kivezetéses kapcsoló.
Inkább bontsa, mert kitudja mennyire terheli le a gitárt magát, ha párhuzamosan rajta hagyod.
220-as kondikat használj!
Ha a potis verziót építed, akkor keress inkább egy olyan kisebb trafót, amit már nem valószínű, hogy használni fogsz, és kösd be az induktivitás helyére. Lehet, hogy le kell belőle tekerned. Ha hozzá tudsz jutni egy induktivitásmérőhöz, akkor mérd ki vele, ha nem akkor vannak más módszerek az induktivitás meghatározására. Én megtekertem a sajátomat, egy hétig tartott, de egyúttal ki is küszöböltem a poti problémát, mert nem potival, hanem a vasmag húzogatásával fogom állítani a frekvenciát. Am. a linkelt vasmag jó hozzá.
Köszönöm! Hasonlót építesz te is? Valahol én is olvastam azt a vasmozgatós módszert, első nekifutásra megpróbálkozom a potissal.
Te hogy állsz a sajátoddal?
Több helyen is írnak róla. Az alkatrészek megvannak, most nemsokára hozzáférek egy induktivitásmérőhöz és leellenőrzöm a tekercsemet. Egyébként leszimuláltam és elvileg ugyanúgy működik a vasmaghúzogatással is. A poti helyére, egy trimert teszek ,hogy be tudjam állítani a frekvenciatartományt. A legolcsóbb hosszú életű poti is 10.000 ft körül mozog.
Itt már tárgyaltak a témáról. A hozzászólás módosítva: Feb 11, 2013
Erre még nem is igazán gondoltam, bár igaz, hogy nem zenekari cuccnak szánom, csak itthoni bohóckodásra. De félóránál azért hosszabb élettartamra törekednék. Írták ott azt is, hogy a régi Remix potik jól bírták a strapát, talán olyat még találok is.
Próbáld meg vele, ha van, nekem már vannak rossz tapasztalataim drága potikról is. Meg találtam egy teljesen új WK 650 35 csövet, ami tulajdonképpen fotoellenállás. Ha majd ráérek akkor megépítem ezt a csöves csodát a WK csővel. Csővel vezérelhető, csöves wah
A Rádiótechnika, ha jól emlékszem, 1973 vagy 1974 valamelyik számában, komplett leírás van a vasmozgatós rendszerről (EI magos), mechanikai rajzzal, vasmag- és tekercsadatokkal. Ja, és OC tranzisztorokkal.....Akkor megépítettem, tetszett.
Szia!
A betorzítás az gyakorlatilag klippelés, vagy a tápfeszültséget emeld ,vagy az NE erősítését vedd lejjebb, amit R24 és P5 határoz meg (meg a 30k+2,2uF, de ha a potit és ellenállást csökkented, akkor minden további nélkül, minden csatornán csökken az erősítés), megtehet úgy is, hogy csökkented az értékeket (poti + ellenállás) de párhuzamba is kapcsolhatsz R24+P5 -el egy ellenállást, ilyen 470k/330k/220k körülit. Minél kisebb annál markánsabban csökken az erősítés. A susogás az egyes csatorna hangerő potikon meg azért van, mert DC feszültség van rajta, ergó folyik rajta áram és úgy csatolsz ki. A "tervező" ki akart spórolni egy emitter ellenállást meg egy csatoló kondenzátort, így legalább 8 alkatrészt megspórolt...A P6-ra is érvényes ugyanez, a műveleti erősítő dc munkapontja rá kerül, szintén DC feszültség van rajta, szintén áram folyik rajta, szintén recseg, kb annyit kellett volna másképen csinálni, hogy a 22µF -et átdobni a poti meleg pontja elé... Zs.
Szia
Reméltem, hogy te fogsz nekem válaszolni. A tápfeszt felemeltem 18V és akkor is csinálta. Ha átküldöm neked eagleben a schematicot berajzolod nekem ami hiányzik? Eredetileg minden bemenet elé szeretnék egy hangszínt ami külön panelokon lenne erről mi a véleményed. Baxandalra gondoltam, csak nem tudom hogy passzív agy aktív legyen? Előre is köszönöm.
Persze, küldjed csak nyugodtan! 5.1.0. Eagle-öm van, ha neked ennél korábbi vagy ez, akkor sima ügy! Zs.
Hi!
Sikerult szert tennem egy csoves radio vegfokara amibol szeretnek egy kis gitarerositot osszehozni. Az lenne a kerdesem, hogy mit kell valtoztatni az adott kapcsolason vagy mit kellene hozza osszedobni, hogy olyan igazi dogos tulvezerelt gitarhangot lehessen belole kihozni. Idézet: „Az lenne a kerdesem, hogy mit kell valtoztatni az adott kapcsolason vagy mit kellene hozza osszedobni, hogy olyan igazi dogos tulvezerelt gitarhangot lehessen belole kihozni.” Idézet: „Ez nem pont a megfelelő topik erre.” Akkor melyik? Hx-2 höz: Amúgy a kapcsolás teljesen jó, nem érdemes buzerálni, ez elé kell még egy ecc83 -as kettőstrióda, a két erősítő fokozat (pl teljesen klasszikus 100k anód, 1,5k katód, nagy µF bypass, vagy párszáz nF-1-2uF, kísérletileg meg lehet határozni, ha kell egy kicsit több dög a közép magasban, vagy kevesebb alj, minden nőzőpont kérdése,persze ez húzza magával a gain kicsatolót...) között egy gain potméterrel , pl egy 1M log poti, a csatoló értékével lehet játszani 1nF-22nF ig, mennyi mély kell stb, a gain meleg-csúszka között pár száz pF bright kondi, a második anódból kicsatolva egy klasszikus FVM hangszínnel ,megnézel pl egy marshall vagy fender kapcsolást, annak a 3as/2es hangszíne mehet egyből DC csatoltan, de ha nincs nagyfesz párszáz pF -ed a magas poti elé, akkor betehetsz a második anód után egy 47nF(nagyfesz) kicsatolót, majd egy 2,2M a föld felé és innen a hangszínre, a magas poti csúszkájára meg mehet a hangerő potid melegje, 47nF nem is kell. Amolyan Blackhearth megoldás, a kis végfokban levő trióda legalább rendesen meg tudja hajtani a végcsövedet. Ahol tudsz egy ilyen topológiában variálni, az a katód bypass az elején (nagy uF, kis uF, párszáz nF), és a gain kicsatolója (mennyire legyen az alja dögös), tipikusan ha ez nagy, akkor javasolt a katódban kisebb értékű kondi és vica versa, persze előállhat olyan, hogy neked úgy tetszik, hogy mindkettő nagy és komoly mélyeid vannak vagy éppen mindkettő kisebb és feszesebb közép magas tartomány...Rajzolok neked egyet, ha nagyon szeretnéd és ennyi nem lenne elég infó! Zs. A hozzászólás módosítva: Feb 12, 2013
Ha rajzolnal vagy ajanlanal egy rajzot azt megkoszonnem mert most az infok ozone zudult ram. Anno volt egy radionk aminek volt PU fokozata no ha arra raakasztottam a gityot hat eszmeletlenul szolt pedig lehetett vagy 2W!!
Azota valahogy attertem a FET-es erositokre amiket keszitettem. Hozzajottek az effektek de azokat mar vasaroltam mert valahogy sosem az jott ki amit vartam. Nos szoval ez lenne az elso csovesem (ez van! pedig itt van a VOX VT20+ es meg egy ROLAND is de.....), mert valami hianyzik, nehez megmagyarazni de talan erted. A tapfesz eleg lesz a plusz fokozatnak? Volt meg ketto cso bent egy ECH81 es egy EAF801, igy talan a futessel nem lesz gond. Valami hasonso inspiral :Bővebben: Link
Holnap reggel rajzolok, most van még más restanciám; a linkelt hangzás simán elérhető, még nagyobb gén is simán! Tisztától egy jó kis overdrive-ig lazán összedobható. A plussz csövet bírnia kell, nem lesz gond! Zs.
Rajzoltam egyet, valami ilyesmit követnék el kiindulásnak, innen lehetne moddolgatni!
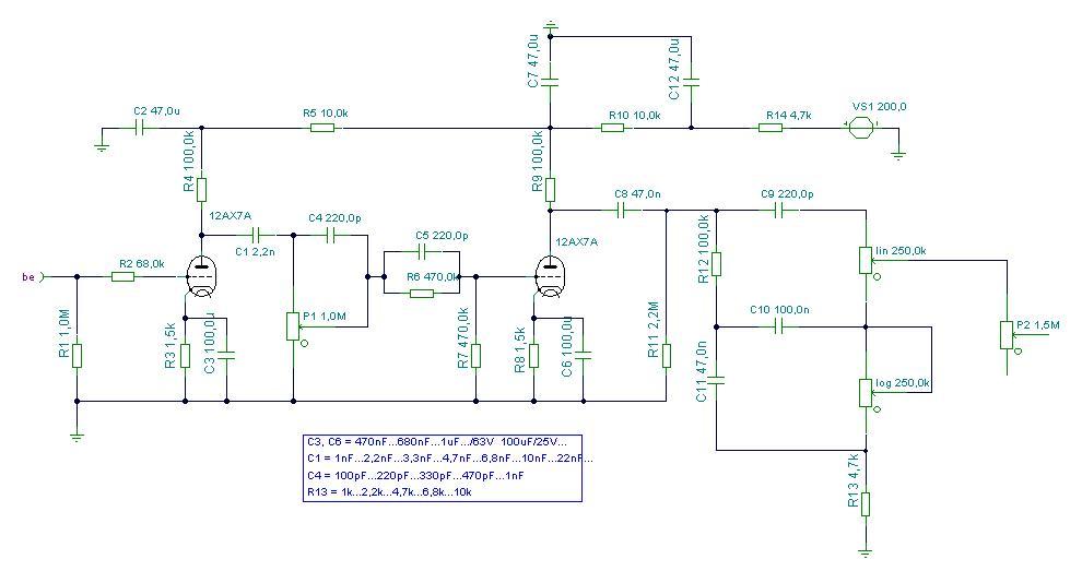
Első lépésben fontos a tápban az a pár RC létra. Érdemes lenne a végfokon annyit elkövetni, hogy a puffer elkót kicserélni. Erre zseniálisan megfelel egy bontott pc táp puffer pl. Nem baj, ha nagyobb is lesz kapacitásban, persze érdemes az egyenirányító hídnak is utána nézni, hogy bírja -e, ha kétséges, akkor filléres 4007-es dióda, vagy ami a pc tápban van pl...de venni is lehet nagyon jó EPCOS kondikat a lomexben pl, azok sem túl drágák. A pufferről lehetne táplálni azt az RC létrát, amit kb vízionáltam a rajzon, ezen esni fog azért pár 10V feszültség, de muszáj, hogy sima tápfeszünk legyen. Az első triódára így kb (fokozatonkánt kb 1mA munkaponti árammal számolva) olyan 150-160V jut majd a 200V -ból ,ami nem éppen sok ,de szólni fog (az anód és katód értékek nem éppen teljesen tudományos értékek, de menni fog, jó lesz...)! A tápban az elkók természetesen szintén nagyfesz kondik legyenek. A katódokban 100µF-ot jelöltem, ez a teljes frekencia sávban rányomja a max erősítést. Amennyiben elkezded csökkenteni, úgy a mély hangok erősítése csökkenni fog, kvázi úgy fogod érezni, hogy közép- magas emelésed lesz. Minél kisebb van ott, annál inkább magas emelésed lesz. Teszem én azt egy 470nF már inkább csak a magasban emel, míg egy 1-2µF már a közepekben is jóval érezhetőbben. Javaslom azt, hogy először nagyot tegyél oda. Ezután jön C1/P1 csatoló komplexum, majd ezután egy 470k/470k osztó, átblokkolva 220pF el. Némi osztás azért nem árt, de az is lehet, hogy nem kell, ha a tervben benn van, kivenni mindig egyszerűbb és rövidre zárni, mint kínlódni, ha nincs helye rendesen... A 220pF azért kell, mert így nem lép fel az osztón magas veszteség, amit a trióda bemeneti kapacitása okoz (terheli R7-et, párhuzamba kapcsolódik vele, így egy alul áteresztőt alkot, értéke jellemzően 60-70x -es fokozat erősítéssel számolva 100-150pF (Miller kapacitás), ehhez jönnek még szerelési és szórt kapacitások...), így egy kompenzált osztó jön létre és nem vész el a magas! (persze lehet növelni az értékét, pl 470pF és akkor már magas "emelésünk" is lesz, korrektebben fogalmazva, azt nem osztjuk annyira...) Egy ekkora osztást azért beterveznék, nem kell ítélet gén....A C1-el kezdeném a kísérletezést, ami a P1 ellenállásával alkot egy felül áteresztőt, 2,2nF -al ez a -3dB -es pontot 70-80Hz körülire teszi, kb a normál hangolt mély E húr frekvenciája körül. Ha vékonynak tűnik a hang, akkor lehet növelni, 22nF már bőven a teteje szerintem a kísérletezésnek. Egyet meg kell érteni, ha torzítást szeretnénk, a hangon vékonyítani kell ,mert blokkolási torzítás jön elő, ami jellemzően ilyen zizi ami meglovagolja az eredeti hangot, egy ilyen ronda recsegés, kísérletező kedvűek találkozhattak már a jelenséggel....A vékonyítást pedig vagy itt, vagy a katódban vagy ezek tetszőleges kombinációjával persze. Elképzelhető első fokozatban egy 100µF katód bypass, egy 4,7nF kicsatoló meg egy 1µF második katód bypass...csak úgy a hasamra csaptam, de érdemes valami logikát vinni a kísérletezésbe. Csatlóknak érdemes 630V-ost betenni, persze kisebb is jó, de nagyfeszültségűben gyakori a 630V os, pl a régi remix stirók. MKP, MKT, FKP ,ezeket érdemes csatolónak bepróbálni, nagyon jók a wima kondik is ezekből. A P1-en található 220pF ugyanazt a hatást csinálja, mint ami az osztón van, minél nagyobb a kondi, annál markánsabb a magas emelés, ha lejjebb tekerjük a potit, kisebb génre. Ez egy ilyen gain poti állástól függő magas emelést eredményez. n x 1nF érték esetén már a közepet is..azt azért nem ajánlanám. Itt is ugyanaz történik, a magas hangok inkább a kondin át szeretnének menni, nekik az kisebb ellenállás, míg a közepek, mélyek osztást szenvednek a potin... C8/R11 az említett kicsatoló komplexum, ha nincs C9-ből nagyfeszültségű. Természetesen C8 nagyfeszültségű legyen. A hangszínkörben már 63V -os szintén MKP, MKT, FKP kondik lehetnek, MKS-t amennyire lehet, inkább ne. Csak pár alkatrészről van szó, szerintem érdemes megadni a módját...R13 helyettesíti ebben a Fender -féle hangszínben a közép potit, ez kb egy közép állású közép potinak felel meg, ha kevesebb közép kéne, akkor csökkenteni kell ,ha több ,akkor növelni, kb 10k lenne a maximum. A "felső" lineáris poti lenne a magas, az "alsó" meg a mély. A magas csúszkára jöhetne a meglévő 1,5M hangerő poti. kezdésnek mindenképpen olyan konfigurációt néznék, ami mentes mindenféle durva emeléstől, vágástól (mint kb az ábra, csak C1 lehetne 22nF). Első lépésben megkeresném milyen C1 érték felel meg mind tisztán (nem vékony nagyon) mind torzon (nem is recseg rondán). Ezután meg lehet nézni C4 értékét; akarom-e ,hogy markánsabban szabályozzon közép- magasban vagy sem (kb annyit jelent ez, hogy egy közepes gain poti állásban tesztelve kell-e nekem több magas vagy éppen jó, ami a gén növelésével persze csökkenni fog). Ezután jöhetnek a katódok kísérletei, ha nagyon elvékonyodna érdemes C1-et utána hangolni, növelni. Hangszínben meg a közép potit helyettesítő ellenállással játszani, de szélsőségesen lecsökkenteni nem érdemes, mert elveszti a súlyát a hang, nem szabad a közepet herélni! És kb kész. Ezért jók az ilyen egyszerű topológiák, sokat lehet velük tanulni, meg egyszerű módosítani őket! Jó munkát vele, a kivitelezésre is van pár tippem, hogy ne legyenek "anomáliák", ha érdekel persze pár szóban...Zs.
No ezeket kicsit at kell ragnom!
A tapfeszt meddig lehetne novelni? Az ellenallasok terhelhetosege mekkora? A hangszinek lin. potik? Az elofoknal paneles vagy legszereles a jobb? Az RC letrat mar berajzoltad ez nem tiszta nekem, mert akkor honnet taplalpm meg a vegfokot vagy az R14 elotti pont menne a vegfokra? ! Ha nem nagy faradsag a kivitelezesrol is adhatsz tanacsokat.
A tápfeszt mennél jobban növeled, annál jobban túl tudod lőni a második triódát, ergó nagyobb torzításod lehet. De a végfokozatod ebben az állapotban 200V ról kell menjen, oda van tervezve, beállítva. Az ellenállásoknak akár 0,6W fémréteg is jó, de egészségesebb pl 1W-os metál oxid inkább. A tápban levő ellenállások a békesség kedvéért 5W-osak. A hangszín potira oda van írva, hogy melyik milyen ,a gain logos. Nincs egetverő különbség paneles és légszerelt vagy szegecses panel között, meg vagyok győződve, hogy egy helyes konstrukciót nem fog tönkretenni az egyik - vagy "megjobbítani" a másik megoldás. Az R14 a végfok grécének pufferére megy, ahová a végfok is, ha jól láttam a rajzot, oda 200V volt írva. A te rajzodon C11.
Kivitelezésről annyit mondanék, hogy teszem azt megnyákolod. Lesz az elő fokozatnak egy földje, felszereled a potikat a sasszéra, ezeket vezetékkel bekötöd a nyákra. Egy föld csík legyen az egész nyákon, ide fusson be a bemeneti jack földje, célszerűen egy árnyékolt vezetékkel, árnyékoló harisnyája a föld, a gain poti földje, ami szintén mehet árnyékolttal úgy, hogy a meleg pontja lehet akár sima árnyékolatlan vezeték, de a csúszka- föld lába lehetőleg legyen árnyékolt. Persze a meleg is lehet árnyékolt, ekkor az árnyékló harisnyát a nyák felől mondjuk, vagy a poti hideg lábáról földeld le, értelem szerint a másik oldalon csak a meleget kell bekötni, a harisnyát kicsípni, leszigetelni pl zsugorcsővel. A bemenetnél R2-t olyan közel a rácshoz amennyire lehet, úgy hatásos. A jack földje lehetőleg valahoová az első trióda földjéhez fusson be, a gain poti meg a második környékére. A táp létra kondijainak földjét célszerű egy külön föld sínre feltenni, akkor hatásos ,ha ott van az anód ellenállás mellett egyből a kondi és az ellenállás is oda fut be. De megoldható az egész külön egységként is, mint egy tápegység és vezetékkel odavinni az elő fokozathoz. Inkább az első megoldást szoktam alkalmazni, egy külön földsínnel. Így lesz egy "jelfölded" meg egy "táp földed". 2 vezetékkel elmenni vele a puffer föld lábára. A végfokozatnál ugyanez érvényesül, annak a földje is egy egységet alkot, az meg a "teljesítmény föld" -félvezetőktől lopva az elnevezést, mert itt azért olyan irdatlan áramok nem folynak, nem olyan drámai a helyzet- , a két egység (elő -vég ) összekapcsolása a vég meglevő potijának az odakapcsolásával történik, meleg pontját a magas csúszkára, a földet már NEM szabad átkötni (hiszen az már odatalál azon az egy szál vezetéken, ami a pufferre megy, az előfokozat földje, oda megy a végfokozat földje is), ha megtennéd, földhurok lenne belőle. Igazából ennyire érdemes figyelni, ami rácsra megy azt mindig lehetőleg árnyékolni, nagyon közel tenni a rácshoz az anódon már tocsog a jel, a katód meg gyakorlatilag földelt AC szempontból... Gyakorlatilag ezek a dolgok függetlenek attól, hogy nyák vagy légszerelt, mert ha légszerelt is, akkor meg ki kell húzni egy tömör rézdrótot és elnevezni jelföldnek, meg táp földnek stb stb...A lényeget kell megérteni. Amit még észrevettem a végfokozat kapcsolásodon, az az R69, ami a végpentóda vezérlő rácsára megy, 220k, az szerintem horror, le kéne csökkenteni, ha már nagyot akarunk is, akkor legalább egy nagyságrenddel, mondjuk 22k-ra. Kb ennyi ötletem lenne. Zs.
Hi!
No ott tartok, hogy ami nem kell azt kiszedtem (tekercsek, Kf., forgokondi, kapcsolok) meg a sallang bent van de majd holnap. A hangero poti kicsit kontaktos azt majd cserelem viszont a halozati trafo sztem nagyon bug. Persze nagy hangeron nem venni eszre de engem zavar, valami otleted? Egy MP3-rol meghajtva csak a vegfok szepen muzsikal de mintha kicsit sok lenne a mely (a bemeneten 47nF) de ez lehet az eredeti hanszoronak a hibaja (1974!!) Meg van az ECC83 (ha jol azonositottam akkor ezzel azonos). Kepet majd kesobb dobok fel. Ezzel az R69 csokkentesevel az erositeset novelem a vegfoknak?
Szia!
Nem feltétlen a hálózati trafó búg, érdemes lenne megszkópolni, lehet amit mondtam, a puffer kondi van már kiszáradva és nem simít rendesen. Mindenképpen cserélni kéne, meg az sem baj, ha kicsit nagyobb értékű, sőt legyen nagyobb értékű, mert az SE kapcsolások tápfeszültség elnyomása pocsék. Ha meg csak a végcső van benne, ergó nem fűti a trafó a többit, akkor elég nagy teher van levéve a válláról, nem nagyon búghat a hangszóróból. Ha maga a trafó zizeg, az több okból is lehet, nincs impregnálva, túl van gerjesztve, dc van a hálózaton stb stb...a zavaró jelenségen kívül nem feltétlen kell hallatszani a hangszóróból. A visszacsatolása trükkös a végfokozatnak, ott lesz a nyitja szerintem, a hangszóró árama is beleszól, így az impedancia menetével arányos visszacsatolást lát (szerintem), ami ráerősítést okoz a a rezonanciákon. Megpróbálhatod úgy, hogy a pentóda katód komplexumát a kimenő szekunder leágazásáról leveszed és földre teszed. Ha igazam van ,akkor a mély egy kicsit kevesebb lehet, meg a magas is változik. De én kezdésnek nem sokat variálnék vele, inkább az R69-et csökkenteném, aztán majd rendszerben vizsgálva a többit. Az R69 csökkentésével nem az erősítést változtatod, az csak sorban van a ráccsal , ez is ugyanazt csinálja, mint amit az előfokozatnál írtam le, a bemeneti kapacitásával alkot egy alul áteresztő szűrőt. Itt a feszültség erősítés kisebb, a bemeneti kapacitás is kisebb, de pár pF- pár tíz pF egy 220kOhmmal már elég komolyan a pár kHz kategória. Szerintem kicsit sok, betompíthatja a hangot, ami szintén lehet magyarázat a sok mélyre (kevés magas). Zs.
Hi!
Nem a hangszorobol hallom a bugast hanem a halozati trafo "kornyekerol". Mar arra is gondoltam lehet a szelen dolgozik vissza igy "kerulhetne " dc a trafo iranyaba, de ez csak elmelet. No a sallangok is kint vannak maradt a csupasz vegfok. Kezdem a puffer cserelyevel majd az R69-est is akkor kissebbre veszem (gondolom itt akkor megint a szubjektiv megiteles ami dont a hangzasban). A ZOOM effektet is ra lehetne tenni kiserlet keppen csak kicsit tartok tole meg (sokba fajt anno! ). Mar most erezni hogy "mas" mint barmely tranyos vagy FET-es cuccom . Az elolapot majd fembol szeretnem megcsinalni igy gondolom azt is ossze kell majd hozni egypotencialra!? Valamelyik videoban lattam, hogy az osszes potmeter fem vazat osszekotottek egy arnyekolo harisnyaval majd egy 10pF kondin keresztul huztak le az egypotencialra. Valami szerepe ennek vagy ....?? |
Bejelentkezés
Hirdetés |












