Fórum témák
» Több friss téma |
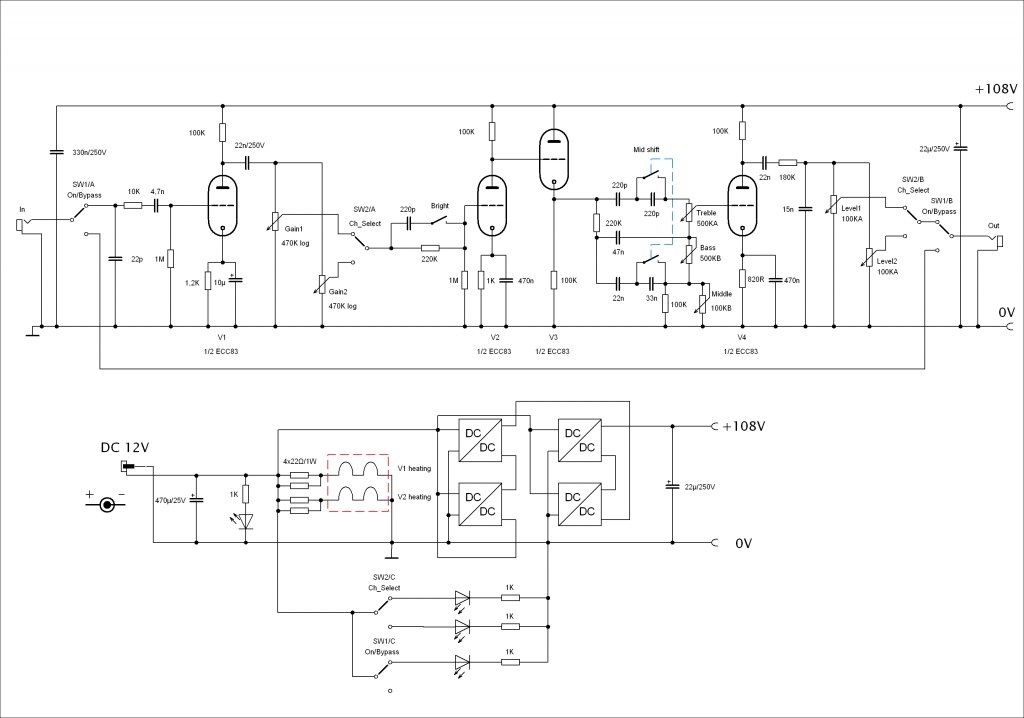
Oké, ezeket is kipróbálom, elrontani úgysem nagyon lehet
Az anódok 260V-ot kapnak, 47k-s anód ellenállások vannak benne.
Lerajzoltam az enyémet is.
Végül is egy szokványosnak mondható kapcsolás kis kiegészítésekkel és változtatásokkal viszont nagyon jól szól. Hamarosan jönnek a hangminták. A következő projekt egy csöves tremoló lesz.
Vannak cikkek ugy a Marshall-rol mint a Fenderrol vaklamint a VOX AC30 ,Mar minden la van targyalva kb 45 eve legalabb .
Nem ertem minek a talalgatas mikor komoly cikkek vannak most mar a netten is jo par eve . Ott le van irva hogy es honnan hova jutottak . Miert lett a Marshall hires , vagy mitol . Bassman10 a nagytata ezt utan kopiroztak a Marshallt , csakhat lesporolt a Jim bacsi itt ott mindenfelet aztan az amerikai csovek is dragak voltak igy attertek az EL 34 -re annelkul hogy ujraterveztek volna az erositot (bizonyitott hogy a Bassman 10-t kopirozta ). Szoval az amerikai cso meghajtasara nagyobb jel kelett ez megmaradt es persze tulvezerelte az EL34-est innen aztan a Marshall hang , persze beleszolt a vacak kimenotranszformator is amit rendelt az erositohoz mivel az volt a legolcsobb ....mikor vegre terveztek vakahogy egy profi erositot nem kelett senkinek nem volt jo a hangja ...azt mar kb parszor leirtem milyen kene legyen egy "hangzas" es jatekdinamikei "valasza/reagalasa " egy gitarerositonek...stb ... Bassman_Myths es /vagy Guitar/guitar-amp-evolution Megvasarolhato konyvek persze csak a cimek es a szerzok az erdekessek hogy tudja az ember mit keressen az online konyvtarakba.Sok konyvet elle lehet olvasni online esetleg eggyes lapok " feherek" igy ingyen.Marshall_Myths "The original Marshall amplifiers used American 5881 output tubes." Ilyen es hasonlo cikk van tobb a netten ( konyvek es cikkek kulombozo hangszer elektronikai szaklapokbol).
Na, srácok, letettem a "hogyan tápláljunk 5 pedált egy laptop tápról" projektről, legfőképpen azért, mert ahogy elnéztem, minden pedálnak más és más az áramfelvétele, nagyon nehéz lenne optimálisan illesztett tápegységet kreálni nekik...
Lehet, hogy benevezek inkább egy Artec tápegység pedálra, 1 bemenet, 6db 9V-os kimenet + 2db 6-tól 12V-ig állítható kimenet, oszt csókom. Bár ez kemény pénzekbe kerül, de legalább nem lesz hálózati zaj a pedálban. No, de továbbra sem adom fel, hogy házilag barkácsoljak.... Most valami modulációs pedál lenne a cél (torzító már van építve - GT2 Sansamp). Van valakinek elérhető, működőképes, és legfőképpen megvalósítható delay v. echo pedál leírása (nyákterv, stb...) ? Illetve honnan tudnék ilyet leszedni? Köszi!
Nézz körül itt
http://www.buildyourownclone.com/index1.html Bár kiteket árulnak, de mindegyikhez letölthető a dokumentáció az oldalról. A delay pl. itt: http://buildyourownclone.com/analogdelayinstructions.pdf Bár a panel nem tűnik könnyen utánépíthetőnek. Érdemes nézelődni a General Guitar Gadgets oldalon is: http://www.generalguitargadgets.com/
Hello!
Én nem találgattam semmiről, csak azt mondtam, a hajam az égnek áll, amikor a hangzást azonosítják a végcsövekkel... Zsolti
Köszönöm, már nézem is őket.
Ezt a GGG-t már ismertem, csak kiment a fejemből... Hát, én sem tegnap csináltam már azt a torzítót...
Ahol a sansamp van ot van az is! Azt nem mond hogy minden állásban működik a sans amp gt2 es mert séf bácsi szőrös sós csokigolyót keresztbe nyelem le ugyanis én vagy 6x építettem meg és egy ment belőle csak félig, de szó szerint? Van valami trükköd?
Nekem van ECHO panelom, miki előerősítővel, azthiszem 5 db. Egyszerű csak az IC nehézkes beszerezni, de szerintem megoldható. Ha kell teszek fel róla közeli képet.
próbáltam gitárral, de a miki előerősítő nagyon vadul torzít. Az echo az nagyon jó. tervezek is egy pedál építését
Hú, hát nekem aztán semmi féle trükköm nem volt.
Megvolt a nyák rajz (talán pont a GGG-ről szedtem le), meg egy haverom megvett minden alkatrészt hozzá, én meg nekifeküdtem és megcsináltam. Szimpla legózás volt, még azt sem mondhatnám, hogy gondolkodtam, pedig aztán nem vagyok egy nagy elektro-zseni. A baj az, hogy mindez 3-4 éve volt, azóta a pedál odafenn pihen a padláson. A DPDT kapcsolót azóta kibarmoltam belőle, de most megint elkapott a láz, és lehet, hogy most megint belerakom, és a hétvégén megpengetem.
Olvasd el a cikket ott meg van honnan indult a "tevhit".
Vagyis eszrevette a gitaros is hogy mondjuk EL34 helyett 6P3C vegcsovet teszunk lagyabban szol es hamarabb torzit . Tehat "ergo" mas cso mas hang , ez mar egy termeszetes megallapitas egy zenesz reszerol. Persze eszreveheto kulombseget lehet hallani regi halaluk elott levo vegcsovekkel is. A kulombsegek nem mindig egy "minosegi " hangra utalnak, egy igazi "crunch" elalitott erosito regi rossz "feloldalas" vegcsovekkel amiert egyes rimusgitarosok odavannak nem biztos hogy jo szolozni . Aztan a gitaros/zenesz meg elolvas egy cikket amibol aztan felreerti a dolgokat a sorozesnel elmagyarazza a havernak es igy keletkeznek a "mitoszok". Persze ezeket most a csogyartok kihasznaljak es sajat termekuket feldicserik . Gondolom ilyen forman kezdtek hasznalni a "variac"-ot ( folyamatossan allithato toroidalis-autotrafo) .Megtudta egy zenesz hogy ha a feszultseget csokkentik hamarabb torzit a cso .Hol tudta o zeneszmodon haziasszony nivon csokkenteni , a bemeno halozati feszultsegnel. Csak azt nem tudta hogy a csovek futese is lecsokken meg hogy utanna kene allitani a terhelo ellenallasokat . Emlekszem most 40 eve javitottam egy torzitot amit egy gitaros haverom az erosito kimenete es a hangszoro koze iktatott .Ilyen elektronikai keszultsegu zeneszek "talaltak ki" az legtobb "mitoszt". Mert hat a zeneszek muveszek es van fantaziajuk boven. Van egy baratom ,hangszerekkel is kereskedik a legtobb ilyen mitikus dolog ...kabelek ...OK ...de ami a legjobban tetszik "speci hangszorokabel kb. 1m hosszu " ezt veszik jo dragan mivel evvel szol a legjobban a gitar !.
Persze, érdekel minden echo v. delay pedál / nyákterv / rajz / kép.
Anno azt hiszem pont azért adtam fel a megvalósítást, mert a hozzá való ICt sehonnan se tudtam megszerezni. 3-4 év alatt nem sok minden változott, ahogy látom, magyar forgalmazó nincs is pl a PT2399-hez, csak eBay-ről lehetne beszerezni. Nincs egy felesleges IC-d nekem?
Ja, és megy minden állásban a GT2, valamelyikben nagyon zajos ugyan, de megyen és működik.
Az igért képek, ebből nekem van 6 db, 2500-ért vettem egyx őrült pillanatomba darabját, de a PT2399 ezer ft-on felül van, és elég nehéz beszerezni, utána kellene járni.Van 2 bemenet, és egy hangerő, és visszhang állítási lehetőség.
idegesít a dolog. Nekugrok majd hoszonezerre is.Viszont nekem otthon van pt2399 es meg egy press n peel blue transzferfólia pont a ggg-s revebre nyomtatva ha érdekel.
Keres ra a GOOGLE-val "delay IC" ,"Echo IC" van tobb fajta es tipusu cel IC .nem erdemes mar a kis integraltsagu IC-kel epiteni esetleg csak hobbibol ha van eppen ilyen IC .Nagy tapasztalat es sok munka kell hogy egy hasznalhato visszhangot epitsel sok IC-vel .A kapcsolo jel mindenhova beleszol stb stb atsugaroznak a negyszogjelek elei es hasznalhatatlan lessz a cucc.
En epitettem tobb tipust es mindegyikkel ez volt a baj .Az analog resz "elszigetelese" a digitalis resztol . De meg egy Flanger se jott ki ahogy akartam .Persze tapasztalatot azt szereztem vegul abba hagytam mert tulajdonkeppen van egy csomo DSP-m meg analog efektem csak ugy hobbibol kiserleteztem, Altalaban amit lattam leirasikban mind nagy opanelon jo szellosen volt tervezve es jo nagy lett a doboz emiatt ,en kisebbre szerettem volna mint a tobbi pedalom , hat nem nagyon sikerult.
Nos igen, nekem is vannak effektjeim, meg ha belegondol az ember, egy valamilyen effektet megkap az ember lassan már 10 e FT alatt, normális dobozban, normálisan kivitelezve, stb. (Beta Aivin pl, persze a BOSS modellek még mindig 20 körül mozognak)
Nekem is csak hobbi ez. A GT2-ből pl baromi sokat tanultam, s hát folytatnám a dolgot, de mivel torzító már van, ezért gondoltam delayre, vagy echora, vagy chorusra, vagy flangerre, vagy...
Van meg analog efekt, wah-wah Cry Baby es IC-s valtozatban , phaser,tremolo,burkologorbe koveto ( anvelopefalower) ami aztan mindenfelet allithatna Wah,Phaser,tremolo sebesseg, valamint egy jo kis kompresszort ,majd van meg egy jo kis "vintage" rugos zengeto , erdekes lenne egy szallagos visszhang .A szallagos ( magneses rogzites ) viszhang specialis hangzasa van teljes kivezerleses visszacsatolaskor a hasznos jel "eltunik" a novekvo ismetlodo zajban .ezt igazan csak a szallagos tudja .
Eppen a multkor akartam ilyen efektet es nem megy a tul jominosegu digitalis visszhangokkal ,probaltam en compresszort, zajt bevinni a visszacsatolasba de nem megy.
Én ezt a viszhangot próba szinet úgy oldottam mehg hogy egy 30kHz es jelet vittem be állandóra, pont akkora jelszintel hogy még vigye a rendszert, bár eléggé béta volt hol működött hol nem, volt hogy a hangot lehett hallani mert az oktáver lejjeb rántotta hallhatóba, de egy próbát megért.
Hali!
OK, kösz, tényleg, már beugrott ez az oldal is. Köszi, felveszem a kapcsolatot EWR-el!
Na jó, de én nem egy 20 kilós heggesztőtrafót akarok, amit külön kisbusz szállít, meg villás targonca visz odébb a lakásban, hanem egy pofás kis tápegységet, ami egy pedál boardnyi pedált meghajt...
Hello!
Nem szeretnék többet erről írni! Nem értek félre semmit, utánanéztem már ezerszer annak idején. Fogsz egy akármilyen marshallt. Beleteszel 6L6 ot. Fender gitárerősítő lesz ezután??? NEM . Más lesz? IGEN. Részemről ennyi... A fender bassman 59es verziója sem csak a végcsövekben tér el a Jtm45 től. Az első cső eleve már nagyobbat erősít, mert 12ax7 re lett cserélve. A mixer ellenállások eleve nagyobbak, nem söntölik annyira a gain potit. Aztán nem beszélve arról, hogy a végfokozat visszacsatolásán is lazítottak egyes modellekben. Amiről egyébként te írsz, az a rácselőfeszültség különbség a végcsövek között. Azért érdemes belegondolni, hogy mi minden torzít már a végcsövek előtt, mire eljutsz addig, hogy rácsáram induljon meg...A tranziensekre adott reakció más lesz, mert egyik cső előbb - a másik később kezd el "torzítani", ahogy te nevezed. A végfokozatok hangját ("torzítását") egyébként is szerintem egy méltatlanul kevéssé kivesézett fokozat, a fázisfordító adja, de nem is írok semmit, mert pusztába kiáltott szó... Zsolti
Szia!
Igen, az impulzus Oda járok már szakközép óta simán. Főleg lenn a "pincében" érdemes szétnézni Vannak jó dolgok...
Ja, igen, most már leesett...
![]() Nagyon jó ötlet, hogy ez Nekem eddig nem jutott eszembe! De időközben álmodtam egy szépet, majd megosztom lassan veletek... Ugyanaz, amit Te mondtál, csak fogok egy laptop tápot, belerakom egy dobozba, 7809-el stabilizálom a kijövő feszt 9V-ra, majd párhuzamosan 5-6 kimenetre kiadom. Nagyjából ugyanez, mint itt. Power Supply A trafó, meg egyenirányító része adott, csak a többit fogom hozzábarkácsolni, ízlésesen egy dobozba rakni, és kész. Uh, érzem, elragad a fiatalos hév megint!
OK, kösz, értem én, mág ha úgy is teszek, mint aki nem érti
![]() Úgy gondolom, hogy a legtöbb pedál, amit használni fogok, az egy és ugyanazon bekötés alapján fog menni, de mielőtt valamit rádugok a tápra, általában ellenőrizni szoktam a pozitív, negatív specifikus táp beállításokat. (Mint mondottam, BOSSnál pl a pedál alján szépen fel van vésve) Ja, ami meg spéci tápot igényel, az nem fog rákötődni erre. Ez nem egy univerzális táp lenne, de elgondolkodom majd azon is, mivel tudnám megoldani, hogy kimenetenként pl fel lehessen cserélni a pozitív/negatív pólusokat... |
Bejelentkezés
Hirdetés |








idegesít a dolog. Nekugrok majd hoszonezerre is.
Vannak jó dolgok... 