Fórum témák

» Több friss téma
Fórum » Hangsugárzó építés, javítás - miértek, hogyanok
Lapozás: OK   699 / 735
(#) btamas81 válasza Fidel hozzászólására (») Szept 3, 2022 /
 
Értem. Hát nem nagyon tévedtél. Oda 25cm min kell.
Ne csüggedj. Picit halkíts a magason meg a közepen és jó lesz az.
(#) segítő hozzászólása Szept 4, 2022 /
 
Min veszekedtek ? Mindenki mondja a magáét, sérelmeit. Amúgy már régen nem szakmai a fórum, sok az ostobaság, személyes sérelmek. Szánalmas.
Idézet:
„Hangszóró építés, javítás”

Ki lehet moderálni. Máshoz úgy sem értetek.
A hozzászólás módosítva: Szept 4, 2022
(#) Fidel válasza Ge Lee hozzászólására (») Szept 4, 2022 /
 
Azért kell nekem a szimulátor, mert kell valami kiindulási pont, hogy legalább nagyságrendileg lássam azt, hogy hol van probléma a hangváltómmal.
Fordítva sikerült ez az egész építés, a hangszórók, majd a doboz, majd a hangváltó.
Most esett le a szimulátor tologatása közben, hogy a hangszóró, hangváltó, doboz a jó sorrend.
Most van egy olyan helyzet, hogy papír forma szerint nem jó a mélyem, nem jó a doboz méretem sem hozzá, bár gyári ajánlás szerint készült, és ehhez van egy nem túl jó hangváltó.
A hangszórók maradnak, meg a doboz is, a hangváltót szeretném a lehető legjobbra megcsinálni hozzá.
A programmal, amit adtál, csináltam egy mérést, és azon azt láttam, amit hallani is lehet, hogy a közép tartomány nagyon kiemelkedik, és bizonyos zenéknél egy idő után nem jó hallgatni.
Valamint a mélyek nem túl erősek.
Ebből sosem lesz jó doboz, a jó hangút még talán lehet közelíteni.
Ha a közepet össze tudom hozni a másik kettő SPL szintjére, és nem jelennek meg lyukak, akkor már sokkal jobb lenne az összkép, ha még sikerül némi mélyet is lejjebb vinni, és emelni a hangnyomásán, akkor megvagyok.
De addig, amíg nem tudok tekercset mérni, nem tudok kísérletezni sem.
A hangváltóval kell összeerőltetnem valahogyan a nem optimális dobozt a nem optimális hangszórókkal.
(#) Ge Lee válasza veroka hozzászólására (») Szept 4, 2022 /
 
Nagyot is néztem, sőt meg is dicsértem érte, amiért nem a tankönyvi maszlagot majmolta...
Ezt n(s)em bírod felfogni! Nincs olyan, hogy jó paraméter! Ha szerinted van, akkor légyszi írd már be ide nekünk tudatlanoknak, meg hát a gyártók is hagy tanuljanak már tőled valamit, ne csináljanak értelmetlenül ezerfélét ami semmire nem jó, ahelyett az egy helyett ami szerinted jó...
És de, pont az a releváns hogy mi mennyit ér, mert az határozza meg hogy jó vagy sem, nem az hogy te mit méricskélsz rajta otthon, azon ők csak jót mosolyognak... Sznoboktól meg én sosem láttam olyat, hogy házilag tákolt bármit vettek volna, de javíts ki ha tévedek. Szóval várom a "jó" TS paramétereket ami alapján bárki tud jó hangú dobozt építeni! Hiszen, az elektromos jóság adott, a mágneses mező nem növelhető a végtelenségig, ahogy a légrés sem nagyon csökkenthető nullára, a mechanikus jóság meg a felhasznált anyagok függvénye.
(#) Ge Lee válasza Fidel hozzászólására (») Szept 4, 2022 /
 
1. A váltódat meg kell mérni, nem szimulátorban hanem adott helyen az adott hangszórókkal.
2. Sosem a gombhoz veszünk kabátot hanem fordítva.
3. Ha mérted az egész doboz átvitelét akkor abból látszani kell valaminek, azt meg el kell felejteni, hogy az átvitelben nem lesznek lyukak meg púpok mert lesznek, meg ott van még a hangelfedés jelensége amiről sokan még csak nem is hallottak.
4. Olyat hogy a mélyet lejjebb vinni nem fogod tudni, mert az a hangszóró és a doboz okán adott, ahhoz vagy sokkal nagyobb doboz kéne zártban, vagy reflex kialakítás ha alkalmas rá a hangszóró és megfelel hozzá a doboz, de az elég sok méricskélést igényel, és inkább rontani szokott az összképen nem javítani. Erre mondjuk nagyon jó a winisd, hogy látod rajta, hogy melyik doboz hogy húzza el az alsó tartományt. Pont úgy, ahogy a képen van.
(#) Fidel válasza Ge Lee hozzászólására (») Szept 4, 2022 /
 
A méllyel kapcsolatban, ha a mostani váltó nem jól illeszkedik a hangszóróhoz, akkor lehet, hogy azt sem éri el a dobozban, amit amúgy minimum engednének a paraméterek, nem?

Nem hiszem, hogy fogok reflex nyílást vágni a dobozra, de azt lehet, hogy kipróbálom, hogy az 52mm-es csatlakozó furatba beteszek egy csövet próba gyanánt, hogy mi lesz az erdménye, van e értelme egyáltalán ebbe az irányba mozdulni?

2. Sosem a gombhoz veszünk kabátot hanem fordítva.
Nekem a doboz tűnt a kabátnak a mérete és funkciója alapján!

Méregetek majd, ha megjön a mikrofon, meg az induktivitás mérő.

Tud a Winisd olyat, hogy a mély külön rekeszben van a közép és a magas sugárzótól?
(#) Moderátor hozzászólása segítő hozzászólására (») Szept 4, 2022
 
Kérjük, hogy a topikban helyezzétek előtérbe a szakmai vitakultúrát, és az érvelés nélküli személyeskedést szorítsátok a háttérbe.

A moderátorok indokolatlan sértegetését szintén célszerű elhagyni, legfőképpen azért, mert kizárólag az audió téma megint az, ahol civakodás folyik (ugyan azon emberek egymással ismét). Maradék 150 ezer felhasználó a közel 20 ezer szakmai topikban tud viselkedni, és nem igényli a moderátorok állandó közbenjárását.

Köszönjük együttműködéseteket!
(#) wazo hozzászólása Szept 4, 2022 /
 
A kérdés a következő lenne: Van egy 75/100 w erősítőm. Van egy 30 w hangfal ami kettő db 8 Ω mélyközép , egy közép és egy magassugárzót és hangváltót tartalmaz. Ha igy ráadnám a max hangerőt valószínűleg gyorsan elfüstölne. A kérdés az ha az egyik mélyhangszórót kicserélném egy 8 Ω /100-150 wattosra akkor kevesebb magas hangal, de működne vagy a kisebb teljesítményű hangszórók mindenképp károsodnának?
(#) gyuszo válasza wazo hozzászólására (») Szept 4, 2022 / 1
 
"Mondottam, ember, előbb hangszórót végy!" - hangzik az Úr szava.
Egy idézet a régi Hi-fi Magazinból.
De ez a lényeg, előbb egy jó hangdobozt érdemes választani, utána ahhoz az erősítőt.
Az az utólagos átalakítás nem fog semmi jót eredményezni.
(#) veroka válasza wazo hozzászólására (») Szept 5, 2022 /
 
Kicserélheted, de nem jó megoldás. Az erősítő által belepumpált energia kb 85%-a a mélyközép mozgatására szolgál, ellenben hiába cseréled ki csak a hangszórót, attól a váltó többi alkatrésze még kisebb teljesítményre van tervezve - magyarul nem a hangszóród fog elfüstölni hanem a váltód, vagy akár a magas is.
(#) Moderátor hozzászólása Szept 5, 2022
 
Ez az utolsó figyelmeztetés, hogy a személyeskedést hagyjátok a fórumon kívül! Legközelebb valamennyi részes felet szó nélkül ki fogjuk tiltani!
(#) deebo válasza wazo hozzászólására (») Szept 5, 2022 /
 
Mi az a 75/100W erősítő? Amúgy, ha nem vezérled túl, nem valószínű,. hogy különösebb gond lenne belőle, előbb csattan le a hangszóró a vasmag aljára, ami azért eléggé feltűnő dolog. Inkább a túlvezérelt erősítő gyilkolja a hangszórókat, mintsem a nagyobb kimenő teljesítményű, ugyanis a zene nem folyamatos terhelés a hangszórónak, hanem impulzusszerű.
(#) Fidel hozzászólása Szept 11, 2022 /
 
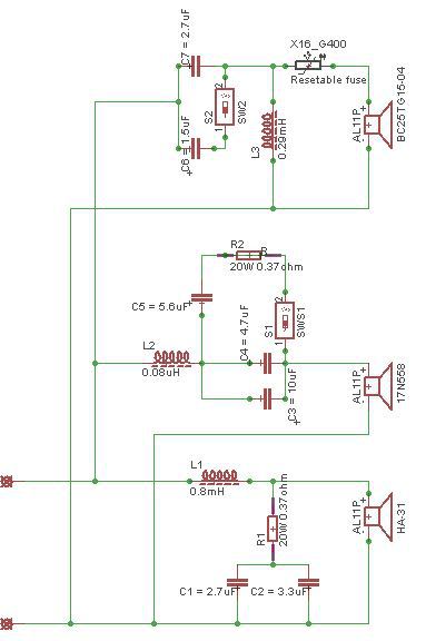
Megmértem az induktivitásokat a hangváltóban, és nagyjából egyik sem jó, lényegesen kisebbek, mint amivel jó lehetne.
A műszer amivel mértem, írta az ellenállásokat, amit én magasnak véltem, ez a tekercs impedanciája lenne?
15,2ohm vas magos 0,29mH
1,13ohm légmagos 0,08mH
34ohm vasmagos 0,8mH
Így néz ki pontosan a hangváltó:
(#) Ge Lee válasza Fidel hozzászólására (») Szept 12, 2022 /
 
Mivel mérted? Gondolom alkatrészteszterrel... Írtam már (de minek), hogy az alkalmatlan erre, de akkor meg is mutatom hogy lásd. Ott van 3 különböző tekercs megmérve, és alatta hogy mit mért rájuk az alkatrészteszter. Jó nagy ökörségeket. Vasmagos tekercset nem lehet velük mérni mert azt 50-100Hz-en kell mérni az meg olyat nem tud, ráadásul annak a mérési elve nem is olyan hanem a lecsengés idejéből számol a mikrovezérlő induktivitás értéket, így csak egy adott tartományon belül alkalmas mérésre, a kis induktivitás értéket eleve nem tudja megmérni. Impedanciát meg pláne nem tud mérni, amit mutat neked az a tekercs DC ellenállása.
A múltkori működő váltóba ha átírom az értéket arra amiket most ideírtál akkor egy jó nagy katyvasz jön ki ami minden lesz csak nem váltószűrő, mivel a közepe is átmegy felüláteresztőbe.
(#) Fidel válasza Ge Lee hozzászólására (») Szept 12, 2022 /
 
Jó, hát nekem nem egyértelmű, minden, amiket írsz!
Az lett volna, a nem jó erre, hogy megkérdezted, hogy hány hertzen akarom megmérni!?
Nem emlékszem, hogy hol volt erről szó, biztos elsiklottam felette.
Ha az ellenállás DC lenne, akkor a multiméterrel is ugyanazt az ellenállást kéne mérnem, nem?
Lemodellezve azt látom így, amit hallok is, meg mutatott a mikrofon.
A közép és a magas túl sok, néhol fülsértő.
(#) Ge Lee válasza Fidel hozzászólására (») Szept 12, 2022 /
 
Mi nem egyértelmű? Még mindig nem írtad le, hogy milyen műszerrel mérted azokat az induktivitásokat!
(#) Fidel válasza Ge Lee hozzászólására (») Szept 12, 2022 /
 
Az nem volt egyértelmű, hogy ezt nem fogom tudni ilyen eszközzel mérni!

Mivel lehet akkor ezeket normálisan mérni, méretezni?
Vagy mi a megoldás?

Bővebben: Műszer
(#) uniman válasza Fidel hozzászólására (») Szept 12, 2022 /
 
Az csak egy "teszter"...a "MŰSZER" az kb. ilyen. Persze létezik ettől olcsóbb is...meg drágább.
Sajnos én is csak fixfrekis LCR Meter-rel (Compoment tester) mérhetem...vagy esetleg az LCM3-sal.
A hozzászólás módosítva: Szept 12, 2022
(#) Ge Lee válasza Fidel hozzászólására (») Szept 12, 2022 / 1
 
Azzal biztos hogy nem lehet. Vagy közönséges 50Hz-es trafóról ellenállást kötsz sorba az induktivitással, méred a feszeket és az áramot majd ezekből impedanciát (tehát nem ellenállást, hanem váltakozóáramú impedanciát!) számolsz, abból meg ki tudod számolni az induktivitást de nem biztos hogy pontos lesz. Vagy veszel egy ilyet, nekem is ez van, sok kutakodás után ez volt a legolcsóbb ami már használható, mivel én sem akartam fél vagy több milliós mérőhidat venni. Ez az alapműszer, kb. másfélszeres áron van ugyanez amihez vannak még kiegészítők, infra port feltét PC-s kapcsolathoz meg 4 vezetékes mérőcsipesz.
(#) Fidel válasza Ge Lee hozzászólására (») Szept 16, 2022 /
 
És ez az alkatrész teszter, hogyan fog csalni, vasmagos tekercsek esetén?
Teljesen irreális lesz a mért érték, vagy lényegesen kevesebbet, vagy többet fog mutatni?
Van összefüggés az induktivitás nagyságával a hibának?
(#) Ge Lee válasza Fidel hozzászólására (») Szept 17, 2022 /
 
Mutattam már, összevissza. Csatolok még 3 képet. Az elsőn az látszik, hogy a 3 műszerrel (DE-5000, LCM-2 és alkatrész teszter) mérek 2 féle ferritmagos tekercset, ezeket nagyjából jól méri mind a 3 műszer mivel ferritmagosak, annál nem nagyon számít a mérés frekvenciája. Ezt mutatom a második képen, ahol végig van mérve az egyik tekercs 100Hz-től 100kHz-ig 4 féle frekin, az érték nagyjából mindig ugyanannyi. Az is látható, hogy a frekvencia emelkedésével nő a tekercs jósága (a felső szám a Q), ami valahol néhányszor 10kHz környékén lenne a legnagyobb, mert ott lenne a legkisebb az adott mag vesztesége, 100kHz-en már valamennyit csökken.
A harmadik kép ugyanez csak vasmaggal. Jól látható, hogy ahogy emelem a mérőfrekvenciát úgy csökken egyre durvábban az érték. Már 1kHz-en mérve is kevesebb mint a harmada a 100Hz-hez képest. Meg az is jól látszik, hogy itt meg ahogy nő a freki úgy csökken a tekercs jósági tényezője (Q), mondjuk a 10kHz-es mérésnél lehetett valami anomália, de annak ott folyamatosan csökkennie kell ahogy emelkedik a freki, mert annál nagyobb lesz a vasmag vesztesége.
Szóval olyan műszerekkel amik nagyobb frekin mérnek, vagy a mérendő tekercs függvényében változik a mérőfrekvenciájuk nem lehet vasmagos tekercset mérni. Még a régi gyári mérőhidakkal sem (olyanom is volt egy gyári Tesla), mert a zöme fix, 1kHz-es mérőfrekivel dolgozik. Csak a légmagos vagy a ferritmagos tekercsek mérésére lehet őket használni.
(#) Fidel válasza Ge Lee hozzászólására (») Szept 17, 2022 /
 
Gépész vagyok, ezért a nehézkesség, nekem ezek új információk.
Nem tudtam, hogy mi a lényege, a vasmagnak, meg a ferrit magnak, miért használják egyszer ezt, egyszer az!?
Tehát akkor ha jól értelmeztem, amit írtál, akkor a vasmaggal az a probléma, hogy minél nagyobb a frekvencia, annál nagyobb a vas vesztesége, és ezért lesz fals a mérés eredménye!?

Mi van, ha ferrit magosra csinálom meg a tekercseket?

A tekercs mérésekre írtál egy frekvencia tartományt, ahol mérni kellene, a hangfal esetében őket.
Ez miért annyi, amennyi? Ez összefügg a hangszórók által kívánt működési frekvenciának a középértékével, ahol működni fog az a rezgőkör?
(#) Ge Lee válasza Fidel hozzászólására (») Szept 17, 2022 /
 
Értem. A ferritmagokat általában 20kHz feletti frekvenciákon használják, illetve az azokkal készült tekercsben csak kb. tized akkora gerjesztés engedhető meg ugyanakkora vaskeresztmetszet mellett. A ferrit nem hangfrekvenciára való.
A tekercsnek semmi köze ahhoz hogy a hangszóró milyen frekvencián üzemel. A tekercsnek és a kondenzátornak is van értéküktől függően egy váltakozóáramú ellenállása, amik attól függően hogy milyen kapcsolásba vannak kötve alkothatnak alul, felül áteresztőt, vagy éppen sávszűrőt vagy zárót. Váltó esetében elég annyit tudni, hogy ha a tekercs sorban a kondenzátor pedig párhuzamosan van a jel útjába kötve akkor abból alul áteresztő lesz (lásd fentebb a szimulációs kép), vagyis a magasabb frekvenciákat egyre kevésbé engedi át (csillapítja) ha meg fordítva, a kondi van sorban a tekercs pedig párhuzamosan akkor pedig felül áteresztő lesz, az egyre mélyebb hangokat fogja egyre inkább csillapítani. Ha meg a kondi és a tekercs is sorba van kötve, akkor lesz egy (közép) frekvencia ahol nem csillapít, alatta is és felette is viszont igen. (Ha meg mindkettő párhuzamosan kapcsolódna akkor lenne egy frekvencia ahol csillapítana, alatta és felette pedig nem.) Az első 3 esetet mutatják a szimuláción a bode diagramok (átviteli görbék).
A vasmagos tekercseket azért kell alacsony frekvencián mérni mert arra készültek, nagyobb frekvencián a veszteségük mellett a jóságuk is romlik, illetve a méretükből adódóan a tekercseknek nagyobb saját kapacitásuk is van, amik mind meghamisítják a mérést.
(#) elektrorudi hozzászólása Szept 18, 2022 /
 
Tisztelt Fórumtársak!
Erősen gondolkodom egy Goodmens Axiom301 + Trebax 5k/20XL hangszórókkal felépített hangsugárzó építésén. Igazából, még nem elég erős az elhatározásom. Kétségeim vannak. Van-e valakinek itt a fórumon ilyen hangsugárzója? Esetleg hallott-e már ilyet szólni? Mi a véleménye róla? Érdemes-e foglalkozni egy 60 éves konstrukcióval? Annak idején biztos nagyon jó volt, de azóta nagyot változott a világ. A youtube-on találtam pár videót róla, de az alapján nem lehet véleményt alkotni.
Találtam a neten bassreflex, labirint és nyitott (hangfal) konstrukciókat is. Melyiket lenne érdemes megvalósítani?
Nem akarok egy "nosztalgia csapdába" esni, ezért várnék viszonylag objektív véleményeket.
(#) Cinema válasza elektrorudi hozzászólására (») Szept 19, 2022 /
 
Az Axiom-301-es szélessávú hangszóró, nem szükséges kiegészítő-magassugárzó hozzá.
Célszerűen Bass-reflex dobozba építendő akkor elég jól tud szólni.
Kérdéses az állapota?
Milyen rendszerbe kerülne?
El kell gondolkozni azon, lehet, hogy a mai árakon a famunka többe lesz, mint amit a cucc megér.
Egyébként sok sikert!
Üdv!
(#) elektrorudi válasza Cinema hozzászólására (») Szept 19, 2022 /
 
Jó, jó, szélessávú, de azért egy 30centis hangszóró nem tud pár kc felett sugározni. Fizikai képtelenség. A neten található dobozok mindegyike tartalmazott magassugárzót, és többnyire ezt a Trebax-ot. Ez 5kHz felett működik, tehát megpróbálom elhinni, hogy az Axiom felmegy addig.
Ránézésre, kifejezetten jó állapotban vannak. A magasat a hétvégén meghallgatom, de a mélyet felesleges doboz nélkül. Maximum a működőképességét lehetne ellenőrizni, de állítólag hibátlan.
Pont azért érdeklődöm itt a fórumon, hogy ne fussak felesleges köröket.
A famunkát megcsinálnám, tehát csak az anyag kerülne pénzbe, meg ugye az időm. A hangváltó adott, arra sem kell költeni.
Köszi a jókívánságot. Remélem nem futok lyukra.
(#) dB_Thunder hozzászólása Okt 3, 2022 /
 
(#) segítő válasza elektrorudi hozzászólására (») Okt 3, 2022 /
 
Jó meglátás
(#) djv hozzászólása Okt 14, 2022 /
 
Hello!

Ide raktam, bár PA technika, de inkább ide illik.

Bővítettem 2 mélynyomóval a hangtechnikámat fél éve, hogy 8 helyett 4 ohm-os legyen a rendszer, amin az erősítő ki tudja adni a 2kW-ot (8 ohm-on csak 1kW). Tehát a mélynyomó és a szélessávú párhuzamosan van kötve.
A mélynyomóval azonos teljesítményű a szélessávú hangfalpár is, tehát számoljunk zenei 600W 8ohm-al darabonként.

Ha be van kapcsolva a crossover a mélynyomóban, akkor, kb. fél hangerőig szépen szól minden, de utána elkezdi recsegtetni a szélessávúban a közepet és a magasokat. Ha ki van kapcsolva, azaz csak a szélessávúban működik crossover (a mélynyomó pedig direktbe van kötve az erősítőre), akkor szépen szól, csak kevesebb a mély.

Tudom, aktív hangváltót kéne használni 2db erősítővel, de az ember azt szeretné használni, amije van plusz beruházás nélkül és elvileg mennie is kéne, mégsem működik rendesen. (A mélynyomó tetején is van még tartórúdnak hely, tehát úgy tervezték, hogy más hangfallal együtt működjön, igaz nem azonos teljesítményűvel.)

Tehát a kérdésem az lenne, hogy plusz erősítő nélkül (megtartva a 4ohm-os előnyöket: erősítő legnagyobb teljesítményét kihasználhatóvá téve) mit lehet tenni, hogy ne dolgozzanak egymásra a hangfalak/crossoverek?

Végül is használható így is, de sok teljesítmény elvész a mélynyomóba jutó felesleges frekvenciákkal, ahogy az extra mély is, és ezáltal kisebb a plusz hangerő érzet.

Az nem változtat semmin, hogy melyik hangfalba megy előbb a jel (ajánlották más fórumon, hogy cseréljem, használjak külön-külön hosszú kábelt, nincs változás).
A sztereó hangzásról sem mondanék le... különben magam is megoldottam volna, hogy 1 oldalon a 2db szélessávú másik oldalon a 2db mélynyomó lenne meghajtva.

A szóban forgó eszközök:
Omnitronic P-2000 erősítő
Omnitronic DX-2522 szélessávú hangfal
Omnitronic BX-1850 mélynoymó

DX Crossover:
https://media.steinigke.de/images/71600/97/e0197254a.jpg
https://media.steinigke.de/images/71600/97/e0197254b.jpg

BX Crossover:
https://media.steinigke.de/images/71600/97/e0197529b.jpg

Ötletem nekem is lenne: aktív hangfalak, 2 erősítő, stb. de mégegyszer kihangsúlyoznám, hogy nem szeretnék további drága eszközökre beruházni (+erősítő, másik crossover), hanem a meglévőket szeretném használni és erre keresek megoldást, ami pár alkatrésszel (max 5-10e Ft ráfordítással) megvalósítható és megszüntetné a hibát.
(Ha a cipőben kénylemetlen a talpbetét, nem az egész cipőt kell lecserélni, hanem csak a talpbetétet! ...főleg ebben a mai inflációs, dráguló világban, ahol az is kérdéses, hogy jövőre lesz-e még megrendelés.)

Műszerezettségem minimális (multiméter), így sem szkóp, sem tekercsmérésre alkalmas eszközöm nincs, ehhez mérten várnék segítséget.

Egy oldalon olvastam, hogy az elkó nem jó hangváltókba, inkább fólia vagy egyéb kondikat kéne alkalmazni (vagy bipolár elkót), netán az segítene?
Egy másik fórumon a 4ohm-ot találták hibának, mert így át kéne méretezni mindkét hangváltót szerintük és dupla tekercset kéne hasznáni (sorbakötni). Még így nem teszteltem, de ha az erősítő 1 oldlára kötném mindkét szélessávút, kiderülne, hogy a 4ohm-e a gond, hiszen akkor mélynyomótól függetlenül is recsegnie kéne.

Ott a másik fórumon mindenképpen a teljes cserét (+30-50e Ft/db) javasolták, de eleve a mélynyomó ki volt belezve (hasonló probléma miatt... nem találták meg rajta a kapcsolót), így már most is költöttem rá, hogy a gyári visszakerüljön egyenesen németből, ám ezzel meg ez a hiba. Ha vennék még tízezrekért másikat, mi garantálná, hogy az már jó lenne, vagy az is újabb pénzkidobás? És akkor eleve 4-et kéne venni, hiszen a szélessávú hangja romlik el, holott a másikban van az említett hangváltó, azaz mindkettőt 4ohm-osítani kéne crossover szempontból.

Tehát mindenképp olcsó, egyszerű megoldást szeretnék, ami nem teljes cserével jár, hanem mondjuk kondi értéket változtassak, tekercsből tekerjek le valamennyit, kondi típust váltsak mindkettőben, stb. és mindezt érthetően egy laikus számára, mert a szakszavakban nem vagyok otthon.

Tekercs értékek nincsenek, sem menetszám, sem vastagság.

Ha esetleg valaki vállalkozó szellemű és 5-10e Ft-ért át tudná nekem alakítani a meglévőket, az is megoldás lehet (BP-n vagy közvetlen környékén).
(#) segítő hozzászólása Okt 16, 2022 /
 
Szerintem fenti paraméterekkel max a PA-sok tudnak segíteni. (Szerintem ők sem nagyon, túl sok az elvárás, meg még jó olcsó is legyen) Nem fórumokat kellene olvasni. Egy kezdőszintű, hangosítással, akusztikával foglalkozó Könyvet.
A hozzászólás módosítva: Okt 16, 2022
Következő: »»   699 / 735
Bejelentkezés

Belépés

Hirdetés
XDT.hu
Az oldalon sütiket használunk a helyes működéshez. Bővebb információt az adatvédelmi szabályzatban olvashatsz. Megértettem