Fórum témák
» Több friss téma |
Fórum » Hangváltók (készítése)
A mértékegységeket a mérőszámtól szóköz választja el. A személynevekből képzett mértékegységek (Volt, Ohm, Amper, stb.) nagybetűvel írandók!
Inkább nem
Ezeket sajnálom kidobni, mert ugyebár bevonókárpit, meg minden... Ha valamelyik paraméterük nem stimmel, azt megpróbálom módosítani, már a mennyire lehet, de inkább maradjanak ezek.
Vegyél egy 3 utas univerzális váltót...jelenleg ez a legegyszerűbb megoldás...
Hát közel sem biztos, mert ha pl. vesz egy SAL váltót, nem lesz jobb helyzetben. Ráadásul piezóhoz nincs univerzális váltó.
Mint írtam ez a legegyszerűbb megoldás,nem tudom barátunknak mennyi tapasztalata van e téren,de ha nem boldogul vele, vagy erre adja a fejét vagy keres egy embert a közelbe aki tud neki segíteni
Egy SAL univerzálistól fejből távolról is jobbat lehet faragni.
És egyébként a Piezó miatt eleve működésképtelen egy háromutas váltó, csak az erősítőjét tenné tönkre vele, ugyais a másodfokú szűrő impedanciája normális terhelés nélkül (amit a piezó nem biztosít imp. illesztés hiányában) leesik, akár még füst is lehet a vége.
A vásárlást már próbáltam, de a gond azzal az, hogy erdélyi vagyok, Csíkszereda a legközelebbi város, de itt egy elektronikai üzletben sem árulnak, csak rendelésre, de abból sincs nagy választék, na meg az ára is minimum a kétszerese. Néztem a neten is, de ahol jó árban láttam, ott nem szállítanak külföldre, vagy elküldik futárral horribilis áron.
Na meg csináld magad szellemű is vagyok, ezért gondoltam, hogy készítenék házilag.
Jó, de előbb már talán azoknak a szerncsétlen hangszóróknak mérd meg az egyenáramú ellenállását.....
Mert addig nem lehet még hasraütni sem váltóügyben...
Akkor csak fabrikálni kell,hmm.
Na azt meg hogy lehet megmérni? Még eléggé zöldfülű vagyok, multiméterrel mérik, vagy mivel?
Persze, DM-el meg tudod mérni, csak vond ki belőle a multi madzagjának saját ellenállását.
Üdvözletem, nekem van két panelem a HS500-hoz, ugyan egyik már részben bontott, de a fólia sértetlen, az alkatrészek értékei fel vannak tüntetve, ha kéri, akkor lefotózom, jutányosan eladó vagy vagy cserélhető.
üdv.:geg000
Nos...
Köszönöm a válaszod. Megpróbálok utánnanézni ezeknek az "elsőrendű szűrőknek". Hogy igazából konkrétan mit takar ez aztán remélem kisül majd valami az egészből! Köszi a segítséget!
Sziasztok.
Elnézést kérek, hogy egy pár napig nem jelentkeztem, de idő közben elutaztam Németországba. Hát ott aztán lehet, hogy jó minőségűek, de rohadt drágák a hangcuccok. Beszereztem egy multimétert, a barátom vette 32 euróért, és nemigen tudom használni, megmértem vele a hangszórók ellenállását, de azt sem tudom jól mértem-e, csak ráfordítottam az ohm jelre, a mély-közép sugárzónál kiírt 4,45 ohm-ot, a magasaknál meg semmit. Lehet, hogy valamit rosszul mértem.
Sziasztok!
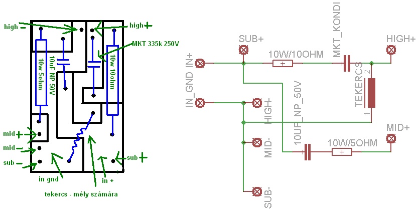
Most visszarajzoltam a kókány gyári hangváltóm, és meglepődve vettem észre néhány dolgot. Mellékletként felrakom a nyákterv paintes képét, és a belőle készített kapcsolási rajzot. Jól látom, hogy a sub megkapja az egész jelet, és hogy a high+ ra van rákötve a tekercs? Hogy van ez? Valaki elmagyarázná nekem? Az ellenállások valami frekvenciaszűrő részei, vagy csak azért van ott ,hogy nehogy szétlőjem a hangszórókat/végfokot? Eszméletlen kevésnek találom a magasat, és a közepet Kérek valakit, néhány szóval leírná nekem, hogy mi miért kapcsolódik ilyen furcsán? szerk: Milyen meglepő... Ráraktam a mély kimenetre egy szélessávú hangszórót, és a teljes frekvenciatartományt szólta... aztán rá a magasra, akkor érezhetően sokkal halkabb magashangok jöttek ki, mint egyébként... Érdekes dolgok vannak somogyiéknál... Bár még márkajelzés sincs rajta, csak annyi, hogy 809HS vagy SH608 - még ez sem konkrétum... Így elvileg nincs is értelme a tekercsnek Dejóó....Köszönöm szépen!
Nem tudok meglepődni ezen ,miután szomszédom két db SAL frontjának megnéztem a 'hangváltóját' és hasonló dologgal találtam magam szemben,a sub ott is megkapta a teljes freki tartományt...hát a szám finoman fogalmazva tátva maradt! Hát ezt még az ember ha kihajintja belőle,és ha nem is mérésekkel de egy kis odafigyeléssel messze menőleg jobbat lehet ettől csinálni...
Arról nem is beszélve hogy mit szenved ilyenkor az erősítő egy ilyen összehaijngált valami miatt. Szerény véleményem,hogy az átlag felhasználó úgy se ért hozzá,jó az neki alapon megy az egész...
Amikor megvásároltam a legolcsóbb, univerzális, 8ohm/100W-os hangváltót, merthogy így adták, wattra
, akkor beszereltem, és örültem... De ez már hány éve lehetett... Minimum 5... 5év alatt megszoktam a hangját. Mostanában pedig azt hittem, hogy érzéketlen a magasom, és a közepem, a mélyem meg gyenge, és azért hal ki évente, másfél évente... Most kiszedtem a teljesítmény ellenállásokat, úgysem sz*r piezzo van a hangdobozban, a középre meg vigyázok. A tekercset beteszteltem, hát mit mondjak... :S Elég magasan vág, de még mindig jobb, mintha minden frekvencia menne a mélyre. Komolyan mondom, a mostani tudásommal fejből jobb hangváltót raknék össze... Így most átalakítva a hangváltót, újra szárnyra keltek a hangfalaim, van közép, és magas, amit mindig keveselltem (A mélyre sosem volt panasz )Meghallgattam, és végülis elég jó fülre a hangszórókra jutó frekvenciák sávja, egy ideig így fog maradni. De érdekes volt ezt számomra látni. Az eladónak végülis igaza volt. A mélyem úgyis gyorsan kimegy, az a legdrágább, majd veszek másikat, a magasom meg kb. 10W-os példány (100w-osként adták, valami 400-700Ft körül, mostmár 1400Ft ugyanaz ), szóval ezért van a hangváltóban 10w/10ohm, nehogy szétlőjem . A közép normálisan volt bekötve, csak az a fránya 10w/5ohm fogta le kicsit, de már nincs az sem ![]() Huh.. Most meg kell szoknom ezt a szép teljes hangot... De már most eszméletlenül tetszik! Üdv!
És még mindig lehetne finomítani
Amúgy melyik típusú sal hangfal ez?
Szia!
Többször találkoztam már ezzel a típussal,nagy kókányság az biztos!Én úgy javítottam fel,hogy betettem egy tekercset a mélynek / a doboz oldalához rögzítettem /kivettem a közép 5ohm-ot a magas 10ohm-ot 2ohm mal helyettesítettem a közép kondijához párhuzamosan kötöttem még egy kondit,igy már ,ahhoz képest amilyen volt, egész jó lett.Amúgy az a tekercs ami alapban van benne a magas hsz alsó frekiét határolja.
Ez a hangfal nem sal, hanem valami régi gyönyörűség. Csak a hangváltót cseréltem ki benne, mikor megkaptam.
Itt egy kép. Lobbooo: Én eddig úgy tudtam, hogy a magashangszóróval sorosan kapcsolt kondi már alaból behatárolja az alsó frekvenciát, és a méllyel sorosan szoktak rakni tekercset. Most egy vezetősáv átvágásával a méllyel sorosan van a tekercs, így olyan 1kHz-ig kapja a jelet. (kb.) Az ellenállásokat én kivettem, és átkötöttem...
a kondi valóban vágja,de csak6db ugy a váltás,párhuzamosan a magassal egy tekercs plusz a kondi sorba,már 12db/octav, a somi ezen tipusánál a tekercs e célt szolgálja,a mély meg a teljes sávot kapja.
Értem, köszi az infót! 6dB... Szerintem így is korrekt az, amit kapnak a hangszórók. A magas csak cincog, a közép is cincog ugyan, viszont egyáltalán nem mozdul meg a mély frekvenciákra.
Olyan nincs hogy semmi , esetleg nulla vagy vegtelen nagy ellenallas.
Tehat a semmi az nulla nem ? Gondolom nem nullat mutatott azaz semmi ellenallast hanem vegtelen nagyot vagy szakadast . Ha piezo a magas az vegtelen lessz. Hangszoroknak valtoaramban merik az impedaciajat ami egy komplex dolog ,e a frekvenciatol fugg. A kulombozo soros erllenalasok egy hangvaltoba altalaban hatrolasnak vannak bekotve. A hangszorok kulomboza SPL-esek es ha egy jo hangfalat szertetnenk az linearissan kene mukodjon 16-20000Hz-ig . Valoszinuleg igy hozztak valamenyire egy "nivora" a kulonfele haznalt hangszorot , hanhszorok amik nem lettek arra gyartva hogy egyutt hasznaljak oket.Igy tenyleg lehetseges egy veszteseg a hangerot illetoen de fontosabb a linearis atvitel megkozelitese ha Hi-Fi hangfalro van szo es zenet szeretnenk halgatni rajta.
A váltót mindig a hangszórókhoz kellene igazítani, az univerzálisaknak egyáltalán nincs eséley egy olyan hangszórókészletnél, ami a képen van. Talán inkább hagyni kellett volna az eredetit.
Az én esetemben kb. hasonlóak a hangszórók érzékenységei, viszont az univerzális hangváltóban ott volt az ellenállás. Gondolom piezohoz méretezték... Meg discora, ahol a tücc-tücc a lényeg, a közép nem fontos.
Pl13 - az eredetiben már lehetséges, hogy ki voltak a kondik száradva. Egyébként ott is csak két kondi+tekercs felállás volt, még meg van egyébként jó helyen, a mély tekercsének semmi baja sincs, lehet felhasználom. Üdv!
Biztos nem piezóhoz tervezték az uni váltót, olyan tudtommal nem készül, és ott a piezo magas impedanciája miatt a soros ellenállás eleve hatástalan lenne.
Inkább az lehet a helyzet, hogy a SAL mélyközepei elég érzéketlenek, így ezekhez képest a magashszek hangnypomásából sokat kell elvenni.
Elképzelhető. Bár én még azt tapasztaltam, hogy a piezok csak úgy üvöltenek a többi hangszóróimhoz képest. Lehetséges azoknál valami érzékenységi adatot megadni?
Lenne egy nagy nagy kérdésem (mint mindig).
A Hi-Fi és a High-End hangfal átvitele műszerrel mérve egyenes (0és -3dB között van a 20-20kHz ig?). Azért foglalkoztat a kérdés, mert az ember hallása ugyebár nem lineáris hanem az a bizonyos harang karakterisztika jellemzi. És nehéz eldönteni hogy a hallásomnak legyen egyenes vagy a műszereknek .Én is nézegettem a sal hangváltókat a HV 328 de 6000ft meg a mélyet 500-nál vágja, azért egy reflex hangfalban a mély nyugodtan mehet 1K ig nem?, vagy tovább is egy kicsit, szóval nem értem őket. (előzőekben volt egy párszor kérdés, miét van ellenállás a hangváltóban, védelem másrészt ennek értékével tudod az adott sávban beállítani a hangszóró hangerejét, pl ne legyen annyira sok a közép akkor raksz egy pár OHMost és kész) Véleményem, hogy csak 3utas esetében van értelme az ellenállásnak, amúgy egy sima Lc a mélyhez meg egy kondi sorba a magassal pl(2,2uf 100V aszem ez általános) jó építgetés, rám is ez vár
Persze, adott feszültségre. De az előbb arra utaltam, hogy igen magas az impedanciájuk, 1000 ohm körül, szóval 10-et teljesen hiába kötsz vele sorban, alig változtat a hangszóróra jutó feszültségen.
Legyen egy triviális példa: a vasaló. A vezeték ellenállása elhanyagolható a fűtőszáléhoz képest, soros kapcsolásban vannak, azonos áram folyik mindkettőn, de a rajtuk eső feszültség ellenállásuk arányában oszlik meg, szinte a teljes bemenőfesz. a fűtőszálra kerül, tehát a vasaló melegszik, és nem a madzag. Ugyenez van, ha a piezóval tíz ohmot kötsz sorba, mivel előbbinek 1000 körül jár az impedanciája, értelemszerűen a 10 ohmon alig esik feszültség.
A váltó mindig hangszórófüggő, nem lehet előre eldönteni, melyiket hol vágod, az univerzális váltóknak nem sok létjogosultsága van, főleg nem a SAL minőségi szintjén.
Idézet: „A Hi-Fi és a High-End hangfal átvitele műszerrel mérve egyenes (0és -3dB között van a 20-20kHz ig?). Azért foglalkoztat a kérdés, mert az ember hallása ugyebár nem lineáris hanem az a bizonyos harang karakterisztika jellemzi.” A hallásod frekifüggő érzékenységével nem kell alap szinteken foglalkozni, mivel bárol is jársz, ugyanaz marad, úgy koncertteremben, mint otthon a fotelban ülve. A hangsugárzó feladata, hogy próbálja visszadni azt, amit bemenőjeéként az erősítő felől kap, ehhez pedig a minimum, hogy az átvitel egyensúlya rendben legyen. Azért ha építgetés előtt állsz, legalább annyival könnyítsd a saját helyzeted, hogy nem vágsz bele meggondolatlaul egy háromutasba... |
Bejelentkezés
Hirdetés |




Mert addig nem lehet még hasraütni sem váltóügyben...
- még ez sem konkrétum... Így elvileg nincs is értelme a tekercsnek 
, akkor beszereltem, és örültem... De ez már hány éve lehetett... Minimum 5...
. A közép normálisan volt bekötve, csak az a fránya 10w/5ohm fogta le kicsit, de már nincs az sem 