Fórum témák

» Több friss téma
Fórum » Házilag építhető fémkereső
Lapozás: OK   196 / 277
(#) Bu13 válasza Ropcsika hozzászólására (») Jún 24, 2015 /
 
Az ránézésre is látszott, hogy az 5 volton üzemelő 386 alacsony impedancián hajtja meg a TX
tekercset. Az én méréseim: 9.1KHz 100mA mellett= 700uH 680n 30v sinus, 1.5mH 270n 50v
2.8mH 220n 60v. Az LM386 (TDA7233) bemenetére egy szinuszosítót tettem a szép jel érdekébe.
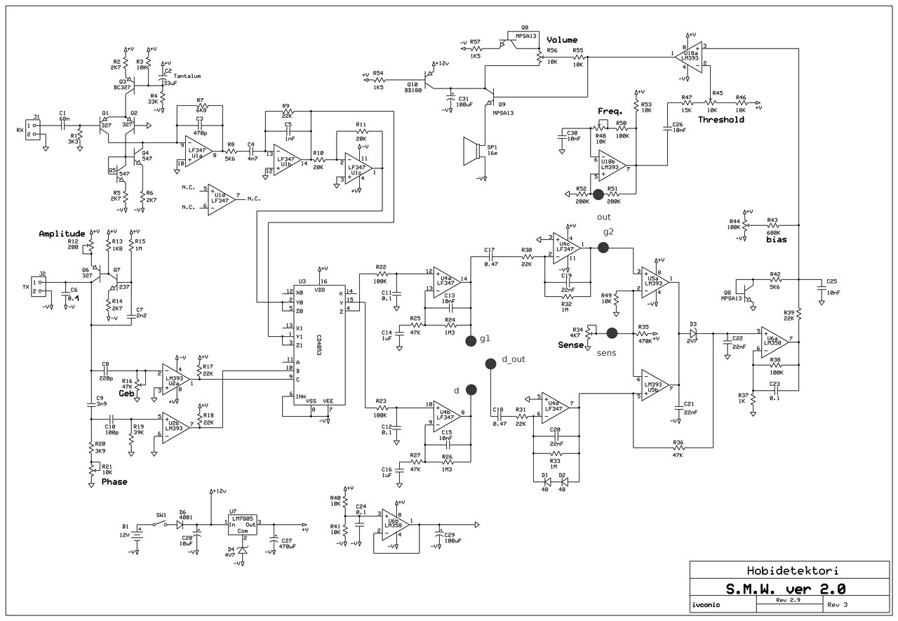
Van még ebben a rajzban néhány figyelmet érdemlő megoldás is. Arról is érdemes lenne írogatni.
(#) Ropcsika válasza Bu13 hozzászólására (») Jún 24, 2015 /
 
És milyen az érzékenysége?
A hozzászólás módosítva: Jún 25, 2015
(#) Bu13 válasza Ropcsika hozzászólására (») Jún 25, 2015 /
 
Semmilyen, mert nem építem meg. Engem csak a kapcsolási részletek érdekelnek. A nagyobb fej
és az 1Ft nálam másodlagos. Most a fej offset áramkörét fogom modellezni, amiről majd beszámolok.
Ha minden fokozathoz találok megfelelő kapcsolást, akkor fogok egy hibrid keresőt építeni, ami nem
biztos, hogy IB lesz.
(#) deexteer hozzászólása Jún 25, 2015 /
 
Egy fél bolt megvásárlása a cél érdekében, köszönet Bu13-nak a pf értékű kondikért! (ezek nincsenek a képen.)

Kép0407.jpg
    
(#) TreasureHunter válasza mulderx hozzászólására (») Jún 26, 2015 /
 
a sémát is megosztod légyszi a 2-tone-board-hoz? Mert csak a layout van meg.
(#) mulderx válasza TreasureHunter hozzászólására (») Jún 26, 2015 /
 
rajz mellékelve
(#) vandorbot válasza mulderx hozzászólására (») Jún 26, 2015 /
 
Pickit2-vel is bele lehet gyűrni a hexet. Némi szoftvermókolás után.
Itt megtalálható a mod menete. PK2 továbbfejlesztése
A hozzászólás módosítva: Jún 26, 2015
(#) TreasureHunter válasza mulderx hozzászólására (») Jún 27, 2015 /
 
ez nem a sima SMW? Úgy mondtad, hogy van egy külön board hozzá ami 2 hangúvá teszi, annak a sémája kellene. Vagy ha ez az, akkor elmagyarázod melyik rész az? Bocsi, csak kezdő vagyok még
(#) Ge Lee válasza TreasureHunter hozzászólására (») Jún 28, 2015 /
 
A kiegészítésnek csak a nyákrajzát tette fel, mert gondolom kapcsolási rajz nincs róla, azt neked kell visszarajzolni (itt most fordítva van mint általában, mert ugye van az embernek egy rajza, amiből majd készül egy nyákterv ha eljut addig).
A rajzon pedig be van pöttyözve hogy a kiegészítő panelt hogy kell bekötnöd.
(#) TreasureHunter válasza Ge Lee hozzászólására (») Jún 28, 2015 /
 
hmm, hát visszafelé nem tudom hogy kéne megcsinálni
(#) Bu13 hozzászólása Júl 1, 2015 /
 
Legyen szíves mérjen meg valaki egy rézzel, vagy aluval árnyékolt RX tekercset, hogy milyen távolságról
érzékeli az IB kereső? Azt is kérném, hogy a 20 Forintosat milyen messziről érzékeli. A mért tekercsen ne legyen kondenzátor.
Kösz.
(#) yaessu hozzászólása Júl 2, 2015 /
 
Sikerült véglegesre befejezni a gépet , igaz már 1 éve használom kifogástalan , köszönet Mateateknak a fejért , és a gép beállításért, meg mindenkinek aki segített a hozzászólásával , csináltam mellé egy Minimax PP II úgy. hogy jöhet az aratás és irány a szántó.
(#) Ge Lee válasza yaessu hozzászólására (») Júl 2, 2015 /
 
És ez mi? A pinpointert nem lett volna egyszerűbb belefabrikálni a gépbe?
A használattal csak óvatosan, mert április 1-el változott az ide vonatkozó törvény. Nem olvastam csak beleolvastam, de azt a részt nem igazán tudtam értelmezni. Feriék szerint nem változott semmi, viszont a médiában mindenhol azt nyilatkozzák hogy tiltva van. Tehát a magánszemély birtokolhatja ugyan a gépet, de nem használhatja.
(#) yaessu válasza Ge Lee hozzászólására (») Júl 2, 2015 /
 
Ez egy TGSL , én azért nem vagyok fémkeresőkbe profi , hogy bele tudtam volna tervezni egy pinpointert kapcsolást meg nem találtam róla olyant . A keresős tőrvényről meg egyszerűen ellehetetlenítették az engedély kérést pénzbe is kerül alkalmaként , nem beszélve 2 héttel előtte kellene jelezni ,ki hová akar menni ,múzeumtól térképpel és a rendőrségtől is engedély kell , minden kivonuláshoz engedély, ami bármikor visszavonható , páran megpróbáltak engedélyt kérni olvastam egynek sem sikerült , de mindegy óvatosan lehet , igaz általában a mező őrök vadászok erdészek szoktak keresztbe tenni de szerencsémre mind barát itt a falumban .
(#) deexteer hozzászólása Júl 3, 2015 /
 
Vettem egy 1.5×1cm-es mini dc-dc konvertert (kb. 1000ft) a cibolához, 2.5-12v bemenettel és 200ma 12v fix kimenettel, a fémkeresőnek 40ma a fogyasztása, egy darab 3000ma 3.7v 18650 li-ion akku a táp, 40ma mellett 160ma fogy az akkuból, így legalább 12 óra az üzemidő stabil 12v kimenet és igen kis súly mellett. Az egyetlen hátránya hogy hat centinél közelebb nem kerülhet a konverter a vevő részhez mert bezavar, minden negyedik oszcilloszkóp hullámnál lesz egy kitörés, hét centi felett semmi zavarás nincsen. Két sorba kötött akkuval lemegy a fogyasztás 90ma-ig ami elvileg minimum 24 órát bír, itt beleszámoltam hogy kis 2.8v feszültségnél már 100-130ma a fogyasztás, 2.7-nél meg lekapcsol az akkuvédelem.
(#) nagym6 válasza deexteer hozzászólására (») Júl 3, 2015 /
 
Fémdobozban árnyékolva a konverter, lehet, hogy nem zavarna.
(#) Ge Lee válasza deexteer hozzászólására (») Júl 3, 2015 /
 
Ezekkel az a baj hogy a kimenetén is elég sok a zavar, ami a vevőerősítőnek és a mintavevőnek is bekavarhat. Ha engedi a kapcsolás akkor tegyél még utána egy LC szűrést és egy hidegítőkondit.
(#) deexteer hozzászólása Júl 3, 2015 /
 
Leárnyékolom és rakok szűrést is a tápra.
A fejbe építem az adó és vevő részét is, a vevőerősítő kimenete megy majd fel a keresőhöz, az adónál egy egy milliampert fogyasztó stabil oszcillátor ic vezérel 2.5-5 volt táppal, ezt már kipróbáltam és rettentő pontos, érdemes 7-18khz közötti fokozatmentes állíthatóságot beépíteni? Ehhez csak egy szál drót kellene pluszban, csak nem tudom hogy el e viseli az ekkora frekvenciakülönbséget a cibola (vagy inkább 10-15khz), gondolkodtam még hogy az oszcillátor két fettel adja az adójelet, de fettel még ilyen téren nem dolgoztam, jobb vagy mindegy és lehet tranzisztor is? A fejnél szimpla 12 volt áll rendelkezésre, lehetne még emelni, de minél kevesebb és kisebb alkatrész lenne jó, jelenleg 2×2cm-es panelra felfér bőven az alkatrész.
A cibola elsőre beindult, 18v a tx és érzékeli a fémet, csak azért raktam be a gyári adó és vevő részét hogy tudjak az esetleges hibákról, így hogy nincsen, kiszedem és rakom át a fejbe. Melyik megoldással lehet a legnagyobb adójelet kicsikarni oszcillátoros bemenettel?
(#) nagym6 válasza deexteer hozzászólására (») Júl 4, 2015 /
 
Árnyékolás és szűrésnek úgy van értelme -azt nem tudom mennyi-, hogy a konverter utáni szűrő külön a konvertertől is árnyékolva van. Pontosabban többkamrás árnyékolás szűrés, első kamra a konverter, második kamra egy szűrő, harmadik megint egy szűrő. A kamrák között pici lukon megy tovább a drót, vagy pld. nagy értékű átvezető kondival.
Ha a szűrő kimenetre rászór a konverter -nem külön árnyékolt-, sok lehet vezetéken terjedő zavarjel.
A hozzászólás módosítva: Júl 4, 2015
(#) deexteer hozzászólása Júl 4, 2015 /
 
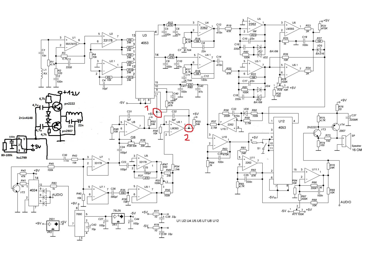
Két tranzisztorral meghajtva most kereken 40 volt az adójel, ezt a kapcsolást csináltam hozzá.:

Kép0424.jpg
    
(#) alita hozzászólása Júl 4, 2015 /
 
A konverter használatáról :

A Whites classic III -ban mint a csatolt fájl is mutatja a 34063 IC adja a tápfeszt.
Semmi probléma a gerjedéssel kapcsolatban.Nem kell árnyékolni,nem kell külön panel.

Cl2.1.jpg
    
(#) Bu13 hozzászólása Júl 4, 2015 / 1
 
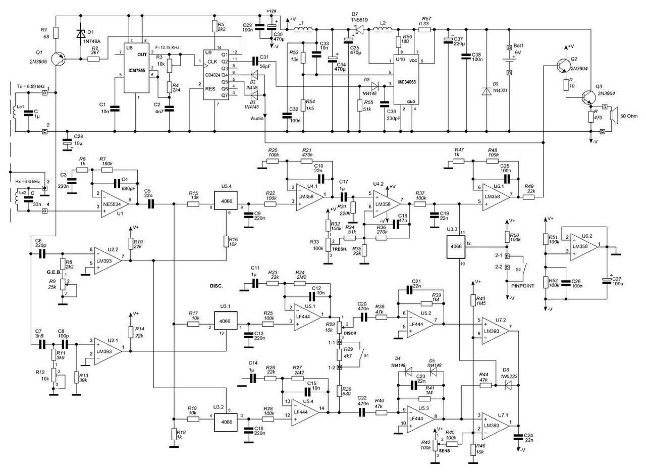
Ezt a megoldást javasolnám, mert itt a CD4024 Q2 kimenetéről kap szinkronozó jelet az MC34063.
Így a táp frekije 3295 Hz, az első harmonikus pedig egyenlő a TX frekivel. Mivel alharmonikus nincs,
probléma sincs. Szerencsésebb lenne egy kicsit nagyobb freki a 4063- nak, az 555 és 4024 alkalmas is
a duplájára.
(#) entorio hozzászólása Júl 4, 2015 /
 
Új jogszabály van, már a saját telek fémkereséséhez is engedély kell! R*djanak meg.
(#) deexteer hozzászólása Júl 5, 2015 /
 
Hát, úgy néz ki kellene egy kis segítség, három órát kínlódtam a disccel, végül is a potméter volt hibás, a gb-nél nem jutok dűlőre, piros egy és kettő között ezt mérem (ferrit nem hangolható ki 200k pootméterrel sem).:

Sibola1.JPG
    
(#) deexteer hozzászólása Júl 5, 2015 /
 
A két szélső gb pootmeter állás (tx rezonancián 75v).:
(#) Bu13 hozzászólása Júl 6, 2015 / 1
 
Ennél a Sibola1- nél is Szinkronizálva van az ICL7660 a 7 lábával, pedig ez egy jámbor áramkör, nincs indukciós tekercs. El kellene már felejteni a 12 voltos keresőket, ezek régi konstrukciók. Ha valaki megtudná mondani, hogy miért kell egy hangszóró működéséhez 12 volt, azt megköszönném, de azt
is, hogy miért kell a TX 30-60 volt előállításához 12 volt. Itt vannak a jobbnál jobb 5 voltos áramkörök,
azokat kellene használni. A TX hez pl L2722 Low Drop dual power IC 1A dip8, 300 Ft.
(#) Ge Lee válasza Bu13 hozzászólására (») Júl 6, 2015 /
 
A hangszóró működéséhez nem kell. Az adóhoz meg azért jó, mert az 5V-hoz sem elég 1 cella, legalább kettő kell. Az apró IC-s konverterek nem terhelhetők legfeljebb nx10mA-rel, a step up meg zavart termel. Azzal nem is szokott gond lenni amíg az asztalon szórakozik vele az ember, aztán terepen meg nem érti hogy miért nem azt csinálja a gép amit kellene.
Ezért beteszek inkább plusz 1 cellát, nem kell semmilyen konverter, és abban több szufla van eltárolva mint 1 vagy 2 cellában. Kínai 9mA-t fogyasztó gépnél nyilván mindegy lenne, de 100mA felett már nem mindegy.
Attól nem elavult egy gép mert nem 5 hanem 12V-ról megy. Attól elavult ha nem lehet vele egy ásott gödörben érmét kimutatni, mert vagy jelzi az ásott gödröt is, vagy az érmét sem. Meg attól, ha az asztalon beállított GEB-et nem lehet úgy a talajhoz hangolni hogy ne cincogjon be néha a talajra is. És attól, ha érzéketlen.
(#) alita hozzászólása Júl 6, 2015 /
 
Lásd pl.QUASAR !

Az egész készülék 5 V-ról müködik,bele értve a hangszóró és a TX meghajtás is.Be programozva
a pinpointer theroshold és a gain is,meg egyebek.A TX meghajtást teljesimény NPN-PNP fet pár
adja.Igaz nem 60 V-ról,de nem is a lényeg mindig.
Nem szeretnék 40-50 cm mélyre ásni,elég fizikai munka lenne.Szerintem a lényeg az,hogy a
találat és a megkülömböztetés jó legyen.Számomra elég a 20-25 cm is.
(#) Bu13 válasza Ge Lee hozzászólására (») Júl 6, 2015 /
 
Igazad van! Az 5 volthoz két cella kell, de nem kell konverter. Vedd észre, hogy 2x2.5v az új tendencia. Az 5 voltos tápokkal IC-kel minden megoldható, 3.7v pedig még a okos telefon is!
(#) deexteer válasza Bu13 hozzászólására (») Júl 6, 2015 /
 
Kipróbáltam öt volttal is, TX 54v ami bőven elég, a 12 volthoz csak azért ragaszkodtam mert egy cellával akarom használni a méret és a súly végett, a hangszóró is könnyen átalakítható öt voltra.
Következő: »»   196 / 277
Bejelentkezés

Belépés

Hirdetés
XDT.hu
Az oldalon sütiket használunk a helyes működéshez. Bővebb információt az adatvédelmi szabályzatban olvashatsz. Megértettem