Fórum témák
» Több friss téma |
A kék nyílhoz tartozó vezetősávon van egy kondi és egy ellenállás. A kondi lehet átvezetéses, az ellenállás szakadt, vagy 10-es lábra menő vezetősáv el van repedve.
Szerk.: egy biztosítékról is működik az erősítő egyutas egyenirányítással, csak épp az említett segédtáp hiányzott. A hozzászólás módosítva: Jún 12, 2016
Kicseréltem 2 kondit, leszedtem a vezetősávban lévő alkatrészekről az ónt és újraforrasztottam őket és lemostam a panelt. A mute lábra már 650mV jut. A képen látható (illetve nem látható) dióda sztem nem enged át többet a nyitófeszültségénél. A panelrajz alapján jól van beforrasztva.
Ahogy elnézem, az ic adatlapján is így van bekötve a mute láb diódája.
A diódával párhuzamos ellenállásról még nem számoltál be.
Az 30K és nem szakadt. Kicseréltem 20K-ra, de ezzel is csak 780mV jut át rajtuk (az 1N4148-at is kicseréltem).
Magán a 30k ellenálláson közel 4V esik?
Igen úgy néz ki. Ha a diódát kiveszem mellőle, akkor is csak ez a 780mV van a 10-es lábon. Nem értem mi lehet vele...
Hali!
Meglett a megoldás! Ha az ic 10-es lábát kiforrasztottam, akkor a 30K-s ellenállás mindkét végén megjelent a 4,5V. Visszaraktam az eredeti ic-t és minden rendbejött. Durva hogy a bontott csere ic-nek pont a mute lábával volt gáz. Az eredeti hibát (hogy nem volt meg a segédtápfesz a némítás kikapcsolásához) a táp egyik biztosítékának a hibája okozta. (Vagyis az üvegbizti szivatott napokig) Ránézésre jó volt, néha méréskor is, de az olvadószál mégse érintkezett benne rendesen. Ezért volt az, hogy amikor a hiba megjelent, az erősítő megütögetésére ideiglenesen megjavult. Köszönöm reloop a segítséget!
Még egy tanulság: a puffereket maradéktalanul le kell meríteni IC cserénél, ezt már amúgy fentebb számtalanszor leírtam. Valószínűleg marad töltés, mikor a némításvezérlés nem működött és úgy vetted ki a TDA-t.
Üdv.
Van egy Philips MMS460 PC 5.1 es szettem, már pár éve megvan és remekül működött. Néhány napja csinálta először, hogy minden jel nélkül adott egy mély hangot. Pár napig ezt egyszer kétszer hallottam, ma viszont fokozatosan egyre többször, mostanra pedig már ha bekapcsolom, folyamatosan "duruzsol". Mi lehet a probléma? Nagyon szeretem, nagyon szépen, tisztán szól, remélem lehet orvosolni a hibát. Köszönöm előre is
Sziasztok!
Vettem régebben egy LG házimozi szettet, már akkor is kifutó tétel volt, nem is használtam azóta sem. Van rajta rádió, és a hangfalak miatt gondoltam, minimum erre tudom majd használni. Viszont felmerült annak a lehetősége, hogy külső forrásból zenét lehetne hallgatni rajta, de sajnos nincs semmiféle bemenet rajta az usb-n kívül. Itt viszont nem nagyon lehet variálni a dolgokat, ezért kéne rá egy hang bemenet, amire rá lehetne dugni telefont, vagy valamilyen lejátszóeszközt. Van erre valami lehetőség, hogy a nyáklapon valahová beiktassak egy hangbemenetet? Hol kéne keresgélni ilyen csatlakozási pontot?
Scarton kikeresed az audio bemenetet, és meg is oldottad a problémád.
Szerintem nincs bekötve az audio bemenet.
Gyanítom, hogy analóg módon nem lehet becsatlakozni.
Ha jól emlékszem, a scart csatlakozón nem működött. A hangbemenet.
Azt néztem, hogy más készülékeknél a fehér cimke alatt van az AUX csatlakozó, és ezen is ott a helye, csak nincs a csatlakozó berakva. Elképzelhető, hogy az elektronikában él a lehetőség, csak a csatlakozási lehetőség hiányzil? Esetleg másik firmware feltölthető rá, vagy ez nem menne?
Ezen a készüléken csak kimenetek vannak (ha a kép bemenetet nem támogatja a scart, akkor az audiót még úgy se...). Marad az USB bemenet.
A gyártó mindent kispórol, amit csak lehet, így valószínűleg a perifériás elektronika sincs benne a készülékben, ami fogadná a külső audio jelet. Minek tegyenek bele felesleges alkatrészeket, ha nem lesznek használva? Ha ott is van a helye az audió bemeneteknek a hátlapon, onnan még valószínűleg hiányzik az elektronika. Firmware lehet, hogy lenne hozzá, elképzelhető, hogy van olyan ország, ahová külső bemeneti opciókkal árulták ugyanezt a készüléket, de ezt megtalálni, hozzájutni.... szerintem reménytelen. Ha sikerül mégis, akkor még lehet olyan probléma, hogy abban az országban, ahová az a firmware készült, más szabványú a videojel, vagy a csatornák kiosztása, stb..., vagyis kérdés, hogy itt használható lenne -e? A régiókód sem egyezne, ha csak nem Japán (vagy Közel-Kelet, Egyiptom, Dél-afrikai Köztársaság, Szváziföld, Lesotho, Grönland, Franciaország tengerentúli területei) országokba exportált készülékhez való a firmware. A hozzászólás módosítva: Júl 9, 2016
Akkor marad a szerviz leiras kereses es hangutak megkeresese
Az USB bemenetet gondolom, csak file lejátszásra lehet használni? Stream, vagy audio jel nem tud bemenni rajta? Ez csak költői kérdés, de hátha valamiről nem tudok.
Viszont, ha jól értelmezem, akkor a hang bemenetet igen, legalábbis a leírás alapján.
Már csak arra lennék kíváncsi, hogy mi a cu végződés a típusszámban? Régió lenne?
Arra esélyed sincs, hogy azt használd ilyesmire. Ezeknek a primitív szoftverük csak arra jó USB kezelésnél, hogy úgy tekintse a bedugott eszközt, mint egy háttértárolót és a rajta lévő fájlokat tudja lejátszani (már amelyiket, mert azért elég sokkal van gondjuk).
A helyedben ha minden áron ezt a kütyüt akarod megtartani, akkor megkeresném a hangért felelős részt és oda próbálnék valahogy rácsatlakozni, bár nem sok esélyt látok rá, hogy ez sikerülhet...
Szerintem analóg módon nem tudsz rácsatlakozni.
A bemeneti forrás kiválasztása Az EURO AV csatlakoztatva videokamerát vagy egyéb berendezést is használhat. Ezek működtetéséhez tanulmányozza az illető készülékhez mellékelt használati utasítást. Nyomja meg a távkapcsoló AUX gombját. SCART : TV-audio jel kiválasztásához a SCART csatlakozón keresztül.
Megjegyzés: A bemeneti forrás az elülső panelen található FUNC. gombbal is kiválasztható. A gombot tartsa lenyomva legalább 3 másodpercig, majd a bemeneti forrás kiválasztásához nyomja meg ismét Ezt írja az útmutatója, ez azt jelenti, hogy tud hangot fogadni a scart csatlakozón!? 4000Ft-ért vettem bontatlanul, és mivel nincs erősítőm, ezért erre tökéletesen megfelelne, ha rá tudnék kötni külső hangforrást. Nem kell erősítő, meg hangfal vásárlással bajlódnom, amit szerintem nem nagyon úsznék meg 150e alatt.
Próbáld ki, rögtön kiderül. Leírásod alapján valóban működhet.
És működik! Kicsit csalódott vagyok a 50W 30W 30W -os teljesítményt illetőleg, nem vártam tőle túl sokat, de a 2x4W-os panasonic mini hifi kb ugyanezt a teljesítményt tudja.
Sziasztok! Egy Onkyo TX-NR509-em van, az a gond vele, hogy az analóg bemeneteken kívül semmit nem érzékel. Van egy panel benne, amire az összes HDMI csatlakozás megy, innen van HDMI kimenet a TV-re. Ide érkezik a NET csatlakozás, és az előlapról usb IPOD stb. Ezeket a TV kimeneten kívül nem érzékeli. A SETUP pontokat látom a TV-n, de a fenti digitális bemenetek állítási lehetőségei nem aktívak. Van valakinek ötlete, hol kezdjem? Kapcsolási rajzom van. Előre is köszi!
A hozzászólás módosítva: Júl 23, 2016
Tisztelt Hozzáértők!
Hozzám került egy KiSS dp-470 típusú házimozi. A jobb hangszórón (front right) ez a búgás jön, a többin semmi. A scart csatlakozón rendben jön az összes hang. Minden egyéb jól működik (DVD lejátszás, rádió, menük, távirányító is). Láttam a táp-végfok panelen púpos kondit, így az összeset kicseréltem (kivéve a nagy fekete puffer kondit és az 5 hangcsatornához tartozó 5 nagy zöldet). A hiba megmaradt. Azt is kimértem, hogy pl. a dvd olvasó (ami igazából egy IDE pc-dvd olvasó) rendben megkapja az 5 és 12 V-ot. Kérdésem: gazdaságos-e egy ilyen hiba okának a kiderítése és javítása, illetve van-e még valami, amit multiméterrel érdemes lenne kimérnem? A kondicsere közben csináltam pár fotót, a webalbumban megnézhető.
... belülről ugyanaz, mint a Jamo dvr-50, aminek a service manualja itt elérhető.
Sziasztok!
Sajnos uCOM IC hibás egy Centrum Titan 500-as erősítőm. A VCC 3 - VCC 5 - VSS lábak között zárlat van, így sajnos már a Standby jel sincs meg, nem lehet feléleszteni a gépet. Érdeklődnék, hogy van e mód még valahogy kinyerni a belső ROM tartalmát, illetőleg egy új IC-be ezt átörökíteni valahogy? (Ez is nehéz eset lesz, mivel nem igazán leltem ilyen eladó IC-re sem) Ami a legjobb lenne, ha valaki esetleg rendelkezne ilyen donor készülékkel, aminek ez a része rendben van. Előre is köszönöm! Csereszabatos az Eltax AVR 800-as típussal, így az is érdekelne. Egy doksim van hozzá, azt mellékelem is. Köszönöm előre is a segítségeket, tanácsokat.
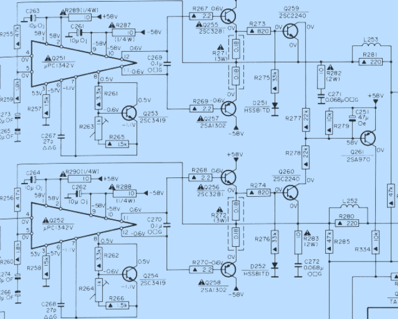
Sziasztok. Egy Philips F-940-es erősítőbe való uPC1342v előfok ic-t mivel lehetne helyettesíteni?
|
Bejelentkezés
Hirdetés |
















