Fórum témák
» Több friss téma |
Oh köszi szépen!
Még egy kérdésem lenne melyik progit kell beégetnem a PIC-be? nekem nem szenzoros mocim van és nem három kivezetéses hanem négy a csillag ponttal együtt!
Négy kivezetéses nem tudom, hogy jó-e . Talán úgy hogyha a közös pontot nem kötöd sehova, csak a három tekercs kivezetését, akkor lehet, hogy jó lesz. Ha nem, keress egy 3 kivezetésűt!
A szenzormentes megjhajtáshoz az snsrless.asm fájlt kell lefordítanod hexbe, üygelj rá, hogy fordításkor a bldcspd4.inc fájl is ugyanabban a mappában legyen mint az snsrless.asm üdv
Oksa thanks a segítséget!Majd egy panelrajzon ha elkészülök vele akkor feldobom!
Pontot kapok?
Helo.
Nem tudnátok egy olyan kapcsolást amihez nem kell PIC? Az nem baj ha nem lehet fordulatszámot állítani, csak hogy elinduljon a motor. Ja és a winchester elektronika mellözésésvel. ![]() Kösz
szesztek.Van egy regi jolmukodo ATA 20gb-os HDD-m.Mar regota azon fantazialok,hogy mit kellene belole epiteni.Segitseget,tippeket szeretnek kerni toletek.Lenyeg,hogy ne keljen hozza se pic se pc.
Helló!
Pic vagy PC nélkül elég keveset tudsz vele kezdeni... Maximum annyit hogy kimented belőle a csavarokat, a lemezből meg szélcsngőt csinálsz... Jah meg a mágnes jó csavarokat összeszedni a földről... Tulajdonképpen a motoron kívül nincs sok felhasználható dolog benne, de ahhoz meg PIC fog kelleni, ha lekevesebb alaktrészből meg akarod úszni! üdv
Pl jo volna egy dizajnos orat kesziteni.555-os el vagy vlm. hasonlo....Csak nemtom hogyan kezdjem el
Sztem te a propeller Clock-ra gondolsz, ahoz jó a HDD motor, de mivel 3 fázisúak, speciális vezérlést igényelnek, ezért PIC-es vezérlés javasolt hozzá. Ha biztosra akarsz menni, építsd meg azt a kapcsolást, amit én is megépítettem, fentebb belinkeltem a rajzot, asm-et, hex-et és fotókat. Van hozzá részletes leírás is a program baállításáról...
A propeller clock is általában PIC-el működik, de vannak más megoldások is.... üdv
Kosz a segitseget.
Hi!
Van nekem is egy pár 4 kivezetéses motorom. Az egyik kivezetés közös lesz az biztos. A másik 3 gondolom a 3 fázis tekercse. Az a furcsa bennük, hogy az egyik irányba sokkal könnyebben pörögnek kézzel megforgatva. Lehet hogy van bennük védődióda ? És melyik irányban kéne ez esetben meghajtanom ? Amelyik irányba nehezen megy, vagy a másikba ?
Nem, a 3 fazisunak 3 kivezetese van meghajtashoz. Az a 4. nem veletlen egy sensor? Porgesd meg a motort kezzel es merj ra scoppal kozben - en is legelso kiserletemben ezt tettem a HDD motorjaval.
Feltettem a tesztjeime ide ha valakit erdekel. Ott lathatod a kezzel porgetes eredmenyet is, de amugy a repulom vezerlojevel megjaratva is lemertem. A HDD motor amugy egy 15k fordulator HD-bol kerult elo, es valamiert az a vezerlo lassabban jaratja mint a modell motoromat (annak is kb 15k korul kellene forognia terheles mentesen 12V mellett, de sajnos csak terhelve tudom merni, ill ki kellene szamolni a BEMF jelzbol amit mertem hogy mi a helyzet). A HDD motorja amugy epp az ellenkezo iranyba porgott mint ahogy konnyebben jar, majd holnap kiprobalom hogy ha megcserelek ket vzeteket akkor milyen sebesseggel fog porogni a mar jo iranyba... Megnezem azt is miket lehet a vezerloben allitani, hatha lehet a motorhoz hangolni. Tamas
Na hogy valaszoljak magamnak
Rajottem a vezerlomben be lehet allitani reverse funkciot, igy nem is kellett forrasztgatni:1. Motor joval csendesebben jar! 2. "Szemmel merve" nagyobb fordulaton 3. scoppal nem mertem, azt mar csak tenyleg holnap - ill ma
Ismet en.. ugy tunik magamban beszelgetek - de legalabb mindig nekem van igazam
![]() Szoval gondolkodtam a 4. vezeteken, lehet megis neked lesz igazad, hogy az egy csillag elrendezesu motor es a kozost kivezettek... ebben az esetben egyszeruen ne kosd be a kozost, es mukodnie kell a vezerlesnek amit a Microchip appnote-jaban leirtak. Kozben lemertem a HDD sajat paneljevel is hogy mit muvel miutan sikerult kitalalni melyik vezeteket kell foldre huzni, hogy a vezerlo ugy erzekelje ra van csatlakozva a SCSI csatira... Na mindegy, 15k fordulat megvan ugy tunik, es akkor a repulo vezerloje ennek magasabbra, majdnem 20k-ra hajtotta ki (gondolom van ezeken a motorokon meg jatek, hogy a terheleseket es esetleg a fesz valtozasokat is athidaljak). Az eredeti vezerlonel erdekes modon a PWM-t ugy tunik ki lehet venni a mert jelbol.
Oh, érdekes, tehát akkor a nehezebb irányban kell hajtani.
Mértem mind a 2 motorom, de ugynezki, hogy a 4. erintkezo nálam az a tekercsek közös pontja. Ohm merovel mérve. Vajon miért nehezebb az egyik irányba fogatni ?
Na, akkor valamit nagyon rosszul magyaraztam el
Szoval a konnyeb iranyba kell forgatni - szerintem, mert en ugy mertem, hogy akkor a jelek "szebbek" - es nagyon hangos ha a "rossz" iranyba teker. Azt, hogy miert nehezebb nem tudom en sem.Mondom, nekem az az erzesem, hogy neked csillag alakban van a motorod es a kozost kivezettek - akkor elmeletileg lehetne ug hajtani, hogy a kozos a foldon es csak a harom vegpont egyik labat emelgeted... de ugy is lehet, hogy a kozepet hagyod lebegtetni, es a Microchip appnote-janak megfeleloen a 6 db fettel csak a harom vegpontot vezerelve.
Én már 2 napja ezt nyomozgatom.
Alan Parekh winyó órája kapcsán futottam csöcsre. A gondom az, hogy az angol tudásom nem full extrás. A sejtelmem az, hogy régebbi winyó kell, aminek a motorja akkor is pereg, ha nincs rajta az IDE tyukbél. Mer az ujabbak leállnak. Az L 6256 vez IC adatlapját sikerült megtalálnom. Valahogy rá lehet kényszeríteni, hogy fittyet hánnyon az ide csatira, csak előtte addig abajgattam, hogy belehótt. Pehh. Az se világos hogy milyen frekin működik a vinyóóra PICe. Gondolom nem mindegy.
Nem ismerem azt a winyo orat, csak az IDE meghajtasrol: En egy SCSI winyoval probalkoztam par napja, es ugyan volt masik vezerlom de megis kivancsi voltam az eredetije mit muvel. A SCSI SCA csatijanal beforrasztottam a +5 +12 es foldet, ezenkivul meg egy engedelyezo jelet foldre kellett huzni es mukodik gyonyoruen. Nem tudom most IDE hogy csinalja, de pl ennel meg idozites is van, hogy nem azonnal kezdi el forgatni a winychit, hanem egy bizonyos ido elteltevel. Ezt is ki lehetne iktatni, de nem zavaro az az par masodperc. Amugy a vezerlonek az az elonye, hogy eleg pontos fordulatszam mellett fprgatja a motort.
hali
Az volna a kérdésem, hogy lehet rávenni a motort arra hogy azonnal megáljon, vagy éppen fokozatossan?
Szia aloohaboy,
Nagyjabol ugyanazt csinalod mint gyorsitasnal, csak mig gyorsitasnal a menetirany szerint mindig a magnes "ele" kapcsolod a magneses teret, fekezesnel epp ellenkezoleg "moge" kapcsolod igy az lassitani fogja a motort. Ha EMF-el figyeled a motor poziciot akkor ugyanugy ahogy indulasnal egy bizonyos fordulatszam elereseig nincs merheto BEMF lassitasnal ezt a fordulatszamot elerve vissza kell valtani open loopra es manualisan lelassitani a motort - itt mar nem lesz visszajelzes hogy a motor porog-e, de ki kell kiserletezni, hogy adott terhelesnel hogy lehet biztonsagosan a fekezest megoldani.
Fékezni lehet egyszerűen úgyis, ha rövidrezárod a tekercseket.
helo egy kapcsolás kéne amivel a winyobol kiszedet motot életre tudnám kelteni elöre is köszi ha valaki tuda adni valami kapcsolást
valami ijen motorom van hogy a kivezetései 1a.2a meg 1b,2b szoval a b pontok meg az a pontok közt van a tekercs. És én csk 3 vezetékesröl olvastam eben a topikban segitenétek enek a motornak az életre keltésére. Kerestem googlén meg it meg viki pédián de nem találtam semit csak azt hogy vanak a tekercsek.
Szia Zled,
Ez open vagy closed loopos? A megoldasod publikus?
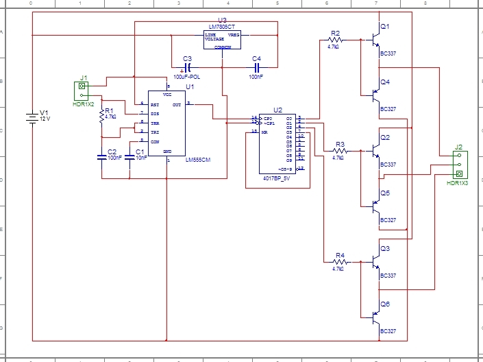
Itt a rajz. !!DE NE EZT CSINÁLD MEG!! mert ez még csak egy teszt verzió volt, nem volt más tranzisztorom itthon, ezért BC337/27-est használtam, de pár perc múlva szét főttek. Érdemes vele még kisérletezni, csak olyan tranyó kell ami kibír 2A-t.
Sziasztok
Valaki tudna segítséget adni Sankyo F2JGL típusu motor bekötésére? Előre is köszönöm Üdv. Gabesz
Hy! én is ezt a ZLED-féle kapcsolást szeretném megépíteni ,mert nekem is pont ilyen potméterrel vezérelhető fordulatszámra lenne szükségem...
várom az eredményt ,hogy BC337/27 helyett milyen tranzisztorok kellenek...THX! |
Bejelentkezés
Hirdetés |





Rajottem a vezerlomben be lehet allitani reverse funkciot, igy nem is kellett forrasztgatni:






