Fórum témák
» Több friss téma |
Szia!! Sikerűlt rájönnöm a hibára!! A nagyteljesítményű egyenirányitó egyik lába rosszul volt beforrasztva!! A zölr 470 omos ellenállás mellett lévő!!
Szia!! Köszi a segítséget!! Sikerűlt megcsinálni!! A zöld 470-omos ellenállállás mellett lévő nagyteljesítményű egyenirányitó egyik lába rosszul volt beforrasztva, kontokt hibás volt!! Arra ada rá a kis relé az áramot! Azért nem volt se váltó-se egyenáram!! Megforrasztottam tökéletesen működik!! Mégegyszer köszönöm a segítséget!!! Üdv Feri
Szia, Hát tényleg nagyon idétlen egy megoldás, a saját tápfeszét is a kimenetről osztja vissza, nézd át az összes alkatrészt, mert a 320V- DC -t direkben kapja. Főleg a diódákat, de nem kizárt, hogy elkót is átszúrt. Ha van kompones tesztered javaslom azzal.
Én írtam, hogy át kell nézni, mert kínai, de a modik kivették......
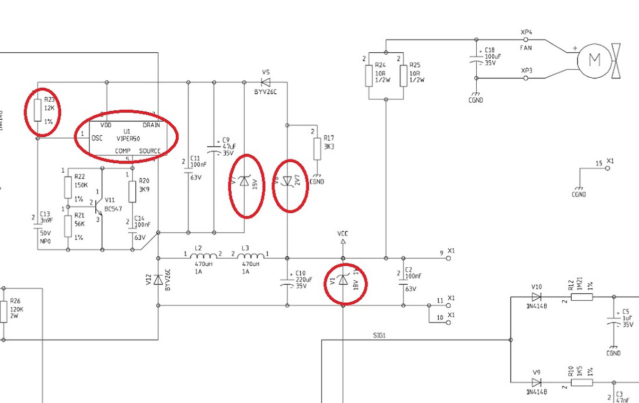
Az elkokat és a diódákat már átnéztem. Én a viper50-re tippelnék. Már a másodikat rakom bele, mind kettővel ugyanaz 2,2V a VCC . Ha nincs benne adok neki külső feszt akkor szépen éled az elektronika, a led is világit az elején. Viszont ha megkapja a 230V is és teljesen független tápról megkapja a VCC akkor a led 1s kivillan, majd a relé meghúz s elalszik a led. Ez a védelem lenne? Mivel a viper 50 húzza vagy nem engedi meghúzni a relét, ezért kikötöttem az R2-est, de ez sem segített. Nincs kimeneti feszem sem
. Majd ha lesz erőm nekiállok a kis panel átnézésének, ha nem kapok addig más/jobb tippet.
Sziasztok,
Egy korábbi hozzászólásomban már kértem némi segítséget egy Einhell BT-IW-100-as heggesztővel kapcsolatban. Röviden a lényeg, hogy elfüstölt az SMI panel amin az IGBT-k és a szekunder diódák vannak. Ezt a részt szeretném megépíteni THT alkatrészekből, viszont van pár kondi és egy dióda amit nem tudok beazonosítani. A csatolt képen pirossal bekeretezett alkatrészekről lenne szó. Valakinek van ötlete, hogy milyen értékű ill. típusú kondik lehetnek? Előre is köszönöm a segítséget. Üdv.: Imi
Sziasztok!
Kaptam egy hibas inverteres hegesztot, aki adta, nem tudja mi lehet a baja. Latszolag nincsenek rajta leegett, vagy hibas alkatreszek, de az elejen log egy 5 labu csatlakozo, ahova nem tudom mit kellene kotni es hova. Gondolom potmeter kell, amiel a teljesitmenyt szabalyzom, de egyebet nem tudok rola. Ha tudnatok segiteni ebben, otletet adni, nagyon halas lennek.
Úgy nézem hogy ez vagy Einhell_BT-IW 100,vagy a hasonmása (pl. GYSIM-125)
Talán valamit ez segit A hozzászólás módosítva: Ápr 3, 2015
Nagyon sokat segitett, ez az en gepem. Sikerult bekapcsolni, a kimeneten 130-150V kozti feszultseget merek, ez nem sok kicsit? De lehet, hogy csak a szures hianya miatt zavarodik meg a meromuszer, mert folyton valtozik a feszultseg erteke.
Örülök hogy segithettem.Már én is bajlódtam egyszer ilyen géppel(akkor nekem is itt segitettek),hát most igyekszem tovább adni.
Ha valóban akkora a feszültség a kimeneten mint irod,akkor az nagyon sok. Digitális multiméterrel mérted?Főképp ha valami occó PRC gyártmány,akkor megesik hogy rossz mérés eredményt mutat.Analóg műszerrel ajánlom hogy mérj rá(ha van). Üdv.
A kimeneti feszultseg folyton valtozik, ezek ertekek kozt. Analog muszerem nincs, majd megprobalok szurest rakotni, es ugy merni.
Üdv mindenkinek!
Hoztak hozzám javitásra egy EuWeld E160 inverteres hegesztőt.Szegénykém elég viharvert már. Kicsit trapéz alakja van a dobozának(elölnézetből).Mintha leejtették volna.A főkapcsolója sem eredeti már. Annyit belekukkantottam,hogy a nagyteljesitményű mosfetek (2x 4drb IRFPS37N50A) és a diódák (szintén 2x 4 drb 92 02) rendben vannak. Amikor tápra kapcsoloma relé meghúz,a főkapcsoló melletti zöld lámpa világit,de viszont a szekunder kimeneten csak 17V/DC mérhető.Amikor lekapcsolom a betápot (még jó hogy elővigyázatosságból rövidrezártam,egy jókorát pattant),de a 3drb nagyfesz kondi még egy ideig tartotta az előlapi zöld ledet,meg a kis relét meghúzva.Átnéztem a csatlakozókat,de azok rendben vannak.Evidens hogy valami végett a nagyteljesitményű fokozat nem kap (rendes)vezérlést. Kérdésem,hogy esetleg valakinek van e kapcsolási rajza(vagy hasonló) ehhez a készülékhez. Igy néz ki: A hozzászólás módosítva: Ápr 6, 2015
Még ennyit találtam róluk:
"a szerbiai YUWELD, a magyar HUWELD, a bolgár BULWELD és a görög HELLAWELD „összeolvadjanak” egy teljesen új márkanévbe és közös lépésekkel induljanak tovább mint egy … EUWELD Az új márkanév: EUWELD"
Sziasztok!
Egyik ismerősöm hozott hozzám egy Rehmann-Inverter ARC164 típusú inverteres hegesztőt. A készülék teljesen halott. Szétszedés után kiderült, hogy az egyik trafó, amit egy kábelkötegelő rögzített a panelhoz, a súlyánál és a kötegelő öregedésénél fogva kiszakadt a helyéről. Valószínű kisebb mechanikai behatás is érte. Sajna a tekercs végek beszakadta a csévébe. A trafó a primeren 220V-ot kap és két független szekunder leágazása van. Valószínű az elektronikát látja el táppal. Van esetleg valakinek rajza/ ötlete egy ilyen problémára? Köszönettel, Erdélyi Róbert
Mitől öregedhetett el a kötegelő? Ennek oka van ! túlmelegedés? Rövid kivezetések? Konkrét rajzom nincs, de én ilyenkor a trafót veszem górcső alá, és megpróbálom rekonstruálni, az eredeti állapotot. Az elektronika tápellátása biztos, de... az elkók, valamint az esetleges stabkockák, nagyon sokat elárulhatnak... Próbáld meg visszarajzolni : Üdv: Jani
A hozzászólás módosítva: Ápr 11, 2015
Szerintem csak simán gagyi anyagból volt, nincs elolvadva csak széttört . Lehet hogy melegedett, idővel rugalmatlanná vállt és egy mechanikai terhelés hatására egyszerűen elpattant. Ha lesz egy pici időm, megnézem milyen feszültségek lehettek a környéken.
üdv. R.
Hi
Mesterek. Lassan haladok az inverter javítással. A pirossal karikázott diódák illetve stab ic és 1 ellenállás csere után elindult a táp része a hegesztőnek. Viszont ahogy fesz alá helyezem felvillan az elején a led ~ 1másodpercre majd utána egyből meghúz benne egy relé s kialszik a led. Kimeneti feszültségem nincsen ahova a hegesztő kábelek mennének. Kiszedtem a vezérlő panelt, mert a v8-as fet-nek a G és a S közt 33 Ohm-ot mértem. Elvileg ez hajtaná az IGBT-ket. Kiforrasztva viszont kiderült hogy a fet jó. A G-S közt ua. maradt az ellenállás. Én a meghajtó IC-re tippelnék, vagy ez jó ez az érték? Ja és ha dióda teszterrel vizsgálom ezt a két pontot akkor rövidzárlatot mutat a műszer. Viszont nem találok róla adatlapot sem, lehet ezt kapni? S szerintem ez az ic miatt húzz meg a védelem is, ennek kellene vezérelnie, a "go power" résznél, ha jól tippelek? Segítséget válaszokat előre is köszönöm! A hozzászólás módosítva: Ápr 11, 2015
Szia, A 11-14 es kimenet lábakat hasonlítsd össze, Ohm állásban elméletileg egyformának kellene lenniük. Ha nem, csere.
Szia, kösz a tippet, na ez eszembe sem jutott. Lemértem az OUT_A a gnd-hez képest 22Ohm a out_B pedig 85KOhm. Úgy hogy ja, cserés. Közbe megtaláltam az IC-ét is SG3525AP. Köszönöm a segítséget.
Esetleg ha van szkópod,akkor rámérhetsz a 11 láb kimenőjelre és a 14 láb jelére.Vajon egyformák e,vagy egyálktalán van e kimenő jel.
Persze úgy volna az igazi hogy ha a 11 láb is szabadon állna méréskor mint a 14 láb.
Idézet: „úgy volna az igazi hogy ha a 11 láb is szabadon állna méréskor” Szabadon álló lábon mérés nem mérés. Vagy üzemi állapot, vagy műterheléssel terhelt végen mérés az igazi. ![]() A rajz alapján egyszerű ellenállásméréssel nem sokra mész. A hozzászólás módosítva: Ápr 13, 2015
Megnéztem dióda teszter állásban is. Az out_A zárlat van B-én pedig nyitó vesz 0,6V körül van. Szerintem kuka lett az IC. Rendelek egyet.
"Szabadon álló lábon mérés nem mérés." Ebben nem értünk egyet. Ha egy-egy alkatrészt akarsz tesztelni azt nem minden esetben lehet áramköri környezetben megtenni, gondolj csak egy párhuzamos R-C vagy R-L tagra. Alkatrész tesztelésre még az úgynevezett in circuit teszterek is csak feltételekkel alkalmasak, ezt tapasztalatból tudom. Tehát egzakt eredményt kiforrasztott lábú alkatrésznél lehet várni, minden más megoldás meghamisíthatja a tesztet.
Így gondoltam én is, ha 220 Ohm akkor azon már nem igen jön ki semmilyen jel.
Valami ilyesmi jelalakot kellene látnod a 2 lábon. A freki nem mérvadó, mert lehet más hasonló ic-t fotóztam. A hozzászólás módosítva: Ápr 14, 2015
ok, kösz. Megrendelem az IC, s remélem már csak ennyi baja van.
Szia!
Nemrég javítottam FET es végfokkal hegesztőt, ami hasonló jelenséget produkált. A kimeneten azért van Kb 17V feszültség, mert azt egy segéd táp állítja elő, nem a teljesítmény fokozat. Az, ugyan is egyáltalán nem működik, amikor nyitott a szekunder kör. Van egy segéd áramköre, ami akkor ad a vezérlő áramkörnek tápfeszt, amikor a segéd áramkör kimeneten lévő feszültsége közelít a nullához. Ez az állapot áll elő az elektróda munkadarabhoz érintésekor. Nem tudom ugyan abban a készülékben amit javítasz milyen vezérlő panel van, de abban amit én csináltam, egy hibrid kerámia volt,van és annak a lábait kellett nagyon precízen átforrasztani, amit csak kiforrasztott állapotában tudtam megtenni. Vissza ültetve az alaplapba, rögtön elkezdett hegeszteni. Persze utána még jó pár forrasztást javítottam ki és azóta működik rendületlenül. Hátha tudtam segíteni Pista
Köszönöm a segitséget.
Éppen tegnap javitottam meg a készüléket.Nem volt nagy baja. A meghajtó fetek is és az elektronikája is rendben volt(ebben nincs kerámia lap),csupán az előlapon lévő két kis kapcsoló ette tele magát porral,amit lecseréltem. Ekkor is csak 16-17 volt körüli fesz volt a (szekunder) kimeneten. Megpróbáltam leterhelni egy 230v-os (75W) sima izzószálas égővel és úgy rámérjek. Nagy meglepetésemre beindult a hűtőventije és a kimenőfesz is megjelent(60V körül). Megpróbáltam hegeszteni is vele,és tökéletesen működik. Ma már el is vitték.
Jelalak mérésre gondoltam. IC kimeneteit soha nem mértem még Ohm mérővel.
De valamikor el kell kezdeni.
Sziasztok
Nem találok alkatrészt , vagy nagyon rosszul keresem vagy tényleg nincs ? Ti honnan szerzitek az alkatrészeket ? 11N90E 1N023 fetre lenne szükségem de nem találok sehol sem . Adjatok tippet , kérem ! További szép napot .
Kínából az aliexpress-től beszerezheted, de nem biztos hogy megéri mert több mint 10 USD az ára. 900V 11A-es N-csatornás FET. Fuji gyártmány. Ilyent 12-24V /230V-os átalakítókban szoktak használni. Próbálj helyettesítőt keresni, előfordulhat hogy találsz megfelelőt helyette.
|
Bejelentkezés
Hirdetés |





. Majd ha lesz erőm nekiállok a kis panel átnézésének, ha nem kapok addig más/jobb tippet. 















