Fórum témák
» Több friss téma |
Fórum » Hibrid erősítő
Témaindító: (Felhasználó 1542), idő: Ápr 10, 2006
Témakörök:
Röviden csak arról szól, pl a te tda-d esetében hogy egy tokon belül oldották meg a komplett végfokegységet.
Nagy előnye, szinte közel azonos hőmérséklet/hőmérséklet-változások érik az adott alkatrészt ami a tokon belül mind monolit technológiával van gyártva. -Amit csak tudtak, és fontos volt azt belezsúfolták neked a tokba, érthető hát hogy az a pár alkatrész ( ellenállások, tranzisztorok netán stb..)azért nem vett részt a tokon belüli elhelyezésben, mert vagy független hőmérséklettel kell működjön az ic-hez képest, vagy csak mert belátható okok miatt egy elko kondit nem készítenek monolit technikával .Op/amp-ok esetén kimondottan fontos, hogy a benne lévő differenciál erősítő azonos hőmérsékleten -azonos béta változást eredményez, így fenntartva az Ofszet közel 0 értékét. A szakirodalom bőven kitér a gyártási struktúrákra, és más egyéb vele kapcsolatos dolgokra, ha komolyabban is érdekel ott bő beszámolóval fogsz találkozni.
Köszönöm a választ.
Készen lett a TDA7294 és 6h2p kaszkád kapcsolásos kombinációjú hibrid erősítő, bár még csak tápról indítottam be, de működés jele van. Egyedül a csöveket szkópoztam még ki múlt héten. Képeket majd küldök ha szerzek végre fényképezőt.
Bekerült végül a félvezetős végfok toroidja is (Köszönet Fletának a fáradozásáért). A traffancs mivel nem közép megcsapolt lett így 2x egyenirányítást kapott, aminek csak előnye van most esetemben.. A primer kivezetés néz kifele, így nincs különösebb szórása, ezért még az ideiglenes fapadon sem kell árnyékolni a toroidot. -alul gerjesztettsége révén kevésbé telítődik a magja is, és "nagyhangú búgásra" abszolút nem hajlamos.
A tápszűrés 10.000µF + 5600µF +100uF+ 10µF +100nF -áganként, valamint maga a graetz s a secunder ágak is szűrve vannak. A 100µF Philips elko kellemes melegséget dob a hangjára a gyors G-luxonok mellé. Az anódfeszben is csak ők kerültek alkalmazásra a többszöri tesztelések után. A kisebb verzió már épülget, de még várat magára.
Üdv mesterek!
Jelentem összeraktam a kis hidridet! Na de hát túl egyszerű lenne az élet,ha elsőre tökéletesen működne. Iszonyatosan gerjed. A másik dolog ami aggaszt,hogy 400mA a nyugalmi árama. Mivel ez nem tiszta A-osztályú és nem is nagy teljesítményű kicsit sokallom. Valamit elkötöttem, vagy csak a még beállítatlan állapot az oka? Ja,igen! Hová mekkora áramfelvételt kell beállítani? Kapcsolási rajz
Szervusz!
De, ez tiszta A osztály! Mint látható, a FET munkaellenállása a cső fűtőszála! Ebből következik, hogy a nyugalmi áram a cső fűtőáramával egyenlő (plusz az anódáram, ami a fűtőáramhoz képest itt elhanyagolható) A kapcsolási rajzon rajta van, hogy 350 mA-nek kell a nyugalmi áramnak Ha nem a kapcsolási rajzon megadott csövet illetve táp-feszt alkalmazod akkor könnyen túlfűtheted a csöveket, illetve át kell méretezni a kapcsolást.
A kimeneten 19V-ot kell mérjél, ami oda is van írva. Mivel a cső fűtése 19V és 0,15A ezért a nyugalmi áram 0,15A lesz csatornánként.
A 19V úgy jön ki, hogy R2-R4 feszosztót képez, akkor lesz a 48V-ból 24V, majd a 24V-ból lejön az IRF510 Ugs feszültsége, ez így naggyából 19V.
Szia!
Egy hasonló kapcsolás nekem is gerjedékeny volt, aztán kapott egy stabilizált tápegységet és bedobozoltam egy fém dobozba így teljesen megszűnt. Trafót is le kellett árnyékolni de lehet külön dobozba is tenni.
Akkor a cső valójában milyen szerepet lát el a kapcsolásban? Ez az első csöves próbálkozásom,még elég homályos minden...
Rendeltem hozzá tápot ,ha megjött,majd nekiesek beállítgatni. Addig is köszönöm a segítséget! Ha elakadnék, jelentkezem.
Az a gyanúm ha azt rendelted meg akkor még egy oldalhoz sem nagyon lesz elég. 0,38mA-rt ír csak. 48V-ra nincs bevált rajzom de biztos tudnak itt a fórumon ebben segíteni neked. Az enyém 24V-ról működik így LM317-el meg tudtam oldani. De az csak 37V-ig jó.
Épphogy, de elég lesz neki a táp. Ahol a munkaellenállás szerepét a fűtés látja el, ott akkora a nyugalmi áram, amekkora a fűtés árama. Két csatornához 2x 0,15A=0,3A kell majd a végfoknak és 0,38A-t tud a táp.
Ok! Ha így van akkor bírnia kell. De Ő valami 400mA-t mért.
Majd mérd meg, hogy a FET-ek source lábán valóban 19V van-e. Hogyha több, akkor megvan, hogy miért mértél korábban 400mA-es áramot.
Ez csak deszka model, nem is mértem semmit, csak a felvett áramot. Az ideiglenes táp,amivel próbáltam pár voltal többet is ad le, nem is járattam róla huzamosabb ideig. Igen, így most 400mA-t vett fel,de gondolom ez majd sikerül levinni a kívánt 300-ra. Úgy 2-3 hét mire lejön, utána nekiesem.
Köszönöm a tanácsokat!
Szevasztok. Valaki tudna egy csöves- ab osztályos erősítőt? lehetőleg 10-30 wattosat akarok. Kikötés még hogy 0.05% vagy az alatt legyen a mindenféle torzítás és hogy a frekvenciamenete az 20-20khz ig lineáris legyen.
Szia.
Végül aztán megépítetted a mugen másik oldalát is? Vagy mi lett a project sorsa?
Szia.Sajna külföldi munkásságom miatt nincs időm a projektre.Egyenlőre csak az egyik fele van kész...még várat magára a többi része,de ahogy azt mondani szokták "ami késik az nem múlik". Amúgy köszi az érdeklődést!
Szia!
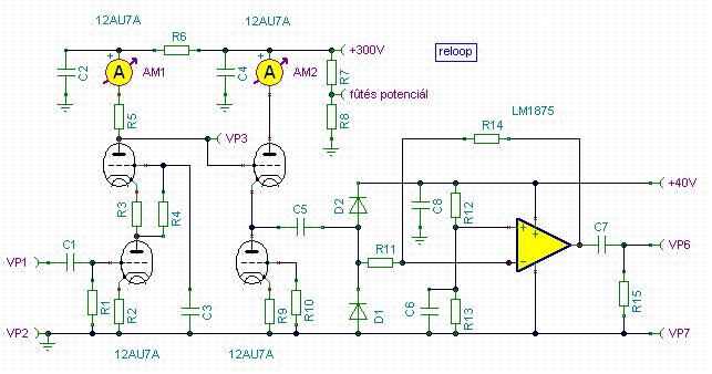
Hosszas fontolgatás után a kaszkód kapcsolás mellett döntöttem. Az impedanciaátalakításba bevontam egy katódkövetőt a -1 -szeres IC-s erősítő elé. Ha elvi hibát vétettem, vagy jobbító ötlettel tud valaki segíteni, kérem szépen jelezze.
Szimuláltad ezt a kapcsolást?
Alkatrész értékeit miért vetted le?
A Tina kötekedik velem a kaszkód kapcsolás láttán. A Magyari Béla könyvből leszek kénytelen kalkulálni. Van egy másik elgondolásom az fut szépen. A tranzisztoros fokozatban megnöveltem a bemenő impedanciát, és kispóroltam egy kondit
Működnie kell a kaszkódnak is ha nincs benne baki. El lehetne fogadtatni a progival, sajnos nincs türelmem berajzolni.
Második kapcsolásodban a 22n elhagyható, ha a DC szinteket jól méretezed.
Csak berajzoltam a csöves részét. Így elfogadja, működik.
Sok minden módosítható rajta, erősítése növelhető R2 elkoval hidegítve. R6, R9 csak a program miatt van betéve, valóságban nem szükséges.
Még néhány szimuláció, lehet finomítani is még....
Köszönöm a segítséged! Nagyon jól jött, mert most ismerkedem a Tinával. Az erősítés meghatározásával - elemi módszerekkel - aligha boldogultam volna.
Megpróbálom a két és a négy triódát tartalmazó jelerősítőket összevetni. Ha a kaszkód kapcsolást közvetlenül a tranzisztoros fokozattal terhelem, akkor az anódellenállás non-lineárissá válásától keletkező hibát mivel tudom elemezni. (Ha ez Tina kérdés akkor ugrom oda )
Én nem kaszkóddal próbálkoznék.
Kaszkód kevés lesz, nem igazán terhelhető, feltétlenül kell mögé egy imp. illesztés. Ha mégis ezt választod, akkor, kaszkód felső triódájának rácsának DC munkapontját próbád egy fesz. osztóval pontosan belőni, javul hat az átvitele.
Csak lépésenként tudlak követni. VP1<>VP2-vel bajban vagyok. R6>=800k irreguláris nálam.
A katódkövető meghagyásával kapcsolatban meggyőztél.
Kezdem érteni az elfogadtatást
Ott valóban a DC szint nem megfelelő, jobb megoldás, ha ellenállás osztóval állítod be a rács feszültségét.
|
Bejelentkezés
Hirdetés |




.
















