Fórum témák

» Több friss téma
Fórum » Hifi erősítők tervezése
Lapozás: OK   28 / 28
(#) Skori válasza tunerman hozzászólására (») Csü, 12:05 /
 
Szép dolog ez, de engem a félvezetős megoldások jobban érdekelnek. A yamaha specifikációját megnéztem a neten, és semmi extra, átlagosnak mondható torzítás, és zaj. Az meg nyilván nincs specifikálva, hogy mennyire jó vagy sem a hangja. Ugyanakkor azt vártam volna, hogy ha már egy bonyolultabb felépítésbe beáldozzák a plusz erőforrást, azt valahol megtérül, specifikálható, és mérhető paraméterekben is. Ami ettől még nem jelenti azt, hogy ebből, illetve ilyen elven ne lehetne jó erősítőt készíteni. Kérdés, hogy érdemes-e?
(#) Karesz 50 válasza Skori hozzászólására (») Pé, 6:28 /
 
Készített. 2018-ban. Körülbelül úgy szólt, mint a földelt kimenetűm. Játszani jó, ez is kihívás valamilyen szinten.
(#) teddysnow válasza Skori hozzászólására (») Pé, 7:35 /
 
Egy erősítő hangja a kapcsoláson kívül még sok mindentől függ.
(#) teddysnow hozzászólása Pé, 7:45 / 1
 

Két erősítő, egy pár fül

Nekem az elmúlt 3 hónapom, 2 erősítőm rossz és jó hangjáról szólt. Ugyan az az erősítő, ugyan az a kapcsolás, ugyan az a kivitelezés, de teljesen máskép tud szólni.

Első számú versenyzőm a horror kardon volt. Nem, nem Ge Lee dicsérete miatt vettem meg. Úgy indult, hogy szerettem volna venni egy olyan erősítőt, aminek a damping faktor-a legalább 100 és 70 ezernél ne nagyon kerüljön többe. Csak ez a két kritériumom volt. Szó esett itt az LM3886-ról. Többek között látóterembe került egy alsó polcos Cambridge Audio is, amit azért ejtettem, mert a kapcsolását megnézve LM3886 végfoka volt. Annyi pénzt nem adok ilyenért. És akkor láttam itt, hogy megy a veszekedés a harman kardonon, gondoltam akkor ez olyan rossz nem lehet, ilyet veszek. Úgy hogy azért vettem harman kardon-t, mert veszekedtetek rajta.
Először nagyon rossz, kiabáló közepe volt. Csak tekertem lejjeb és lejjebb a hangerőt, mert harsogott a közepe. 3-4 szám után ki kellett kapcsolnom, mert nem volt hova letekerni, nem tudtam tovább hallgatni CD-vel. A lemezeket szerette, azzal nem volt baj. De a CD és a Line in harsogós volt. Ge Lee írt itt kondi cseréről. Én először a becsatolót és a visszacsatolókörben lévőt, valamint a kábelezését cseréltem. A harsogás egyből eltűnt és egy hangsúlyos, de érthető közép lett belőle. Olyan az énekes itt van elötted, a zenekar meg a háttérben kiséri hang. Jött az Audio Expo és az egyik szobában nem fogom elfelejteni a felismerést, hogy ez az én rendszerem és még legalább három szobában hallottam vissza a harman hangképét. Nekem itt van a hifi show a szobámban minden nap. Közben terveztem (nem egyszerű terv egy sor 8-as DIL8-as átalakítót kanyarintani) egy műveleti erősítő cserét a Yamahámban. AX-350, van aki szereti, van aki nem a Yamaha féle natural sound-ot.

Így lett ő a második versenyző. Nem sok kondi volt benne. Hibátlannak tartottam, brumm és zaj mentes. De kizárólag csak a kis hangfalammal tudtam hallgatni. Az is közrejátszott az új erősítő vásárlásban, hogy ezt csak kis hangfallal, PC erősítőnek tudom használni, mert nem tudom a hangját megszokni. Nem harsog, nem kiabál, szép magasa van és egy picit hiányzik az alsó tartomány. Első hallásra hibátlan, semmi rossz, másodikra se rossz, de valami nem stimmel, harmadikra mi nem jó?, negyedikre nem jó, ötödikre, de jó hogy kikapcsoltam. Átkondizás és műveletierősítő csere után megjelent a hiányzó alsó tartomány, nem is kicsit. A gyári NJM2068 helyett kapott OPA2134-et. Először. Másodszor LM4562-et. Mert megjelent egy icipici zaj, az adatlap szerint és a valóságban is az OPA2134 zajosabb, mint a gyári NJM2068. De nagyon picit, mert így is két napig bekapcsolva maradt, mert nem hallottam, hogy be van kapcsolva, tehát olyan nagyon nem lehet zajos, de a nincshez képest, ha nagyon figyelem azért valami volt.
Eltűnt az a elsőre minden meg van, de a végén csak valami mégsem érzés. Énekelt, de még hogy. Ilyen hangot nem hallottam sehol előtte. Az a minden stimmel és még meg is fog. Ha ilyen hangja lett volna nem vettem volna a harman-t. Elképesztő volt a változás. Most, hogy a harman jó lett, arról letudom írni, hogy mi a jó benne, de a Yamaháról nem. Nem tudom jellemezni. Az Erősítő. Talán azt tudom róla írni, hogy minden a helyén van és kész. Ha most 10-es, akkor előtte 6-os volt.

Ennek hatására kondiztam át kompletten a harmant. Átkondizás után, hát, fura érzés fogott el, mert a Yamaha közelébe se ért, az magasra tette a lécet. Javult a mély tartomány, a közép mintha csillapodott volna, de megtartotta azt a hangsúlyosabb, érthető, tiszta (hifisós) jelenlétét, a magas ellenben, letompult. Hol tiszta, hol tompa volt. Olyan tipikus, járatós hangja lett. Érzékeny lett a felvételek magas tartományára, ha kevés volt, akkor keveset, ha sok volt akkor sokat adott vissza, nem volt meg az az egyenletes hangkép. Jó pár napot ment, plusz még az újonnan megépült hangfalamat is azzal járattam és a végén eltűnt az a fodros, hol van, hol nincs magas. Eltűnt az a hogy is szóljak bizonytalanság és megtetszett a harman hangjában az, hogy az énekek érthetően szólnak, a szóló hangszerek szólóznak és a háttérben kíséri őket a zenekar, de mégsem hangosak.

A néhol széteső, néhol túlmagyarázó fogalmazásom olvasása során "A hangot" keresőknek gondolom feltűnt, hogy egy síkúan, csak a mély-közép-magas balanszról vekengek itt. Ez azért van, mert ennek a háromságnak hallottam a határozott változását a teljes kondenzátor csere után. Az erősítő igazi karaktere, az esszenciája , dinamika, tér, mélység, nem változott vagy a nagymértékű balansz eltolódása elvonta róla a figyelmemet. Érdekesség, hogy ezt a mély-közép-magas változást hangszínszabályzóval nem lehet kompenzálni, pedig én hangszínszabályzós ember vagyok, abból is a rosszabb, az a tekergetős fajta. Nálam minden album nulláról (12 óra állás) indul, aztán kiderül, majd meglátom, meghallom, kivéve a régi lemezek, mert azok mély hiányosan vannak nyomva egy újhoz képest.
Van egy teszt zeném, ami a három erősítőmmel háromféleképp szól. Ez Deák Bill - Üvöltsön a szél dala. 2:20-tól, csak is 2:20-tól és a kórust kell figyelni benne. Az egyiken a kórus körbe veszi az énekest, a másikon a színpad teljes szélességében állnak, a harmadikon, meg valahol messze a színpad mögött méterekkel. Ez a kórus teszt stabil és határozott végeredményt hozott idáig mindig.

Hallgatom még egy pár hónapig, aztán visszakábelezek az Akai receiver-re, amire azt mondtam, hogy megérkeztem, nem kell jobb, majd a Yamaha, aztán vissza harman-ra. Szerencsére van mit mire cserélni és jobbnál, jobbak.

Akkor most ezek az erősítők jó hangúak vagy rossz hangúak? Ez most átalakítás vagy javítás volt? Vagy az eredeti, gyári állapotot állítottam vissza?
Két tanulság számomra, hogy ugyan azt az erősítőt lehet szeretni és nem szeretni. ÉőŐéss, egy 30 éves erősítő eredeti kondenzátorokkal automatikusan hibás. Hi-bá-á-ás.
(#) tothtechnika2 válasza teddysnow hozzászólására (») Pé, 8:38 /
 
Az én elvem pl. az, hogy sehol ne legyen a hang útjába csatolókondenzátor. Így biztosan nem árthat. Egy kapcsolás sokszor alapjaiban határozza meg az áramkör maximum tudását, így néha tényleg vannak tartalékok egy készülékben.
(#) Ge Lee válasza teddysnow hozzászólására (») Pé, 9:26 /
 
Köszönjük. Írt itt más is nemrég az audiofil-es topikban a HK-ról, alaposan végig olvastam, na azóta nem érdekel hogy az illető miket ír, mert veled és velem ellentétben teljesen mást fogalmazott meg vele kapcsolatban. Egy szót nem írt pl. arról, hogy a HK közép - közép magas tartománya harsány, pedig nagyon is az, sőt ez az első jelleg amit a bekapcsolás után azonnal kihallani belőle.

Tehetnél be egy jó fényképet a beléről hogy hogy is néznek ki most a kondik benne mert engem érdekel, ha nem akarod ide akkor jó lesz nekem email-ben is.

Nekem a HK610-ből van itthon kb. 7db (meg van egy 640 is ami ugyanaz csak nagyobb teljesítményű), ebből egy az majdnem selejt mert darabokban ért ide a németektől, egy teljes napom rá ment hogy megszólaljon mert volt több hajszálrepedés is a nyákon, az a nem is nagyon látszik, de el van szakadva több helyen a fóliasáv fajta, az összes poti kettétörve és kiszakadva a nyákból stb...
Nekem így a Sansui-zás után a HK-val kapcsolatban jött egy olyan ötletem, hogy szerintem az is lehetne egy olyan erősítő ami szakítana a gyári hangképével és egy teljesen más erősítő lehetne, csak meg kéne csinálni azt is DC csatoltra, ki kéne venni az egész nvcs-s hangszínszabályozót belőle elkóstól mindenestől.

És igen, most jöhet az a hozzászólás, hogy a méregdrága highend erősítőbe is van elkó a jelútban, ahogy a 950 ezer eurós dobozban is.
Meg FR4-es nyák is van, sőt, csak az van, ennek ellenére én olyanra nem építek semmit, kizárólag papír-fenolgyanta hordozóra, ahogy régen is tették...
(#) Ge Lee válasza teddysnow hozzászólására (») Pé, 9:42 /
 
Még egy kérdés, ezt elfelejtettem de már rég meg akartam kérdezni. Ez a vinyl kontra CD játszó harsogás különbség ez ugyanúgy megvan minden erősítőn vagy csak a HK-n jött ki ennyire?
(#) Skori válasza Karesz 50 hozzászólására (») Pé, 10:05 /
 
Emlékszem erre az erősítődre, érdekes megoldás. Valami hasonlón én is agyaltam annak idején, de végül nem készült el (de ki tudja, hátha egyszer megjön a kedvem hozzá )
Viszont ennek a működése elve legfeljebb csak távolról hasonlít a circlotron elvű megoldáshoz. Ez szerintem egy ügyesen vezérelt teljes híd (drain kimenettel), a circlotron meg inkább egy olyan félhíd, ahol a ± oldal tápját külön választjuk, azért hogy mindkét oldalon egyforma félvezetőt használhassunk. Ez utóbbihoz kell szimmetrikus nagyjelű fokozat, mivel a kimeneti feszültség csúcsértékének kb. a felével kell meghajtani (de mivel mindkét oldalát, ezért gyak. 1 körüli az erősítése), tehát ennek a vége inkább source követőhöz hasonló, míg a te kapcsolásod kimenete földelt source kapcsolású. Nem azt mondom, hogy jobb vagy rosszabb, csak azt, hogy a kettő másképp viselkedik.
(#) Skori válasza teddysnow hozzászólására (») Pé, 10:07 /
 
Ez igaz, de a kapcsolás, ill. a működési elv is jelent egy korlátot, ami a maximálisan elérhető minőséget illeti.
(#) teddysnow válasza Ge Lee hozzászólására (») Pé, 10:43 /
 
Ez a harman-os hangsúlyos közép kompromisszummal kezelhető jelenség. Egyik bekapcsolás után azt vettem észre, hogy eltűnt. Streamert hallgattam, ez a dal is jól szól, az is jól szól, a következő is, azután is. Aztán észrevettem, hogy lemez hallgatás után nem tekertem vissza középre a mélyet. Visszatekerve vissza jött a közép is.
A régi lemezeknél automatikusan tekerem a mélyet 3 órára és ha kell tovább koppig. Új lemezeknél nincs ilyen, rendesen szól a mély tartomány közép állásban. Tegnapelőtt hallgattam N'to -t, hangszínszabályzó középen, van rendes mély és így már van közepe is. Sőt, néhány régi, de új kiadású lemez is jól szól pl. Lucky Peterson. De egy eredeti Chris Rea - On the Beach, ZZ Top - Eliminator (van új és eredeti is) ezeket én kitekerem (nem fogom kopogósan hallgatni), így ezek visszafogott középpel, lágyan, selymesen szólnak.
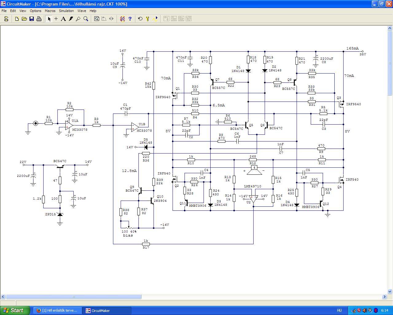
(#) Karesz 50 válasza Skori hozzászólására (») Pé, 12:19 /
 
A félhullámú nem teljes híd hanem két félhíd, de első ránézésre valóban hídnak tűnik.
Az egyik fele a pozitív félhullámot erősíti, a másik fele a negatívot. Az alapötlet az volt, hogy az alsó fetek kapcsolóüzemben működjenek, de a gyakorlatban kicsit meg kellett emelni a BIAS feszültséget 0V helyett 3-4 V-ra. Nagyon vicces jelalakok voltak a félhidak kimenetein, de valahogy összerakta a kimeneti jelet.
Értem, hogy a circlotron kicsit más elven működik.
(#) teddysnow válasza Ge Lee hozzászólására (») Pé, 21:09 /
 
Tessék.
Csak a két nagy puffert hagytam meg. Panasonic-ok, ha minden igaz.
Következő: »»   28 / 28
Bejelentkezés

Belépés

Hirdetés
XDT.hu
Az oldalon sütiket használunk a helyes működéshez. Bővebb információt az adatvédelmi szabályzatban olvashatsz. Megértettem