Fórum témák
» Több friss téma |
Hello!
Szeretnék csinálni egy hőmérőt. Tudom vanak ien témák de mielött kitörölnétek olvassátok el hogy mi is pontosan az amit szeretnék. Na szóval olvastam valahol hogy van egy olyan kütyü ami bizonyos időközönként elmenti a hőmérsékletet+a pontos időt. Utánnanéztam és láttam hogy nagyon drága. Gondolom valahogy össze lehetne dobni házilag. Azt is gondolom hogy pic nélkül nem lehet. Picekhez viszont egyátalán nem értek. Meg lehet oldani anélkül?? Vagy tudna nekem valaki segíteni?? Az opokat feljogosítom a hejesírási hibáim kilyavítására. Hello!
Üdv!
Idézet: „Azt is gondolom hogy pic nélkül nem lehet.” De lehet! pl más gyártmányú mikrovezérlővel (AVR) Na de a viccet félretéve, ezt mikrovezérlő nélkül megoldani lehetetlen! Mennyire nagyon drága? Mert kellene egy hőmérő IC (lm75 v. tcn75 v. ds1621) egy mikrovezérlő meg egy EEPROM. De hogy kényelmesen használd, kell hozzá még valamilyen kijelző (lcd) (esetleg sorosporton a gépre menteni) Ez meg így kb 5000 HUF +még a programírásra fordított időről nem is beszélve
ajjaj
![]() Bár nem tudom. Annyit lehet szánnék rá. Pont rc vásárlás elött vok attol függ mennyi zsé marad. Esetleg tudnál kapcs rajzot adni??
A kapcsolási rajzzal egy kis gond lesz mert nincs.
Most csak felvázoltam hogy hogy épülne fel egy ilyen és hogy mennyibe kerülne kb..
Uhh!
Akkor erröl letehetek ![]() Francba! Na mindeggy köszi a segítséget. Várom hátha valaki csinált már iet. Hello!
Üdv!
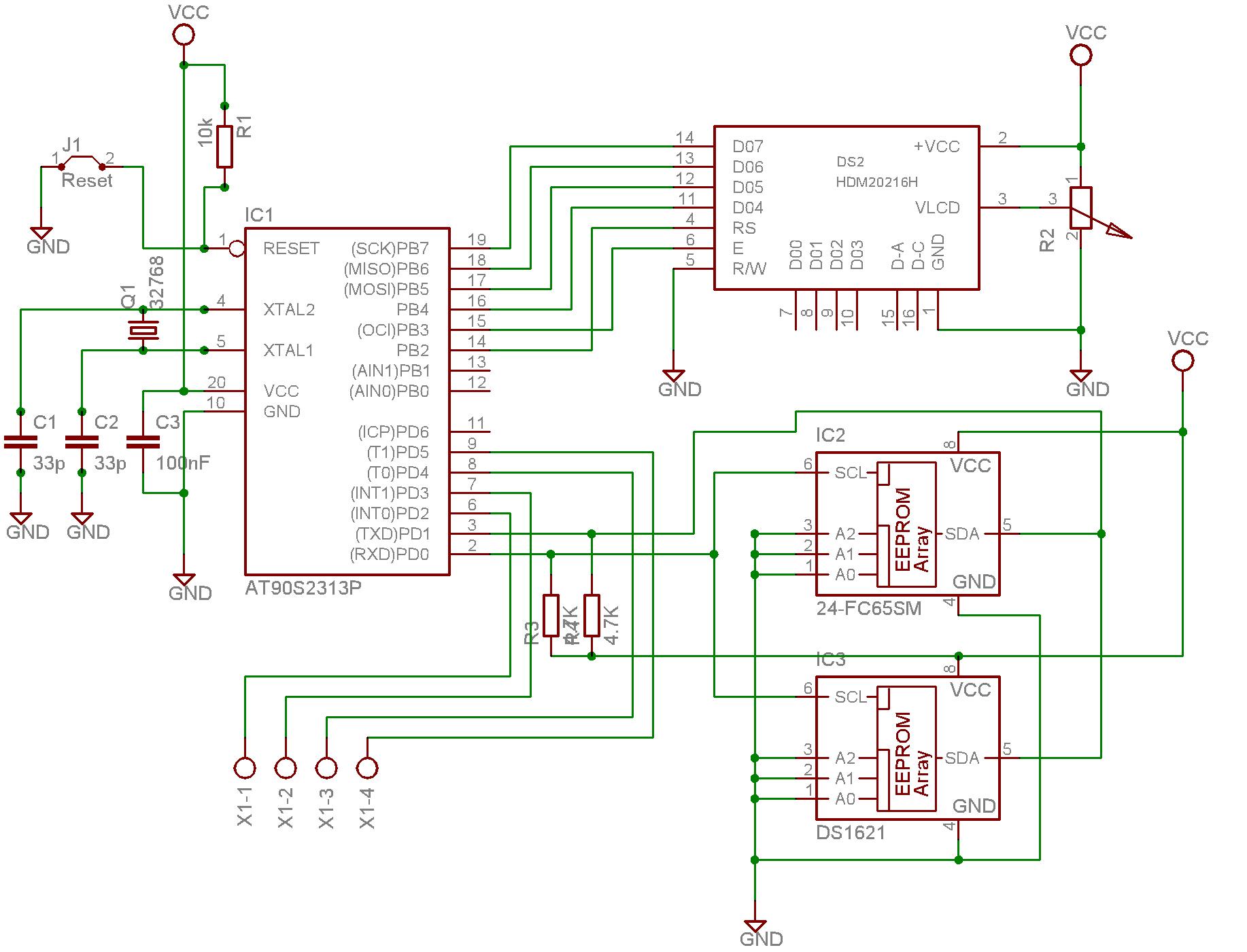
Csináltam neked egy kapcsolást, remélem jó lesz, habár lehet, hogy a Attiny2313 memoriája karcsú lesz hozzá, de egy jó programozó felprogramozza. ![]() Ha valami hibázik, azt mások úgy is leirják ![]() Ha esetleg térden állva könyörögsz MasterFoxx-nak ,akkor megírja a progot, de lehet akkor sem :no: . No mind1 itten a rajz remélem megfelel, ha jó!
Sziasztok!
csiga123: Attól függ mit láttál drágán és mennyibe is került és mit csinált (milyen időközönként mentett, hogyan tudtad visszanézni: grafikon vagy szöveges, mennyi legyen a visszanézhető tartomány...) Létezik megoldás, nem is egy, de az igényeknek megfelelően drága lesz, vagy olcsóbb. Szia!
Hello!
Hát nézelődök. 30-40 000-ft egy olyan ami tárolja megadott időnként ezenfelül elmenti a minimum és a maximum értéket is. sztem az lenne a jó ha fél óránként mentené a hőmérsékletet az mégjobb ha elé irja az időt ezt aztán pc-re kötve leszedhető az adat ts törölhető. nagyon szépen köszönöm az eddigi hozzászólásokat és a segítségeket gerry-nek különösen. Hello!
Sziasztok! Ez a topic látom nem igen megy de felteszem itt is a kérdésemet mivel nekem pont egy ilyen hőmérő kéne mi menti az adatokat és tárolja mondjuk epromban! 80-150 Celsius tartományú mérésre lenne szükség PIC-el meg tudnám csinálni ha valakinek lenne hozzá egy kapcsolása meg hex file
Ha valaki tud segíteni nagyon hálás lennék!
Hali. Nagyon érdekel , hogy sikerült e valakinek megoldani a hőfok mérését és loggolását !!
Sziasztok,
Nekem egy épület modellhez kellene 4 hőmérséklet folyamatosan mérni, tárolni. Pár éve láttam direkt ilyen célirányos vezérlőkártyát PC-be, erről esetleg tudna valaki infót, linket adni? Köszönöm |
Bejelentkezés
Hirdetés |





Most csak felvázoltam hogy hogy épülne fel egy ilyen és hogy mennyibe kerülne kb..
,akkor megírja a progot, de lehet akkor sem :no: . 
Ha valaki tud segíteni nagyon hálás lennék! 




