Fórum témák
» Több friss téma |
Jól lesz tényleg!
Nálam is már alapból megy a venti, ha 25fokos a borda, akkor is, már csak azért is, hogy tudjam, a venti vezérlő áramkör megfelelően működik A hozzászólás módosítva: Szept 29, 2013
Szili83!
LM35DT hőmérséklet szenzor. TO220 tokozású. Celziusz fokban skálázott. 10mV/C a meredeksége. Pontosan 70 C-nál ad 700 mV-ot, ami éppen egy szilicium tranzisztor BE nyitófeszültsége. Szinte erre találták ki. Vaterán vettem, ha jól emlékszem 200 Ft-ért darabját. Simán a kollektorkörbe kötöttem egy LED-en keresztül egy reed relét és jónapot. Nekem stabilan vigyázza a tápom hőmérsékletét. A hozzászólás módosítva: Szept 29, 2013
Tranzisztor kollektora - LED - reed relé, sorba kötve. A LED áramkorlátját a reed tekercsének ohmos ellenállása adja.
Bizonyos fokig itt is érzékelhető, hogy hol jár a hőmérséklet, mert a BE nyitó feszültség nem egy élesen meghatározott ponton van. Ezért először halványan majd egyre fényesebben jelzi a LED a várható lekapcsolást, majd 70 foknál ez be is következik. Nyilván van ennél sokkal profibb megoldás, de egyszerűbb? A hozzászólás módosítva: Szept 29, 2013
Sziasztok!
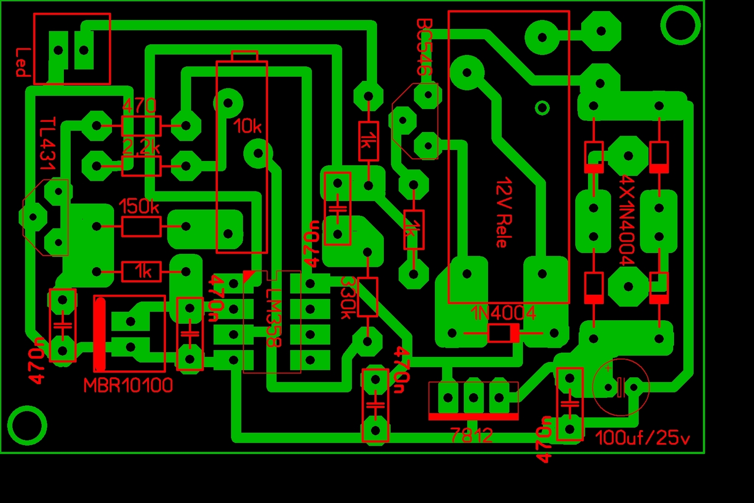
Valaki tudna abban segíteni, hogy megnézné nekem, hogy az általam átrajzolt panelterv amit Attil86 tervezet a hűtőbordához müködő képes lenne e? Attila86 írta, hogy nem egészséges ha csak úgy módosítjuk a nyákrajzot. Ezt én a labortápomnál használnám, az egyik sekunder nem használt kivezetéséről /15v/ táplálnám. Előre is köszi.
Szia
Azt is jó lenne tudni hogy mi alapján nézzük át. (amiről rajzoltad, az merre van? ) üdv.
Bocsi, igazad van, azt el is felejtettem.
Akkor felteszem az eredeti rajzot, meg a kapcsolási rajzot is.
Fontos lenne tudni, milyen módszerrel hűtöd a bordát. A ventilátor fordulata lehet hőmérséklet függő, vagy csak "forog-nem forog" állapotú. Te melyiket használod?
Az utóbbival nincs tapasztalatom, de a hőmérsékletfüggő fordulattal sokat kísérleteztem. Ezt =(NTC FAN6) a napokban üzemeltem be, és a mellékelt kép szerinti elrendezésben "hűtök" vele. Fontos, a ventilátor szállítási iránya ráfújja a levegőt bordára, nem pedig leszívja róla. Az a lényeg, hogy viszonylag gyorsan beáll az egyensúly, persze csak akkor, ha a termelt hő mennyisége és a hőtermelődés sebesség kisebb, mint a hűtőrendszer hőelvonó képessége. Azt javaslom, ne ragadj le konkrét hőmérsékletnél, mert túl sok tényező van ami befolyásolja a melegedés-hűlés egyensúlyát. Találj egy hőmérséklet mérő pontot, ragaszd oda az NTC-t, és utána az így kapott teljes rendszert hangold be. Ebben már minden körülmény benne van, az összes átmenet, minden hőterjedési sebesség, stb. Mióta van hőmérőm, azóta ezt úgy igyekszem csinálni, hogy elkezdem a rendszert melegíteni (ezt nálad a táp terhelését jelenti), és mikor a félvezető tokozása (hűtőzászló) hőmérséklete eléri az 55°C-t, akkor induljon be a ventilátor. Hogy ehhez milyen hőmérsékletű lesz a mérőszonda érzékelési pontjánál a borda, az attól függ milyenek a komplett hűtőrendszer adottságai. Ez a beindulás még csak a leglassúbb forgást jelenti, tehát szinte teljesen zajtalan a rendszer. Ez a hőfok alacsonynak tűnhet, de ez nem a maximum, mert ezután még jelentősen melegedni fog a kényszerhűtés elején. Ez azért van, mert a ventilátor nem fogja az indulása pillanatában varázsütésre lehűteni a bordát, csupán csak elindul egy kényszerített légáramlás, ami gyorsítja a borda hőelvonását, de akár még sok perc is eltelhet, mire ezt a tranzisztor észre fogja venni. Azért a helyzet nem olyan drámai, mert ahogy melegszik a borda, úgy nő a ventilátor fordulata, ami egyre fokozza a hőelvonó hatást. Tulajdonképpen ez egy játék az idővel. A mérőelem helyzete sem olyan nagyon egyértelmű, mint azt sokan gondolják, és itt is ajánlják neked. Lehet azt nagyon közel tenni a félvezetőhöz, sőt akár közvetlen a tokjára is lehet ragasztani, amivel elérjük hogy a ventilátor fordulata jól fogja követni a félvezető hőmérsékletét. Csak azt is kapjuk ráadásul, hogy még akkor is forogni fog szegény, mikor már a környezet hőmérsékletére hűl a borda (ez alá már nem tudja hűteni, ez az ő maximuma), mert a félvezető mondjuk még mindig 60°C. Ha a "hőforrástól" messzebb teszed az érzékelőt, akkor át lehet esni a ló túloldalára, mert a borda még csak 30°C, de a félvezető már olvadozik. Valahol a kettő között van az ideális megoldás. Illetve van egy szabály, amit javaslok betartani, mégpedig, hogy a közvetlen légáramba tilos az NTC-t tenni, mert az teljesen meghamisítja a szabályozást. Az előbbi példánál maradna, nálam ez a mérési pont vált be. A burkolatokkal legyél óvatos. Egy ügyesen eltalált "csőben", egyértelműen irányítani lehet az áramlást, de hogy ez jó vagy rossz azt mérlegelni kell. Vannak esetek, amikor nincs mese, muszály az erősítő elején beszívni, hátul meg kifújni a levegőt, mert nincs más lehetőség, de ennek ára van. az ilyen hűtési rendszerek zaja riasztó. Az áramló levegő minden akadályon megtörik, és e miatt "súgás" keletkezik. Valójában, ha egy bordára ráfújod a levegőt, akkor szinte mindegy milyen irányban távozik onnan, csak valahová el tudjon menni. Akkor van egy kis izgalom, ha a ráfújt levegő a korábban leszívott melegből táplálkozik, mert az rontja a hűtőhatást. Tehát a légterelgetés nem butaság, de mint mindent, ezt is érdemes bölcsen használni. Végül még egy fontos tudnivaló a fordulatszám szabályozott hűtéssekkel kapcsolatban. Ezeket szinte kizárólag a ventilátorra jutó feszültség nagyságának változtatásával oldják meg. És bizony a feszültségváltozás az nem váltható át egyértelműen sem fordulatra, sem szállított levegőmennyiségre, sem légáramlási sebességre. A ventilátorok eltérő sebességgel forognak adott feszültség esetén. Minden rendszernek saját jellemzői vannak, ezért egyedileg kell azokat beállítani. A hozzászólás módosítva: Jan 1, 2014
Ez egy be-ki kapcsoló lehetőség. Esetleg fontold meg Proli007 kapcsolásait felhasználni, ahol a melegedéssel arányos fordulaton forognak csak a ventilátorok. A cikkek között találsz több megoldást is NTC FAN4, és NTC FAN6 néven.
Szia
Elvileg nem látok rajta eltérést az elvi rajztól. De A müveleti erősítő bemeneteit, nem kellene, hosszan vinni. Nem igazán látom hogy az ellenállások lábtávolsága 3 vagy 4 raszter. Én a 4raszter javaslom. A érzékelőt hasonlóan kitenném a szélére mint a stab kockát. A grec utáni kondenzátornak nagyobb helyet hagynék. Attil86 márt egy másik panelon pufferolta a bemenő feszültséget, azért itt kisseb a kondenzátor. Ez a én véleményem. üdv.
Helló Alkotó !! Keresem a NTC FAN6 nevű alkotást de nem találom meg tudnád osztani ? Üdv
Helló!! óóó nagyon szépen köszönöm , ezek szerint nagyon fáradt voltam ezért nem találtam.
150W-os labortáp-nak a hővédelme lesz .. csak meg kell szerkesztenem kisebb panelra és tl072 tokozású műveletire gondoltam vagy tl 082 re. mind a kettő tipús 1 db műveletit tartalmaz. A hozzászólás módosítva: Feb 17, 2014
Hello! Én mondjuk arra az IC-re gondolnák, ami a terven van, nem a TL-re. Egyébiránt mind két tokban KÉT műveleti erősítő van.. üdv!
LM358 kell bele (kb. 50 Ft). TL0xx-el nem fog jól működni (kipróbáltam).
A válasz megtalálható a cikkben. TL072 FET-es a másik pedig tranzisztoros bemenetű.
Tippelésem szerint abban van a csel, hogy a kimenet hogyan tudja elérni, vagy megközelíteni a tápfeszt és a nullát (de nem értek hozzá).
Én csak ebből indultam ki: Bővebben: Link . LM358 kimenete a GND-t meg tudja közelíteni, a pozitív tápot nem, 1-2V-tal elmarad. TL072-nél azt olvastam (ha jól olvastam), hogy egyik tápot sem tudja megközelíteni a kimenete, viszont a bemenetének nem gond a pozitív tápfeszültség sem.
Hali. Ebben a kapcsolásban melyik alkatrészt kell cserélnem, hogy alacsonyabb hőmérsékleten is kapcsoljon?
Szia!
Nem kell cserélni semmit sem, csak a P1-en tekerj. Azért ennyit én is tudok. De a minimum hő még így is magas. Olyan 20foktól jó lenne ha kapcsolna.
Hello! Vagy az R4-et növeled, vagy az R2-őt csökkented. A dióda hőegyütthatója kb. -2mV/°C, abból számolhatod, 20 foknál mekkora lesz a feszültség a diódán, ha most megméred a feszültséget és a hőfokot. És ehhez az értékhez hozzáadsz annyiszor 2mV-ot, amennyi a jelenlegi és a 20 fok közötti feszültség különbség. Ezt a feszültséget kel tudni beállítani a potival. üdv!
R4et növeltem 10Kra, de a működés nem volt stabil. A határértéknél mindig ki-be kapcsolt. Ezt az eredeti 2K2nél nem figyeltem meg. Megpróbálom még variálni az R2őt.
Köbzoli: nem bordára kell.
Hello! Az természetes, hogy ki-be kapcsolgat, hiszen a pozitív visszacsatolása "dinamikus", vagy is kondit is tartalmaz. Már több esetben leírtam, hogy határozott kapcsoláshoz hiszterézist kell kialakítani. Így csak ellenállást kell használni a visszacsatolásban. (Olvass vissza!) Ráadásul itt a feszültségek oly kicsik, hogy könnyen földhurok képződik. Már Attilla is felhívta a figyelmet, hogy ha nem az általa készített nyákot használjátok, nem várhatjátok el a megfelelő működést. Ennyit tudok mondani róla, egyébként is Attila lenne az "illetékes" a témában. üdv!
Proli007 tápjához ismét összeraktam az NTC FAN6 kicsit módosított változatát. A változás abban áll, hogy csak a hőfigyelő rész van benne, és a híd tápját stabilizáltam. Elsőre indult, és kifogástalanul működik. 4V-ról indul, és fokozatosan nő a ventilátorra jutó feszültség.
Én vagyok a szlovák nem tudok írni madasky de Madárka Állampolgárság
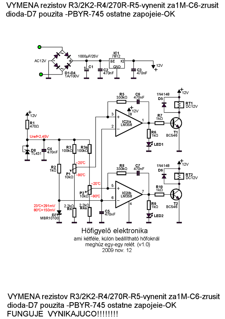
de a dolgok srácok Tot is megpróbál és tartózkodás nefungujeto helyesen de én néhány kiigazítást, és miután számos felülvizsgálatot ezen megy a 100 százalékos vykusane és hisszük, hogy ez így van, ez nem egy szimulátor, hanem kutočny TÉSZ az asztalon Most adjunk hozzá pdf bár nem mi hívta fel a fickó séma legyen nhneva nem akarjuk felhívni még egy prof Proteus 8.1 sp 0 orvosolható 3-2k2 R-R4-270R R5-1M-1M kodenzator C6 hagyva kapcsolatos pin-1-3 D 7 használtam PBYR 745 inu'm nem otthon, de semmi sem sotouto LED figyeld meg, hogyan megy ennyit akartam már nézni később nemoholl Mindketten itt minden szeretet Néhány ember igen, de?.
Szia!
Translate észrevenni. Kérlek fogalmazd meg rövid mondatokban (tőmondatok). Fordítsd (translete) le (oda) és vissza is. Ha érthető akkor rendben. Ha jól értettelek akkor pár alkatrészre tettél értékmódosítást. (nem néztem a csatolmányt)
toto daj do transalatra inač neviem tito napisat ale teraz dobe počuvaj vymen R 3 2K2-R4-270R -R5-1M-CONDENZATOR-C6 vynechaj 1M sojis s ic 1a 3 nozikamy toto zapojenie jak pisem funguje na 100 precent a trimer 10k je dore citlivy tak že velmy dore sa steluje teplota. este raz takto vymenit otpory za tie co som napial fungue velmy dobre este aj teraz ho mam na stole inač mozes použit v orginal cheme LT 1078CN ale musis vymenit R-3 za 100k a bude fungovat tiez dore ale vtedy LM 358 nefungue dore ale po tych upravah čo som napisal chodi to na 100 percet dobre
a ešte ničo za LM 358 možes dat LM 2904 AJ STIMTO TO FUGUJE VYBOTNE nehnevaj sa ale inač nemožem pisat len solvensky aj ked pochadzam zo žitneho ostrova viem po madarsky kuchinskou rečou ahoj keby ničo napis
it van ed png id kel mek cinalni es fog mukedni
|
Bejelentkezés
Hirdetés |









Azért ennyit én is tudok. De a minimum hő még így is magas. Olyan 20foktól jó lenne ha kapcsolna. 









