Fórum témák
» Több friss téma |
Úgy látom nem egyszerűbb annyival ez a megoldás, hogy kompenzálja az első javaslatodhoz képest a hiányosságait. Lehet mégis azt csinálom, amit először javasoltál. Ahhoz tudnál kapcsolási rajzot készíteni ill. alkatrészlistát írni?
Bocs, hogy értetlenkedek, de annyit értek az elektronikához amennyit középiskolás fizikaórán tanítottak.
Üdv!
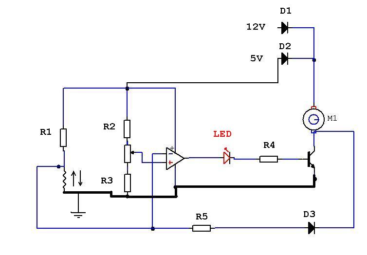
Lerajzoltam a kapcsolást. Elektronikai ismeretek nélkül nem tudom, hogy mennyit fogsz belőle érteni, sajna konyhakészre nem tudtam megcsinálni. Kéne tudni, hogy milyen a termisztor karakterisztikája, aztán azok alapján már lehetne ellenállásokat méretezni. Még életemben nem foglalkoztam termisztorral ![]() A működését csak akkor próbálom meg elmagyarázni, ha érdekel. Előtte szeretném, ha mások is analizálnák, hogy egyáltalán jó-e az ötlet. Tranzisztornak amúgy BD139 -et gondoltam, műveleti erősítő meg lehetne egy LM358. A LED (szerintem piros színű jó lenne) a ventilátor bekapcsolását hivatott jelezni. A vele sorban lévő ellenállás értéke nem kritikus, 180ohm körüli érték jó lehet.
Be tudnád linkelni az említett képet?
Elkészítettem "Attila86 - hővédelem hűtőbordára" cikke alapján egy hővédelmet. Remekül működik, annyi módosítással, hogy a 10K poti helyett 100K van benne, kicsit alacsonyabbra véve a hőmérsékleti tartományt, ugyanis a 10K-val már a legalsó érték is nagyon forró borda esetén kapcsolt. Most kb. kéz meleg bordánál teszi. Még annyi módosítás, hogy a relé kimenet már áramot ad a ventilátornak.
A hozzászólás módosítva: Okt 4, 2012
Sziasztok!
Továbbra sem sikerült megoldanom a hővédelmes problémámat. Megkapja a 11,93V-ot a panel, polaritáshelyesen, de sem a LED-ek nem világítanak, sem a venti nem kezd el forogni, csupán fél mm-t megmozdul, mikor bedugom, és kész. Semmi több. Remélem a képek tudnak valamiféle segítséget adni, hogy milyen úton induljak el...
Hello! Mondjuk szemre a Led-ek fordítva vannak benne.. üdv!
Bakker, tényleg. Na, ezért nem szabad sosem figyelmetlenül/fáradtan forrasztani..
De ez okot ad arra, hogy nem működik a ventillátor? :O
Még szép! Az a "digitál-analóg" átalakító fontos eleme. Ha nem világít senki, akkor "alacsony a hőfok", miért menne a venti?..
A cikkben ez igy van leirva.
Idézet: „...a kijelzésből alakítjuk át a szabályozáshoz szükséges vezérlő feszültséget....”
Továbbra is ugyanaz a gond, pedig a LED-ek most már helyesen vannak beforrasztva...
Megmértem, mindegyik IC megkapja a 11,90V-ot...
Az kevés info. Mérd meg az LM3914 lábain a feszültséget 1..9-ig. Potikat tedd előtte középállásba.
A hozzászólás módosítva: Szept 27, 2013
A 2-es lábhoz (földhöz) viszonyítva ezeket mértem: 1-es lábbal 10,26V, 3-assal 11,90, 4-essel 1,33V, 5-össel 1,10V, 6-ossal 4,76V, 7-essel: 4,75V, 8-assal: 3,5V, 9-essel: 11,90V...
Eddig kb. jó, csak a bementi jel (5) az alsó küszöb alatt (4) van. Tekerd a P2-őt nullára. (4-es láb 0V legyen.) Akkor, kb két első Led-nek jelezni kellene.
A hozzászólás módosítva: Szept 27, 2013
Wow, működik, tényleg kinyílt kélt LED, a venti is forog. Sajnos most meg az gond, hogy akármilyen pozícióban állítgatom, bármelyik trimmert, az utolsó zöld LED csak kinyitni bír, de szinte semmi fénye, a piros LED-ek meg világítani se világíthatnak ugye... A venti szépen szabályozható... (megjegyzem a hőellenállás rajta van a hűtőbordán, ami viszont nincs áramra kötve, tehát ki van kapcsolva..)
Tegyél a szabadon hagyott PTC helyére egy 10kpoti+1k ellenállást. Aztán azzal próbálgathatod, hiszen nem meleg a bordásn az NTC, csak szobahőmérsékleten van. Vagy fűts be..
![]() A Led-ek árama ebben a kapcsolásban meglehetősen kicsi 1,25V/2,2k*10=5,5mA körüli áramú. Vacak Led-ekkel nem fogja "kisütni a szemed". üdv!
Ezt nem pontosan értem. A táblázat alapján szobahőre nem lehetne kiszámítani, hogy kb, hogyan kellene álljanak a trimmerek?
Miért kellene ennek szobahőmérsékleten működnie? Nemtermosztát ez!..
De ott van a táblázat a karakterisztikával. Mi a gond? Most 1,1V-ot mértél a termisztor után. Vagy is valahol 25 fok környékén van a hőfok. Ennek meg valahol a 30..60 fok között kellene működni. De ezt állítottad, hogy elolvastad amit írtam (velem ellenkezően, mert én csak írok). Emlékeim szerint ott pontról-pontra leírtam, mit hogyan kell beállítani.. Vagy nem? Egyébként ez a téma egyáltalán nem ide való, annak ellenére hogy tápegységbe lesz. A kocsi kereke is az autón van, de mégsem a motorszerelőhöz visszük, ha defektes.. üdv!
Elolvastam, még egy kis összeállítást is kinyomtattam magamnak, amiben csak a beállítás van leírva. Azt írja, hogy a táblázatból olvassuk ki , hogy bizonyos hőfokon mekkora feszültség kellene, hogy legyen, erre a táblázatban ellenállásérték van csak megadva, vagy félreértem?! Azt írja 25fokon 1,09 az R3 kohm-ja. Oda nem feszültséget kellett volna írni akkor a táblázatba, ha már Te azt mondod, hogy 25fokon valahol 1.1V kellene , hogy legyen a termisztor után? Bocsi az érthetetlenségemet, tudod, hogy mekkora duduk vagyok, főleg ezekhez a dolgokhoz..
Az nem ellenállás, hiszen az NTC alatt az R3 nem változik. Az 1kohm-os alsó ellenálláson eső feszültség van megadva. Mint ahogy az NTC ellenállás változása. Lehet nem elég egyértelmű, de ha kicsit számolgattál volna a mellé írt képlettel, akkor rájöhettél volna.
Nem vagy duduk, csak nem szeretsz egyszerű paraszti logikával gondolkodni, kérdezni szeretsz ami nem baj, csak a gondolkodás helyett. No, az már baj! Pedig előbb-utóbb rákényszerülsz.. De legalább olvasni kellene! Ekkora bazi fekete betűkkel írtam oda: "Minden számításunk - beállításunk kiindulási alapja ezen táblázat hármas oszlopának feszültség értékei lesznek." Nem kell mindenben a misztikumot keresni. Maradjon az meg az ezoterikának. üdv!
Köszönöm, holnap megpróbálom pontosra beállítani!
Sziasztok!
Kérdezném azokat, akik megépítettek a 2.7.4a labortápegységet, hogy ti mely két hőmérséklet érték között szabályozzátok a hűtőborda hőmérsékletét? Én 30-65fokra gondoltam!... Üdv!
A 30 fok kevés nagyon mert nyáron simán van ennyi és máris kapcsol a cucc . 40 -et még elfogadhatónak itélném meg .
De mi az a 65 ? A hozzászólás módosítva: Szept 29, 2013
Én 45foknál kapcsolnám be a ventilátort, ami 65foknál eléri a maximum fordulatszámot. Ha tovább melegszik, akkor 70foknál lekapcsolnám az egészet. Ezt a hőmérsékletet közvetlen közel mérném a félvezetőknél (esetleg két tranzisztor közé raknám), így mikor 70fokot mérsz, a félvezető kb. 80-90fok körül van. Egy félvezető 120-150fok körül fut meg, tehát marad még elég tartalék.
Viszont minél melegebb a borda, annál jobb hatásfokkal tud a ventilátor hűteni. 70fokos bordára ha 30fokos levegőt fújsz, az rendesen hűt! Ami fontos, a hőmérsékleteket pontosan beállítani valami pontos hőmérővel. A megfelelő hőkontaktusra is figyelni kell. A hozzászólás módosítva: Szept 29, 2013
Én úgy tervezem az enyimet, hogy 70 foknál kapcsol le, de én az egyik tranzisztor tetejére szorítom rá az NTC ellenállást, és jól bekenem hővezető pasztával. Így nem a borda, hanem a tranzisztor hőmérséklete lenne figyelve.
Illetve nekem szívja a házból a bordákon a levegőt a ventilátor, és egy db 120mm-es pedig nyomja be a friss levegőt. Jelenleg így áll nekem.
Szia!
Jól néz ki, a 70fok meg biztonságos lekapcsolási hőmérséklet. Egy dolog jutott eszembe, hogy a bordák jobb és bal oldalát is be kellene fedni, hogy a levegő tényleg az egész bordán keresztül haladjon. Ahogy most van, a ventilátor felöli nyitott részen sokkal több levegő fog bejutni, mint a borda legtávolabbi részén. Jó kis hűtési rendszer lesz nagyon! A ventilátorok fordulatszám szabályozottak, vagy maxon pörögnek, és csak lekapcsoló védelem van?
Köszi, a beburkoláson én is gondolkodtam, de lehet meg is csinálom.
A kép szerint vannak a bordák, a négyzet ahol a ventillátor elhelyezkedik. 1 borda egy tranzisztor, de tiszteségesen tudnak melegedni hűtés nélkül. A képen a bal oldali TO3-as tranzisztorra (karikával jelezve) van az NTC tervezve. Az indulási hőmérsékletet nem írtam, de én is olyan 30 fokra állítom be szerintem, hogy már korábban neki álljon hűteni, a zaj nem gond, inkább a hatékony hűtés. Már a vezérlőpanel is kész van, csak a megrendelt alkatrészekre várok, az még 1-2 hét, és legyen időm. |
Bejelentkezés
Hirdetés |




















